故障:进水无送话,无喇叭音
维修史:二修
维修过程及思路:
接到同行送修的一台小米MIX2进水手机,打开看到主板进水腐蚀比较严重,音频区域和铃声放大区域腐蚀,部分元器件及底脚已经氧化掉件。

首先维修喇叭无声故障,经过检测排除外配故障,确定为主板问题,对地阻值法测量2喇叭触点阻值为549 ,属于正常,排除进水断线的可能 。
接下来观察主板腐蚀区域发现有掉件,通过查询原理图发现掉的电阻R790 R791 为铃声放大的I2C总线控制信号电阻。其阻值大小为0欧 ,果断安装两个0欧电阻上去,其他腐蚀掉件原件经过测量为滤波电容,影响不是特别大,然后装机测试,喇叭声音正常,此时喇叭无声故障排除。



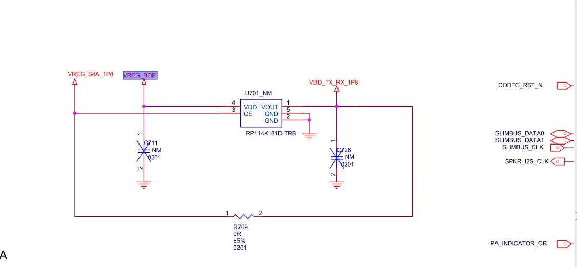
紧接着再维修送话器故障。首先插卡打电话测试,确定故障为主MIC不送话,排除了外配以后确定不送话为主板引起。此机器为进水机,所以将重点放在腐蚀区域上,进水机器多考虑工作条件,通过原理图查出送话器主MIC供电VREG-BOB由U700 音频模块发出,BOB供电送入U701送话器供电管,经过转换得到送话器VREGS1V8供电,然后主送话器开始工作。了解清楚原理图以后开始维修。


没多想直接更换了U700音频模块(型号为wcd9335)然后装机测试,结果发现还是不送话,此时想到应该是次级供电电路故障,插卡打电话的过程中测量电阻R709上面没有1V8电压,通过查询原理图发现1V8电压是由VREG-BOB电压经U701送话器供电管转换得到VREGS-1V8 ,可能是由于VREG-BOB电压缺失导致U701不工作,不能产生1V8主MIC供电,所以主MIC不工作。
经查询主板多处存在VREG-BOB电压,采用我们常用的维修方法---借电压法(借电需要遵循3大原则①电压相同②输出同步③非受控电压) 飞线到U701的第4脚,此时装机测试,故障排除!


