
看到这熟悉的火锅炉,你想到了什么?
没错,就是 海底捞火锅 。
自1994年开业起,
海底捞一步步从小饭店转变为火锅帝国。
但自疫情开始,
海底捞不断发生变故;
海底捞真的不行了吗?
海底捞能否及如何自救?
让我们来从公关关系学的角度 一探究竟 。
01
背景
______
2021年8月,海底捞老板娘及其第二大股东退出董事会, 管理层来了一群年轻人 ;加上 翻台率下滑、净利下滑等一系列数据,海底捞再次收到了关注。
网民纷纷猜测,海底捞究竟是怎么了?

截至2021年上半年,海底捞餐厅整体翻台率由同期的3.3次/天降至目前的3.0次/天,经营效果未达到管理层预期。此外财报显示,海底捞顾客人均消费从2020年上半年的112.8元,减少到2021年同期的107.3元。
此次变故同时受到 媒体 大范围的关注与报道。


媒体的报道接踵而来,而海底捞创始人张勇的回应亦随之映入眼帘。以下, 让我们来借此次事件分析海底捞公关策略 。
02
分析
______
1. 从张勇话术看海底捞内部公关策略
内部公关,全称内部公共关系,指组织与内部公众之间传播活动的一种管理职能,即通过 有效传播沟通方法 在 组织内部 形成最大凝聚力和向心力。内部公关的建立有助于 培育企业文化 。
海底捞自成立以来,一直重视其内部公关;这与其创始人张勇有很大的关系。张勇白手起家,深知 基层员工的不易 ,在开业初期又因为发现顾客会因为自己送了一盘水果不要求找零;因而使他意识到服务的重要性。
随着企业越做越大,海底捞确立了 ‘双手改变命运’ 的核心理念来凝聚员工。想借此传达的是,“只要遵循勤奋、诚恳、敬业的信条,自己的双手是可以改变一些东西的。
员工坚信这个理念,就会发自内心地对顾客付出。我们在服务上也因此得到很大的提升,从而 牢牢抓住消费者的心 。“张勇指出。

海底捞创始人张勇
因此,在企业文化的构思方面,张勇花了不少心思;而这也在他对海底捞业绩下滑的回应中也有所反映:
首先,张勇曾表示:“我作为海底捞的最大股东,对未来业绩增长是不抱有希望的。任何企业都不会持续增长……”,直言的方式显示出其 坦率直言 。
其次,张勇并未将问题归结于疫情,坦诚自己在2020年错误判断疫情局势,直呼自己“确实盲目自信”,又指去年疫情给门店带来的经营压力,会锻炼出新一批店长,表示“海底捞的成功是因为有很多优秀的干部”。
这显示出其 承担责任 及 信任员工;对员工的信任意味着员工可以真正地”使用自己的双手”。
张勇对员工的信任,体现在海底捞员工的自主决定权。在海底捞,每一个服务员都有权利为客人免单;而这在其他餐饮企业中是极其少见的。
由于海底捞不会像其他企业一般限制员工,给予其自主解决问题的权利;因此,当顾客有不满意的地方时,海底捞员工便能够第一出现并且及时解决问题,承担责任。
可见,张勇对员工的信任,使员工因而有了为自己拼搏的干劲;在海底捞巅峰时期,海底捞从上至下,所有员工都干劲十足,积极服务顾客。海底捞内部因而形成 巨大凝聚力和向心力 ,这也使海底捞企业精神得以顺利实践,不只是一曲空话。

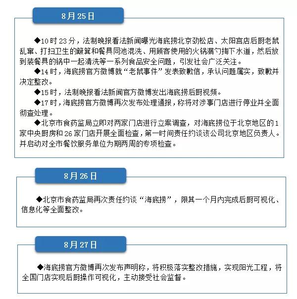
海底捞内部公关的成功,也使其成功地处理了危机事件,当中最为人知的便是2017年的“老鼠门事件”。
2. 从企业文化看海底捞消费者公关
2017年,海底捞后厨肮脏混乱的报道疯传。视频中,老鼠在后厨地板东窜西去,海底捞的后厨更使用顾客所用火锅勺掏下水道,引起了大众激烈的反应;大家纷纷表示「不可思议」。而这起事件被称为 海底捞“老鼠门事件” 。

“老鼠门事件”事件回顾
海底捞在4小时后做出了积极的直面回应,不逃避问题反映出其愿意 直面错误 。
其次,海底捞于通报中写出,此次事件将由高层承担责任,不由基层员工「背锅」;更感谢媒体进行事件的曝光,直接承认自身错误,显示出其愿意 承担责任 。
最后,海底捞欢迎顾客继续进行监督, 信任食客 ,积极与顾客建立良好关系,而这正正反映出海底捞对消费者公关的重视。
(所谓消费者关系,是指企业与其产品和服务的现实的和潜在的消费者之间所结成的社会联系。)
此次事件中,海底捞方丝毫没有懈怠,积极做出回应、配合监管与改善;而这与企业精神的成功有极大联系。
当员工拥有一定自主决定权,危机发生时,海底捞的工作人员便会专注于解决问题而不是甩锅,务必做到令顾客满意。
这令消费者 重新建立 起了对海底捞的信任,亦使此次危机公关事件被称为了教科书级别的危机公关。

除此之外,海底捞方处理问题的方式亦再次反映出海底捞对员工的重视;由高层负责该起事件、不由基层员工背锅等均使大众对其重视员工更加印象深刻,
而这其实也是一种消费者公关策略。
众所周知,海底捞火锅在火锅界必定不是味道最好的,其一直都靠夸张的服务取胜。可是,服务这个词是非常主观的;就算是为顾客做个美甲、倒杯饮料,也无法真正令所有顾客买单。
那为何海底捞可以用夸张的服务方法出圈?
归根结底,是我们相信它对人的重视和尊重。
虽然去海底捞吃饭的时候,我们是消费者;但是在工作中,自己也是担任服务他人的角色。
当看到海底捞重视员工,其实绝大多数时候是对自己的慰藉,我们会发现社会上还是会存在对员工友善的良心企业;这一步让大众更容易对海底捞 产生好感 。
而当看到海底捞不甩锅、不推卸责任;我们愿意相信海底捞重视员工、重视人,自然也会愿意相信海底捞会重视顾客;这一步使我们 愿意买单 。
最后,海底捞推出各种个性化服务,比如不同地方汤底有不同、生日服务、各种礼物、帮忙带娃等等,有效 留住顾客 。
而这一切的前提,是海底捞从上至下的内部公关,引起的企业文化,再加上消费者公关才能有的效果。海底捞通过这种方式,以顾客为本,营造「家」的感觉。
可见,海底捞通过对员工的重视,不仅仅建造了核心的企业精神,还引起了大众的喜爱;这便是消费者公关的最终目的。
03
建议
______
1. 还以员工、顾客为中心吗?
疫情期间,饮食行业受到打击,海底捞亦然。据恒大研究院分析,受疫情影响,春节七天,餐饮业损失近5000亿元。
面对资金上的压力,几乎从不裁员的海底捞也开始裁员,甚至曾在疫情复工后涨价约6%;不少消费者认为: “ 本来就贵,现在还更贵了!”
海底捞自疫情过后本就因涨价及裁员处于舆论的风口浪尖,大家纷纷评价海底捞的问题出在哪里。
而张勇妻子舒萍与海底捞联合创始人、第二大股东施永宏的突然退出,亦貌似间接地回答了网民们的揣测——海底捞真的面临改革了。
如今管理层已经换人, 继续秉持 海底捞以顾客、员工为重的精神成为了重中之重。
疫情过后,海底捞在营业额方面必定无法在短时间内重回巅峰;但如果为了经济损益而放弃企业精神的建设,将导致内部公关的失败,以至于影响顾客体验,这会对海底捞带来致命打击。
相反,如果继续以员工、顾客为中心,员工自然愿意继续为企业服务,从而为食客带来良好体验,吸引顾客。
2. 抓住消费者心理——他们真正喜欢什么?
疫情过后有关海底捞的争议,除了加价以外,便是 “牛肉粒事件” 。
有些人或许还不知道食客为之疯狂的原因。海底捞牛肉粒,是海底捞餐厅提供的一款调味料;其中一种较为常见的吃法便是与番茄汤锅底、芹菜、香菜混合在一起。成品口味鲜甜、口感丰富;甚至有不少人为了这碗汤专门去海底捞消费。



而就是这一在海底捞广受欢迎的调味品,在部分分店被换成了“味伴侣“,一款和牛肉粒风味相似的大豆制品。
此变化一出,一度掀起了大众的热议,在微博上,#海底捞牛肉粒变素了# 甚至登上了 热搜 。
不少人认为是海底捞被长期“薅羊毛”所导致,但还是有不少人发表了“没有牛肉粒的番茄锅没有灵魂”、“本来就不便宜了现在连牛肉粒都要收钱”、“海底捞你失去我了”等言论,纷纷对牛肉粒的下架表达 可惜与不满 。
海底捞见状,又把“味伴侣”撤回,重新使用牛肉粒。
这起事件并没有为海底捞带来致命影响;牛肉粒回归后,大众的视野随之从海底捞身上转移。
但如若海底捞事先预估市场,则可以避免此类事件的再次发生,毕竟这种对企业的负面印象是无法挽回的。
如前文所说,海底捞并不以口味取胜,平常的丸子、肉类根本就不是顾客到海底捞消费的原因;反而更多人因为牛肉粒成为回头客。
精准抓住消费者的心理,可以使顾客 认为自己的想法收到了企业的重视 ,而这也是海底捞与顾客的沟通方法之一,是其在消费者公关方面应该尽的努力。
3. 媒介公关:麻烦对我好点
媒介公关 是媒介公共关系的简称,是指媒介组织为协调和改善与其相关公众的关系而进行的一系列传播沟通活动,以增进公众对媒介组织的认知。通过赢得公众的理解和支持,构建媒介组织良好的运作环境,企业得以树立媒介组织良好的 形象 。
媒介公关的其中一些主要工作,是日常维护好和各类媒体的关系、为新闻危机公关做好积累、将各媒介对危机事件的各种报道资料整理归纳,以备研究和使用等。通过日常工作,最终的主要目的是 与媒体打好关系 。
目前的海底捞,在大众的眼中已经不像几年前般辉煌。而媒体对海底捞的态度,亦开始从几年前的“捧”,变成如今较为语气尖锐的报导方式。由于不同媒体的报道方式,海底捞的形象逐渐在走下坡。
然而,海底捞其实在诸多方面均比大众所想象的要尽责。比如在社会大众最为重视的食品安全方面,海底捞每月都会进行 食品安全检查 ,并在月末时上传精准至具体市、具体分店的安全公告处理检查至官网(见下列图三),可见其对此方面的重视。
但如今信息爆炸的时代,并不会有人对海底捞在食品安全的检查作主动的了解。因此,当海底捞爆发出食品安全的相关问题时,媒体的报道方式格外重要。
如果海底捞在日常运营中能够与媒体打好关系,适当对外透露及散播有关信息,那么东窗事发之时,便能够确保自己 至少掌握小部分话语权 ,不会墙倒众人推。



04
总结
______
如果在3年前,称海底捞为饮食行业的标杆绝对不为过。但到了今天,海底捞的口碑有所下降;或许会有人不认同本篇章标题对海底捞“标杆”的定位。
可是,纵观整个美食行业,确实没有企业能够替代其地位;她依然是该行业中数一数二的佼佼者。
从管理层换届、牛肉粒事件能引起如此大的回响,便能够看出海底捞的影响力以及大众对其的关注度。
通过其企业精神的建设与坚持,海底捞有望重新获得大部分顾客的信任与喜爱,如黄铁鹰所说,成为“你学不会的海底捞”。
来源:浙大策略传播
-END-