一、适用范围
拟在重庆市范围内成立的企业(公司、非公司企业法人、个人独资企业、合伙企业)。
二、服务事项
企业可根据自身情况,一次性申请或者分时申请以下联办事项服务:
(一)办理企业设立登记,颁发营业执照;
(二)免费公章、法定代表人名章、财务章、发票章;
(三)免费税务一照一码户信息确认、发票服务;
(四)办理企业社会保险登记,办理员工就业社保登记;
(五)办理企业住房公积金单位登记开户。
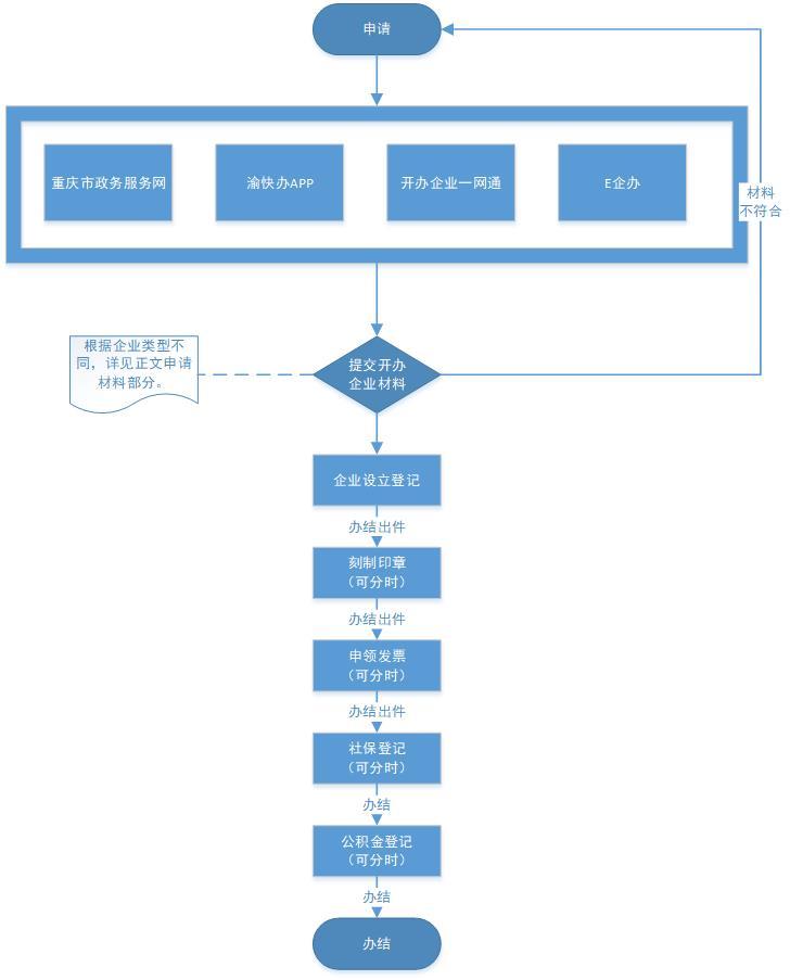
三、办理方式
现场办理、线上办理。
(一)线上。重庆市政务服务网、“渝快办”APP、重庆市开办企业“一网通”、“E企办”的“我要开办企业”模块,并在页面上提供在线应答服务。
(二)线下。行政服务中心企业厅二楼企业开办综合窗口应受理企业提交的企业开办联办申请,实现一窗收件。受理过程中,服务人员应提供企业开办“一件事”办理的解答服务。
四、办公地址和时间
地址:重庆市荣昌区行政服务中心企业服务厅二楼综合窗口。
时间:上午8:30-12:00,下午14:00-17:30(法定节假日除外)。
五、申请材料
(一)公司
1. 《公司登记(备案)申请书》(可自动生成);
2. 公司章程(可自动生成,有限责任公司由全体股东签署,股份有限公司由全体发起人签署);
3. 股东、发起人的主体资格文件或自然人身份证明(可上传);
4. 法定代表人、董事、监事和高级管理人员的任职文件(可自动生成)。法定代表人、董事、监事和高级管理人员的身份证件复印件(可上传);
5. 住所使用相关文件(可上传);
6. 募集设立的股份有限公司提交依法设立的验资机构出具的验资证明。涉及发起人首次出资是非货币财产的,提交已办理财产权转移手续的证明文件(可上传);
7. 募集设立的股份有限公司公开发行股票的应提交国务院证券监督管理机构的核准文件(可上传);
8. 法律、行政法规和国务院决定规定设立公司必须报经批准的或公司申请登记的经营范围中有法律、行政法规和国务院决定规定必须在登记前报经批准的项目,提交有关批准文件或者许可证件的复印件(可上传)。
(二)非公司企业法人
1. 《非公司企业法人登记(备案)申请书》(可自动生成);
2. 企业法人组织章程(主管部门(出资人)加盖公章)(可上传);
3. 出资人(主管部门)的主体资格文件(可上传);
4. 企业法定代表人的任职文件(可上传);
5. 住所使用相关文件(可上传);
6. 法律、行政法规规定设立企业必须报经批准的或企业申请登记的经营范围中有法律、行政法规和国务院决定规定必须在登记前报经批准的项目,提交有关的批准文件或者许可证件复印件(可上传)。
(三)合伙企业
1. 《合伙企业登记(备案)申请书》(可自动生成);
2. 全体合伙人签署的合伙协议(可自动生成);
3. 全体合伙人的主体资格文件或自然人身份证明(可上传);
4. 主要经营场所使用相关文件(可上传);
5. 法律、行政法规和国务院决定规定在登记前须报经批准的或申请登记的经营范围中有法律、行政法规和国务院决定规定须在登记前报经批准的项目,提交有关批准文件或者许可证件的复印件(可上传);
6. 法律、行政法规规定设立特殊的普通合伙企业需要提交合伙人的职业资格证明的,提交相应证明(可上传)。
(四)个人独资企业
1. 《个人独资企业登记(备案)申请书》(可自动生成);
2. 投资人身份证件复印件(可上传);
3. 住所相关文件(可上传);
4. 法律、行政法规和国务院决定规定在登记前须报经批准的或申请登记的经营范围中有法律、行政法规和国务院决定规定须在登记前报经批准的项目,提交有关批准文件或者许可证件的复印件(可上传)。
六、承诺时限
1个工作日。
七、是否收费
否。
八、咨询投诉
咨询电话:023-81066368。
投诉电话:重庆市荣昌区行政服务中心023-46787507;
重庆市荣昌区市场监督管理局023-81066217。
九、办理进程和结果公开查询
查询办理进程和结果网址http://zwfw.cq.gov.cn。
十、“企业开办一件事”联办流程图

来源:荣昌微发布