
内容概述: 近年来随着国内工业控制、网络通信、消费电子、数据中心、人工智能等新一代信息技术领域的快速发展,中国FPGA芯片市场规模持续上升,半导体行业芯片国产化的发展战略和国内科技企业自主可控的采购战略推动了市场对国产FPGA芯片的需求。据统计,截至2022年我国FPGA行业市场规模约为269.9亿元,市场均价约为44.73元/片。
关键词:FPGA市场规模、FPGA供需现状、FPGA产业链、FPGA市场份额、FPGA市场均价
一、FPGA行业概述
FPGA(现场可编程门阵列)是一种可通过重新编程来实现用户所需逻辑电路的半导体器件。和专用集成电路相比,FPGA是基于查找表结构的逻辑门电路,具有硬件可重构的体系结构,其数字电路可以通过编程的方式在芯片出厂后重新构造,具有设计周期快、开发成本低的优势。FPGA在未编程状态下可以看作是一种集成了大量原始逻辑资源的标准器件,用户根据需求选定器件,对电路进行设计,无须花费高额流片费用即可实现定制电路的需求。FPGA芯片由可编程的逻辑单元(LC)、输入输出单元(IO)与开关连线阵列(SB)三个部分组成。

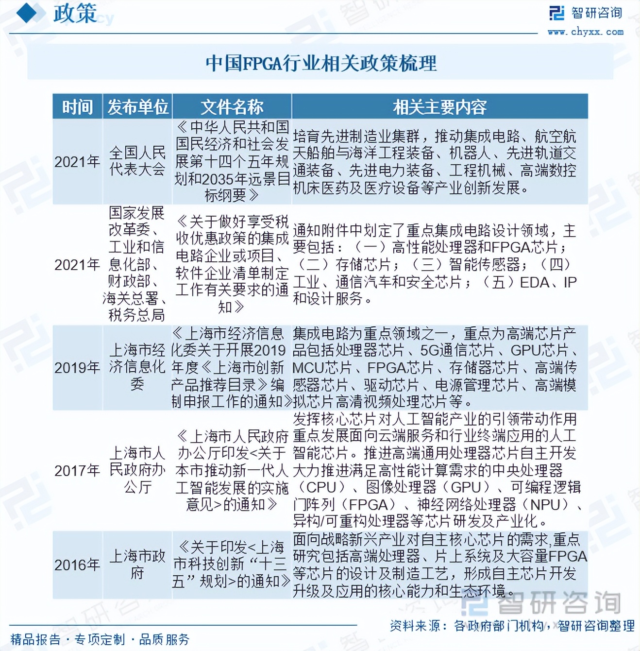
二、中国FPGA行业相关政策
半导体及集成电路行业是国民经济支柱性行业之一,是支撑经济社会发展的战略性、基础性和先导性产业。大力发展我国半导体及集成电路相关产业,也是我国成为世界制造强国的必由之路。为了充分发挥国内市场优势,营造良好发展环境,激发企业活力和创造力,带动产业链协同可持续发展,加快追赶和超越的步伐,努力实现集成电路产业跨越式发展,我国各级政府纷纷出台了一系列FPGA支持性产业政策。

相关报告:智研咨询发布的《2023-2029年中国FPGA行业市场现状分析及发展前景展望报告》
三、中国FPGA行业产业链
FPGA产业包括底层算法设计企业、晶圆代工厂、专用材料及设备供应商等上游企业,FPGA芯片制造商、封测厂商等中游企业以及视觉工业厂商、汽车厂商、通信服务供应商、云端数据中心等下游企业。整条产业链较为复杂,IBM、台积电、Intel、华为、腾讯等国内外知名企业均参与其中。其中产业链中游龙头FPGA企业在全球市场占据垄断地位,且对上游软硬件供应商和下游客户企业议价能力较强。

从下游应用市场来看,通信和工业市场份额位居FPGA芯片一二位,同时通信市场份额有望持续提升,而工业市场则呈小幅下降趋势。FPGA作为重要的计算芯片,服务器中将其应用于后端的通信板卡,同时,FPGA是电力、交通领域重要的通信部件,在银行系统中应用于企业级交换机路由器,在云计算中也起到运算加速作用。消费电子预计将是FPGA芯片份额最小的下游市场,主要是因为FPGA虽然以其灵活性适宜于消费电子快速迭代的节奏,但在具有显著规模效应的消费电子市场,FPGA相比ASIC的成本劣势明显。因此从生命周期来讲,FPGA的应用具有一定局限性。

四、FPGA行业发展现状分析
FPGA芯片具有灵活性高、应用开发成本低、上市时间短等优势使其应用场景覆盖了包括工业控制、网络通信、消费电子、数据中心、汽车电子、人工智能等广泛的下游市场,据统计,截至2022年全球FPGA行业市场规模约为93.3亿美元,从需求市场区域分布来看,亚太地区与北美地区是主要市场;未来,随着全球新一代通信设备部署以及人工智能与自动驾驶技术等新兴市场领域需求的不断增长,FPGA市场规模预计将持续提高。

FPGA芯片由于其具有高度灵活、可扩展的特点,可以以较低成本实现算法的迭代,能够较好地实现新场景的运算、控制和升级功能,在芯片领域内素有“万能芯片”之称。当前,随着汽车电子、数据中心、人工智能等技术的兴起,FPGA芯片成为支持这些新场景应用的优先选择。据统计,近年来全球FPGA需求量逐年增长,截至2022年全球FPGA需求量约为99736.1万片,市场均价约为8.96美元/片。

近年来随着国内工业控制、网络通信、消费电子、数据中心、人工智能等新一代信息技术领域的快速发展,中国FPGA芯片市场规模持续上升,半导体行业芯片国产化的发展战略和国内科技企业自主可控的采购战略推动了市场对国产FPGA芯片的需求。据统计,截至2022年我国FPGA行业市场规模约为269.9亿元,市场均价约为44.73元/片。

FPGA是集成电路大产业中的小领域,5G和AI为行业增长提供确定性,国产替代叠加行业增长,国产FPGA市场腾飞在即。市场虽小,但未来受益于5G基础设施全球布局及AI技术持续发展,FPGA行业需求量增长具确定性。随着国内AI应用的快速发展以及国产替代进程的进一步加速,中国FPGA市场需求量有望以领先全球的速度持续扩大,据统计,截至2022年我国FPGA产量约为9007.9万片,需求量约为54953.3万片。

五、FPGA行业竞争格局分析
当前,全球FPGA市场呈双寡头垄断竞争格局,其中赛灵思(被AMD收购)在全球FPGA市场的占有率常年在50%以上,与英特尔(原Altera,2015年被英特尔收购)合计占80%以上的市场份额,行业马太效应明显,两家公司在多年的发展中,提前布局的专利保护对后来者形成了强大的护城河保护。另外,还有
Lattice和Microchip两家FPGA公司,市场份额合计在10%左右。和国际巨头相比,国内FPGA厂商还处于起步阶段,产品主要为FPGA器件,营收规模较小,在硬件性能指标上和国际高端FPGA器件相比仍有较大差距,目前国内的FPGA厂商主要有复旦微电、紫光同创、安路科技等厂商,相比之下中国市场的FPGA国产厂商份额较小,国产替代需求紧迫。

上海安路信息科技股份有限公司是国内领先的半导体和集成电路设计企业之一,专注于FPGA芯片和专用EDA软件的研发、设计和销售。2022年安路科技FPGA系列和FPSoC系列发布了SALPHOENIX、SALELF、SALSWIFT家族的6款新产品,包括2款车规级FPGA芯片,实现产品线扩展以满足更广泛的市场需求,据统计,2022年安路科技FPGA产品收入为9.89亿元,同比增长53.96%。上海复旦微电子集团股份有限公司是国内芯片设计企业中产品线较广的企业,现有安全与识别、非挥发存储器、智能电表芯片、FPGA四大类产品线,并通过控股子公司华岭股份为客户提供芯片测试服务。复旦微电是国内FPGA领域技术较为领先的公司之一,目前已可提供千万门级FPGA芯片、亿门级FPGA芯片以及嵌入式可编程器件芯片(PSoC)共三个系列的产品(其他产品主要是智能电器芯片,剩余电流保护专用芯片等)。2022年复旦微电FPGA及其他芯片收入7.81亿元,同比增长82.81%。

六、中国FPGA行业发展趋势
人工智能、5G通信是未来FPGA应用的重点领域,数据量大是二者的共同特点,因此需要传输速率更高的SerDes模块来连接FPGA与外部通信。在5G时代,SerDes需要达到28Gbps甚至更高的32Gbps,才能满足5G通信协议的“肚量”,而进入人工智能时代,大量的、重复的数据传输甚至将超出32Gbps的传输能力范围,从而要求FPGA达到56Gbps甚至更高的传输速率。
诸多应用场景将要求FPGA将外部的模拟信号转为数字信号后进行处理,或者除了进行算法处理、扮演高速协处理器以外,还要同时执行复杂控制的任务,这类新需求在未来人工智能、特种集成电路领域将非常普遍。因此,采用CPU+FPGA+AI或者CPU+FPGA+GPU融合架构的PSoC将成为重要的发展方向。
为了扩大FPGA的规模,增加其开发潜力,业内会采用硅通孔(TSV)封装技术,在一片硅片上通过垂直互连线将2片或2片以上的FPGA晶片进行电互联,这不仅能大大提高封装密度,从而实现更大规模的FPGA芯片,同时还通过短线互连方式,保留了电路的高性能。
智研咨询发布的《2023-2029年中国FPGA行业市场现状分析及发展前景展望报告》依据国家统计局、政府机构、行业协会发布的权威数据,结合深度调研数据、专家反馈数据、内部运营数据等全域数据的收集与分析,提升客户的商业决策效率。本报告对中国FPGA行业现状与市场做了深入的调查研究,并根据行业的发展轨迹对未来的发展前景与趋势作了审慎的判断,为投资者寻找新的市场投资机会,进入FPGA行业投资布局提供了至关重要的决策参考依据。

智研咨询是中国产业咨询领域的信息与情报综合提供商。公司以“用信息驱动产业发展,为企业投资决策赋能”为品牌理念。为企业提供专业的产业咨询服务,主要服务包含精品行研报告、专项定制、月度专题、可研报告、商业计划书、产业规划等。提供周报/月报/季报/年报等定期报告和定制数据,内容涵盖政策监测、企业动态、行业数据、产品价格变化、投融资概览、市场机遇及风险分析等。