#暑期创作大赛#
昆明,被誉为“春城”,拥有宜人的气候和丰富多彩的自然景观,是旅行者向往的目的地。而如今,随着昆明地铁的发展,地铁已成为畅游昆明的最佳交通方式,不仅方便快捷,还能避免拥堵。在这片美丽的土地上,地铁已经成为游客们探索昆明的利器。

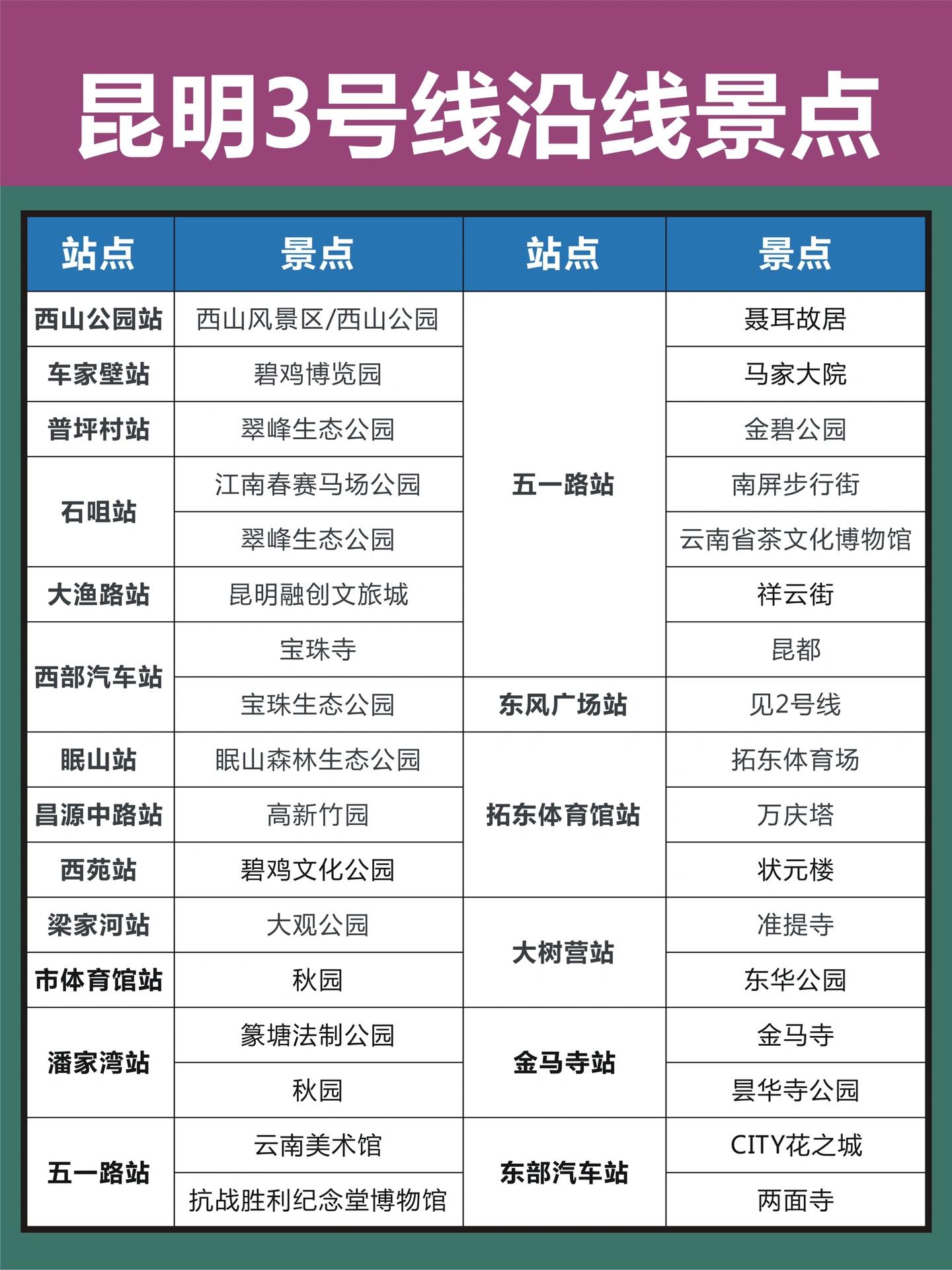
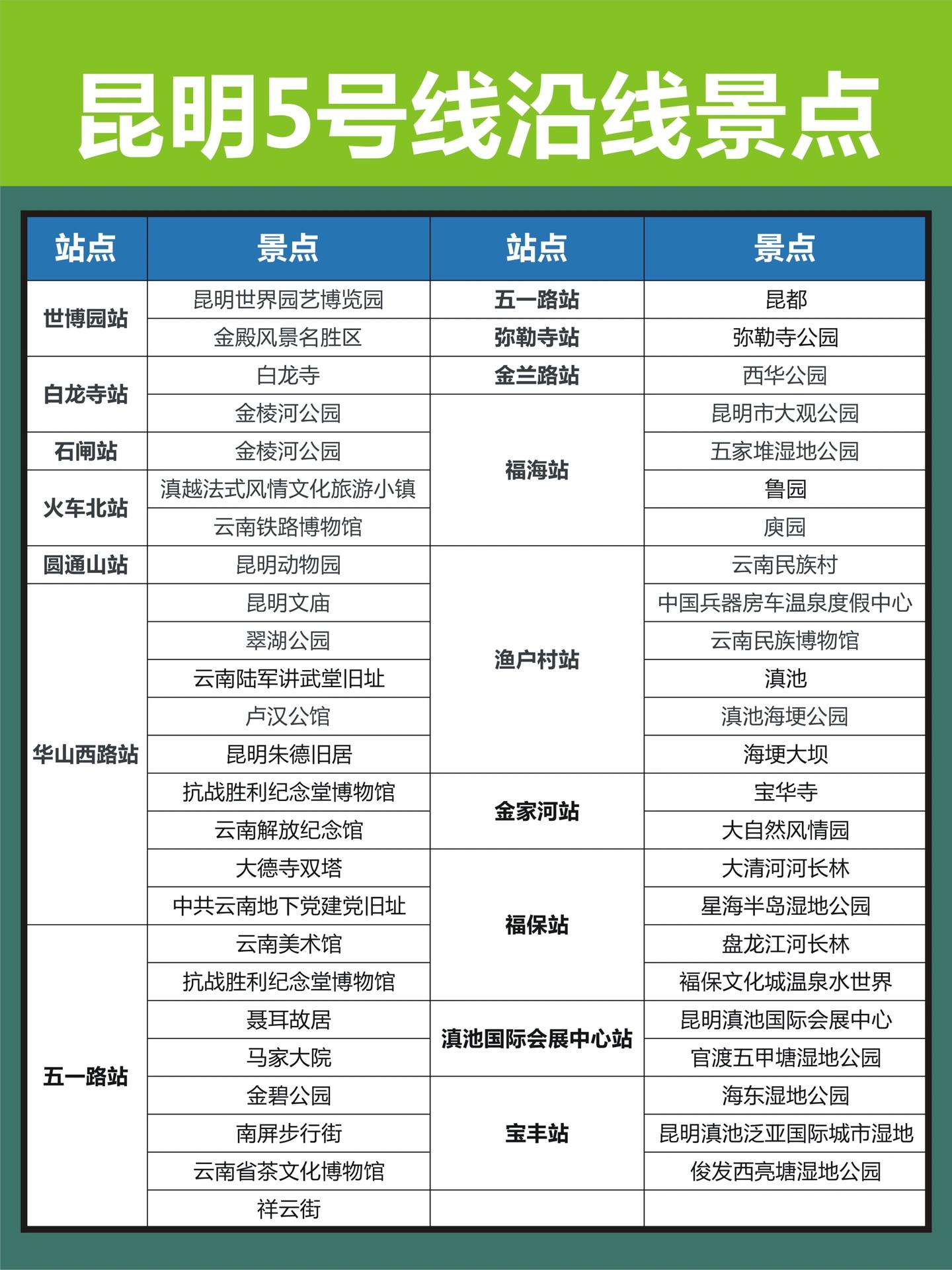
目前,昆明地铁已经拥有6条线路,涵盖了众多著名景点,为游客提供了方便的交通选择。让我们来看看各线路上的一些精彩景点。
1号线:它能带你抵达云南省博物馆,这里展示了丰富的云南历史和文化;还有官渡森林公园,这个绿意盎然的公园是昆明市内最大的自然公园;不仅如此,你还可以在1号线上抵达般若寺和官渡古镇,感受古镇的韵味和历史底蕴。

2号线:沿途你可以到达云南野生动物园,与各种珍稀动物近距离接触;还有金殿风景区,这里有独特的建筑和壮丽的自然风光;黑龙潭则是一个静谧的湖泊,给人一种宁静的感觉;此外,你还可以参观金马碧鸡坊和圆通寺,感受昆明的历史文化。

......
为了让你的旅行更加便捷,我们整理了一份昆明地铁直达或骑行15分钟左右即可到达的景点清单。你可以事先查阅并收藏好,这样在旅行过程中可以更加高效地游览昆明的美景。

当然,昆明地铁不仅仅是为了游客服务,也是当地居民的重要交通工具。在地铁上,你可以感受到昆明人民的热情和友好。每天都有数以万计的人们在地铁中来往穿梭,交汇着各种不同的故事和人生轨迹。

所以,如果你计划到昆明旅游,为何不选择乘坐地铁,畅游这座美丽的城市呢?地铁不仅仅是一种交通方式,更是一种融入当地生活的方式。
在昆明地铁中,你会感受到便捷与舒适并存的旅行体验。宽敞明亮的车厢内,干净整洁的座椅上,你可以舒展身体,放松心情,准备迎接一天的精彩探索。

而且,乘坐地铁的便利性不仅限于景点之间的出行。昆明地铁沿线还拥有各种购物中心、餐饮美食和休闲娱乐场所。你可以在地铁站附近的商场中尽情购物,品味昆明的时尚与潮流;在地铁周边的餐厅里,尝试当地美食,品味云南的特色风味;而如果你想放松身心,地铁沿线还有许多公园和休闲场所供你选择。

所以,当你计划下一次旅行时,不妨考虑昆明,并选择乘坐地铁畅游这座美丽城市。让昆明的风景和热情伴随你的旅程,成为一段难忘的回忆。相信通过地铁的便利和舒适,你一定能够更好地领略昆明的魅力和魄力。
昆明地铁直达,畅享美景,快意旅行!让我们一起踏上这段奇妙的旅程吧!