[微笑]Tips:由于篇幅原因,本文仅仅介绍:在 “ 标点符号 ” 方面,小学与初中在学习和考察上的不同要求,这是《小升初语文衔接教材》的第四讲,本教材共16讲,想要全面地了解本教材的内容,可在文末按所示方法获取电子档。
关键词:#暑假#,#小升初#,#衔接#

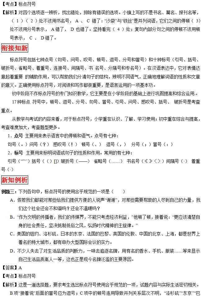
在汉语表达中,它对表情达意起着重要的辅助作用,可以帮助我们分清句子的结构,辨明不同语气,正确地理解词语的性质和文章的意义。正确使用标点符号,对阅读和写作都很重要,是语言运用的一项基本功。

小学阶段:
《语文新课程标准》对标点符号的要求是:“能正确使用常用标点符号。”
小学阶段要掌握顿号、逗号、分号、句号、感叹号、问号、冒号、省略号、书名号、引号、破折号等标点符号的写法及作用。从教学与考试的内容来看,对于标点符号,小学重在认识、了解、学习使用

初中阶段:
初中阶段不作标点符号的专门知识教学,它主要是在小学阶段的基础上进行巩固提高和综合运用。
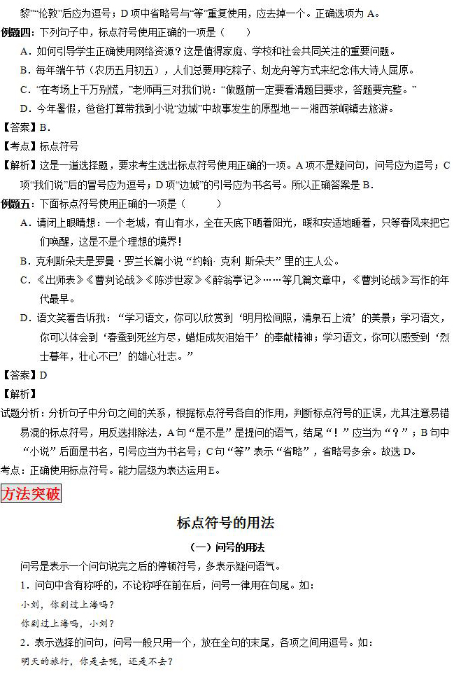
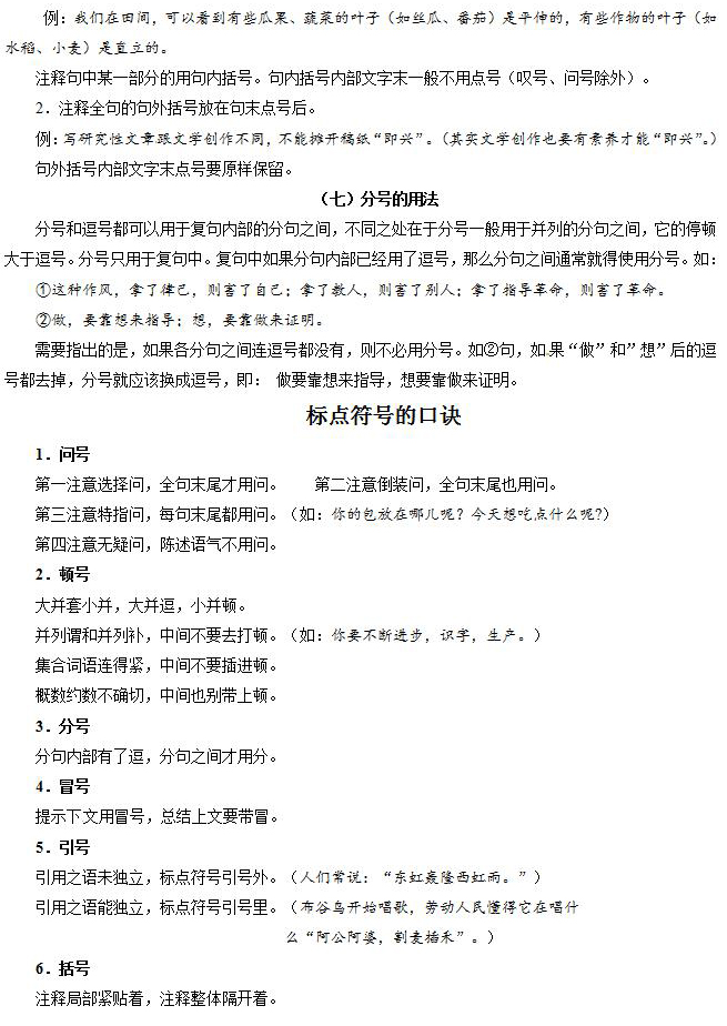
标点符号包括七种点号(句号、问号、叹号、顿号、逗号、分号和冒号)和十种标号(引号、括号、破折号、省略号、着重号、连接号、间隔号、书 名号、分隔号和专名号)。

17种标点符号中,顿号、逗号、分号、句号、冒号、引号、问号、感叹号、括号、 破折号是考查重点。
初中重在综合能力提高,考查难度加大,考查题型更多。
以上观点在《小升初语文衔接教材》第四讲中有详细论述,本教材 共16讲 ,纯净word格式,以下是第四讲的图片版,读者可预览一番, 电子版*载下**方式见文末 。











每个专题都分为旧知回顾、旧知例析、衔接知新、新知例析、方法突破、即时演练六大板块。
文档是word格式,有需要的粉丝可 私信 我,游客请先关注再私信我,直接给你 *载下**地址 。