选导师是个技术活,堪比投胎,只要导师选得好……
发邮件之前,要对导师有一个基本的了解,至少知道他的邮箱。
以下两种途径选择导师
· 学校官网
学校官网一般会详细列出导师的背景、研究方向、学术成就之类的,选择你喜欢的研究方向,按照兴趣顺序从上到下拉个表格,一个一个去联系。
· 学长推荐
一般来说,联系导师这种事,能找到直系学长代为引荐最好。
学长是可以提供你最直观消息的人,不仅包含导师的联系方式,还有导师的性格、培养学生的习惯、课题方向,最好还有导师的论文包
选好导师之后,就要着手给导师发邮件,在这之前,你需要准备简历
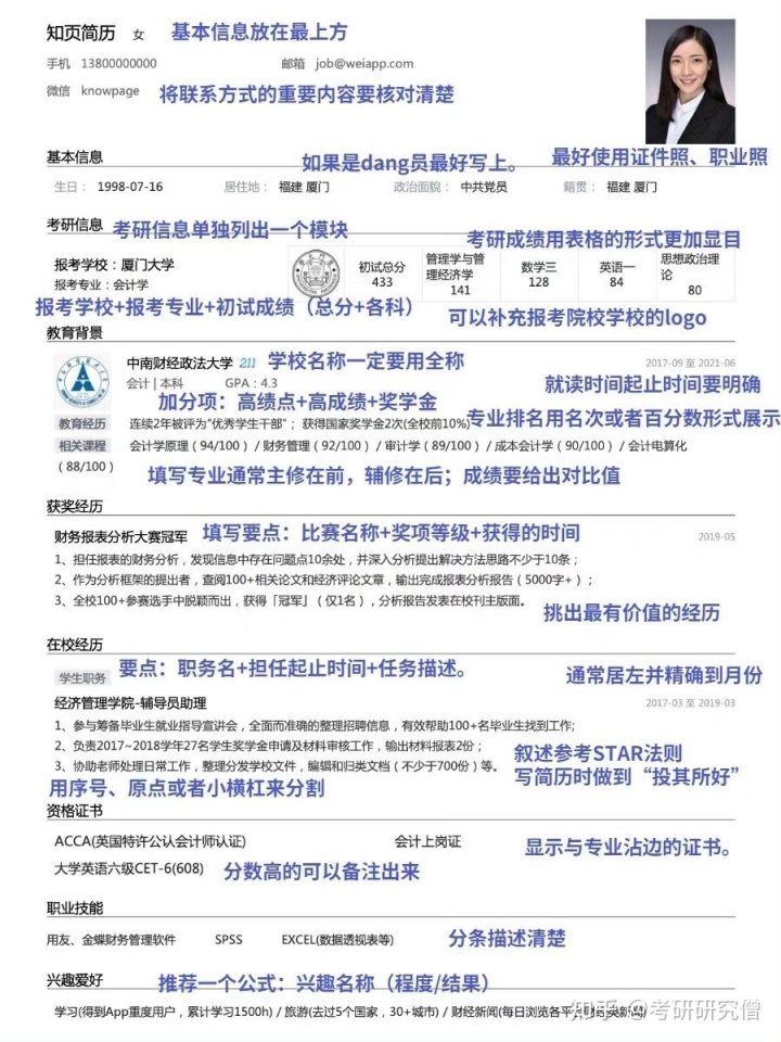
⭕ 简历
个人简历就是你的一张名片,是你给别人的第一印象,所以一定要花费大量心思在这个上面,把自己在大学期间所有的高光时刻和经历都浓缩在上面

简历要包含这几点:
◆ 个人基本信息
主要包含姓名、性别、年龄,还可以加上籍贯和联系方式这块不要占用太多的篇幅,一定要写在开头,简洁一点即可
◆ 教育背景
这里要填写你的本科信息,包括学校、专业、主修课程和绩点等如果有双学位或者其他牛逼经历的也要在这块体现出来,一句话就是,不要客气,越亮眼越好。
◆ 项目和竞赛经历
这部分是老师们最关注的,一定要认真填写!
有这些的同学,恭喜你们已经超过了大多数本科生,那么就请你毫不留情的把你的经历写在上面尽量详细,着重突出你作为主导的那一部分,并且一定要放上成果,比如证书、奖项,或者已经实践。
如果你没有项目或者竞赛经历的话,大家可以包装一下自己的经历,在符合事实的情况下,可以写自己做过的课程设计,一些课上涉及到实践的作业等等,就是不要让这部分内容太单调,那样老师会误认为你上大学学了个寂寞!
◆ 校园经历
这块要写一些积极向上的活动,比如大学社团职务,班级职务,参加的志愿活动等等能体现你综合素质能力的都能写在这,不过不要太过于赘述,并且这部分在简历上的位置不要太靠前。
◆ 荣誉奖项及证书
这里又是大家发光的部分了,本科得过的奖项都能往上写,比如奖学金证书,比赛奖项,三好学生、志愿者服务证等证书尽量写一些含金量高的,奖学金尽量写高的,跟你报考专业有关的比赛和奖项可以写在最前面也可以跟科研经历写在一起。
◆ 自我评价
这里要写自己的性格和其他的一些优秀品质,表达对科研的兴趣,表达自己对学术的向往即可,至于其他评价的话,建议要客观的,不要太明显的自己夸自己,不然就太好笑了,而且还会幼稚!
Tips:
· 整个简历一张A4纸就够了,不要太冗长
· 整体上要简洁,客观,突出重点,不要罗列没有意义的数据
· 参加的项目重点突出自己所获得的能力,与所选专业非常匹配
· 要准备一张本科期间的成绩单,如果报考本专业,最好把专业课的排名和绩点单独算出来
这段时间如果实在不想看书的话,可以学习一个软件或者梳理一下自己本科期间做过的作品,课程设计也包含在内,充实下自己的简历。
准备复试材料
初试准考证 身份证 学生证 成绩单诚信复试承诺书 一寸彩色免冠照片 简历 中文简历一份,附上初试分数并区别与求职简历(方便联系导师)各类获奖证书科研创新成果、专业实践能力证明材料等硕士阶段科研设想或专业实践计划 联系导师
⭕ 给导师发邮件
邮件的名字要简洁:xx(姓名)xx(专业方向)硕士自荐信
邮件内容分为三部分:
第一段:简述这封邮件的目的,并介绍自己的基本信息,这一部分用词要简洁。
第二段:说明自己本科期间的学习和科研经历,找到经历中和导师研究方向或者研究方法有关联的部分,借此引入导师的研究方向上,并且对他的研究方向提出自己的见解和疑问。
(这一段主要是体现个人的科研思维,首先要实事求是,其次,批判思维要有,但是不要对自己不了解的事情发起批判,总体上来说谈一谈你对行业前沿热点的看法和疑问是最保险的。)
第三段:表达对导师的敬仰,希望能考取他的研究生并期待更进一步的沟通,一句或者两句话就好,礼貌得体就可以,不要夸夸其谈。
tips!!
1. 邮件一次只给一位导师发消息,不要群发,如果这位导师两天内没回应,再转向下一位。
2. 注意你自己的昵称,尽量使用163等比较得体。
3. 注意细节,发邮件之前反复核对导师的姓名性别和专业方向。
简历模板主要分为三个部分:
大概是这几个部分
1、本科院校、专业、和考研初试分数等基本信息。
2、本科的主修课程,科研经历,竞赛经历,发表论文情况。如果是跨考的话要写自己的兴趣点,以及为了跨考这个专业做了哪些工作、看了哪些书。
3、个人技能和自我评价,这一部分要对自己的能力有一个正确的评估,技能和奖项尽量写科研类,不要写与专业无关的社团经历、学生工作经历之类的
最后祝愿大家都能上岸,如愿选到合心意的导师!!!
“清培商领院”小编“朵儿老师”编辑发布若有侵权请告知