

许多有意向参加专插本的考生对自己专业能报什么专业不清楚。 “我专科专业是**可以报哪些本科专业?” “汉语言文学有哪些学校在招生?”今天就来为大家科普以下广东专插本专业报考规则!
首先,专插本大部分专业是可以跨考的。即无论你专科学什么专业都可以报考。
但不是所有院校都支持跨专业报考,而要看具体院校的招生简章规定。如果招生简章表明仅限专科XX专业才可以报考,那么即只有该专业可以报考。
以下是整理汇总今年广东专插本所有专业报考条件!同学们可以根据以下报考限制判断自己能否报考某一专业。
公办院校专业限制情况
1、嘉应学院
生物科学(师范)、学前教育、计算机科学与技术专业不招色盲色弱,其他专业无报考限制。

2、韶关学院
除了产品设计和视觉传达设计专业不招色盲色弱,其他专业无报考限制。

3、五邑大学

4、肇庆学院
无前置专业的限制,考生须根据自身能力报考。根据体检指导意见,学前教育不招色盲色弱。

5、惠州学院
服装与服饰设计和视觉传达设计不招色盲,其他专业无报考限制。

6、深圳技术大学
计算机科学与技术和工业设计专业有报考限制,其他专业无报考限制。


7、广东医科大学

8、韩山师范学院

9、岭南师范学院

10、广东第二师范学院
行政管理普通批的报考限制暂时没有公布,可以参考退役大学生士兵批次的报考限制,仅限 53 财经商贸大类5804 法律实务类、5901公共事业类、5902 公共管理类、5904 类文秘类专业专科毕业生报考。

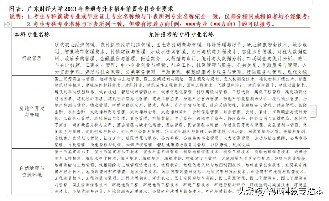
11、广东财经大学
全部都有前置专业要求,看下方第二张图片,注意要专业名称要完全一致,相似或相近专业都不能报考。


12、广东金融学院

13、东莞理工学院

14、广州航海大学


15、广东技术师范大学

16、佛山科学技术学院

17、广东石油化工学院



18、仲恺农业工程学院
“社会工作”“农林经济管理”及“生物科学”等3个专业,不限招相关专业类考生。其它拟招生专业均有前置专业要求。

19、广州美术学院
没有前置专业要求。广州美术学院招一个专业--环境设计,普通批招49人,建档立卡招1人。

民办院校专业限制情况
1、广州华立学院
所有专业无报考限制




2、北京理工大学珠海学院
无报考限制

3、电子科技大学中山学院
以下专业都有报考限制

4、东莞城市学院
各专业无报考限制!

5、广东白云学院
1.、视觉传达设计、环境设计、数字媒体艺术、产品设计、动画专业不招色盲考生。
2.、学前教育只招收对口专业或相近专业的专科学生、休闲体育只招收体育类专业专科学生,详见专升本报名系统专业限制要求。
3.其他专业无报考限制!



6、广东东软学院
所有专业不限制专业报考!

7、广东工商职业技术大学
所有专业无报考限制!



8、广东科技学院
各专业无报考限制!



9、广东理工学院
所有专业无报考限制!

10、广东培正学院
会计学和财务管理专业限招财会类相关专业考生,计算机科学与技术限制计算机相关专业考生。其他专业无报考限制。


11、广州城市理工学院
各专业的具体报考要求看下方图片的备注栏

12、广州工商学院
公共艺术、视觉传达设计、环境设计专业不招色盲考生,其他专业无报考限制。

13、广州华商学院
● 动画、视觉传达设计、环境设计、产品设计、数字媒体艺术(省统考):不招色盲;
● 学前教育(省统考):仅限学前教育专业或教育类相关专业考生报考;
● 化妆品科学与技术(校考):仅限应用化工技术、精细化工技术、化妆品技术、香料香精技术与工艺、化妆品质量与安全、药学、中药学、化学制药技术、中药制药、药物制剂技术专业考生报考;
● 中药学(校考):仅限中药学、中药制药、药物制剂技术、生物制药技术、药品生产技术、中医学、药学、中药材生产与加工专业考生报考;
● 护理学(校考):仅限护理、助产专业考生报考(参加护士执业资格考试须在中等职业学校、高等学校完成国家教育主管部门和国务院卫生主管部门规定的普通全日制3年以上的护理、助产专业课程学习,未满足以上条件且未获得护士执业资格的考生慎重报考);
● 其他专业不作报考限制 , 建议学生报考相同或相关专业。



14、广州科技职业技术大学
所有专业无报考限制。

15、广州理工学院
环境设计、视觉传达设计、产品设计、数字媒体艺术专业限招美术类和设计类考生:音乐表演专业限招音乐表演类考生,其他专业无报考限制。


16、广州南方学院
具体报考限制看下方图片的备注栏,会计学、财务管理、汉语言文学、艺术设计学专业有报考限制,其他专业无报考限制。

17、广州商学院
所有专业无报考限制!

18、广州新华学院
除了听力与言语康复学、信息资源管理、健康服务与管理、护理学、药学、音乐学外,其他专业无前置专业要求!




广州新华学院以下招生专业报考专业限制:




19、广州应用科技学院
社会体育指导与管理和休闲体育专业限招体育类专业专科考生。其他专业无报考限制!

20、华南农业大学珠江学院
各专业无报考限制!

21、湛江科技学院
设计类专业不招色盲考生,其他专业无报考限制!



备注:
1.视觉传达设计、环境设计、产品设计、服装与服饰设计、动画、摄影、园林专业不招色盲考生。
2.视觉传达设计、环境设计、产品设计、服装与服饰设计、动画、摄影专业仅限美术、艺术设计、影视传媒类专科毕业生报考。其他专业对前置专科专业不限制。
22、珠海科技学院
各专业具体报考限制看下方表格中的专业报考要求那一栏:

23、广州软件学院
动画、视觉传达设计、环境设计、产品设计专业不招色盲考生,其他专业无报考限制!

24、广东外语外贸大学南国商学院
所有专业无报考限制!
