日前,天津市教委网站公布了天津市一流学科和特色学科(群)建设名单!
天津拟建设南开大学哲学等80个天津市一流学科、天津职业技术师范大学教育学等3个天津市一流(培育)学科、天津科技大学智能轻工装备等81个天津市特色学科(群),天津共有19所高校上榜。
天津市一流学科建设名单
南开大学
20个学科入选


天津大学
20个学科入选


天津科技大学
3个学科入选

天津工业大学
5个学科入选

天津民航大学
1个学科入选

天津理工大学
3个学科入选

天津农学院
1个学科入选

天津医科大学
4个学科入选

天津中医药大学
2个学科入选

天津师范大学
7个学科入选

天津职业技术师范大学
1个学科入选

天津外国语大学
1个学科入选

天津商业大学
1个学科入选

天津财经大学
3个学科入选

天津体育学院
1个学科入选

天津音乐学院
1个学科入选

天津美术学院
2个学科入选

河北工业大学
3个学科入选

天津城建大学
1个学科入选

天津市一流(培育)学科建设名单

天津市特色学科(群)建设名单
天津科技大学
7个学科入选

天津工业大学
5个学科入选

天津民航大学
2个学科入选

天津理工大学
11个学科入选


天津农学院
5个学科入选

天津医科大学
4个学科入选

天津中医药大学
3个学科入选

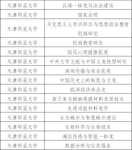
天津师范大学
15个学科入选

天津职业技术师范大学
4个学科入选


天津外国语大学
4个学科入选

天津商业大学
2个学科入选

天津财经大学
6个学科入选

天津体育学院
2个学科入选

天津音乐学院
1个学科入选

天津美术学院
1个学科入选

河北工业大学
5个学科入选

天津城建大学
4个学科入选
