
从流量进入留量时代。

淘宝重大调整,开始测试“店号一体”
淘宝变了。
电商头条获悉,淘宝近日已开始测试“店号一体”的新模式。简单来说,就是将店铺和逛逛、直播等内容账号完全打通。
这一变化在今年3月就开始了铺垫。当时在一些用户的手淘App首页,与“推荐”并列展示的“订阅”频道,被悄然替换成了“关注”。

原先的订阅频道,主要用来展示用户订阅的店铺列表。改版为关注频道后,则以内容展示为主,包括所有关注商家的上新、直播、权益、图文、活动等等。
从“订阅”到“关注”,淘宝已经将商家的店铺粉丝、逛逛粉丝和直播间粉丝进行了整合。此后,商家可以在关注频道统一运营店铺订阅、逛逛、直播间的粉丝。
粉丝打通只是第一步。不久后,淘宝就开始内测店铺“内容首页”——新的“店号一体”模式,终于浮出水面。
此次调整出现了两个重要变化: 一是梳理并细化了店铺动态页面可展示的内容类型。 包括短视频、直播、讲解、买家秀等内容,都可以在这里统一展示,构成了新的店铺“内容首页”。商家还可以根据自身的个性化需求进行栏目创建,打造优质内容、强化店铺特色。
值得一提的是,针对达人及内容型商家的新店铺模式“视频内容店”,也在此次调整中同步升级。视频店主页将直接由商家在淘宝发布的图文、短视频、直播及精选的买家秀组成。
二是“各种内容场景下均引导进入店铺动态”。 包括首页信息流中视频、直播间等场景展示的店铺头像,点击后都会引导至店铺“动态”(内容页面),而非之前的“首页”或“宝贝”(货架页面)。
换而言之,在淘宝公域有内容消费意愿的用户,将被进一步引导至店铺私域接受内容种草并完成交易。

整体来看,“店号一体”模式在公域和私域都对内容进行了整合,且二者之间的链路也被完全打通。往后“内容”将逐渐与“商品”并重,商家能够凭借优质的内容获得更多的公域流量。
同时,淘宝也对后台管理进行了优化,可以汇总展示商家名下所有的内容,无需在不同内容后台重复发布。此举无疑能够提高商家进行内容建设的积极性和效率。
可以说,“店号一体”是淘宝内容化道路上至关重要的改变。
但在全电商行业都在面临内容转化率瓶颈的当下,淘宝的这项调整,或许并不是一个改版这么简单。

重注内容化后,淘宝变好“逛”了吗?
从去年起,淘宝的内容化建设就开始大步向前。
一个电商平台的内容化,说到底还是为了留住更多的用户。因而最重要的就是改变平台的定位,让淘宝变成一个可以尽情“逛”的平台。这时,短视频和直播就成为了重中之重。
短视频方面,淘宝建立20年来首次打破店铺的底层架构,推出了“视频店”模式。
与传统的货架店铺相比,视频店对于内容种草的追求更加极致。在视频店首页,全部商品都以短视频的形式呈现。用户只要进店点开一条视频,就能一直刷、一直逛。看到中意的商品,也能随时在视频下方购买。
淘宝为内容型商家和达人们推出的视频店,无需复杂装修,主要就是靠“内容”带货。短视频直观、吸引眼球的形式,能够大幅提高进店用户的转化效率。
除此之外,首页推荐信息流当中,短视频的占比正在不断提高。 作为淘宝最主要的流量入口,搜索也在去年短视频化,部分商品不再以图文形式展示,而是直接以短视频的形式出现。
直播方面,去年9月,淘宝直播宣布开启“新内容时代”,加大对外部优质内容主播的引进力度。 截至目前,已有罗永浩、李诞、遥望等头部主播或MCN蜂拥入淘。

今年年初,淘宝直播还开始大规模招募娱乐主播。不仅不需要他们带货,只要直播表现好,还能给予一定数额的奖金。类似的内容激励政策,在过去一年的淘宝上可谓屡见不鲜。
淘宝如此煞费苦心地进行内容化布局,成效也十分明显。就比如专门做视频店的糕点类商家“蔡大甜Darko”,她通过短视频带来的流量一度占到全店 98% ,为店铺带来 1000万 成交。

而此次“店号一体”升级后,视频店主页也将直接由商家的图文、短视频、直播及精选买家秀组成。这将大幅降低内容型商家的开店门槛,让其能够专心做内容,充分发挥特色能力。
从这一点就能看出,淘宝的最终目的还是以店铺“内容”为枢纽,将公域流量引至私域流量池,助力商家最终完成用户的下单。
平台公域的内容建设,只是尽可能地留住用户。而想要将这些“流量”转化为“留量”,真正促成交易,靠的还是商家自己的经营能力。
换而言之,淘宝通过内容化布局自我造血,目的在于给平台商家、尤其是有意做内容的商家创造更多的机会——只有通过内容服务好消费者,商家与平台才能获得生意增量。在这一点上,商家与平台利益是一致的。
当整个行业都在加速“内卷”之时,平台内的商家其实也无法因循守旧,继续依赖传统的经营方式。而“店号一体”已经给商家们指出一条与时俱进的道路:用优质的、有特色的内容,将公域流量引至自己的私域流量池,再去做进一步的沉淀和运营。

从公域到私域,
电商行业正在回归商业本质
可以看出,内容化可能只是表象。“店号一体”最终指向的是从“公域”对“私域”的转化链路——这也是零售行业多年以来不变的商业本质,只有通过内容化等多样手段积累下店铺资产,商家才有可能长久经营。
毕竟,经营,才是商家最终的落点。
围绕这样的思路,今年淘宝开始了一系列小步快跑的改造。诸如“店号一体”就打开了从公域向私域引流的渠道,还增加了店铺动态页面可展示的内容类型,给予商家更多自主权、打造特色店铺,为积累店铺资产进行私域运营打下基础。
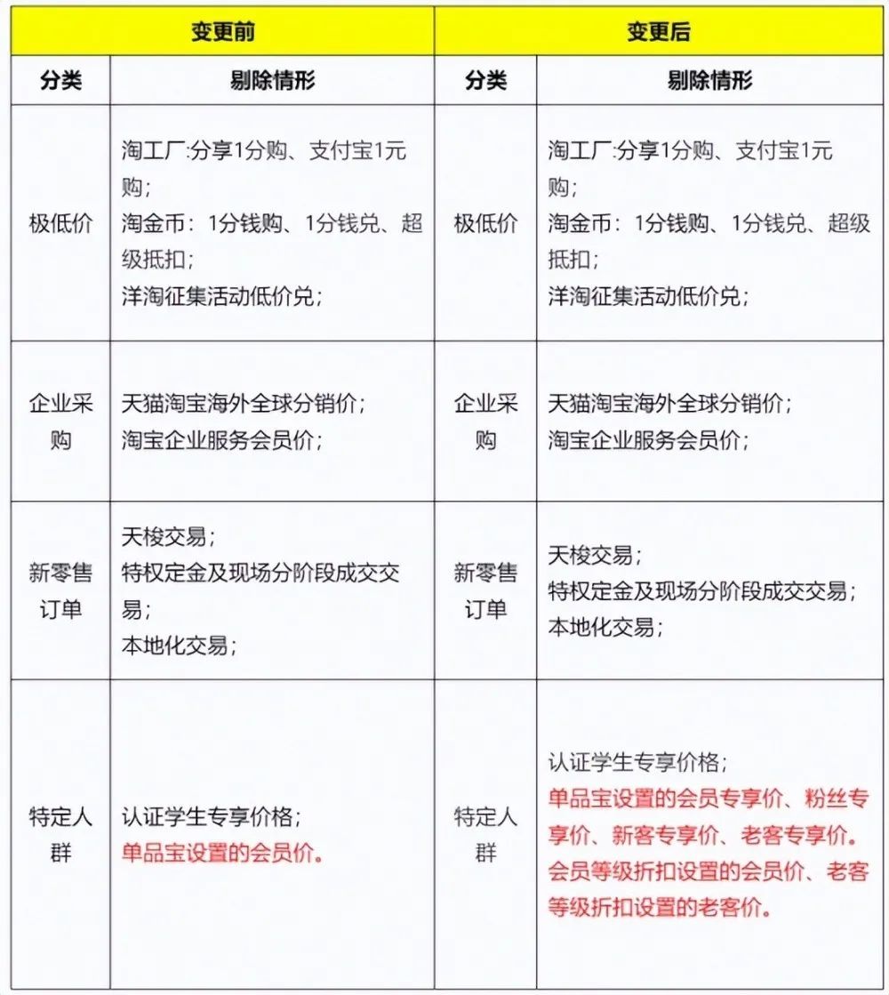
而为了方便商家进行更进一步的私域运营,淘宝此前甚至改变了其“最低价”规则。 公开报道显示,3月22日起,商家单品宝设置的会员专享价、粉丝专享价、新客专享价、老客专享价,以及会员等级折扣设置的会员价、老客等级折扣设置的老客价,均不再计入最低标价。

这将有望改变部分商家不敢在日常销售中对会员粉丝等特殊群体做低价的现象。更多元化的运营手段、更有针对性的会员粉丝价,将成为商家私域运营的强力*器武**。
可以说,“店号一体”的背后,就是淘宝试图帮助店铺将长期积累的“内容资产”转化为“店铺资产”,包括品牌忠诚度、品牌认知度、品牌溢价能力、品牌盈利能力等等无形资产。
并不是所有的流量,都能转化为“店铺资产”。相反,大部分娱乐内容制造的流量,在经营领域可能都是“无效流量”——无法与消费场景产生化学反应,也就无法与店铺产生深度关联,这部分流量甚至都不一定有引入私域的价值。
对于商家而言,想要获取长期经营的增量,靠的还是用户忠诚度、品牌溢价能力等深层资产。这些深层资产依附于消费者,又影响着消费者的行为。为了推动这一转化的完成,需要平台和商家共同付诸努力,用内容培养消费者心智。
由此可见,电商行业发展到今天,无论是做补贴低价、单纯做内容,都不可能“一招鲜吃遍天”。不同维度在发展过程中的协同,才是打造核心竞争力、成功穿越周期的关键。