1. 背景
随着 RTC 使用场景的不断复杂化,新特性不断增多,同时用户对清晰度提升的诉求也越来越强烈,这些都对客户端机器性能提出了越来越高的要求 (越来越高的分辨率,越来越复杂的编码器等)。但机器性能差异千差万别,同时用户的操作也不可预知, 高级特性的使用和机器性能的矛盾客观存在 。当用户机器负载过高时,我们需要适当降级视频特性来减轻系统复杂性,确保重要功能正常使用,提升用户体验。
视频性能降级能做什么?
一是解决因设备性能不足、突发的性能消耗冲击(如杀毒软件)带来的用户音视频体验问题(如视频卡顿、延时高、设备卡死)等问题;
二是提升一些高级功能的渗透率,例如默认情况下开启视频超分,设备性能不足的情况下主动关闭;
三是降低部分场景的设备功耗,例如当电脑使用电池供电的时候,通过关闭视频超分、降低视频帧率等方式主动降低一些功耗。
2. 前置基础
RTC 提供了一种性能降级机制,在性能负载过高时,触发降级;在性能负载降低后,触发升级。一套完整的性能降级方案,需要产品具备一些基本的降级能力,比如:支持动态修改视频分辨率、帧率,支持发布多路视频流(simulcast),支持 SVC,支持按需发布/订阅等。
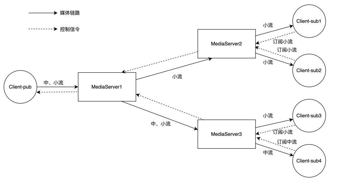
2.1 Simulcast
关键词:同样的视频源,多种分辨率,差异化的分辨率需求
所谓 Simulcast,就是将 一个视频源 输入编码输出成多个分辨率的视频帧,在 发送端编码多路不同分辨率 的大小流,下行接收端可以选择 订阅其中任意一种分辨率 的同源视频流。它可以满足 多人通话场景 ,不同用户对于 分辨率的差异化需求 。在实际应用中,Simulcast 变得更加灵活多变,发挥的作用也越来越大。除了满足用户差异化的分辨率需求外,还可以 有效解决下行弱网/性能问题 ,提升用户体验。比如在下行用户网络交较差或者性能较差时,可以给用户转发低分辨率的视频,确保用户可以拥有流畅的观看体验。

2.2 SVC
关键词:单路流,分层编码
SVC(Scalable Video Coding, 可适应视频编码)是指, 一条视频码流 可以分成 多个层级(layer) , 在保证整条流的可解码性的情况下,用户可以根据层级的优先级选择丢弃某些层级的全部或部分片段,得到不同帧率(temporal / 时域)/分辨率(spatial / 空域)/ 画质(quality / 质量)的视频流。

2.3 按需发布
按需发布简单来说,就是让发布端知道哪些分辨率的流有人订阅,哪些分辨率的流没人订阅,然后 仅发布那些有人订阅的视频流 。用户没有订阅的流,即使性能或者带宽再好,也不会发送。通常情况下,按需发布端需要配合 Simulcast 使用,但也不是必要条件。按需发布的初衷,是为了节省性能和带宽资源,减少不必要的资源浪费。

按需发布
3. 常见的视频性能降级手段
RTC 对于 CPU 和 GPU 的消耗通常较高,并且 RTC 对于实时性有近乎苛刻的要求 (通常 RTC 通话要求在 400ms 以内,云游戏场景甚至要求 100ms 以内),这 对算法处理速度以及平稳性有很高的要求 。单帧处理耗时的长短,意味着视频帧率的上限,而处理耗时的平稳性,也会影响视频流畅性的整体感受(因为实时性的要求,RTC 通常不会设置过大的 jitter buffer 来平滑抖动,当帧处理耗时抖动较大时,会在观看端感受到类似视频掉帧一样的卡顿现象)。除此之外,过高的系统消耗,甚至会影响到用户对设备的正常使用(比如:过度发烫/操作延时卡顿等)。
在视频通话过程中,有一些参数是可动态调节的。往往不同的视频参数对应着不同的性能消耗。常见的调节参数有视频分辨率、视频帧率,除此之外,还可以调节视频处理特性(比如:超分 / 降噪 / HDR 等),甚至还可以切换不同编码器及档位,对于 Simulcast 还可以选择切流 (Fallback)。
3.1 视频分辨率降级
降级视频分辨率是指 降低视频的发送分辨率 。通常来说,RTC 主要是指编码分辨率。对于一些特殊场景,降低视频分辨率还包括了支持编码分辨率的回调,采集模块收到回调的分辨率后,会主动降低采集模块输出分辨率(但通常不会直接降低 camera 采集分辨率,因为调整采集参数会涉及到摄像头重启,切换过程会出现黑帧,重启摄像头也会增加出错概率)。这种场景特效分辨率也会随之降低,收益最大化。
3.2 视频帧率降级
降级视频帧率是指 降低视频的发送帧率 。通常来说,RTC 主要是指编码帧率。降级帧率是最不容易出错,并且收益可观的一种降级手段。对于一些特殊场景,还支持编码帧率回调,采集模块收到回调之后,会主动降低采集模块输出帧率。
3.3 编码器降级
降级编码器指, 降级编码器档位,或者切换到性能更好的编码器 。通常,编码压缩率越高的编码器,编码性能消耗越高。因此,当系统负载较高时,可以切换到压缩率相对低的编码器或者编码档位,降低性能消耗。
3.4 视频处理特性降级
在各业务场景下,会有一些视频前后处理特性,主要目的是为了提升画质,比如:超分 / 降噪 / HDR 等。在性能足够好,并且负载不高的情况下,可以开启这些视频处理特性,提升用户体验。当系统性能瓶颈时,需要适当降级视频处理特性,甚至是关闭特性来确保正常的视频通话。
RTC 视频性能降级方式及优缺点总结:

RTC 视频性能降级方式及优缺点总结
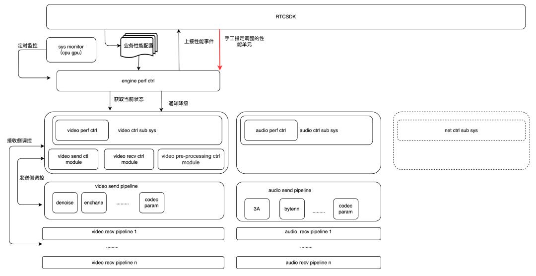
4. 火山引擎 RTC 性能降级策略
4.1 性能降级策略概览
火山引擎 RTC 降级策略包括了多种基础能力和策略:

火山引擎 RTC 视频性能动态降级策略概览
下面具体介绍几种降级策略以及策略中的注意点。
4.2 RTC 编码组织方式
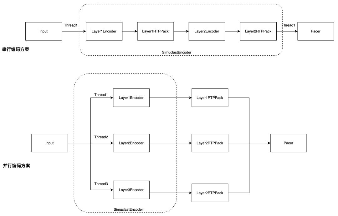
火山引擎 RTC Simulcast Encoder 之间采用完全并行的编码方案,每条 Simulcast 流处在不同的 Pipeline 上,线程之间相互不影响。相比 WebRTC Simulcast Encoder 之间串行的编码方案,并行编码方案 效率更高, 并且编码效率基本不受 Simulcast 流数的影响。
对于性能降级来说,并行编码组织方式,可以选择对单条流进行降级,也可以选择同时对所有流进行降级,降级方式变得更加灵活。

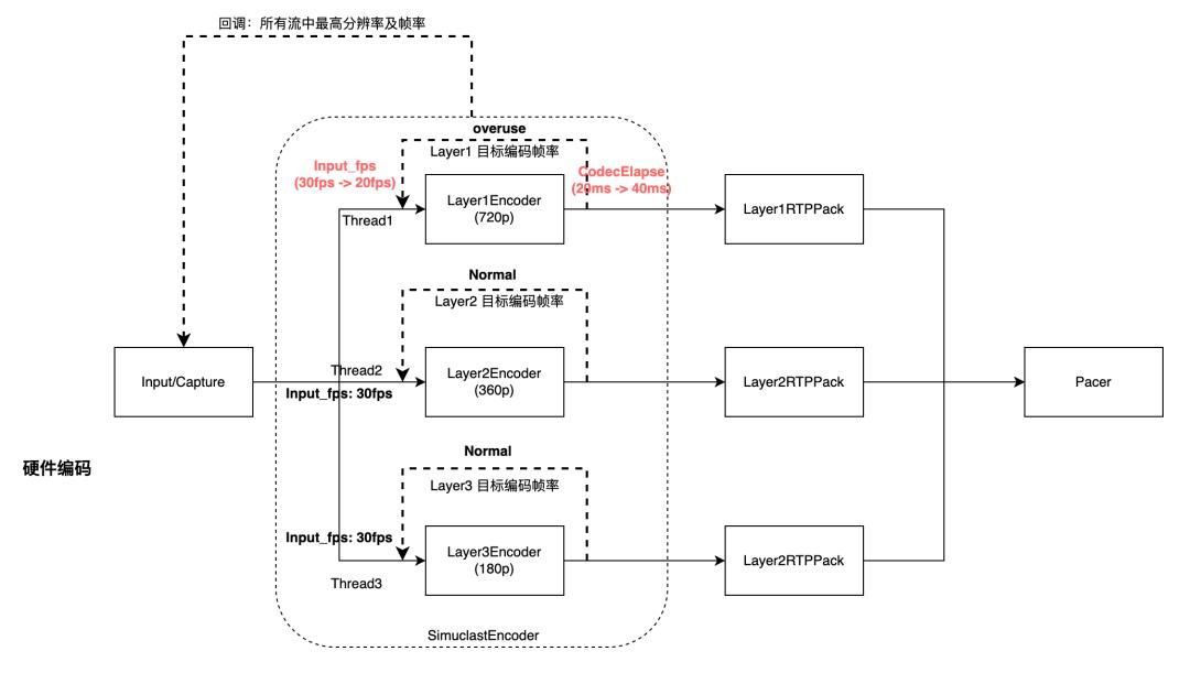
4.3 RTC Simulcast 流降级方案
因为火山引擎 RTC 编码器采用并行方案,单路 Simulcast 流的编码延时高,降级可以选择同时降级所有流的帧率,也可以选择只降级编码延时较高流的帧率,而不影响其他 Simulcast 流。

火山引擎 RTC 除了降级单条流之外,还支持 Simulcast 流之间联动。性能不足时,支持关闭高分辨率的流(Fallback),性能恢复时,可以重新开启高分辨率的流。当发生 Fallback 时,订阅高分辨率的用户会自动切换为订阅次高分辨率的流,性能恢复时,会重新切换回来。以下图为例,如果 720p 流被关闭,订阅 720p 的用户将会收到最接近 720p 的分辨率的流,所示为 360p。

火山引擎 RTC 降级偏向于 画面的流畅度和画质的均衡 (升降级路线可后台配置)。
4.4 不同发布流之间的协同降级
在没有流之间(比如:屏幕流/视频流)协同的情况下,会存在不同流之间 同升同降 的问题。为了更好的解决这类问题,也为了更好的处理不同流之间的优先级问题,火山引擎 RTC 内部采用一个 性能集中调控中心 ,来处理不同流之间的优先级问题。以会议场景举例来说,我们通常会认为,屏幕共享的优先级比视频流更高,在性能负载较高时,我们选择优先把视频的消耗降低,把资源尽可能让给屏幕流。只有在视频流降级之后,系统负载依旧较高,无法满足性能要求时,才会降级屏幕流。

典型的降级路径
典型的降级路径是:先对视频流降级,再降级屏幕流;升级顺序和降级顺序正好相反。
4.5 性能和带宽降级关系处理
性能和带宽是 RTC 系统中最重要的两种资源。随着系统运行,两者会处在不断的变化中。同时有性能以及带宽波动的情况下,可能会出现,性能负载过高,触发降级,但同时带宽回升,又会触发升级。因此,需要有一种机制保证两者之间出现“你升我降”的问题。火山引擎 RTC 把性能和带宽控制两者解耦开来,把性能的输出作为一个最大限制条件。性能升级相当于是上调水位线,降级相当于下调水位线,实际性能/带宽升降级由一个模块统一处理。
除了性能和带宽之外,火山引擎 RTC 还支持 按需发布 能力,发布端结合三者采用如下方案进行综合决策。

说明:因为性能原因,720p 流被关闭,订阅 720p 的用户将会收到最接近 720p 的分辨率的流,所示为 360p。
4.6 订阅端的性能降级
订阅端性能在某些场景下可能会成为性能瓶颈,比如多人会议,或者高分辨率解码。这种情况下,如果不能有效处理,可能会导致卡顿/延时逐渐拉大等问题;
火山引擎 RTC 引入订阅端性能降级方案,联动上下行,当系统负载较高或者解码器延时较长时,订阅端支持动态性能降级。
1)订阅端可以根据流的优先级,优先选择降级低优先级的流,尽可能保证 高优先级流 的视频体验。
火山引擎 RTC 支持 API 方式设置订阅流的优先级。
2)就单条流来说,订阅端也可以灵活的配置,是优先先降级分辨率还是帧率(后台配置)。

上图展示了 Client 用户同时订阅 3 条 720p 30fps 的流,但是流的优先级不同,Stream1 为高优先级流,Stream2 / Stream3 为低优先级流。当客户出现性能问题时,会首先降级低优先级的 Stream2 / Stream3。以上图为例,Stream2 / Stream3 降级到了 180p 8fps。优先级最高的 Stream1 没有降级。直到低优先级的流降无可降,才考虑降级高优先级的流。
4.7 基于 CPU 使用率的降级
使用特性处理耗时(比如:编码延时或者视频处理算法耗时)的最主要的问题在于:
- 仅能监控当前特性自身的负载,如果链路其他消耗较高(并且不在监控范围内),导致整体负载过高时,依旧无法降级。
- 系统 CPU 使用率较高时,无法退避,导致设备过烫,甚至用户操作受到严重影响。
火山引擎 RTC 支持性能降级统一调控方案,可以进行上下行联动,也可以对视频/屏幕的性能降级联动等,甚至可以联动音频及网络。

火山引擎 RTC 以流维度拆分成几个 降级单元 ,单元的排列情况,可以表示优先级(优先级可配置)。
enum RXPerfUnitType {
kRXPerfUnitUnknown = 0,
// 发布视频流
kRXPerfVideoPubCamera = 1,
// 发布屏幕流
kRXPerfVideoPubScreen = 2,
// 发布投屏
kRXPerfVideoPubScreenCast = 3,
// 订阅视频
kRXPerfVideoSubCamera = 4,
// 订阅屏幕
kRXPerfVideoSubScreen = 5,
};
NOTE: 一个降级单元表示一种流类型,一条流内部可能有多种降级手段,比如编码和视频处理算法等。
5. 总结和展望
5.1 总结
我们在会议场景对上述视频性能降级策略进行了验证。上线这些策略后,线上高负载时间比例持续优化,从整体 9‰ 左右优化到 5‰,用户感受高负载情况(设备发烫、界面响应慢、音视频卡顿、甚至程序崩溃或死机等问题)变少。
当前的视频性能降级策略也存在一些可以优化的地方,比如:
基于 CPU 的性能降级存在误伤 。类似编译场景,在 CPU total usage 占用较高,但 App usage 占用很低的情况下,降级收益很小,但实际中这种场景可能会存在;针对这种场景,应该做区分,不是一味降级,退避是保障在一定的视频质量基础。
降级最低视频质量配置可以更灵活 。降级至最低档位时,应该还要关联实际的发布订阅情况来执行。比如,用户在订阅 1080p 的流,这时候降级到 180p 可能不是一个很合适的选择;但如果用户本身订阅就是 360p 的流,这时候降级到 180p 可能是一个不错的选择。后续将进一步探索和优化,保证性能满足要求的情况,质量损失最小。
支持基于 GPU 的性能降级 。RTC 场景不光对于 CPU 的消耗大,对于 GPU 的消耗同样也不小。后续基于 GPU 的性能降级也将上线。
5.2 展望
未来,火山引擎 RTC 还将支持更多降级策略,比如超分 / 降噪特性的性能降级、编码器降级等;降级方案完整性进一步提升,比如根据用户设备来推荐最佳视频参数;另外,利用火山引擎“数据驱动”优势,量化性能数据,探索性能和带宽深度融合方案。通过这些优化,更好地平衡高级特性的使用和机器性能的矛盾客观存在,为用户带来更好的体验。
6. 关于我们
火山引擎 RTC,致力于提供全球互联网范围内高质量、低延时的实时音视频通信能力,帮助开发者快速构建语音通话、视频通话、互动直播、转推直播等丰富场景功能,目前已覆盖互娱、教育、会议、游戏、汽车、金融、IoT 等丰富实时音视频互动场景,服务数亿用户。