hello 大家好 我是Kelly
这一期是The Ordinary所有产品的成分分析和使用指南
最后会分享我最推荐的几款产品和使用感

▼ 品牌介绍
The Ordinary是一个加拿大品牌,创始人是一名对护肤行业缺乏诚信深恶痛绝的护肤专家,由其亲手创立的The Ordinary品牌,所有产品成分和配方均经临床验证有效,以非常亲民的价格出售。想选择品质高的护肤“高性价比”的产品?The Ordinary一定是你最好的选择。
▼ 购买渠道
The Ordinary已经入驻淘宝天猫国际海外仓库啦,大家可以选择海外直邮或者选择有品牌授权的店铺(例如,TB雯姑娘的窝),当然还有海淘网站,beautylish.com可以直邮中国,也支持支付宝付款,单价在50~100元不等,包括护肤和彩妆,非常值得买。

因为它家所有的产品都以有效成分的名字命名,有一些晦涩难懂,新手不知道如何下手,所以本期会在分析成分的同时,手把手教大家如何购买。
▼ 关于价格
所有产品我都是在悉尼当地的商场,和美国购物网站beautylish购买的,以下标出的全是我的购入价格。我在写文前查过淘宝,价格差异没有特别大。(30元-50元的上浮非常正常,海关要收税,直邮也要邮费)。

美国购物网站

澳洲商场实体店价格,汇率是5

▼ 1. 热门必买款
①5%咖啡因精华
入手价:51元

去水肿和黑眼圈的效果不错,咖啡因的浓度达到了5%,也可以全脸使用消水肿,便宜大碗不心疼,就是涂抹后有点干,后续需要叠凃保湿功能的眼霜或者面霜。
②10%烟酰胺精华
入手价:42元

美白、祛斑效果肉眼可见,我用了3瓶囤了3瓶,和SKII的小灯泡和OLAY光感小白瓶的主要成分一模一样,烟酰胺是用来淡化黑色素和改善毛孔,复配了锌,这种控油的成分,蛋清质地,敏感皮先做一下过敏测试
③buffet自助餐精华
入手价:97元

buffet也是评价超级好的一款产品,我已经回购了两次,是各种胜肽的组合,胜肽的功效是保湿和抗皱,价格是它家最贵的,最大的功效是保湿和平衡肌肤,配合烟酰胺精华使用,可以美白的同时抗老去皱。
④100%VC粉
入手价:40元

身体美白神器,超级好用的一款,VC含量高达100%,比赛贝格和自然哲学的VC粉要便宜多了,搭配保湿身体乳一起用,一盒下来白两个度完全没问题。

▼ 2. 美白必备款
①2%熊果苷精华
入手价:48元

美白提亮效果非常明显,对烟酰胺过敏的朋友可以试一试这一款,温和不刺激,一瓶下来也是肉眼可见变白
②10%烟酰胺精华
入手价:42元

美白、祛斑效果肉眼可见,我用了3瓶囤了3瓶,和SKII的小灯泡和OLAY光感小白瓶的主要成分一模一样,烟酰胺是用来淡化黑色素和改善毛孔,复配了锌,这种控油的成分,蛋清质地,敏感皮先做一下过敏测试
③23%VC精华
入手价:35元

这款我非常不推荐,使用感非常差,完全用不了,比胶水还黏,推不开,大家千万不要买。
④10%壬二酸杜鹃花酸面霜
入手价:68元

“祛痘神器”,油痘肌肤必备,点涂在痘痘的位置,刚开始会有一点不适,5次之后就没有感觉了,吸收后是哑光的,晚上涂抹痘痘隔天就消下去了,敏感肌不要使用
⑤12%VC精华
入手价:42元

这款是它家VC系列产品中,使用感最好的一个了,不存在任何黏腻、刺激和吸收慢的不好的使用感,氧化率低,不会发黄,当然效果也就没有那么猛,用完一瓶肤色变得均匀了很多,适合夏天使用。
⑥10%VC美白面霜
入手价:60元

非常适合油皮,延展性好,滑滑的,浓缩VC配方,能够提亮肤色,抗氧化,减少细纹,非常值得买。
⑦30%VC悬浮液
入手价:85元

它家VC系列中浓度最高的一款产品,肤感比23%的好很多,美白效果非常明显,但是会有明显的刺痛感,而且是“搓泥宝”,每次使用必搓泥,还容易氧化,脸上有一些黄黄的屑屑,能接受这些毛病的人,可以入手试试。
⑧5%硫酸锌精华
入手价:68元

“急救精华”,晚上涂抹后隔天脸可以亮白一个度,毛孔会变细,肌肤变得如剥壳的鸡蛋一样嫩滑,使用的时候肌肤会有微微发热的不良反应,敏感肌不要使用,挺刺激的。

▼ 3. 去角质必备款
①2%水杨酸精华
入手价:42元

“祛黑头神器”,晚上涂,隔天就能发现黑头的部分变得平滑了,对痘痘也有效果,但是会导致痘痘处的肌肤脱皮,同样比较刺激,不适合敏感皮。
②30%果酸+2%水杨酸
入手价:53元

这是他家酸类产品中,酸含量最高的产品,去角质的效果立竿见影,用一次肌肤立刻变得透亮,但是刺激性非常大,除非你是城墙皮,一般人都用不了,涂胳膊和腿上的角质堆积处还差不多。
③5%乳酸精华
入手价:35元

我用它涂在胳膊上的鸡皮肤处,改善非常快,直接混在身体乳中涂在身体上,基本上一周见效,想刷酸的话,这一瓶可以作为过渡,城墙皮可以考虑接下来的10%乳酸精华。正常肌肤还是推荐从2%开始使用,接着5%就停下。
④10%乳酸去角质精华
入手价:48元

气味非常其他的一款产品,5%乳酸精华的升级款,乳酸属于果酸的一种,去角质的效果比较温和,和甘醇酸一样都比较适合油皮,粉色质地脸上有小伤口的时候不能使用,会刺痛。

▼ 4. 抗老必备款
①0.2%视黄醇精华
入手价:42元

含有“抗老神器”视黄醇,The Ordinary一个有4款视黄醇的产品,第一次接触视黄醇这种成分,建议从浓度低到高,慢慢尝试,肌肤需要适应的过程,备孕和哺乳期的朋友,禁止使用,临床实验证明视黄醇会导致胎儿畸形。
②0.5%视黄醇精华
入手价:43元

含有0.5%纯视黄醇的高稳定性无水溶液。视黄醇在使用早期会有明显的刺激、发红和脱皮现象,特别是嘴角和鼻翼附近,皮肤需要逐渐建立耐受性。
③1%视黄醇精华
入手价:42元

油状质地,建议从1滴开始逐渐增加使用量,用完皮肤会比较滑,使用到两周的时候会出现小粉刺和小红点,使用到第三周的时候症状就会消失。同样的孕期不能使用。
④2%视黄醇精华+角鲨烷
入手价:48元

油状质地,去细纹的效果,建议从1滴开始逐渐增加使用量,复配了角鲨烷作为保湿和舒缓的成分,降低了刺激性,增强了保湿效果,吸收快,孕期不能使用。
⑤2%视黄醇精华
入手价:48元

浓度非常高,去细纹的效果非常好,味道非常难闻,使用感超级油腻!建议洁面后,直接使用,最多不超过5滴,等精华完全吸收后再涂抹水乳霜,可以后续叠加保湿精华,缓解脱皮和刺痛的现象。
⑥5%视黄醇精华+角鲨烷
入手价:113元

浓度非常高,去细纹的效果非常棒,油状质地,复配了没药醇和角鲨烷,可以舒缓高浓度VA衍生物带给肌肤的刺激感,使用感比上面那款2%的好非常多,建议滴在乳液里稀释后使用,可以帮助改善老化、美白、调理暗疮和修护过薄的角质层。
⑦buffet自助餐精华
入手价:97元

buffet也是评价超级好的一款产品,我已经回购了两次,是各种胜肽的组合,胜肽的功效是保湿和抗皱,价格是它家最贵的,最大的功效是保湿和平衡肌肤,配合烟酰胺精华使用,可以美白的同时抗老去皱。
⑧六胜肽精华
入手价:53元

这是一款难得有效使用感又好的产品,温和有效又清爽,虽然也是透明的蛋清质地,但是不粘腻吸收快,功效是保湿抗皱。
⑨3%白黎如醇+3%阿魏酸
入手价:98元

抗氧化效果超级明显,早上用它,一整天脸都不会暗沉,比“网红爆款”西班牙sesderma的白黎如醇精华效果好太多了,价格只有那款的1/3,性价比超高,但是使用感比较黏腻,使用的时候用量一定不能超过5滴,不然一定糊你一脸胶水的感觉。
⑩蓝铜胜肽精华
入手价:218元

它家最贵的一款面部精华,质感类似透明质酸,凝露质感,比buffet清爽一点,最惊喜的是叠凃其他产品不会搓泥,有去细纹的效果。

▼ 5. 其他好用的产品
①100%玫瑰籽油
入手价:72元

保湿效果非常好,一股菜籽油混合木屑的味道,黄色的液体,延展性好,敏感肌可以用它搭配2%视黄醇一起使用,维护肌肤稳定,收毛孔的效果肉眼可见。
②B oil
入手价:53元

这是专门为痘痘肌刷酸搭配的产品,和前面的酸类产品搭配使用,用量一次2滴就好,如果干脸使用吸收非常快,没有油腻感,后续叠加水乳也是哑光的状态,可以用在头发上,让头发变得顺滑。
③抗氧化防晒霜
入手价:77元

它家最新的产品,有SPF15和SPF30两种,我买了SPF30的,以氧化锌为主要防晒剂,复配二氧化钛作为物理防晒剂,是一款物理化学相结合的防晒产品,防护力很好,但是泛白非常严重,使用感很温和,但是不防水,干皮日常通勤还可以,油皮还是算了吧。

④多肽增发精华
入手价:129元

“熬夜星人必备”的生发精华,含有落叶松提取物和茶树叶提取物,可以打破毛囊休眠期,复配高浓解度的咖啡因,加速头皮的代谢,60ml的容量,非常耐用,脱发的朋友可以尝试一下。我用它涂了一个月发际线,然后冒出来很多细软的毛发,但是目前还是没有解决我发际线的问题。从配方和价格上,还是值得尝试的。
⑤NMF天然保湿面霜
入手价:72元

含有天然保湿因子,不油不干,冰淇淋质地使用感不错,保湿和维护肌肤稳定的效果都不错,适合所有肤质,有了它再也不用回购300元的科颜氏保湿面霜了,省钱!划算!
⑥20%脂溶VC+VF
入手价:61元

HABA美容油的平价替代款,对它们的成分一模一样,使用感也一模一样,脂肪酸、脂溶性VC和aa2g都是属于比较贵的护肤原料,这个价格非常良心,可以在白天使用,涂抹在防晒霜之前起到抗氧化的效果,底妆一整天不暗沉。
⑦粉底液
入手价:50元

我入手的是遮瑕款,控油不好,油皮还是放弃吧,干皮可以试试精华保湿款,没有很多平价粉底的那种油漆味,水润好推开,粉质比较细,上脸没有颗粒感,唯一的缺点是油皮持妆4个小时会氧化暗一个色号。
⑧10%杏仁酸原液
入手价:55元

杏仁酸属于果酸(AHA类,果酸),属于脂溶性的,有抗菌作用,特点类似水杨酸,更加适合油皮,上脸有刺痛感,敏感肌请勿用。
⑨100%冷榨马鲁拉油
入手价:100元

马鲁拉油是目前已知的抗氧化效果最强的天然植物油脂,可以减少肌肤纹理,修复皮肤组织的功效超强,我会大量的涂抹在身上有生长纹的地方,当然它是可以用来涂抹妊娠纹的,吸收超快,不油腻,非常适合做面部和身体按摩油。

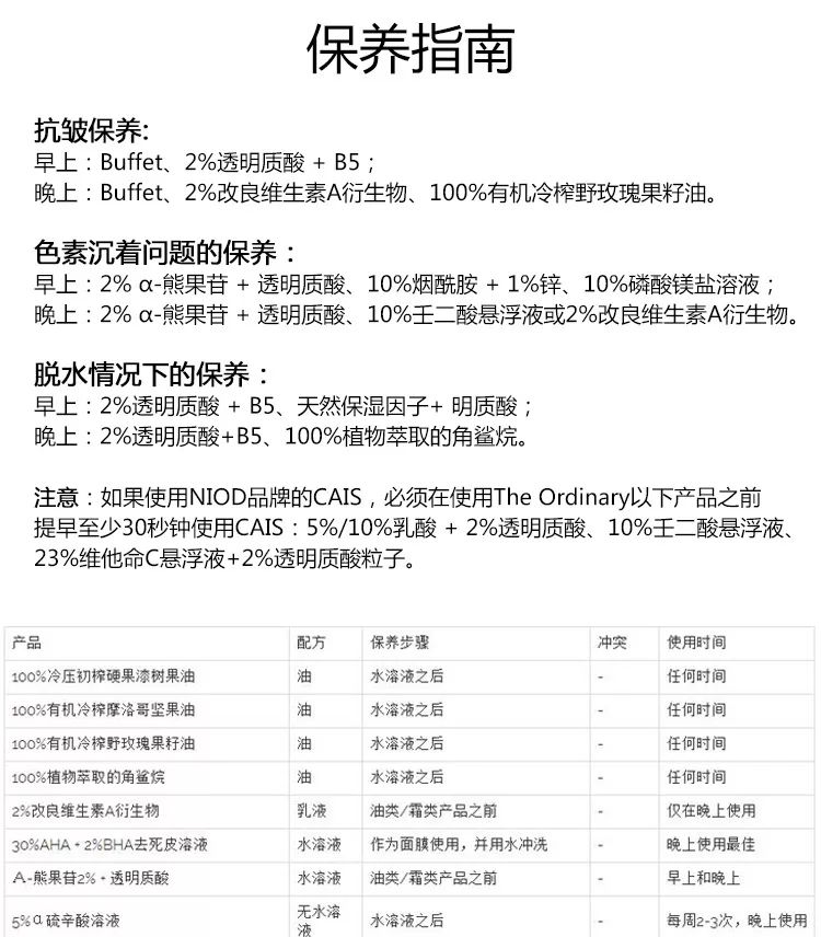
▼ 6. 如何搭配
按肤质搭配

按功效搭配



▼ 我的爱用物和使用感

我在全ALL它家所有30多件产品之后,选择了6款作为会长期回购的护肤品。剩下的都分享给了好友。根据他们的反馈,除了我的回购清单,还有2款她们会选择回购。以下是我根据自己的使用感挑选的产品。如果你和我的肌肤状况和护肤原则类似,可以参考看看!

我的肤质:25岁,油痘皮,大油田,一年四季都超级油,鼻翼泛红,敏感肌
护肤原则和述求:保湿、美白和轻微抗老,产品一定要温和,不追求快速可见的效果,有长期护肤的习惯。

爱用物回购清单
1「100%plant derived squalane」(100%角鲨烷)

① 强烈推荐人手一罐的好东西,角鲨烷是最亲肤的油,能保护肌肤屏障,修复受损肌肤,
平滑肌肤,细致毛孔,增强肌肤锁水能力
② 它和最著名的haba美容油的成分一模一样,使用感一模一样,效果一模一样,都是从橄榄中萃取出来的,它价格不到haba的1/4,之后都不会再回购haba的美容油

2「niacinamide 10%+ zinc1%」烟酰胺10%+锌1%

① 强烈推荐健康油皮的朋友人手一瓶,美白控油效果非常明显,可以说是美白猛药了,当然有的朋友说,烟酰胺对他们的美白效果不明显,那就推荐使用熊果苷那款,反正这两个里面肯定有一个对你有效果,记得不要两个一起用就好。
② 它能平衡油脂分泌,提亮肤色
③ 敏感皮和干皮的朋友千万不要买,健康油皮也要先从一滴涂全脸开始慢慢适应,它有一定的刺激性,但是效果很赞
④ 只能夜间使用,因为它会让后续的护肤产品和底妆搓泥
⑤ 它不能和vc的产品(例如熊果素)一起使用

3「caffeine solution 5%+ egcg」咖啡因5%

① 去水肿神器,用它能加深双眼皮,我有朋友说它去黑眼圈效果很好,但是我身上不明显
② 推荐混合在眼霜中一起涂抹,因为它如果弄到眼睛里,特别刺激辣眼睛
③ 像我一样的圆脸加水肿体质,可以试试用它图全脸或者两颊,消水肿有奇效

4「hyaluronic acid2%+ b5」玻尿酸2%+维生素b5

人手一瓶的玻尿酸保湿精华,温和吸收度也不错,所有肌肤都适用。我会在夜间使用美白精华或者含酸类的精华前涂它,加强夜间的保湿,也缓和一下美白成分对肌肤的刺激感

5「100%organic cold pressed rose hip seed oil」
100%冷榨玫瑰果油

① 又是一款从成分到使用感都一模一样的产品,它和网上很火的triology玫瑰果油是一模一样的,价格只有新西兰那个牌子的1/4
② 玫瑰果油可以淡斑抗氧化,滋润肌肤,排名靠后是因为它和所有的玫瑰果油一样都很油润,我是油皮不喜欢这样的肤感,但是干皮的朋友很喜欢,可以试试

6「granactive retinoid2% in squalane」
改良维生素a精华

① 维生素a衍生物是目前已知的最有效的抗皱成分,我用它小半个月后发现自己脸上的表情纹(抬头纹一类的)有明显变淡,当然预防大于治疗,已经产生的深纹路还是只能靠医美了
② 稍微有一点刺激,推荐从一滴涂全脸开始慢慢适应,或者加在面霜里用
③ 维生素a的产品只能晚上避光使用,搭配烟酰胺,效果更好,还有这个成分备孕和孕期的朋友不能使用
④ 维生素a的产品有两款,一个是乳液状的,一个是我这款以角鲨烷为基地的精华油状的,
精华油这款更温和,吸收更好,肤感好很多

7「Buffet」多重肽修复精华

① 11款亲肤氨基酸和多种透明质酸,说白了就是加了大剂量抗皱紧致和大量保湿成分的产品
② 是它家产品中难得的温和且有效,使用感不太差的产品
③胶水质地,延展性好,保湿效果好,用完一整瓶毛孔有变细,肌肤表面变得平滑

8 「Azelaic Acid Suspension 10%」
10%杜鹃花酸壬二酸精华

① 一款痘痘、痘印和闭口的克星,涂抹在红肿的痘痘上,可以把白点和浓头都带出来
② 涂完之后脸会变得有一点点干,使用的时候会有一点刺痛感,后续要做好保湿

*总结*
他家很多产品都有刺激性,千万注意少量开始慢慢适应,在收到包裹的时候仔细阅读使用说明,看清楚哪些只能夜间使用,记得用贴纸做标记,方便使用

还有啥想看的内容记得留言告诉我哦
如果本期内容对你有帮助
记得点击赞、收藏、转发、关注哦!
想知道更多关于变美的信息,请扫描下面的二维码,关注我的微信公众号,谢谢!
我们下期再见,拜拜!
