如果你是文案,特别是电商文案,如何写出电商主图、车图(直通车)、详情页文案风格?它们单独又该如何写出达到预期的文案呢?

一篇内容帮你搞定电商主图、车图、详情页文案
基于“一模型两方向五过程”来为你揭开电商文案核心工作思路方法,让你的文案工作变得如此简单。
一、一模型:电商文案分析模型

一篇内容帮你搞定电商主图、车图、详情页文案
消费者任务分析模型,这个模型适合广告文案任何诉求下的分析,只要是广告文案任务,甚至推广文案创意等,都离不开这个分析模型——消费者任务分析模型。
二、电商文案写作两方向
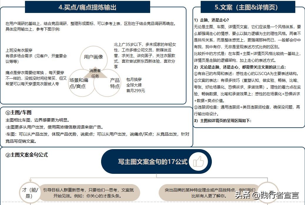
按照传统思路写卖点?写买点?写痛点……?
1 写卖点不如写买点

一篇内容帮你搞定电商主图、车图、详情页文案
2 写买点不如写痛点

一篇内容帮你搞定电商主图、车图、详情页文案
我的答案是:痛点>买点>卖点,我主推痛点和买点文案。
三、电商文案写作五过程

一篇内容帮你搞定电商主图、车图、详情页文案

一篇内容帮你搞定电商主图、车图、详情页文案

一篇内容帮你搞定电商主图、车图、详情页文案

一篇内容帮你搞定电商主图、车图、详情页文案
结语:本篇内容,通过消费者任务分析模型,电商文案写作的买点或痛点方向,结合电商文案写作的五过程,无论是电商主图文案、电商直通车文案、电商产品详情页文案,都不在话下。如果你是电商文案从业者,无论是小白,还是经验者,都值得你的收藏,谢谢观看。