2月15日,广州日报数据和数字化研究院(GDI智库)发布“GDI高职专科专业评估榜(2023)”,该榜单将高等职业教育的评估对象从院校向专业拓展, 对开设高职(专科)院校达20所及以上的360个专业实行等级评估, 涉及19个专业大类。

评价结果呈现方式
评估结果按“分档”方式呈现,具体做法是按“院校专业综合指数”的位次百分比,将专业前50%的学校分9档公布:
前2%(或前2名)为A+
2%~5%为A(不含2%,下同)
5%~10%为A-
10%~15%为B+
15%~20%为B
20%~25%为B-
25%~30%为C+
30%~40%为C
40%~50%为C-
评价体系
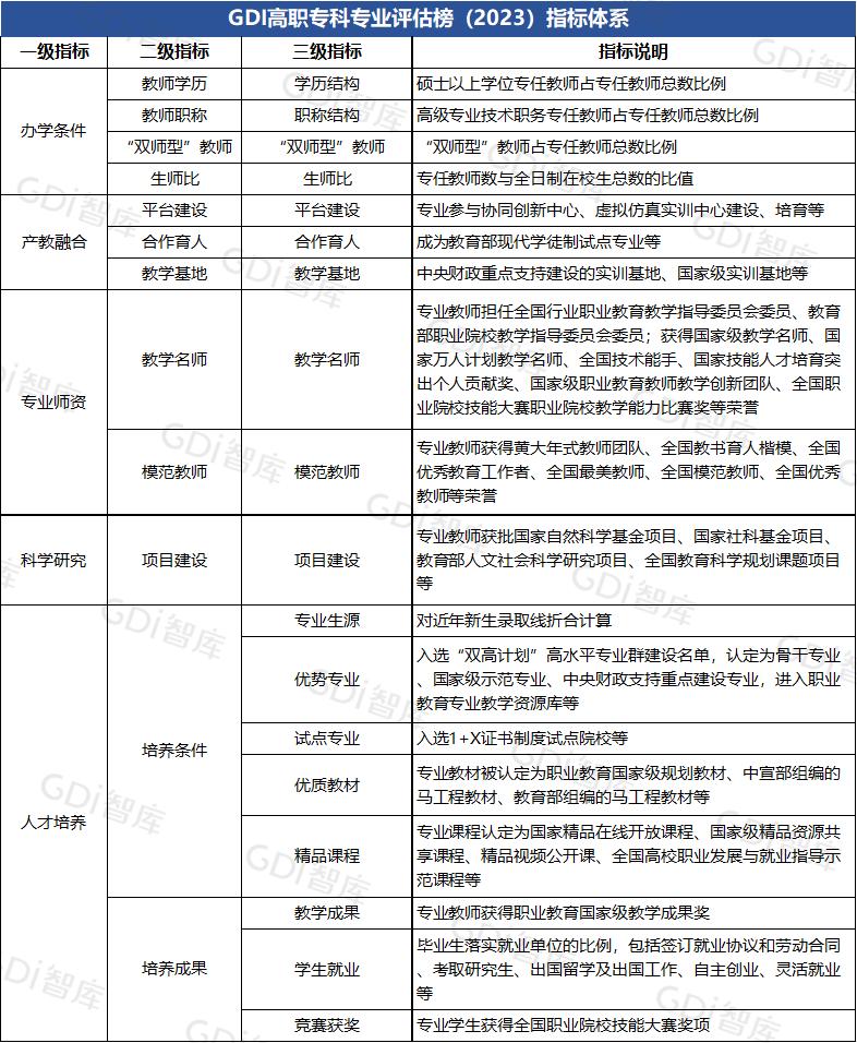
此次排名评价的指标体系涵盖了办学条件、专业师资、科学研究、人才培养和产教融合等5个一级指标,下设12个二级指标。

评估专业目录

A档专业院校分布
全国共有611所高职有专业被评为A档, 广东、江苏、浙江、湖北和湖南等省上榜高职数量位居前列。前三名依次是深圳职业技术学院、武汉职业技术学院、金华职业技术学院。
广东方面,共有39所高职上榜。 深圳职业技术学院 强势依旧,凭70个A档专业数量占据第一,远超全省甚至全国其他院校。 广东科学技术职业学院 位列第二,共有33个专业上榜A档。 深圳信息职业技术学院 占据第三,有26个专业上榜A档。
而后是 广东轻工职业技术学院、广州番禺职业技术学院 ,前5名均为双高计划院校,A档专业数均超20个。
进入内地Top100的高校还有: 广东省外语艺术职业学院、广州民航职业技术学院、广东食品药品职业学院。
广东高校排名情况如下

2023年GDI高职专科专业评估榜
全部A档专业院校分布和数量
