大家好,我是从事电气行业的刘刚,今天我上班皮带上原速度继电器坏了,所以更换了一个新的速度继电器,觉得十分重要,有必要给大家分享一下,以下是速度继电器的知识要点,希望对大家有所帮助。
一:作用
速度继电器主要用于三相异步电动机反接制动的控制电路中,作用是当三相电源的相序改变以后,产生与实际转子转动方向相反的旋转磁场,从而产生制动力矩。从而使电动机在制动状态下迅速降低速度。在电机转速接近零时立即发出信号,切断电源使之停车(防止电动机开始反方向起动)。
二:组成结构
转子是一个永久磁铁,与电动机或机械轴连接,随着电动机旋转而旋转。转子与鼠笼转子相似,内有短路条,它也能围绕着转轴转动。

三:原理
继电器工作时是与电动机同轴的,不论电动机正转或反转,电器的两个常开触点,就有一个闭合,准备实行电动机的制动。一旦开始制动时,由控制系统的联锁触点和速度继电器的备用的闭合触点,形成一个电动机相序反接(俗称倒相)电路,使电动机在反接制动下停车。而当电动机的转速接近零时,速度继电器的制动常开触点分断,从而切断电源,使电动机制动状态结束。
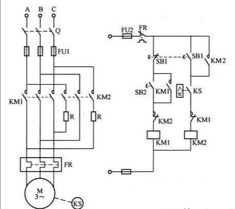
如下图所示为一种异步电动机反接制动控制电路。

动作过程:
合上电源开关Q,按下起动按钮SB2,接触器KM1得电吸合并自锁,主触点闭合,电动机带动速度继电器KS一起旋转。当转速超过一定值(120r/min)时,速度继电器KS的常开触点闭合,因接触器KM1常闭触点已断开,接触器KM2不吸合,仅为反接制动做好准备。
如按下停止按钮SB1,接触器KM1断电释放,电动机电源被切断,接触器KM1常闭触点闭合,KM2得电吸合,电动机因电源相序改变而反向旋转。电动机的转速从额定值迅速下降,在降到一定值(120r/min)时,速度继电器KS常开触点由于惯性减弱而断开,使接触器KM2断电释放。也就是说,由于电动机以额定转速急剧下降至120r/min以下,但还来不及反转时,电源就被切断了,因而停止旋转。

四:好的,我就回答到这里,相信通过以上的学习,您已经对速度继电器知识有一个深入的了解,感谢您的阅读,喜欢我的话点赞关注,有什么不懂的或者还有什么想知道的可以在评论区留言,我会不定期更新内容,希望大家对大家能有帮助,谢谢。#电工交流圈#