高中留学加拿大签证需要多少资金 (加拿大旅游签证办理攻略)

本篇文章,纯属是说说加拿大签证的攻略,跟大家讲明申请加拿大签证的 流程、所需材料 、如何顺利拿到加拿大签证,供大家参考,大家不懂随时可来问我。本文涉及旅游签证商务签证探亲访友签证留学签证持有美国签证的加拿大签证简化申请加拿大旅游签-香港/部分外国护照电子授权(ETA) 加拿大转移签

加拿大留学签证自己办还是找中介,高中留学加拿大签证需要多少资金

加拿大旅游签证所需材料

旅游签证(有效期1-10年,停留期180天)

1、在职人员所需材料:(看图)

加拿大留学签证自己办还是找中介,高中留学加拿大签证需要多少资金

加拿大留学签证自己办还是找中介,高中留学加拿大签证需要多少资金

ok,下面是在职人员申请加拿大旅游签证的在职证明模板,供大家参考,没有相关模板可向我索取。

在职人员申请旅游签证的模板

加拿大留学签证自己办还是找中介,高中留学加拿大签证需要多少资金

在职证明模板

2、自由职业者所需的材料:(看图)

加拿大留学签证自己办还是找中介,高中留学加拿大签证需要多少资金

加拿大留学签证自己办还是找中介,高中留学加拿大签证需要多少资金

加拿大留学签证自己办还是找中介,高中留学加拿大签证需要多少资金

ok,下面是相关自由职业者所需要的模版图,大家可参考,有需要的可向我索取相关模版。

(行程单模板,适合所有人群)

加拿大留学签证自己办还是找中介,高中留学加拿大签证需要多少资金

自由职业者的行程单模版

自由职业者资助人收入证明模板

加拿大留学签证自己办还是找中介,高中留学加拿大签证需要多少资金

自由职业者-资助人收入证明模板

自由职业-资助声明样本参考

加拿大留学签证自己办还是找中介,高中留学加拿大签证需要多少资金

自由职业者资助样本

3、退休人员申请加拿大旅游所需的材料:(看图)

加拿大留学签证自己办还是找中介,高中留学加拿大签证需要多少资金

加拿大留学签证自己办还是找中介,高中留学加拿大签证需要多少资金

4、在校学生申请加拿大旅游所需的材料:(看图)

加拿大留学签证自己办还是找中介,高中留学加拿大签证需要多少资金

加拿大留学签证自己办还是找中介,高中留学加拿大签证需要多少资金

加拿大留学签证自己办还是找中介,高中留学加拿大签证需要多少资金

5、学龄前儿童申请加拿大旅游所需的材料:(看图)

加拿大留学签证自己办还是找中介,高中留学加拿大签证需要多少资金

加拿大留学签证自己办还是找中介,高中留学加拿大签证需要多少资金

ok,下面是学龄前儿童所需要的相关模板,老胡也给大家贴出来,供大家参考,有关这些模板,大家有不懂的随时可向老胡索取。

1、学龄前儿童-不随行同意函模板

加拿大留学签证自己办还是找中介,高中留学加拿大签证需要多少资金

加拿大留学签证自己办还是找中介,高中留学加拿大签证需要多少资金

2、学龄前儿童-资助人收入证明模板

加拿大留学签证自己办还是找中介,高中留学加拿大签证需要多少资金

3、学龄前儿童-资助声明模板

加拿大留学签证自己办还是找中介,高中留学加拿大签证需要多少资金

加拿大商务签证所需材料

加拿大颁发给商务活动人士的一种签证,一般来说,持有加拿大商务签证的人士只能在加拿大作短期停留,并且应该在签证规定的时间内回国或进入第三国。

加拿大商务签证颁发给赴加拿大从事短期商务活动的申请人,活动包括协商签订合同、参加展览或会议、短期培训或与供应商或客户洽谈业务等。申请人必须能证明其意图只是临时进入加拿大,目的仅为旅游和/或进行短期商务活动。商务签证其实和旅游、探亲签证是同样的类别,都是单次入境不超过六个月,十年内多次往返,而和旅游、探亲签证不同的是,它的访问理由是商务活动。

加拿大留学签证自己办还是找中介,高中留学加拿大签证需要多少资金

加拿大留学签证自己办还是找中介,高中留学加拿大签证需要多少资金

下面是商务签证的有关模板,供大家参考:

1、在职人员的-商务派遣信模板

加拿大留学签证自己办还是找中介,高中留学加拿大签证需要多少资金

2、商务邀请函模板

加拿大留学签证自己办还是找中介,高中留学加拿大签证需要多少资金

加拿大留学签证所需材料

加拿大学习签证是主流留学国家中办理难度相对高,拒签率高,同时对于签证材料要求严苛的国家之一。

一、提前知道:

加拿大留学签证可分为大签和小签。
学生必须获得了加拿大学校的Offer(录取通知书),且录取通知书上的入学时间并未过期,
才可以开始申请签证。加拿大签证不需要面试,也不需要预约。
学生准备好材料后就可以去签证中心办理或者直接邮寄到签证中心。

二、加拿大大小签区别:

小签指加拿大出入境许可。
小签是学生在移民局的网站上*载下**相关表格如实填写,提供家庭财产证明。
完成相关材料的准备,邮寄或者递交到加拿大签证中心。

本文主要跟大家讲解,在国内小签的申请流程,三类人可申请(在职人员、在校学生、学龄前儿童)

1、在职人员申请加拿大留学签证所需材料(小签)

1、所需材料看图

加拿大留学签证自己办还是找中介,高中留学加拿大签证需要多少资金

加拿大留学签证自己办还是找中介,高中留学加拿大签证需要多少资金

加拿大留学签证自己办还是找中介,高中留学加拿大签证需要多少资金

2、在职人员申请留学签证---(在职人员-美加澳纽通用英文在职模板模板)

加拿大留学签证自己办还是找中介,高中留学加拿大签证需要多少资金

3、在职人员申请加拿大留学签证---(在职人员-最新成绩单及学历证明模板)

加拿大留学签证自己办还是找中介,高中留学加拿大签证需要多少资金

4、在职人员申请加拿大签证(留学签证申请表模板)

加拿大留学签证自己办还是找中介,高中留学加拿大签证需要多少资金

2、在校学生申请加拿大留学签证所需材料(小签)

1、在校学生申请加拿大留学签证(小签)所需材料汇总:

加拿大留学签证自己办还是找中介,高中留学加拿大签证需要多少资金

加拿大留学签证自己办还是找中介,高中留学加拿大签证需要多少资金

加拿大留学签证自己办还是找中介,高中留学加拿大签证需要多少资金

加拿大留学签证自己办还是找中介,高中留学加拿大签证需要多少资金

2、在校人员申请加拿大留学签证(小签)---在校学生-资助人收入证明模板

加拿大留学签证自己办还是找中介,高中留学加拿大签证需要多少资金

3、在校人员申请加拿大签证---在校学生-最新成绩单及学历证明模板

加拿大留学签证自己办还是找中介,高中留学加拿大签证需要多少资金

4、在校人员申请加拿大留学签证---申请表模板

加拿大留学签证自己办还是找中介,高中留学加拿大签证需要多少资金

加拿大留学签证自己办还是找中介,高中留学加拿大签证需要多少资金

加拿大留学签证自己办还是找中介,高中留学加拿大签证需要多少资金

加拿大留学签证自己办还是找中介,高中留学加拿大签证需要多少资金

加拿大留学签证自己办还是找中介,高中留学加拿大签证需要多少资金

3、学龄前儿童申请加拿大留学签证所需材料(小签)

1、所需材料(学龄前儿童)---看图纸

加拿大留学签证自己办还是找中介,高中留学加拿大签证需要多少资金

加拿大留学签证自己办还是找中介,高中留学加拿大签证需要多少资金

加拿大留学签证自己办还是找中介,高中留学加拿大签证需要多少资金

2、学龄前儿童-资助人收入证明模板 (留学签)

加拿大留学签证自己办还是找中介,高中留学加拿大签证需要多少资金

3、学龄前儿童-最新成绩单及学历证明模板

加拿大留学签证自己办还是找中介,高中留学加拿大签证需要多少资金

4、学龄前儿童-加拿大留学签证申请表模板

加拿大留学签证自己办还是找中介,高中留学加拿大签证需要多少资金

加拿大留学签证自己办还是找中介,高中留学加拿大签证需要多少资金

加拿大留学签证自己办还是找中介,高中留学加拿大签证需要多少资金

加拿大留学签证自己办还是找中介,高中留学加拿大签证需要多少资金

加拿大留学签证自己办还是找中介,高中留学加拿大签证需要多少资金

加拿大探亲访友签证所需材料

申请探亲访友签证之前,我们需要了解这类型签证跟旅游签证的区别在哪里。

1、申请的目的不一样:

探亲访友签证的主要目的是探望在加拿大的亲属或者朋友。
旅游签证的主要目的是去加拿大旅游和度假。
拿到签证后其实没人管你是去探亲还是旅游。

2、申请条件不一样:

申请 探亲访友签证 必须有亲属或者朋友在加拿大居住(公民、永久居民、留学生、工作),同时加拿大亲属需要发邀请并且提供相关证明文件。

申请 旅游签证 不需要有加拿大亲属,也不需要加拿大方面发邀请及提供文件,只需要提供旅*行游**程计划以及财产证明文件就可以。

3、适应的人群也不一样:

虽说只要你想去加拿大旅游的人都可以申请旅游签证,但对于在 加拿大有直系亲属或者朋友的申请人 来说,如果你要去加拿大,最好还是申请 探亲访友签证 ,这样你的签证申请就更合情理。值得注意的是:你如果是白本护照,或者条件比较一般的人群申请人,如有加拿大邀请人的支持材料,申请探亲访友签证是比较容易通过。但是你如果有良好的出国旅行记录,且加拿大亲属是远房亲戚或者你的朋友在加拿大的身份也一般,那么老胡建议你还是申请旅游签证更适合。

旅游签证: 通常情况下适用于有良好出国旅行记录的申请人,特别是发达国家,比如美国、欧洲、澳洲、新西兰、日韩多次,其他国家如新加坡、泰国、马来西亚、土耳其等申请加拿大旅游签证,护照最好不要白本,不然拒签率是非常高的。

一、在职人员-申请加拿大探亲访友签证所需材料汇总:(看图)

1、在职人员所需材料如下:

加拿大留学签证自己办还是找中介,高中留学加拿大签证需要多少资金

加拿大留学签证自己办还是找中介,高中留学加拿大签证需要多少资金

加拿大留学签证自己办还是找中介,高中留学加拿大签证需要多少资金

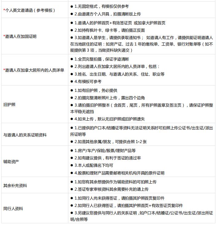
2、在职人员-个人英文邀请函(参考模板)模板

加拿大留学签证自己办还是找中介,高中留学加拿大签证需要多少资金

3、在职人员-美加澳纽通用英文在职模板模板

加拿大留学签证自己办还是找中介,高中留学加拿大签证需要多少资金

4、在职人员-邀请人在加拿大居所内的人员详单模板

加拿大留学签证自己办还是找中介,高中留学加拿大签证需要多少资金

5、在职人员-加拿大申请表3模板

加拿大留学签证自己办还是找中介,高中留学加拿大签证需要多少资金

加拿大留学签证自己办还是找中介,高中留学加拿大签证需要多少资金

二、自由职业者-申请加拿大探亲访友签证所需材料汇总:(看图)

1、自由职业者--申请加拿大探访所需材料汇总:看图

加拿大留学签证自己办还是找中介,高中留学加拿大签证需要多少资金

加拿大留学签证自己办还是找中介,高中留学加拿大签证需要多少资金

2、自由职业者-个人英文邀请函(参考模板)模板

加拿大留学签证自己办还是找中介,高中留学加拿大签证需要多少资金

3、自由职业者-邀请人在加拿大居所内的人员详单模板

加拿大留学签证自己办还是找中介,高中留学加拿大签证需要多少资金

4、自由职业者-加拿大申请表3模板 (与在职一样)

三、退休人员-申请加拿大探亲访友签证所需材料汇总:(看图)

1、退休人员--探亲访友所需材料

加拿大留学签证自己办还是找中介,高中留学加拿大签证需要多少资金

加拿大留学签证自己办还是找中介,高中留学加拿大签证需要多少资金

四、在校学生-申请加拿大探亲访友签证所需材料汇总:(看图)

1、所需材料清单:

加拿大留学签证自己办还是找中介,高中留学加拿大签证需要多少资金

加拿大留学签证自己办还是找中介,高中留学加拿大签证需要多少资金

加拿大留学签证自己办还是找中介,高中留学加拿大签证需要多少资金

五、学龄前儿童-申请加拿大探亲访友签证所需材料汇总:(看图)

1、所需材料清单如下:

加拿大留学签证自己办还是找中介,高中留学加拿大签证需要多少资金

加拿大留学签证自己办还是找中介,高中留学加拿大签证需要多少资金

加拿大留学签证自己办还是找中介,高中留学加拿大签证需要多少资金

建议:

ok,加拿大旅游、商务、探亲访友、留学的所需材料都给大家完整地整理完毕,加拿大签证审核是比较严格的,所有的造假行为,基本能查出来。比如:你的流水作假,或者突然一笔大单存款,签证官都能查出来,所以就是你材料差一点,老胡也不建议大家,铤而走险去作假,没有意思,而且一旦发现作假,领馆很可能就把你列入黑名单了,那么你再想申请就比较困难了。

另外,申请加拿大还有简化材料申请的,比如,你有美国签证,那么下面老胡给大家说明一下。

加拿大旅游签-简化资料-持有美国签证(针对旅游签)

写在前面:

1.不限领区,全国受理

2.受理持有有效的10年美国签证或5年内有加拿大签证访加记录的申请人。

3.申请人如果亲属是加拿大国籍或是有加拿大永居身份的,无论有没有美签,十年内去没去加拿大,都不能简化

适合人群:

在职人员、在校学生、退休人员、自由职业者、学龄前儿童

一、在职人员、自由职业者-申请加拿大旅游签证---持有美国签证---简化版)

加拿大留学签证自己办还是找中介,高中留学加拿大签证需要多少资金

二、退休人员-申请加拿大旅游签证---持有美国签证---简化版)

加拿大留学签证自己办还是找中介,高中留学加拿大签证需要多少资金

三、在校人员-申请加拿大旅游签证---持有美国签证---简化版)

加拿大留学签证自己办还是找中介,高中留学加拿大签证需要多少资金

加拿大留学签证自己办还是找中介,高中留学加拿大签证需要多少资金

四、学龄前儿童-申请加拿大旅游签证---持有美国签证---简化版)

加拿大留学签证自己办还是找中介,高中留学加拿大签证需要多少资金

加拿大转移签(全国可受理)

加拿大签证转移签,也就是你旧护照就有加拿大签证,但是你护照换发了,而你旧护照的加拿大签证还在有效期内,你又不想每次出国都带两本护照,这种情况可以申请签证转移。

办理须知:

1.签证转移办理,仅限同种签发机关签发的护照;
2.申请人在换发护照时没有更改姓名;
3.旧护照上的有效加拿大签证页信息必须完整清晰;
4.转移到新护照的签证与旧护照的签证有效期一致。

所需材料:

加拿大留学签证自己办还是找中介,高中留学加拿大签证需要多少资金

加拿大旅游签-香港/部分外国护照电子授权(ETA)

1.加拿大eTA(电子旅行许可)只针对加拿大免签国家/地区的公民

2.持香港、台湾护照,开曼群岛,爱尔兰,冰岛,挪威,英属维尔京群岛,斯洛伐克,韩国,奥地利,塞浦路斯,拉脱维亚,日本,瑞士,卢森堡,直布罗陀,立陶宛,特克斯和凯科斯群岛,圣赫勒拿,马耳他,新加坡,文莱,巴哈马,安圭拉,法国,皮特凯恩岛,安提瓜和巴布达,芬兰,匈牙利,捷克,瑞典,智利,列支敦士登,西班牙,意大利,德国,萨摩亚,澳大利亚,丹麦,斯洛文尼亚,英国,克罗地亚,比利时,圣马力诺,摩纳哥,波兰,所罗门群岛,蒙特塞拉特,巴布亚新几内亚,新西兰,百慕大,葡萄牙、安道尔,荷兰,希腊,爱沙尼亚等;

3.目前疫情期间,加拿大签证中心只对网上申请,通知留指纹的客人进行开放。纸质申请的暂不开放,无法预约时间。请知悉。

1、所需材料:

加拿大留学签证自己办还是找中介,高中留学加拿大签证需要多少资金

本文点评:

1、想要合理申请到加拿大签证,你需要在以下几方面做到:

  • 真实的访问目的;
  • 良好的出入境记录;
  • 足够的经济能力;
  • 充分地如期离开加拿大的理由;

2、加拿大签证不适合自己去DIY完成,因为真的比较复杂,建议大家找合适的签证人员去申请。

3、 申请人需要证明有足够的资金支付访假期间的花销,同时还要证明自己跟国内的关联性,如家庭、工作收入和资产情况,让签证官相信自己在访问结束后会如期离开加拿大。