#11月财经新势力#股票在主板退市之后,都会转到旧三板继续挂牌交易!600485信威集团,曾经68元/股,接近2000亿市值的巨头,2021年6月1日黯然退市,股价仅剩1.39元/股!然而这还不是最惨的一次,信威集团转板到旧三板交易,股票代码:400106,7月22日挂牌,已经连续跌了将近4个月,15个跌停板,股价仅剩0.73元/股!

图片来源于网络
你以为这就完了,信威集团偏偏还要来个破产清零,彻底告别股市,让持有股份的12.07万股民的财富灰飞烟灭!历史上只出现过1只股票:400074海润光伏,破产清零摘牌,彻底消息在股市!400106信威集团会不会成为第二家呢?我们一起来看看信威集团的股市故事:
2000亿市值巨头,成为亏损王
2015年上半年是整个股市辉煌时刻,也是个股估值最高的时刻!*ST信威,股价一度突破68元/股,总股本29.24亿,市值接近2000亿!妥妥的巨头!

然而时间到了2019年,股市个股集中暴雷,*ST盐湖,巨亏458亿元,成为亏损之王!乐视网,巨亏112.8亿元!*ST信威不甘落后,巨亏184.36亿元,昔日公司借壳上市后一度风光无限,最高市值2000亿元,当前市值仅剩巅峰时期的1%。
42个连板跌停,创A股记录
2016年12月23日,信威集团突然停牌,宣布有重大资产重组,市场上一片欢呼!因为其重组购买的标的是:马达西奇公司!

马达西奇成立于1907 年,距今已有112 年的历史,前身是扎波罗热发动机制造厂,1995 年完成股份制改造,2011 年成为上市股份公司。马达西奇是乌克兰最大的航空发动机制造商,也是当今世界上规模最大的航空发动机制造商之一。

然而时间到了2019年,此时停牌已经2年半时间,重组依然没有着落反而是公司财务暴雷!2019年7月12日复牌,股价连续42个一字跌停,从14.6元/股,跌到仅剩1.62元/股,跌幅高达90%,创造了A股的连续跌停纪录。
退市到旧三板,15个连板停板
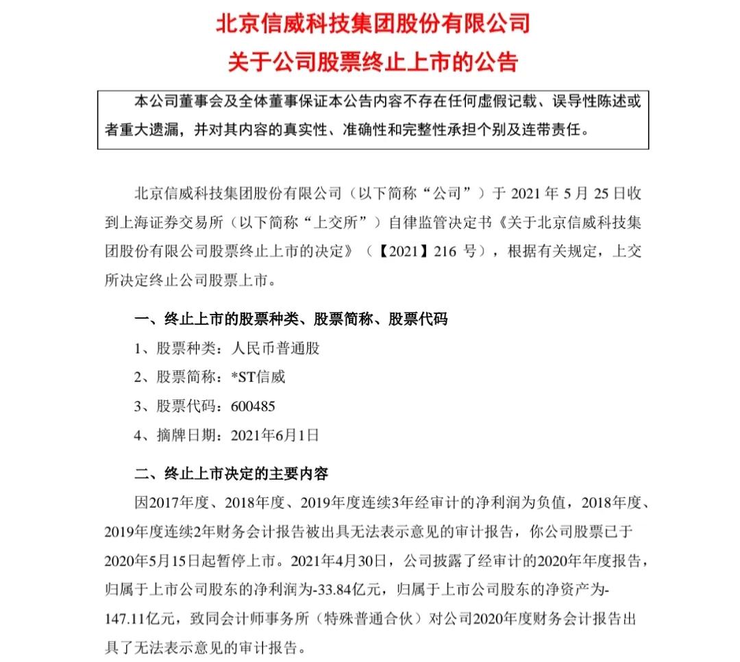
2021年5月26日,信威集团发布退市公告称:因为2017年、2018年、2019年连续3年净利润审计为负!同时2021年4月30日,公司披露的2020年年报净利润为-33.84亿,归属股东的净资产为–147.11亿!所以,2021年6月1日终止上市!

信威集团在主板42个连板跌停,已经震惊股民!2022年7月22日,登陆旧三板,股价连续4个月跌停,整整15个连板跌停,股价从1.39元/股,跌到仅剩0.73元/股!
破产清零,暂停转让
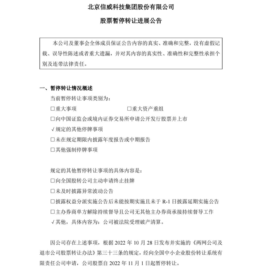
2022年10月31日,信威集团发布公告称:公司已经被法院宣布破产清算,按照规定无法继续上市交易,特申请暂停转让!公司股票从11月1日起暂停转让!
后续信威集团也在积极招募有意向的投资人,已经收到了一家有意向企业,但是还没有收到报名缴纳保证金,后续还会持续招募有意向的投资人!

信威集团从2000亿市值的巨头,到今天退市后再被申请暂停转让,12.07万股东的血汗钱很有肯能清零!证监会又是如何保障中小投资者股民的利益呢?我们还能等到信威集团恢复转让吗?欢迎您下方留言评论。