
汪旭晖聂可昱陈荣
工商管理学院,东北财经大学,大连,中国
摘要 用户在线评论已经成为消费者在购买决策中最为关注的因素。现有研究多集中在用户在线评论的解释内容,没有对在线评论解释类型对于消费者购买决策的影响及其边界条件进行研究。为此,本文通过三个实验研究了在线评论解释类型对在线评论感知有用性及消费者购买意愿的影响,并探讨了上述影响的边界条件。结果发现正面解释类型对在线评论感知有用性有正向影响,负面解释类型对在线评论感知有用性的影响不显著。对搜索品而言,解释行为的在线评论与消费者评论感知有用性呈正相关关系;对体验品而言,解释反应的在线评论与消费者评论感知有用性呈正相关关系。进一步研究发现,时间距离可以调节解释类型与产品类型对在线评论感知有用性的影响。本研究为口碑的研究提供了新的思路,并且对指导电商实践也有一定的现实意义。
关键词解释类型;评论感知有用性;消费者购买决策;解释水平理论;时间距离
JEL Classification:M31
引言
随着“互联网+”时代的到来,线上消费场景与社交模式的丰富使得消费者评论信息的分享方式日趋多元,网络口碑已成为中国网络购物用户购买商品时最为关注的因素。有关研究表明,口碑相较于其他形式的广告有着更好的效果,网络口碑的质量和数量对消费者购买意愿的重要影响也逐渐成为共识(余航和王战平,2013;左文明,王旭和樊偿,2014)。
在线评论作为一种典型的网络口碑,对消费者的购买决策有着重要的影响。在做出购买决策前,消费者习惯于浏览同类消费者的在线评论(张艳辉和李宗伟,2016)。在线评论信息能够突破时间和空间的限制,极大地提高在线评论信息的影响范围。然而,网络上的口碑信息泛滥、信息质量良莠不齐,消费者对评论信息的甄选过程大大提高了信息处理的成本。因此,学术研究也从过去聚焦的在线评论对消费者购买决策的影响机制,逐渐转变为如何提高在线评论的有用性,而这类研究也更具有现实意义。
目前在线评论有用性的研究主要集中在在线评论的数量和文本特征方面,对于在线评论内容本身的研究还存在不足。现有对在线评论的研究实质上是解释中解释内容的部分,即消费者对做出购买行为或产生某种反应的原因的解释,而并没有将在线评论从解释的角度进行划分,研究个体解释什么方面,即解释类型。因此,本研究以解释类型为研究对象,结合解释水平理论,设计并实施了一系列实验。本文首先研究了解释类型与在线评论感知有用性之间的关系;在此基础上进一步研究了产品类型的调节作用以及在线评论感知有用性在解释类型与消费者购买意愿之间所起的中介作用;最后基于解释水平理论研究了上述作用的边界条件。本研究拓宽了口碑的研究思路,丰富了消费者在线评论的研究方向,对于电商如何引导消费者做出更有效的评价也具有重要的实践启示。
一、理论基础与研究假设
1. 在线评论有用性
在线评论一般发布在电商的产品页面和虚拟社区,信息相对集中,时间跨度大,往往能够对消费者的购买决策产生直接的影响,相较于其他口碑的影响力更大。随着在线评论数量的快速增长,什么样的在线评论能更好地影响消费者的购买决策逐渐成为学者关注的问题。虽然较为丰富的在线评论信息可以为消费者的决策过程提供更多的依据,但由于人类认知结构中工作记忆的容量有限,一旦信息过载,反而会影响消费者的决策能力(Sweller, 1988;殷国鹏,2012)。因此一些国内外电商网站开始在帮助用户筛选有用的评价方面进行尝试,如Amazon在每一条评论下方设置“这条评论对您有用吗”按钮,而京东则通过“推荐排序”功能就能优先浏览其他消费者觉得最有用的评价,降低信息的搜寻和处理成本,减轻认知负担(Willemsenet al., 2011; Cao, Duan and Gan,.2011)。
在线评论有用性是消费者对在线评论对自身购买决策是否有帮助的一种主观感知(Mudambi and Schuff, 2010)。不同在线评论对消费者购买决策的影响程度不同,在线评论的有用性越高,对消费者的利用价值就越大(Panand Zhang, 2011)、对购买决策的影响也更加显著(邱凌云,2008)。国内外很多学者对在线评论有用性的影响因素进行了研究,研究数据不仅包括各大电商网站、虚拟社区、第三方评论网站的评论数据等二手数据(Cao, Duan and Gan,.2011),也包括通过实验、调查问卷等方式获取的一手数据(金立印,2007)。卢向华等(2009)研究了餐馆在线评论的评论评分、数量、负面评价率等与收入之间的关系;彭岚等(2011)研究了在线评论的等级、长度、好评率、接收者的互联网经验等对在线评论有用性的影响。郝媛媛等(2010)运用文本识别技术对影评数据中情感混杂度和主客观表达形式混杂度对在线评论有用性的影响进行了研究;龚诗阳等(2012)发现评论数量和星级评分都对图书销量有显著的正向影响;汪平等(2012)证明,评论观点的离散程度也能影响消费者的注意,少量负面回帖对之后回帖者的态度有提升作用;严建援等(2012)发现,评论深度、评论表述客观性、实物与描述一致性等对在线评论有用性有积极影响。赵丽娜等(2015)研究了评论长度、评论时效、评论者专业性等与在线评论感知有用性之间的关系,以及产品类型的调节作用。从国内外相关研究中不难发现,关于在线评论有用性的研究从最初的数量特征逐渐转移到了文本特征,如评论的情感倾向、评论的主客观性等方面。但是目前的研究对在线评论的内容本身缺乏关注,在评论内容的划分及其边界条件方面的工作尚不充分。
2.解释类型对在线评论感知有用性的影响
解释理论最早来源于民间心理学(FolkPsychology),是将语言分析作为工具,进行个体行为解释的一种有价值的理论。民间心理学认为,人之所以具有心理状态是因为我们对其做出的解释(高新民和吴胜锋,2004)。对行为的解释集合了一系列复杂的功能,解释可以帮助人在社会活动中让他人了解某一行为背后的意义,为自己和他人揭示事件之间的逻辑关系和事物变化的原因,并在此基础上帮助人们预测行为和结果(Malle,2004)。而解释这一行为本身与评价和归因紧密相连(Choiet al., 2003)。事实上,在线评论本身就是一种解释,信息丰富、有深度的评论可以帮助消费者预测产品或服务是否能满足自身需求(Mudambiand Schuff, 2010)。
目前针对在线评论文本特征的研究通常将在线评论的内容视作一个整体。实际上,解释的内容可以分为两部分,例如,“喜欢这款包,(因为)质量很好,容量大”这句评论实质上可以分为“因为”之前的解释类型和“因为”之后的解释内容。在线评论文本特征方面的研究实质上是在关注“因为”之后的解释内容,即对行为和反应产生的原因所做的详细说明,而忽略了个体在评论产品或服务时关注哪个方面,即解释类型的部分。
消费者通过在线评论分享其购买经历时最常见的两种方式不外乎探讨自己的选择或者对产品或服务的感受和评价。消费者购买、选择、维修产品或服务等行为属于解释行为的部分,而消费者的喜爱、讨厌等情绪反应属于解释反应的部分。由于解释这一行为本身会对个体认知和记忆产生的重要影响(Soares& Storm, 2017),在线评论中“因为”之前的部分将对其他消费者在感知评论的有用性和做出购买决策的过程起到关键的作用。消费者决定是否购买某一产品时,相较于其他消费者对于行为或反应的解释内容,在哪方面进行解释同样会对阅读者的购买决策产生影响。据此,本文提出以下假设:
H1:消费者对于不包含解释类型的在线评论与包含解释类型的在线评论在感知有用性方面存在显著差异
H1a:相对于不包含解释类型的正面在线评论,包含解释类型的正面在线评论与在线评论感知有用性正相关
H1b:相对于不包含解释类型的负面在线评论,包含解释类型的负面在线评论与在线评论感知有用性负相关
3. 产品类型的调节作用
Nelson(1970)提出,搜索(search)和体验(experience)是消费者在获取有关价格、质量等信息时的两种常用手段,并通过消费者是否需要通过购买以及体验来评估产品价值,将产品分为搜索品和体验品。搜索品为消费者提供某种实用功能,消费者可以在购买和体验产品之前通过自身知识和外部信息对产品的价值进行评估,如电脑、手机等;体验品为消费者提供某种享乐体验,消费者必须通过购买和使用才能对产品的价值做出评判,如电影等(李嘉,张朋柱,刘璇,2014; Okada, 2005)。Babin等(1994)认为消费者购买商品的目的主要是为了获得某种价值,这种价值既可以是追求结果的实用价值,也可以是人类行为自发响应的享乐价值。因此,将商品分为体验品和搜索品是营销学科研究中常见的一种分类方式。目前关于搜索品和体验品对于在线评论感知有用性影响的研究尚存在很多不一致的结论。金立印(2007)发现,主观型口碑比客观型口碑对消费者的影响更大,这种影响对于价格高、功能复杂、卷入度高的产品甚至更明显。江晓东(2015)发现对于体验品,评论客观性对评论感知有用性有显著的正向影响,对于搜索品反而没有显著影响。而郝媛媛(2010)指出,评论中主客观混杂度越高,评论的感知有用性更高。因此有必要考虑,是否是在线评论中解释内容以外的因素在影响着搜索品和体验品对在线评论感知有用性的影响。具体来说,由于搜索品主要是为消费者提供实用价值,这一价值往往通过产品本身的特征和属性来实现,消费者通过他人对产品的购买、使用等行为以及在评论中描述的产品属性来判断搜索品能否满足实用需求。而体验品主要是满足消费者的享乐需求,消费者对体验品的评判带有较强的个人倾向(Babin,Darden & Griffin, 1994),此时消费者希望通过他人在在线评论中所描述的反应,来推测自己购买该商品或服务之后能否获得预期的享乐价值。在H1中我们提出,解释类型可能会影响在线评论感知有用性,因此有理由假设,搜索品和体验品在不同的解释类型下对于在线评论感知有用性有着不同的影响。由此提出如下假设:
H2:当产品为搜索品时,相对于解释反应的在线评论,解释行为的在线评论与在线评论感知有用性正相关
H3:当产品为体验品时,相对于解释行为的在线评论,解释反应的在线评论与在线评论感知有用性正相关
H4:在线评论感知有用性显著影响消费者的产品购买意愿
4.时间距离作为解释类型影响作用的边界条件
解释水平理论关注个体在认知外部事物时的心理表征,不同层次的心理表征影响着个体对事物的感知、判断和决策(Dhar& Kim, 2007)。近年来,解释水平理论在消费者行为、谈判沟通、政策制定、组织行为等领域得到了广泛的应用(李雁晨,周庭锐,周琇,2009; Trope, Liberman & Wakslak, 2007)。柴俊武等(2011)在品牌研究中引入了解释水平的视角。刘红艳等(2012)研究了不同解释水平下赠品促销产品组合与价格促销产品组合的效果差异。赵建彬和陶建蓉(2015)研究发现,不同的解释水平会影响消费者对享乐消费和实用消费的偏好。
解释水平理论将个体对外部信息刺激的解释划分为高解释水平和低解释水平(Trope& Liberman, 2003)。个体在高解释水平下会更关注图示化程度较高,更为抽象的特征;在低解释水平下则更关注图示化程度较低,更为情境化的特征(Trope& Liberman, 2000)。个体在评估、决策等过程中,更倾向于关注事物中与其解释水平相匹配的特征(Hilton& Von, 1996)。早期关于解释水平的研究围绕时间距离展开。Liberman和Trope (1998)的研究表明,当时间距离较远时,个体更关注事物抽象的、一般化的特征,即高解释水平;当时间距离较近时,个体更关注事物具体的、情境化的特征,即低解释水平。时间距离影响个体的解释水平,进而影响个体的选择、评估、预测(Trope& Liberman, 2003)。进一步的研究中学者们发现,除了时间距离外,空间距离、社会距离以及可能性对于解释水平的作用存在相似的效果(Trope,Liberman & Wakslak, 2007; Fujita et al., 2006)。
通过前述讨论我们认为,消费者在体验品的购买决策中更关注解释反应的在线评论;在搜索品的购买决策中更关注解释行为的在线评论。这种效应来源于消费者在面对不同类型的产品时认知过程的差异(Nelson,1970)。而解释水平同样对于人的认知过程起重要的作用(Dhar& Kim, 2007),时间距离也会转移消费者的认知重心,从而影响产品类型对消费者认知的作用效果。解释水平理论认为,时间距离远时,消费者在时间距离较远的决策中更关注结果、更偏好欲望;而在时间距离较近的决策中更关注过程、细节以及具体的方式、方法。前者更关注购买行为中“为什么”的部分,而后者更关注购买行为中“怎么做”的部分,时间距离较远的事件将引导个体思考结果,而时间距离较近的事件将引导个体思考过程(Trope& Liberman, 1998; Hoeffler,Zauberman, Zhao, 2011)。
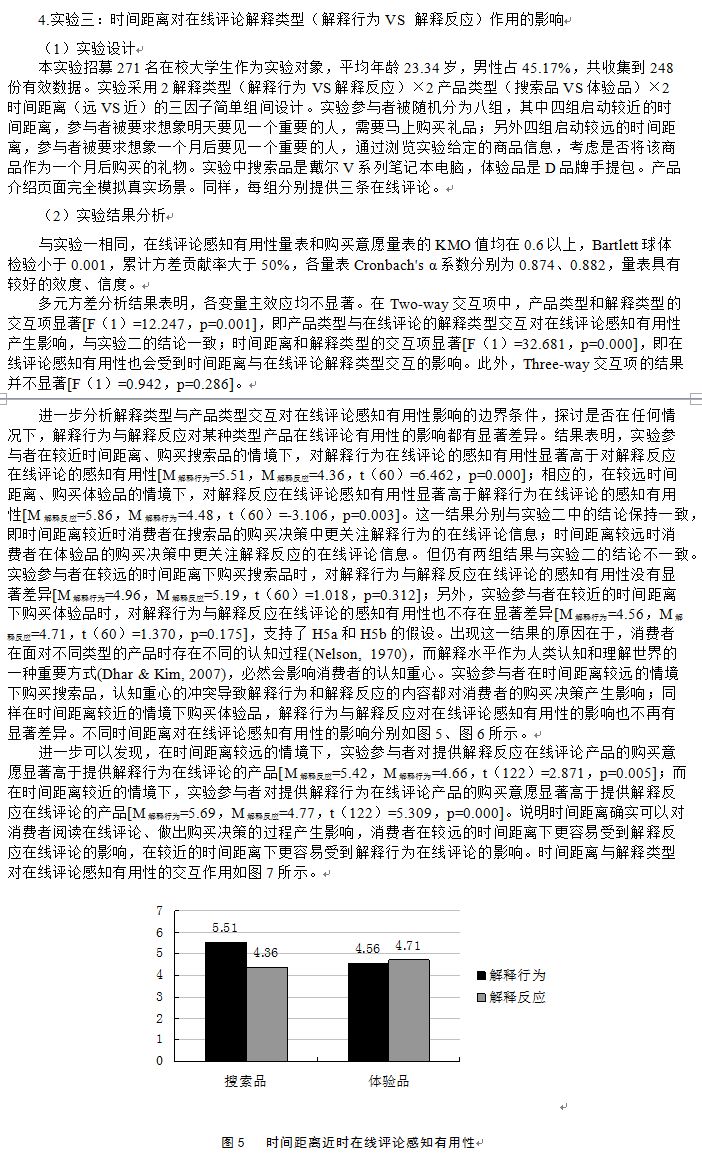
因此,产品类型和解释水平都将对消费者的认知过程乃至购买决策产生影响。具体来说,在较近的时间距离下,消费者更关注在线评论中与具体过程和方式有关的客观信息(解释行为),因为较近的时间距离激发了消费者对过程的关注,如果消费者购买搜索品,这将使得消费者需要通过与产品属性有关的客观信息(解释行为)来支持购买决策,因此产品类型与解释水平对消费者认知的影响是一致的。但如果购买的产品是体验品,消费者需要通过与感受、体验等有关的主观信息(解释反应)来支持购买决策,这与较近的时间距离所要求消费者关注的客观信息相矛盾,造成了认知冲突,导致解释行为与解释反应对于在线评论感知有用性的影响没有显著差异。同样的,在较远的时间距离、购买体验品的情况下,消费者更关注与感受、结果有关的主观信息(解释反应)。如果购买的产品是搜索品,同样会导致时间距离与产品类型对消费者认知重心影响的冲突,造成解释行为与解释反应对在线评论感知有用性的影响差异不显著。据此,本文提出以下假设:
H5a:当时间距离近时,体验品的解释行为在线评论与解释反应在线评论对在线评论感知有用性的影响无显著差异
H5b:当时间距离远时,搜索品的解释行为在线评论与解释反应在线评论对在线评论感知有用性的影响无显著差异
二、实验研究
实验研究可以更有效地控制外源因素的影响。本研究设计并实施了三个实验来验证前述假设。实验一研究了在线评论中有无解释类型是否会对在线评论有用性产生显著影响;实验二研究了解释类型与产品类型交互对在线评论有用性的影响,探讨了解释行为与解释反应在搜索品和体验品的在线评论中是否有相同效果的问题;实验三进一步研究了解释类型与产品类型交互对在线评论有用性影响效应的边界条件。
1.实验材料
《2015年中国青少年上网行为研究报告》显示,搜索引擎和网络购物在大学生中的普及程度远高于在非学生、青少年总体以及网民总体中的平均普及率,同时由于大学生群体的年龄、学历等有较高的同质性,我们选择大学生为实验对象,以尽可能排除人口统计学变量对实验的干扰。
过往学者在涉及产品类型的研究中通常将笔记本电脑、手机等作为搜索品;将电影、DVD影碟、手提包、杂志等作为体验品(金立印, 2007; 郝媛媛, 叶强, 李一军, 2010; 赵占波等,2015; 黄静等,2015)。因此,本研究选取笔记本电脑作为搜索品,电影和手提包作为体验品。通过分析网络上关于笔记本电脑、电影、手提包等实验产品的评论信息发现,消费者对于笔记本电脑的评价主要集中在价格、外形、参数、续航、是否满意等方面;对于电影的评价则集中在演员阵容、场景与画面效果、是否满意等方面;而消费者对于手提包则更关注容量、款式、颜色、质量等方面。我们选取了在分析中出现频率较高的几个属性,对实验产品的真实评论信息进行改写,并虚拟了评论者的用户名、产品的品牌,以提高实验参与者在阅读在线评论过程中的真实感,同时尽量使每组实验内在线评论包含的关键词汇数量大致相等,避免信息量不同对实验结果的干扰。
在变量的测量方面,我们在Davis(1989)感知有用性量表的基础上重新编写了测量语句,测量消费者认为在线评论对其做出购买决策提供帮助的程度,即在线评论感知有用性。采用Bhattacherjee(2001)的量表测量消费者未来购买该产品的可能性,即购买意愿。所有量表都采用Likert7级量表。问卷还统计了实验参与者的性别、年龄等人口统计变量以及网购经历等。
2.实验一:在线评论中有无解释类型对消费者评论感知有用性的影响
(1)研究设计
本实验招募126名在校大学生作为实验对象,平均年龄24.65岁,男性占47.41%,共收集到116份有效实验数据。实验采用简单组间设计,实验参与者被随机分为四组,第一组参与者阅读正面有解释类型的在线评论,第二组阅读正面无解释类型的在线评论,第三组阅读负面有解释类型的在线评论,第四组阅读负面无解释类型的在线评论。在实验中,实验参与者被要求想象需要购买一台笔记本电脑,并根据实验提供的产品信息和评价信息来决定是否购买该产品。为提高真实感,产品页面尽可能地模拟现实中消费者网上购物的场景,包含产品名称、产品图片、价格、店铺评分等信息。笔记本电脑以戴尔某款笔记本电脑为原型,将产品名称改为戴尔V系列笔记本电脑,防止实验参与者在实验外的已有知识对实验结果造成干扰。每组实验分别提供三条实验材料中准备的在线评论,并且正面解释类型组和正面无解释类型组所提供的在线评论的解释内容完全相同,负面解释类型组和负面无解释类型组所提供的在线评论的解释内容完全相同,以控制解释内容对实验结果造成干扰。
(2)实验结果分析
在线评论感知有用性量表和消费者购买意愿量表的KMO值均在0.6以上,Bartlett球体检验小于0.001,累计方差贡献率大于50%, Cronbach’s α系数分别为0.846、0.904,说明各量表有良好的效度、信度。

三、研究结论与讨论
1.研究结论
本研究通过三个实验检验了在线评论内容中的解释类型与消费者在线评论感知有效性之间的关系,并检验了这一关系的调节变量和边界条件。
实验一的结果表明,正面评论的解释类型对消费者评论感知有用性存在积极影响,但负面解释类型对消费者感知评论有用性的影响并不显著。以往的研究也表明,相比于正面言论情境,在负面言论情境中,言论质量的影响效应有所下降(Cao,Duan and Gan,.2011)。Adaval(2001)提出的情感一致性理论支持了这样的结论。消费者阅读在线评论实质上是在寻找证据支持购买决策,而负面评论直接影响了消费者对于产品质量和体验的感知,消费者可能简化甚至直接忽略负面信息,转向其他评论,导致负面评价对消费者购买决策的影响降低。因此,负面在线评论中解释类型的影响可能被消费者忽略,导致负面评论中有无解释类型对在线评论感知有用性没有显著影响。
实验二的结果表明,产品类型对解释类型与在线评论感知有用性之间的关系有调节作用。当产品为搜索品时,解释行为的在线评论有用性更高;当产品为体验品时,解释反应的在线评论有用性更高,说明搜索品的潜在购买者更倾向于了解其他消费者面对该搜索品时所做出的购买、使用、处理等行为,进而判断该搜索品是否满足自己对其实用价值的期待;而体验品因消费者无法通过客观信息判断是否能带来享乐价值,所以消费者更倾向于通过了解其他消费者在购买商品或服务之后的体验和反应并代入消费者自身的情况来推测商品或服务能否带来享乐价值。
实验三的结果表明,并不是在所有的情况下,消费者购买搜索品时更关注解释行为的信息,而购买体验品时更关注解释反应的信息。王军等(2016)提出,时间距离越近、消费者越关注描写商品细节信息和服务信息的在线评论;而时间距离越远,消费者越关注描写商品整体感受和抽象特征的评论。本研究的结果显示,时间距离作为边界条件,确实能够调节解释类型对在线评论感知有用性的影响。在时间距离近时,体验品在线评论有用性与解释类型之间的关系并不显著;同样的,在时间距离远时,搜索品在线评论有用性与解释类型之间的关系也不显著,从另一个角度对时间距离与在线评论感知有用性之间的关系进行了研究。这一结论对解释水平在消费者购买决策领域的应用进行了补充和完善(赵建彬,陶建蓉,2015)。
2.理论贡献
目前对于在线评论及在线评论有用性的研究较少关注在线评论的内容本身,以及通过对在线评论的内容进行划分来研究其对消费者在线评论感知有效性的影响。本研究在将在线评论的内容划分为解释类型和解释内容的基础上,选取解释类型作为主要的研究对象,通过实验一与实验二验证了在正面评论中,解释类型与在线评论感知有用性之间有着显著的相关关系,说明将在线评论划分为解释类型和解释内容是一种可行的划分方式。消费者可能不会对自己在评论中所表述的行为或反应加以解释,但一定会在评论中表述某种行为或反应,即解释类型比解释内容更为普遍。这为今后对于在线评论及有用性的研究提供了新的方向。进一步的实验中基于解释水平理论对不同类型产品在线评论的解释类型影响作用的边界条件进行了检验,丰富了解释水平理论在消费者行为领域的应用。此外,时间距离对于不同类型产品的在线评论解释类型与消费者在线评论感知有用性之间的关系有着完全不同的调节作用,说明时间距离并不仅仅作为一个独立的调节变量影响消费者行为,而是可能与其他调节变量交互影响某些变量之间的关系,从而丰富了解释水平理论在研究消费者行为领域的应用方式。
3.实践启示
本文对电商参与管理和引导在线评论具有重要的启示。本研究表明,产品类型对于解释类型与在线评论感知有用性之间的关系有调节作用。企业可以根据产品属性设置半开放性的评论系统,对消费者在线评论的解释类型进行引导。对于搜索品,在消费者评论具体内容之前可以设置与解释行为有关的选项,如选择、购买等;而对于体验品则可以设置与解释反应有关的选项,如满意、喜欢等。进一步的研究表明,不同时间距离下产品类型与解释类型对在线评论感知有用性的影响并不都是显著的。对于季节性商品或者常用品来说,卖家可以对买家购买产品的时间距离进行预测。如买家在购买过季的服装时时间距离较远;而买家在临近节日,购买礼品时(如在中秋节前购买月饼),以及购买鼠标等常用品时(往往出于近期的更换需求)则往往有较近的时间距离。卖家可以根据消费者的心理距离和产品类型,引导评论者留下能产生显著影响评论感知有用性的解释类型,从而提高销量。
4.研究局限与展望
首先,本研究虽然发现负面在线评论中解释类型存在与否并不会对在线评论的感知有用性产生显著影响,但并没有进一步深入研究。后续应对解释行为、解释反应与主观解释内容、客观解释内容之间的交叉匹配对在线评论感知有用性的影响进行进一步的研究。其次,虽然为了提高样本同质性,本研究所招募的实验参与者均为学生,但是学生群体并不能完全代表互联网消费者的全部特征,在一定程度上限制了本研究的外部效度,导致研究结论的推广受到了一定的限制。最后,本研究在解释水平理论中选择时间距离作为边界条件,是因为消费者在互联网环境下的社会距离和空间距离都相对较远,个体间差异不大,而时间距离更具有普遍性,所以更具有研究价值。未来的研究可以进一步检验社会距离、空间距离和可能性等其他维度的解释水平对解释类型与在线评论感知有用性之间关系的影响,丰富解释水平理论在在线评论感知有用性方面的应用。
参考文献
[1] Adaval, R. 2001.“Sometimes it just feels right: The differential weighting of affect-consistentand affect-inconsistent product information.” Journal of Consumer Research. 28(1): 1-17.
[2] Babin, B. J.,Darden, W. R. and Griffin, M.. 1994. “Work and/for Fun: Measuring Hedonic andUtilitarian Shopping Value.” Journal ofConsumer Research. 20(3):644-656.
[3] Bhattacherjee,A.. 2001. “Understanding Information Systems Continuance: An ExpectationConfirmation Model.” MIS Quarterly.25(3): 351-370.
[4] Cao,Q.,Duan,W.,Gan,Q.. 2011. “Exploring Determinants of Voting for the “Helpfulness”of Online User Reviews:Atext Mining Approach.” Decision SupportSystem. 50(6): 511-521.
[5] 柴俊武,赵广志,何伟. 2011. “解释水平对品牌联想和品牌延伸评估的影响”. 心理学报. 43(2):175-187.
ChaiJunwu, Zhao Guangzhi, He Wei. 2011. “Impact of Construal Level on BrandAssociation and Brand Extension Evaluation.” Acta Psychologica Sinica. 43(2): 175-187.
[6] Choi, I., Dalal, R.,Kimprieto, C., & Park, H. 2003. “Culture and judgement of causalrelevance.” Journal of Personality &Social Psychology, 84(1): 46-59.
[7] Davis, F. D..1989. “Perceived Usefulness, Perceived Ease of Use and User Acceptance ofInformation Technology.” MIS Quarterly.13(3): 319-340.
[8] Dhar, R., Kim, E.Y.. 2007. “Seeing the Forest or the Trees: Implications of Construal LevelTheory for Consumer Choice.” Journal ofConsumer Psychology. 17(20): 96-100.
[9] Fujita, K.,Henderson, M. D., Eng, J., Trope, Y., Liberman, N.. 2006. “Spatial Distance andMental Construal of Social Events.” PsychologicalScience. 17(4): 278-282.
[10] 高新民,吴胜锋.2004. “解释理论:解构二元论的有价值的尝试”.广西社会科学.(02):28-32.
Gao Xinmin, WuShengfeng. 2004. “Explanation Theory: A Valuable Attempt to DeconstructDualism.” Guangxi Social Sciences.No.2: 28-32.
[11] 龚诗阳,刘霞,刘洋,赵平. 2012. “网络口碑决定产品命运吗——对线上图书评论的实证分析”. 南开管理评论. 15(4):118-128.
GongShiyang, Liu Xia, Liu Yang, Zhao Ping. 2012. “Does Online Word-of-mouthDetermine Product’S Fate: An Empirical Analysis of Online Book Reviews.” Nankai Business Review. 15(4): 118-128.
[12] 郝媛媛,叶强,李一军. 2010. “基于影评数据的在线评论有用性影响因素研究”. 管理科学学报. 13(8):78-88.
HaoYuanyuan, Ye Qiang, Li Yijun. 2010. “Research on online Impact Factors ofCustomer Reviews Usefulness Based on Movie Reviews Data.” Journal of Management Sciences in China. 13(8): 78-88.
[13] Hayes, A. F..2003. “An Introduction to Mediation,Moderation and Conditional Process Analysis: A Regression-based Approach.”New York: Guilford Press.
[14] Hilton, J. L.,Von, H. W.. 1996. “Stereotypes.” AnnualReview of Psychology. 47(36): 237-271.
[15] Hoeffler, S.,Zauberman, G., Zhao, M.. 2011. “Mental Simulation and Product Evaluation: theAffective and Cognitive Dimentions of Process Versus Outcome Simulation.” Journal of Marketing Research. 48(5):827-839.
[16] 黄静,郭昱琅,王诚,颜垒. 2015.“‘你摸过,我放心!’在线评论中触觉线索对消费者购买意愿的影响研究.”营销科学学报. 11(1):133-151
HuangJing, Guo Yulang, Wang Cheng, Yan Lei. 2015. “You Touch It and I’m Relieved!The Effect of Online Review’s Tactile Cues on Consumer’s Purchase Intention.” Journal of marketing science. 11(1): 133-151
[17] 金立印. 2007. “网络口碑信息对消费者购买决策的影响:一个实验研究”. 经济管理29(22):36-42.
JinLiyin. 2007. “The Effects of Online WOM Information on Consumer PurchaseDecision: An Experimental Study.” BusinessManagement Journal. 29(22): 36-42.
[18] 江晓东. 2015. “什么样的产品评论最有用?——在线评论数量特征和文本特征对其有用性的影响研究”. 外国经济与管理. 37(4):41-55.
JiangXiaodong. 2015. “What is the Most Helpful Product Review? The Effect of OnlineReviews’ Quantitative and Textual Features on Its Helpfulness.” Foreign Economics & Management. 37(4):41-55.
[19]李嘉,张朋柱,刘璇. 2014. “更丰富的媒介效果一定更好吗?网络口碑对购物决策的影响研究”. 信息系统学报. 14(3):31-46.
LiJia, Zhang Pengzhu, Liu Xuan. 2014. “Does Richer Media Mean Better Effect? AnInvestigation of the Impact of Electronic Word of Mouth on Online PurchaseDecision Making.” China Journal ofInformation Systems. 14(3): 31-46.
[20] 李雁晨,周庭锐,周琇. 2009. “解释水平理论:从时间距离到心理距离”. 心理科学进展. 17(4):667-677.
LiYanchen, Zhou Tingrui, Zhou Xiu. 2009. “Construal Level Theory: From TemporalDistance to Psychological Distance” Advancesin Psychological Science. 17(4): 667-677.
[21] 刘红艳,李爱梅,王海忠,卫海英. 2012. “不同促销方式对产品购买决策的影响——基于解释水平理论视角的研究”. 心理学报. 44(8):1100-1113.
LiuHongyan, Li Aimei, Wang Haizhong, Wei Haiying. 2012. “The Effect of PromotionTypes on Consumers’ Purchase Decisions: From the Perspective of Construal LevelTheory.” Acta Psychologica Sinica. 44(8):1100-1113.
[22] Liberman, N.,Trope, Y.. 1998. “The Role of Feasibility and Desirability Considerations innear and Distant Future Decisions: A Test of Temporal Construal Theory.” Journal of Personality and SocialPsychology. 75(1): 5-18.
[23] 卢向华,冯越. 2009. “网络口碑的价值—基于在线餐馆点评的实证研究”. 管理世界. 7(3):126-132.
LuXianghua, Feng Yue. 2009. “The Value of Online Word-of-Mouth: An EmpiricalStudy on Online Restaurant Reviews.” ManagementWorld. 7(3): 126-132.
[24] Malle, B. F.. 2004. How the Mind Explains Behavior: Folk Explanations,Meaning, and Social Interaction. Cambridge, MA: MIT Press.
[25] Mudambi,S. M. and Schuff,D..2010. “What Makes a Helpful Online Review? A Study of Customer Reviews onAmazon.com.” MIS Quarterly. 34(1):185-200.
[26] Nelson, P.. 1970. “Informationand Consumer Behavior.” Journal ofPolitical Economy. 78(2): 311-329.
[27] Okada,E.M.. 2005. “Justification Effects on Consumer Choice of Hedonic and UtilitarianGoods.” Journal of Marketing Research. 42(1):43-53.
[28] Pan,Y. and Zhang,J.Q.. 2011. “Born Unequal: A Study of the Helpfulness of User-Generated ProductReviews.” Journal of Retailing.87(18): 598-612.
[29] 彭岚,周启海,邱江涛. 2011. “消费者在线评论有用性影响因素模型研究”. 计算机科学. 38(8):205-207.
PengLan, Zhou Qihai, Qiu Jiangtao. 2011. “Research on the Model of HelpfulnessFactors of Online Customer Reviews.” ComputerScience. 38(8): 205-207.
[30] Preacher, K. J.,Rucker, D. D., Hayes, A. F.. 2007. “Addressing moderated mediation hypotheses:Theory, methods, and prescriptions.” Multivariatebehavioral research. 42(1): 185-227.
[31] 邱凌云. 2008. “网上口碑的信息效价与情感线索对说服效果的影响机制研究”. 营销科学学报. 4(4):32-44.
QiuLingyun. 2008. “An Investigation into the Effects of Information Valence andEmotion Cues of Online Word-Of Mouth on Persuasion.” Journal of Marketing Science. 4(4): 32-44.
[32] Soares J. S., Storm B. C.. 2017. “Explanationcan cause Forgetting: Memory Dynamics in the Generation of New Arguments.” Psychonomic Bulletin & Review.No.2: 1-10.
[33] Sweller,J.. 1988. “Cognitive Load During Problem Solving: Effects onLearning.” Cognitive Science. 12(2):257-285.
[34] Trope, Y.,Liberman, N. & Wakslak, C.. 2007. “Construal Levels and PsychologicalDistance: Effects on Representation, Prediction, Evaluation, and Behavior.” Journal of Consumer Psychology. 17(12):83-95.
[35] Trope, Y. andLiberman, N.. 2003. “Temporal Construal.” PsychologicalReview. 110(3):403-421.
[36] Trope, Y. andLiberman, N.. 2000. “Temporal Construal and Time-dependent Changes in Preference.”Journal of Personality and SocialPsychology. 79(4): 876−889.
[37] 王军,丁丹丹. 2016.“在线评论有用性与时间距离和社会距离关系的研究.”情报理论与实践. 39(2):73-81.
WangJun, Ding Dandan. 2016. “Research on the Relationship Between Online ReviewsUsefulness and Time Distance and Social Distance.” Information Studies: Theory & Application. 39(2): 73-81.
[38] 汪平,孙鲁平,彭璐珞. 2012. “解析网络口碑的动态交互过程:一个基于网络回帖行为的分层贝叶斯选择模型”. 南开管理评论. 15(5):141-151.
Wangping,Sun Luping, Peng Luluo. 2012. “Understanding the Dynamic Process of OnlineWord-of-Mouth: A Hierarchical Bayesian Ordinal Choice Model for Online ResponseBehavior.” Nankai Business Review. 15(5):141-151.
[39] Willemsen,L. M.,Neijens,P. C.,Bronner,F. and Ridder,J.A. D.. 2011. “Highly Recommended! The Content Characteristics and PerceivedUsefulness of Online Consumer Reviews.” Journalof Computer-Mediated Communication. 17(1): 19-38.
[40] 严建援,张丽,张蕾. 2012. “电子商务中在线评论内容对评论有用性影响的实证研究”. 情报科学. 30(5):713-719.
YanJianyuan, Zhang Li, Zhang Lei. 2012. “An Empirical Study of The Impact ofReview Content on Online Reviews Helpfulness in E-Commerce.” Information science. 30(5): 713-719.
[41] 殷国鹏. 2012. “消费者认为怎样的在线评论更有用?—社会性因素的影响效应”管理世界.12(8):115-124.
DuanGuopeng. 2012. “What kind of Online Review that Consumers find more Helpful?Effects of Social Factors.” ManagementWorld. 12(8): 115-124.
[42] 余航,王战平. 2013. “网络口碑影响的研究综述”情报杂志,32(6):100-106.
YuHang, Wang Zhanping. 2013. “Research on the Effects of Online Word-of-MouthCommunication.” Journal of Intelligence,32(6): 100-106.
[43] 赵丽娜,韩冬梅.2015. “基于不同产品类型的在线评论感知有用性的实证”.统计与决策. (16):108-111.
Zhao Lina, HanDongmei. 2015. “Empirical Study on Online Reviews Usefulness Based on DifferentProduct Types.” Statistics and Decision.(16): 108-111.
[44] 张艳辉,李宗伟. 2016. “在线评论有用性的影响因素研究: 基于产品类型的调节效应”. 管理评论. 28(10):124-133.
ZhangYanhui, Li Zongwei. 2016. “Analysis of the Factors that Influence OnlineReviews Helpfulness: Based on the Regulating Effect of Product Type.” Management Review. 28(10): 124-133.
[45] 赵建彬,陶建蓉. 2015. “解释水平对消费选择影响的实证研究”. 经济与管理评论. 2(4):5-10.
ZhaoJianbing, Tao Jianrong. 2015. “An Empirical Study of Construal Level onConsumption Choice.” Review of Economyand Management. 2(4): 5-10.
[46] 赵占波,杜晓梦,梁帆,朱晓明. 2015.“产品类型和时间压力对消费者网络冲动性购买倾向的影响”. 营销科学学报. 11(2):118-132.
ZhaoZhanbo, Du Xiaomeng, Liang Fan, Zhu Xiaoming. 2015. “Effect of Product Type andTime Pressure on Consumers’ Online Impulse Buying Intention.” Journal of marketing science. 11(2): 118-132.
[47] 左文明,王旭,樊偿. 2014. “社会化电子商务环境下基于社会资本的网络口碑与购买意愿关系”南开管理评论,17(4):140-150+160.
ZuoWenming, Wang Xu, Fan Chang. 2014. “Relationship between Electronic Word ofMouth and Purchase Intention in Social Commerce Environment: A Social CapitalPerspective.” Nankai Business Review.17(4): 140-150+160.