很多人在网上感慨:“这辈子走过最曲折的路,怕是装修的套路。”你以为拿到装修公司报价单就知道万事大吉啦!更何况很多人去装修公司看了之后想将装修公司报价单拿回去仔细看看,但是一般业主都拿不到,公司不会给你,这个时候业主就心想居然报价单不给我,是不是里面有很多猫腻,所以对装修公司更加没有好感,认为这是在欺骗消费者,那到底是怎么回事,凭什么不让业主带走装修公司报价单呢?还有如何能看懂装修公司报价单呢?下面就和小编一起来看看吧!

一、装修公司报价单有哪些猫腻?
只报某一项目的总价,却未详细说明使用材料的品牌、型号、规格、用量等。有意的遗漏某些主材、辅材,从而降低了装修总价,在装修施工时不断的向业主增加费用。墙面涂层施工、地板施工、下水管道施工都有各自的施工工艺要求,在报价中未详细说明施工工艺,从而造成施工质量的不合格,如墙面掉漆、卫生间渗水等问题。
二、为什么不让业主带走装修公司报价单

1.很多业主拿了装修公司报价单之后就会四处比价,挑选挑选最便宜的。但装修行业比较特殊,用料、用工不同,都会造成报价的不同。通常报价出来后,正规公司都会有专人当面逐项讲解,项目齐全,讲的也很清楚。由于行业的复杂性,不了解情况的业主盲目比价,会加剧“用低价吸引然后增款增项”的行业乱象,最后吃亏的还是业主。因此,为了杜绝恶意比价的现象,很多正规公司还是坚持行规,不下定金报价单不外流。
2.也有业主认为装修公司在没有任何报酬的前提下,从量房到报价付出很多劳动,对不下定不能带走报价表示理解。而且方案不满意,拿报价也没用,如果沟通以后觉得方案与价格都满意,下定后再带走报价也无可非议。毕竟,别人的劳动还是要尊重的。其实不拿走报价当面问仔细了,心里也能有数。最后想跟大家说,装修盲目比价是不科学的,想要花较少的*达钱**到最好的效果,还得从设计开始!
三、装修公司报价单怎么看
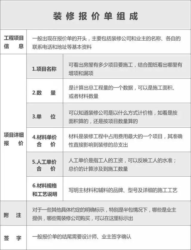
1、一张合格的装修公司报价单都有哪些组成?

一份详细的报价单,除了工程项目,还应将使用主辅料的品牌、型号、规格、单位、数量、单价、损耗量、人工费、合价以及施工工艺全部详细列清。
在装修公司的报价单中,最常出的问题就是只把品牌、单价及合计金额列出,而忽略规格和数量。正规的装修报价单应包括以下不可缺少的部分

2、没时间一项一项核对报价单时,主要看这些就够了:?
(1)看设计图纸,因为这等于是装修房屋的总规划
▲ 把所有需要的材料在报价单中标注出来,并在合同中详细注明自购以及代购的材料,如果不对设计做任何改变,那么最终你的装修费用将和你的报价单费用非常接近。
(2)看主材,因为主材费用占据了你装修支出的大头
▲ 你可以事先了解市场上通用的主材或者你喜欢的主材的规格、价格、款式、品牌等,看报价单详细清单的时候首先看主材是否已经说明白。
(3)看施工工艺,因为它决定了房子的装修质量和使用寿命
装修之前你得对装修的大体施工工艺有所了解,知道水电如何改造、墙面涂层要刷几次、地面处理分几道工序等,做到心中有数。
3、如何避开报价单陷阱?

(1)对照设计图纸看施工项目
装修报价单是根据设计师的图纸来做的,设计图纸是房屋的总规划,设计图纸出来后,才可能做成对应的报价单。因此,审核装修报价单时,首先需要对照设计图纸来看。
根据设计图纸就可以比较清楚地看出报价单上的项目是否有增项、漏项的情况。
(2)查看报价单计量单位

在看报价单时,注意一下报价单中的计量单位,因为这会直接影响到最终报价。
平方米和米的概念是完全不同的。平方米计算往往是乘以单价即可,而用米计算的家具是有高度限制的。
(3)弄清楚材料型号规格

装修材料规格不同、型号不同、产地不同,价格差异会很大。举个简单的例子:德国水管的价格是普通水管的3到5倍。不写清此项,将来施工队购买材料时,可做的手脚就大了。
以地漏为例,有上百元的高级货、四五十块的品牌货、十几块的地摊儿货,如果不在报价单里标注好,将来没准儿就要吃哑巴亏。
(4) 看工艺标准是否详细说明

工艺标准这一项越详细越好,当然是毋庸置疑。一方面证明装修公司的匠心,另一方面也方便业主了解清楚施工步骤,并对装修放心。
材料和施工工艺说明应该详细。可以说报价单中最重要和最需关注的不是价格,而是采用的材料和施工工艺这一栏。
(5)材料与品牌细致确认

关于施工材料的猫腻较多,主要有关于材料型号的说明模糊,可能导致后期施工以次充好。
应要求报价单的每一项尽可能详细地说明材料的各项要素。装修期间注意核查相关材料是否按指定的要求采购。
(6)细心比对人工费用

故意降低某个施工项目的材料费用,而提高人工费。由于市场上对于人工费并没有一个统一的价格标准,因此,不少装修公司就将人工费悄悄提高。
在装修前,最好提前了解一下目前的工人工资水平,了解一下不同工种施工的单价等情况。
(7) 弄清水电改造施工工序

由于水电施工过于专业,装修报价单最常见的就是水电改造这一块的施工程序模糊不清。
很多装修公司在施工时不按照行业规格来,偷工减料,遗漏工序等,造成装修质量不过关。另外,要看清工程项目,是否有恶意增项或重复项,以免重复收费。
四、注意事项
单项价格低于成本价说明有猫腻的存在,要记住谁也不会做赔钱的买卖。故意漏掉某些装修项目是为了减少总价格,施工时肯定会让你加钱的。
五、勿贪图小便宜
贪小便宜吃大亏,装修费用数额大、工艺复杂、项目繁多、材料多样、风格不一,造成了装修报价的不同。单纯从总价上来比较而选择报价最低的装修公司,很可能会上当受骗。
好了关于装修公司报价单的内容就讲到这里了,希望能够帮到大家哦!