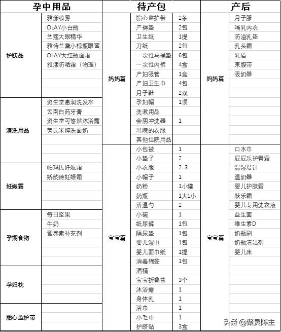
前言
大家好,我是聚灵阵主。最近家里新添了米奇小宝宝,这次我媳妇又来给大家分享一下母婴用品,由于篇幅较长,产品种类较多,下面的表格是一个简单的汇总,方便大家了解本篇的内容。具体的产品用法,品牌推荐会在文章中详细说明。
好了,下面就由我老婆来分享一下吧!

一、孕中用品
1. 孕中护肤品
我并没有买孕妇专用的护肤品,因为感觉孕妇专用护肤品有些鸡肋,而且不好用,而大家广泛推荐的孕妇适用护肤品又非常贵,所以在这里先给大家推荐一个app,叫美丽修行,大家可以在里面查化妆品成分,看是否孕妇可用,另外比较科学的说法是护肤品作为皮肤表面的用品几乎渗透不到真皮层,更不要提血液循环,透过胎盘屏障,所以一般是不会对胎儿造成影响的,但是作为孕妈妈不怕一万只怕万一,个人觉得小心驶得万年船,所以用护肤品前最好还是查一下成分,下面来给大家介绍一下我的孕期护肤品。
1.1 法国雅漾(Avene)舒护调理喷雾
这个真的是纯天然矿泉水,随意完全不会对人体产生伤害,当然也不会有多大护肤作用,但是用来作涂其他护肤品之前的润湿还是可以的。

1.2 OLAY小白瓶系列
我用了两款小白瓶精华作为乳来使用,我特意问了以下OLAY的官方客服,他说他家产品孕妇都可以使用,但是建议大家用之前还是看一下成分。这两款小白瓶成分我用起来是没有问题的,还可以美白肤色。

1.3 兰蔻大眼精华
眼睛最容易体现一个人的衰老程度,尤其是孕期特别容易疲劳,兰蔻大眼精华很适合改善孕期黑眼圈,水肿,又无其他刺激有害成分,非常适合孕妇使用。

1.4 雅诗兰黛小棕瓶眼蜜
小棕瓶眼蜜的成分和兰蔻大眼精华差不多,还多添加了很多植物提取物,味道淡淡香香的,温和不刺激,适合改善孕妇眼周。

1.5 OLAY大红瓶面霜
这款面霜我从孕前就一直使用,非常保湿,还有一定的抗衰老功效,适合奔三的女性朋友使用,而且这款面霜没有刺激成分,孕妇也可放心使用。

1.6 雅漾防晒霜
孕期还是不要使用化学防晒,建议广大孕妈妈使用纯物理防晒。这款防晒是物理防晒,但是它也有物理防晒的致命缺点,泛白严重,比较油腻。所以我只用过一两次防晒霜,其他时间要么晒着,要么撑伞。

2. 孕中清洗用品
我觉的用于清洗的用品要求就更没有那么严格了,毕竟抹上之后就用水冲干净了,但是孕妈妈们肯定还是会比较小心哒,所以稍微推荐以下我用的。
2.1 资生堂惠润洗发水
这款是无硅油无刺激非常适合孕妇使用的洗发水。如果就安全考虑孕妈妈们使用这款洗发水完全没有问题,但是说实话这款洗发水用完头发非常干燥,但是我还是坚持用它用到了孕期结束。因为好多洗发水都是含水杨酸的,水杨酸有一定的致畸风险,虽然实验表明一次大量服用水杨酸才有致畸风险,但是我相信孕妈妈一定不会想冒这个险。


2.2 云南白药牙膏
孕期非常容易出现牙齿问题,牙痛又不能服药是非常非常痛苦的。所以我一直都用云南白药牙膏,这款牙膏含有一定的消炎成分,有效预防各种牙龈牙齿问题。我看到网上有好多说孕期不可以用云南白药牙膏的,我个人觉得牙膏是用完就清洗干净的,而且用量非常少,有效预防比到时候牙痛难忍对孕妇的伤害要小很多,而且目前小宝宝也没有什么问题。

2.3 资生堂可悠然沐浴露
我选资生堂沐浴露没有特别的原因,主要是这款沐浴露比较好用,价格还比较划算,我用起来是没有什么问题的。

2.4 旁氏米粹洗面奶
这款洗面奶添加大米精华,洗净皮肤的同时非常温和,脸不会太干,是我一直以来使用的,适合孕期敏感肌肤,产后也可以继续使用哦。

3 妊娠霜
根据我和身边同事的经验来看,长妊娠纹与否确实与个人体质的关系非常非常大,妊娠霜起到的作用只是稍微保湿,稍微增加皮肤弹性以及强大的安慰剂作用,但是,对于孕妇来讲,心理作用非常重要,所以我还是抹妊娠霜抹到生,虽然还是长了纹,但是抹妊娠霜我不后悔。
3.1 帕玛氏妊娠霜
这款妊娠霜是性价比以及口碑都非常好的一款妊娠霜,抹上非常湿润,整个孕期差不多三瓶足够用,建议从16周就开始抹,每天抹两次,肚子大了每次就多涂一些,涂的厚厚的,防止皮肤太干,太紧绷。

3.2 娇韵诗妊娠霜
我只用过他家的妊娠霜,没用过他家的妊娠油。这款霜较帕玛氏的更稠,但是摸上去感觉没有帕玛氏的湿润,但是抹上后手感很好,不太油,所以我孕期只用了一管娇韵诗,其他都用帕玛氏,还有一个主要原因是娇韵诗是真的贵呀,我这种贫民还是推荐帕玛氏。

4 孕期食物
我没有特别的孕期食物,也没有买孕期奶粉,在此建议广大孕妈一定要多吃肉蛋奶,补充蛋白质,铁和钙,多吃蔬菜水果,补充维生素和多种微量元素,多吃坚果和深海鱼,补充DHA。我每天一包每日坚果,牛奶孕早期每日一包,孕中晚期每日两包,补充蛋白质预防缺钙。下面是我吃的每日坚果和牛奶,给大家参考一下。
4.1 每日坚果
我一直吃的都是百草味的每日坚果,干湿分离和一般的都吃过。里面坚果,果脯都有,可以补充DHA,使宝宝更聪明。

4.2 牛奶
牛奶可以补充孕妇所需的的蛋白质和钙质,预防抽筋和缺钙,我家买的牛奶主要是爱氏晨曦的,我觉得味道还可以,还买过兰雀的,我觉得不太好喝,列举出来仅供大家参考哈。

4.3 营养素补充剂
相信广大孕妈妈在孕期都会补充一些维生素,我没有补充的太多,主要是每天一片金斯利安多维片,补充叶酸和多种维生素以及矿物质,一直到哺乳期还在吃。我们这边的医院还建议孕妇一直补充铁和钙,我孕期铁蛋白一直比较低,所以一直在吃琥珀酸亚铁片,到后来一点点补上去了,孕期也一直没有贫血。我检查血钙含量也有些偏低,所以一直在吃迪巧的钙片,这款钙片可以一直吃到哺乳结束,而且味道也不错,一天只要吃一次,比较方便。

5 孕妇枕
孕妇枕简直是孕妈妈们的福音,孕期难免腰酸背痛,还要尽量左侧卧,避免胎儿缺氧,时间长了腿还容易抽筋,孕妇枕专为孕妈妈左侧卧设计,U型部分还方便孕妈妈将腿放在上面,避免抽筋,腿酸。最主要的是,生完宝宝后还可以将孕妇枕送给宝爸,当作大抱枕用也非常实用哦。


6 胎心监护带
胎心监护带带是必备用品,一般36周以后就要去做胎心监护。一般的医院都会提供,但也建议孕妈妈自己带,毕竟是绑在肚子上的,用自己的比较卫生放心。胎心监护带我买的是加宽加长的,当然也要根据孕妈妈的肚子大小,一般是两条装,孕前做胎心监护时一条就够了,快生产时就需要绑两条,所以两条都要用到。

小结
建议广大孕妈妈在保证营养充足的前提下一定要控制好血糖和体重,这不仅可以帮助孕妈妈们在产后恢复身材,还能预防胎儿过大,造成生产困难,过大的婴儿还很容易出现各种疾病,尤其是新生儿黄疸。还有一些孕期的其他用品,比如说防辐射服,我觉得这个完全没有用,因为生活中的辐射无处不在,而且对孕妇是无害的,但是如果你工作的地方在大型复印机打印机附近,那么你一定要做好防辐射措施。另外还有托腹带,如果是肚子比较大或者是双胞胎妈妈,还是需要一下的,要不然腹部,腰部会被拉伸的很严重
二、待产包整理
由于刚从产房出来一个多月,所以待产用品记忆犹新,疼痛感也记忆犹新,在这里推荐的都是用得到的,避免新手妈妈买多,买错,住院时手忙脚乱。
待产包妈妈篇
1 胎心监护带
这个在孕中用品中有提到过,在产前要做胎心监护,一般要用到两条,所以都要带着,我买的是加宽加长的,一般都比较便宜。
2 产褥垫
产褥垫的用途非常大,产前医生内检,生产时,还有产后排恶露都要用,出院回到家也可以铺在床上,避免弄脏床单。产褥垫一定要买加宽加大的,我买的是子初的最大款,我是顺产,囤了两包基本够用,刨妇产可能需要的更少一些。

3 卫生纸
我用的是抽纸,因为用时比较方便,做胎心监护时用它擦凡士林,上厕所,擦恶露,都要用。这个可以根据自己的需要和住院的天数来,可以先带上一提,不够的话再让家人送过来。
4 刀纸
这个根据医院的需要来买,可以提前问一下。我这边的医院没有用到刀纸,我囤了两包送给别人了,我师姐那边就全程用到刀纸,尤其是顺产,但是两包也基本够用了,我囤的也是子初的。

5 一次性马桶垫
这个马桶垫非常重要,一般医院的产房都是自带卫生间的,是座便器,但是很少的产房是单人,一般都是两到三个人,所以最好带上一次性马桶垫。尤其是产后恶露很麻烦,马桶又很凉,一次性马桶垫用完直接扔掉特别方便,这个我也囤的是子初家的。一次性马桶垫我买了6包,我觉得还可以多买点,不过要根据住院天数和上厕所天数而定,我住了四天,可以作为参考。

6 一次性*裤内**
这个还是针对恶露而言的,一般一次性*裤内**都是纯棉的薄*裤内**,也都比较宽松,比较大,型号也比较多,最主要的是用完就能扔,特别方便,要不然洗*裤内**太麻烦了。我囤了三四盒,月子里也可以用,反正我是不嫌多啦。

7 产妇吸管
生产期间喝水和产后喝水,喝粥都要用到吸管,生产时躺在产床上不用说,产后也不能立刻起床,但是两小时内必须排尿,所以在生产和产后都需要喝水,尤其是产后,多喝水利于排尿,两小时排不出来就要被迫插尿管啦。我用的是十月结晶的产妇吸管,一盒都用不完,但是这个吸管有点粗,产后喝浓稠的粥用这个比较合适,喝水有些冲。

8 产妇卫生巾
产妇卫生巾相对于日常用卫生巾而言是又厚又大,刚好配宽松的一次性*裤内**使用。我买了两包大号的和两包中号的,大号的用于前两三天恶露比较多的时候,中号的在后面恶露稍微少点的时候用,再后面就可以用自己的卫生巾了,因为恶露也就前一周比较多一点。我买的也是子初的。

9 月子鞋
这个也比较重要,在医院的时候穿月子鞋比较方便,回家也可以穿,一般选包跟的棉拖就可以,没有特别大的要求,不过只限于冬天,夏天的话建议穿袜子,避免产后着凉。

10 孕妇帽
出院的时候戴的,因为医院里和家里都比较暖和,所以基本上就出院那一会用。这个我觉得不用特意买,自己的什么帽子都行,而且买哺乳服之类的还会送。

11 洗漱用品
住院时要用的,不用特意选用产妇牙刷,软毛的就可以,还要带上毛巾,洗脸盆,擦身体的盆,我带的是毛巾两条,折叠盆两个,产妇漱口水一瓶,因为医院里的水比较凉,所以我就直接用的漱口水。

12 会阴冲洗器
这个对于我来说真的是非常非常重要,因为我是侧切,所以大小便后都需要用水冲洗,而且每天还需要用药冲洗,有了会阴冲洗器自己就可以坐在马桶垫上冲洗,十分方便。好像没有侧切或者剖腹产的妈妈们也需要冲洗会阴,因为排恶露期间*处私**比较脏,容易滋生细菌,所以需要经常冲洗。我买的是畅高的会因冲洗器,既便宜又好用。

13 出院的衣服
这个就是自己平时的衣服啦,一定要保暖,不要让自己受风着凉。
14 其他住院用品
饭盒,粥盒,筷子,勺子,水杯,都是住院日常用品。
待产包宝宝篇
住院期间宝宝的东西还是比较少的,毕竟小宝宝刚生出来需要的东西比较少,但是以后用的会越来越多,后面我会介绍一些宝宝满月之前需要的东西。现在先说待产包。
1 小包被,小垫子
这是小宝宝出生时用来裹宝宝和垫在医院小床上的,子初,全棉时代都有卖,我的是我老妈从家里带过来的。


2 两三件小衣服
小宝宝的衣服不用太多,够换就行,毕竟小孩长得快。

3 小帽子
这个我觉得还是需要的,小宝宝生下来需要戴,防止受风,出门,出院都要戴。
4 奶粉
刚生产的妈妈都需要一星期左右的时间才可以够宝宝母乳,所以宝宝刚出生时需要准备一小罐奶粉,我们买的是a2,感觉还不错。

5 冲奶粉配套用具
奶瓶:我们用的是贝亲的奶瓶,我当时买了一套,一个宽口一个窄口,奶瓶除了喂宝宝外还可以作为冲奶粉的量器和盛奶的容器,因为刚生下来的宝宝如果直接用奶瓶喂容易造成奶嘴混淆,不认妈妈的乳头,所以一定要用小勺喂。

辨温勺:用来喂小宝宝奶粉用,可以根据温度变色,避免宝宝吃的过烫或过凉。

小碗:小碗的主要作用是盛放开水来烫奶嘴和小勺,用来给他们消毒。
6 纸尿裤
住院时需要给宝宝带一些纸尿裤,小宝宝的排泄能力是你不能想象的,一天拉4-6次都有可能,所以可以多带一些。我们买的是大王的NB纸尿裤,我家宝宝6斤多,稍微有些宽松,大家可以参考一下。

7 隔尿垫
这个十分重要,换尿不湿,洗澡,等等都能用到,避免弄脏宝宝的小垫子,我们住院时带了一包隔尿垫,用的不太多,因为如果没有弄脏可以重复使用。

8 婴儿湿巾
这个一般一包就够用,宝宝每次换尿不湿都要用湿巾沾温水擦一擦他的小屁屁,保持屁屁的清洁,宝宝刚生下来的胎便很难清理,可能多用一些。每天也可以用湿巾沾温水帮宝宝擦擦小脸。我们用的是好孩子的婴儿湿巾,还有维达的湿巾也很好用。


9 婴儿面巾纸
婴儿专用纸巾肯定是必需的,可以用来擦小屁屁,保持小屁屁干燥,也可以擦宝宝的口水,奶渍等等。我们家用过维达的和相印的,都还可以。

10 消毒棉签,酒精
这个是给宝宝肚脐消毒用的,一般医生给消一次毒,后面都让自己消毒。宝宝肚脐大概一周就会掉,然后再给宝宝消毒至肚脐变成和肤色一样的颜色就好了。
11 宝宝的盆子
宝宝需要至少三个盆子,洗脸,洗屁屁,洗澡澡各一个,洗澡盆需要稍大一些。我们这里的医院是需要家长自己准备澡盆然后护士来给宝宝洗澡,如果医院可以自己给宝宝洗澡那么洗澡盆等回到家里再准备也可以。

12 宝宝洗澡用具
沐浴露:我家买的是艾维诺的洗澡洗头两用沐浴露,这款口碑非常好,也比较容易清洗,味道也是淡淡的香。

身体乳:冬季比较干燥,宝宝洗澡后需要抹身体乳保持皮肤湿润,我们买时比较着急,在母婴店里买的恩姆花园的,感觉还行就是太贵,宝妈们可以提前搜一下哪个牌子比较好用,然后在网上买,这样比较划算。

浴巾:宝宝洗完澡后要用大浴巾把他包裹起来,然后轻轻揉擦把水吸干,我买的是宝宝专用浴巾,用起来比较方便。

小毛巾:准备一块比较小的小方巾,吸水效果要好,可以给宝宝擦头发用。
护脐贴:这个要不要用我也很纳闷,护脐贴是宝宝肚脐没掉时洗澡给宝宝贴上用的,一般一盒就够,我们买的子初的,但是我们这边医院给宝宝洗澡不需要用护脐贴,宝宝的肚脐也没有感染,所以我的没有用,需不需要估计看医院要求吧。

小结
好了,待产包大概就这些,都是超实用也是我自己本身用的到的,给新手妈妈做参考,希望大家不要买过多浪费钱财又没有用的东西。
三、产后出院篇(满月前所用)
宝宝出生后回到家里就需要父母精心喂养,所以需要的东西就比较多;而宝妈刚生产完也需要一定的护理,促进产后恢复,下面我来给大家介绍一下我所用到的东西。
妈妈篇
其实产后出来妈妈用到的东西相对于宝宝的还是比较少的,只要是衣服和促进产后恢复的东西,还有一部分是哺乳需要。
1 月子服
月子服也叫哺乳衫,分开衫和套头,我买了加棉的开衫哺乳衫和薄款套头哺乳杉,由于家里比较热,只用了套头的,感觉哺乳起来是比较方便,但是衣服特别容易扯变形,还是开衫的比较好用。


2 哺乳内衣
哺乳内衣一定要买比产前稍大一些的,因为产奶后乳房会涨的更大。我买的是嫚熙家的哺乳内衣,它里面的棉层可以抽掉,这样再加防溢乳垫后就不会显得那么厚重闷热,我觉得还是比较好用的。

3 防溢乳垫
这个如果是母乳喂养用的会非常多,就和姨妈巾一样,一天至少换两次,如果准备母乳喂养的妈妈还是趁便宜多屯一些。我用过子初的和兰*诺斯**的,我觉得还是兰*诺斯**的比较好用。目前买了三盒,我觉得还得继续买。

4 乳头霜
这个也是给母乳喂养的妈妈准备的,宝宝吸吮乳头很容易把乳头咬破,或者乳头很容易皲裂,我买的是美德乐的乳头霜,它的成分是羊脂和水,宝宝吃奶前可以不用擦洗,十分安全,方便。也有朋友推荐兰*诺斯**的,我没有试过。

5 乳盾
如果有乳头凹陷或者乳头也比较短的妈妈,可以尝试使用乳盾,等宝宝稍微大几天再慢慢尝试把乳盾摘掉。我买的是贝亲的乳盾,效果很好。

7 束腹带
我感觉网上对束腹带的评价很矛盾,有的说束腹带可以有效预防产后内脏下垂,促进恶露排出,有的说束腹带其实并没有什么作用,我买了十月皇后的束腹带,总体加起来就绑过一天,因为又热又麻烦。所以买不买,用不用就看宝妈妈们怎么想了。不过剖腹产的妈妈们还是需要束腹带的,它可以防止伤口开裂。

8 吸奶器
吸奶器在妈妈背奶时会经常用到,当然母乳特别多的妈妈为了避免堵奶也需要吸出多余的奶水。吸奶器一定要选好适合自己的,我买的子初的电动吸奶器,吸起来有点疼,我在考虑要不要换一款其他的。

宝宝篇
产后全家的中心自然是宝宝啦,所以宝宝的东西应该怎么都不嫌多吧,我先把宝宝月子里可能用到的列举出来,方便大家参考。
宝宝需要用到的下面这些用品是在前面提到过的,所以就不一一介绍,只做列举:尿不湿,隔尿垫,沐浴露,身体乳,奶瓶,小毛巾,浴巾,三个盆(洗脸,洗屁屁,洗澡澡),婴儿湿巾,婴儿面巾纸,奶粉
下面介绍其他的;
1 口水巾
喂奶时奶水容易溢出打湿宝宝的小衣服,然而小衣服又不可能每次都换,所以常备几块口水巾,宝宝吃奶时垫在宝宝的脖子那里,避免打湿衣服,还方便换洗。我买了6块子初家的口水巾,大小刚刚合适。

2 屁屁乐护臀霜
宝宝经常穿着纸尿裤,很容易焖出红屁屁,在换纸尿裤的时候给宝宝擦一些护臀霜可以有效的防止宝宝红屁股。

3 温湿度计
宝宝在一个比较恒定且舒适的环境中会比较安稳,家里常备温湿度计可以有效的了解家里的情况,适当为宝宝增减衣物,我家买的是得力的温湿度计,价格很便宜,但是说实话精度没有那么高。

4 温奶器
温奶器适合奶粉喂养和混合喂养的妈妈们,当然也是背奶的妈妈们的必需品。我家买的是美的的温奶器,它可以选择暖奶,调奶,消毒,热食四种模式,操作起来十分简单,我觉得还挺好用的。

5 婴儿护肤霜
我以前一直以为婴儿这么小,最好什么都不给他抹,但事实确是,宝宝的皮肤太嫩太脆弱了,脱离了羊水之后特别容易干燥,尤其是冬天,一定要给宝宝保湿。我买的是好孩子家的婴儿护肤霜,抹起来湿湿的,气味也比较淡,现在一直用,还可以减轻湿疹。

6 肤乐护肤霜
不知道妈妈们有没有经常觉得自己的孩子会比较特别,我之前看到别家宝宝得湿疹觉得我家宝宝肯定不会得,但现实却啪啪打脸。根据我的经验来看,几乎90%的宝宝都会得湿疹,得湿疹的主要原因是穿得太多,天气太干,还有吃母乳时经常蹭到嘴周围,嘴周围经常有奶渍。如果湿疹特别严重还会影响宝宝打疫苗,所以如果湿疹比较严重的话建议抹肤乐霜,一般两三天就会缓解湿疹症状,但建议不要长时间使用,症状缓解后可以采用少穿,抹婴儿护肤霜保湿的方法预防湿疹。

7 婴儿专用洗衣液
小宝宝的皮肤都是很脆弱的,所以给小宝宝洗衣服的东西一定要安全无刺激,我买的好孩子家的婴儿专用洗衣液,很好用,味道也很好闻。

8 益生菌
新生儿大部分都会有消化不良的问题,因为宝宝的胃肠道系统发育还不完全,特别容易胀气,拉肚子,一般宝宝大了之后消化不良会自动痊愈。这个可以根据宝妈的个人看法和宝宝的需求购买,不适合长期服用,也可以遵医嘱。我买的是合生元的益生菌粉,奶味的,效果很不错,现在还在吃。

9 维生素D
宝宝15天以后医生都会建议妈妈给宝宝补充维生素D/A促进钙吸收,我们这边医生建议的是伊可新,这款是滴剂,热水化开滴剂口后直接滴入宝宝口中,十分方便。

10 奶瓶刷+奶瓶清洁剂
奶瓶刷我买的小白熊的,一盒有很多款刷子,还可以放在厨房备用,奶瓶清洁剂我买的贝亲的,一大瓶,感觉能用好久。


11 婴儿床
这个看个人需要,说实话,如果家里的床够大,完全不需要婴儿床,用婴儿床抱来抱去好麻烦,还不利于随时照看宝宝。但是我家床很小,不得不用婴儿床。我买的是好孩子家的婴儿床,非常坚固,还能升降围栏,宝宝躺在里面也很舒适。


小结
好啦,目前想到的就这些,以后有其他新添的母婴用品还会继续和大家分享哒,毕竟新添了宝宝,重心就不一样了,后面会持续更新,希望大家多多关注,最后祝各位宝妈都能平安生下健康的宝宝!