6月25日下午,山东夏季高考成绩公布了!您的高考分数能上哪些大学?别急,记者为您梳理了省内外高校在山东的各类别、各专业最低位次或最低分数线(持续更新),为考生提供第一手高校招生信息。
需要注意的是,以下数据是各高校根据历年录取最低分数线整理出来的各类别、各专业最低位次或最低分,最终解释权归高校所有, 供考生参考。
温馨提醒:预估分仅供参考
省内高校
山东大学

中国海洋大学
2023年山东考生报考建议:
在满足选考科目的前提下,山东考生高考位次在10000名以内的,被我校绝大多数专业(类)录取的希望非常大;14000名以内的,多数专业(类)也有较大希望录取;16000名以内,也有较大希望被部分专业录取;位次在16000至18000名之间的考生,仍有录取希望;位次在18000名以后,但有十分强烈报考意愿的考生,也可尝试在志愿靠前位置填报。
中外合作专业方面,法学专业位次在25000以内有录取希望,计算机科学与技术专业和数学与应用数学专业位次在35000名以内有希望录取,海洋科学、生物、食品这几个专业位次在40000名以内有录取希望。
中国石油大学(华东)
对于山东考生报考建议:
高分考生无上限, 欢迎全省位次在一万五,甚至是一万以前的考生报考 ,录取后有希望享受更优质的教育资源和更多的保研机会及奖学金等。
原本青春不设限,如果非要加上一个限制,那就是: 1.8万名以内可以报适度的热门专业(越热门专业分数要求越高);2万名以内录取希望较大,但建议不要集中填报热门专业;2.5万名内也有一定机会 ,建议根据位次情况及历年数据选择合适专业;再往后建议以选科排名有优势的,填报符合相关要求的专业冲一冲。
山东中医药大学
考生在填报志愿时除考虑位次因素外,还应考虑选考科目是否符合专业要求因素,为更好地向考生提供咨询服务,结合近几年招生录取情况,为考生提供报考建议,数据仅供参考:
2023年山东省各招生类型录取位次预测:
2023年各招生类型录取位次预测:①中医学类(中医学、中医骨伤科学、针灸推拿学、中西医临床医学)专业建议成绩在553分左右,位次在7万名左右,建议报考学校5个左右的专业志愿,几率更大些,中医学(5+3一体化)属于本硕连读专业,录取位次更高一些;②临床医学、眼视光医学专业因选考科限制,建议成绩在553分左右,位次在7万名左右;③中药学类、药学类专业建议成绩在540分左右,位次在9万名左右,建议报考学校7个左右的专业志愿,几率更大些;④与医药相关类专业建议成绩在522分左右,位次在12万名左右,建议报考学校7个左右的专业志愿,几率更大些;⑤管理类专业建议成绩在508分左右,位次在15万名左右,建议报考学校7个左右的专业志愿,几率更大些;⑥校企合作类专业因限考科目为物理,建议物理位次在10万左右;⑦体育类考生(社会体育指导与管理)专业综合位次2600名以内建议报考。参照往年经验,上述位次下降5000位次可以考虑报考冲一下。
各专业选科科目如下:
①物理、化学、生物三选其一的专业较多,例如:中医学、中医康复学、中医养生学、中医骨伤科学、针灸推拿学、中西医临床医学、食品卫生与营养学、药学、药物制剂、中药学、中药资源与开发、中草药栽培与鉴定、眼视光学、康复治疗学、听力与言语康复学、康复物理治疗、制药工程、生物医学工程、康复作业治疗等;②物理、化学必考的专业:临床医学;③物理、生物必考的专业:眼视光医学;④物理必考的专业:计算机科学与技术、数据科学与大数据技术、信息管理与信息系统、智能医学工程等;⑤不限科目的专业:护理学、法学、应用心理学、运动康复、社会体育指导与管理、市场营销、英语、公共事业管理、健康服务与管理、社会与劳动保障等。
山东师范大学
一、普通类:
(一) 4.5万名(575分)以内鼓励报考国家级一流本科专业建设点、省级一流本科专业建设点以及往年录取位次较高的相关专业,建议前五志愿填报 ;5万名(570分)以内鼓励报考普通类其他专业,建议前五志愿填报。
(二) 6万名(561分)以内 鼓励报考地方专项计划、山东省属公费师范生相关专业。
(三)中外合作办学专业 10万名(533分) 左右鼓励报考。
二、艺术类:
须达到艺术类相应类别本科文化控制线。
(一)音乐类:音乐学专业,音乐类统考排名前800名鼓励报考;音乐表演专业各招生方向,音乐类统考合格考生鼓励报考。
(二)舞蹈学专业,舞蹈类(艺术舞蹈)统考排名前600名鼓励报考。
(三)航空服务艺术与管理(校企合作办学)专业,山东省航空服务艺术类统考成绩合格鼓励报考。
(四)美术类:美术类综合成绩排名前2500名,鼓励平行志愿第一位次报考;统考合格均鼓励报考美术学(山东省属公费师范生)专业。
(五)文学编导类:文学编导类专业统考本科合格线上考生,高考文化成绩13万名(518分)以内,鼓励报考。
(六)赫尔岑国际艺术学院:
音乐学(中外合作办学)专业(只招收有专业志愿考生,不招收调剂考生),音乐类统考排名前2000名鼓励报考。
舞蹈学(中外合作办学)专业(只招收有专业志愿考生,不招收调剂考生),舞蹈类(艺术舞蹈)统考排名前2000名鼓励报考。
美术学(中外合作办学)专业(只招收有专业志愿考生,不招收调剂考生),美术类综合成绩排名前6000名鼓励报考。
三、体育类:
(一)体育教育、社会体育指导与管理专业:体育专业考试合格考生,体育综合分排名前800名的考生,建议平行志愿第一位次报考。
(二)体育教育(山东省属公费师范生)专业:体育专业考试合格考生,体育综合分排名前700名的考生,建议报考。
四、本科综合评价招生:
新闻学专业入围考生高考总成绩达到山东省2023年普通类一段线;金融学、物理学、化学、生物技术专业入围考生高考总成绩达到山东省2023年夏季高考特殊类型招生控制线下20分;其余专业入围考生高考总成绩达到山东省20
23年夏季高考特殊类型招生控制线,均建议报考相应入围专业。
山东财经大学
1、普通类专业
总位次6.5万名以内,录取我校普通类专业有希望;总位次4.5万名以内,报考经济类、财政类、大数据、财务管理、审计学、金融学类等比较热门的专业希望较大;总位次2.5万以内,报考我校最热门的金融学、会计学专业很有把握,3.5万至2.5万之间,希望也很大。
2、济南走读专业
总位次8万名以内的济南考生,录取我校济南走读专业希望较大;总位次5万名左右济南考生选择热门的金融学类、经济学类走读专业录取希望较大。
3、地方专项计划
总位次8万名以内符合报考条件的农村考生,录取农村专项计划专业希望较大;总位次5万名左右符合报考条件的农村考生选择热门的经济类、财政类地方专项专业录取希望较大。
4、中外合作办学专业
总位次7万名以内,报考中加合作经济学专业录取希望较大;总位次9万名以内,报考中加合作统计学专业录取希望较大。
5、校企合作办学专业
总位次12万名以内,报考校企合作旅游管理、文化产业管理专业录取希望较大;总位次9.5万名左右,报考校企合作信息管理与信息系统专业录取希望较大;总位次9万名以内,报考校企合作计算机科学与技术、保险学专业录取希望较大;总位次6万名以内,可以报考热门的校企合作会计学、税收学专业。
6、综合评价招生专业
为了尽量不浪费提前批报考机会,我校综招校测入围考生,只要达到山东省2023年普通类一段线且不低于山东省2023年特殊类型招生控制线下30分(即高考成绩490分以上),都建议填报我校综合评价志愿。如果在提前批未被综合评价录取,完全不影响考生后续常规批的录取。
山东科技大学
2023年,山东科技大学共有72个本科招生专业,面向全国31个省、自治区、直辖市计划招收本科生7350人。
按照学校在2021年和2022年山东省内招生录取情况,提供以下参考:
1.青岛校区:
录取最低分对应的位次在3万至4万名左右的专业:计算机科学与技术、软件工程、电气工程及其自动化等;
录取最低分对应的位次在4万至5万名左右的专业:数学与应用数学、自动化、电子信息工程、信息安全、物联网工程、会计学、汉语言文学、金融学、通信工程、智能科学与技术、机器人工程、机械设计制造及其自动化、法学等;
录取最低分对应的位次在6万、7万左右的专业:除了上述介绍的专业,该校青岛校区其他专业都可以尝试报考;
数据科学与大数据技术专业(校企合作办学)录取最低位次在9万名以内。
2.*安泰**校区
各专业的录取位次比青岛校区的大部分专业要靠后一些,大部分在10万名至14万名左右;济南校区中外合作办学各专业大部分在15万名至18万名左右。
鲁东大学
一、普通类
汉语言文学(师范类)、英语(师范类)、历史学(师范类)、汉语言、小学教育(师范类),8万位次以内建议报考;
思想政治教育(师范类)、法学、生物科学(师范类)、数学与应用数学(师范类)、化学(师范类)、地理科学(师范类)、计算机科学与技术,9万位次以内建议报考;
传播学、汉语国际教育、物理学(师范类)、应用心理学、财务管理、经济学、软件工程,10万位次以内建议报考;
心理学(师范类)、地理信息科学、电气工程及其自动化、国际经济与贸易、统计学、人工智能、日语、社会工作、通信工程,12万位次以内建议报考;
生物工程、生物制药、光电信息科学与工程、机械设计制造及其自动化、车辆工程、智能制造工程、环境工程、新能源材料与器材、化学工程与工艺、物流工程、食品科学与工程、旅游管理、集成电路设计与集成系统、应急技术与管理,14万位次以内建议报考;
高分子材料与工程、农学、园艺、朝鲜语、港口航道与海岸工程、土木工程、水产养殖学,15万位次以内建议报考;
生物科学(中外)20万位次以内建议报考;
葡萄与葡萄酒工程(中外)、电气工程及其自动化(中外)、机械设计制造及其自动化(中外)、船舶与海洋工程(中外),一线段以上建议报考,22万位次以内希望较大。
二、艺术类、体育类
音乐学(师范类),音乐学类综合分2000位次以内建议报考;
美术学(师范类)、视觉传达设计,美术学综合分6000位次以内建议报考;
广播电视编导,文学编导类综合分1000位次以内建议报考;
体育教育(师范类),体育类综合分1800位次以内建议报考;
社会体育指导与管理(中外),体育类综合分5000位次以内建议报考。
青岛大学

山东理工大学
2023年山东理工大学在山东省招生录取预估位次
7万位次以内的考生报考热门专业录取的概率很高;
12万位次以内的考生报考大部分专业录取的概率很高;
14万位次以内的考生报考不是太热门的专业和合作办学专业有较大把握被录取;
14万位次以后的考生,只要选择的专业合适,也有希望录取。
音乐学(师范类)综合分位次1700、音乐学(非师范类器乐方向)综合分位次2500、舞蹈表演综合分位次600、体育教育综合分位次1700、美术类综合分位次5500、美术类中外合作办学方向综合分位次10000以内报考我校录取概率较大,表演(服装表演方向)合格考生只要身高条件符合要求录取概率均较大。
山东农业大学
不限选考科目专业12万位次之前希望较大,热门专业10万位次之前更有希望录取。农学、理学、工学类专业,13万位次之前希望较大,优势专业、热门专业12万位次之前希望更大。中外合作专业19.5万位次之前希望较大。低于以上位次考生,建议靠前志愿填报冲一冲也有希望录取。
齐鲁工业大学(山东省科学院)
我校(院)2023年招生计划8100人,涵盖7个招生类型,其中普通类专业(类)49个,拟招生计划4573人;校企合作专业16个,拟招生计划1160人(含菏泽校区150人);中外合作专业6个,拟招生计划490人;艺术类专业3个,拟招生计划535人(含中外合作专业80人);地方专项专业(类)26个,拟招生计划250人;高水平运动队(足球方向)专业1个,拟招生计划 22人;菏泽校区办学专业9个,拟招生计划1300人。校(院)面向全国27个省(市、自治区)招收本科生,2023年校(院)新增贵州省、云南省、吉林省、内蒙古自治区一本招生,截至目前,校(院)在有招生计划且未实行高考改革的13个省份中,一本招生省份达到11个。
2023年,新上食品营养与健康专业,纳入食品科学与工程类按照大类招生;无机非金属材料工程、高分子材料与工程、材料化学、宝石及材料工艺学合并为材料类招生;新增轻化工程(校企合作,与山东恒联纸业、山东世纪阳光纸业、山东华泰纸业、山东太阳纸业合作)、电子竞技运动与管理(校企合作,与中电信数智科技公司山东分公司)两个校企合作专业;菏泽校区新增化学、人力资源管理两个专业;地方专项招生专业(类)由19个增加为26个,招生计划增加至250人。


山东第一医科大学(山东省医学科学院)
2023年本科计划5260人,其中山东省3957人,省外1303人,生源覆盖28个省份。
结合近年来校(院)录取情况,山东考生志愿填报预估位次如下,仅供参考。
一、提前批:省属公费医学生计划29人,面向青岛、烟台等9个地市定向就业,建议8万名以内报考(物理+化学必选),志愿填报之前务必熟悉了解公费医学生相关政策。
二、普通批:
1.5万名以内 可报考五年制医学类相关专业 ,其中 临床医学专业建议3.8万名以内 报考;(物理+化学必选)
2.9万名以内 可报考医学技术类、药学类 相关专业;(大部分为物理+化学+生物三选一)
3.13万名以内 可报考生物制药类、护理学类、医学工程类、医疗文管类等相关专业。 (大部分为物理+化学+生物三选一,医学工程类必选物理,文管类不限选科)
三、其他类型:
1.地方专项计划 含制药工程、生物制药等6个地方专项计划260人,建议 14万名以内 报考。
2.校企合作办学 含护理学(校企合作,与北京圣辅国际教育科技合作)30人, 建议15万名以内报考 。
3.中外合作办学 含护理学(中外合作,与意大利“路易吉·万维特里”坎帕尼亚大学合作)70人,建议16万名以内报考。
济南大学
一、普通类常规批

二、艺术体育类

考生可根据上述志愿填报建议,对应调整“冲击类志愿”和“保底类志愿”安排。
山东建筑大学
1.普通类常规批: 5万位次左右报考建筑学专业,8万位次左右报考城乡规划、风景园林等专业,9万位次左右报考工程造价、电气工程及其自动化、法学、财务会计类、英语等专业;10-11万位次左右报考土木工程、计算机类、通信、电子信息类、信息计算等专业;12-13万位次左右报考智能建造、智能制造工程、智慧交通等新工科专业以及其他建筑类、管理工程类、市政工程类、新能源类等特色专业;14-15万位次左右报考其他部分专业。
2.艺术类本科批: 艺术综合分位次5000左右可报考艺术类本科批专业;艺术综合分位次1万左右可报考环境设计中外合作办学。
3.地方专项、济南走读、校企合作、中外合作: 12-13万位次左右报考相对热门专业;14-15万左右报考特色专业;16万位次左右报考校企合作、中外合作等相关专业。
我校具有研究生推免资格,专业录取位次居前的有希望获得推免到清华大学、浙江大学、中国科学院大学等双一流高校深造机会。
影响报考因素较多,以上建议仅供参考。
山东青年政治学院
普本:500分以上有把握,490分以上有希望,480分以上可以冲。
校企类专业:480分以上有希望,485以上希望很大,490以上很有希望。
聊城大学
一、普通类
1.提前批公费师范生:7.5万名内鼓励报考,不同“专业+就业市”分差较大。
2.常规批普通计划:10万名以内鼓励报考热门专业,15万名以内鼓励报考其它专业。选考科目要求不同,各专业位次差别较大,不提选考科目要求和热门专业分数相对偏高,反之偏低。建议考生填报志愿时,拉开位次填报多个专业志愿,以提高命中率。
3.地方专项计划:18万名内鼓励报考。
4.校企合作办学:17万名内鼓励报考。
二、艺术类
1.提前批公费师范生:高考文化成绩一段线以上,专业成绩230分以上鼓励报考。
2.广播电视编导:综合分前900名鼓励报考。
3.广播电视编导(校企合作办学):综合分前1400名鼓励报考。
4.广播电视编导(中外合作办学):综合分前1900名鼓励报考。
5.美术类:综合分前7000名鼓励报考。
6.数字媒体艺术(校企合作办学):综合分前8500名鼓励报考。
7.音乐学(声乐):综合分前2000名鼓励报考。
8.音乐学(器乐):综合分前2200名鼓励报考。
9.舞蹈学:艺术舞蹈综合分前700名鼓励报考。
10.书法学:综合分前240名鼓励报考。
三、体育类
1.体育教育:综合分前1800名鼓励报考。
2.运动康复:综合分前2000名鼓励报考。
以上建议,仅供山东省考生参考!
山东政法学院
1.本科提前批(监狱学专业):预估女生6万名以内,男生13万名以内报考希望较大;
2.常规批本科:法学专业13.5万名以内填报希望比较大,其他无选考科目限制的专业15万名以内的考生可填报,有科目限制的专业16万名以内希望比较大。校企合作专业20万名左右建议报考。
3.常规批专科:普通专业26万名以内建议报考,校企合作专业30万名左右建议报考。
济宁医学院
一、提前批:公费医学生2023年招生计划为29人,建议位次12.5万以内报考临床医学。
二、普通批:
1.建议位次11.8万以内报考五年制医学类专业,其中位次9万以内报考临床医学。
2.建议位次17万以内报考四年制医学类专业。
3.建议位次19万以内报考非医学专业。
4. 建议位次21万以内报考校企合作专业。
山东理工大学
7万位次以内的考生报考热门专业录取概率很高;
12万位次以内的考生报考大部分专业录取概率很高;
14万位次以内的考生报考非热门专业和合作办学专业有较大把握被录取;
14万位次以后的考生,报考少数个别专业,也有希望录取。
音乐学(师范类)综合分1700位次、音乐学(非师范类器乐方向)综合分2500位次、舞蹈表演综合分600位次、体育教育综合分1700位次、美术类综合分5500位次、美术类中外合作办学方向综合分10000位次以内报考我校录取概率较大,表演(服装表演方向)合格考生只要身高条件符合要求录取概率均较大。
青岛理工大学
2023年学校在全国31个省、直辖市、自治区招生普通本科7010人,其中外省本科计划2285人,省内本科计划4725人(不包含专升本、“3+2”和“3+4”对口贯通培养转段计划),较2022年增加280人。其中青岛市北校区招生计划625人,嘉陵江路校区招生计划4832人,临沂校区招生计划1553人。
2023年学校招生专业共计57个,青岛校区新增环保设备工程专业招生,信息管理与信息系统专业恢复招生,临沂校区新增工程审计、机械工程、交通工程、电气工程及其自动化、工程管理、房地产开发与管理等6个专业招生,临沂校区招生专业达到12个。
汽车服务与工程、英语(校企合作)、日语(校企合作)、应用物理学(校企合作)、信息管理与信息系统(校企合作)停止招生。
齐鲁工业大学(山东省科学院)
齐鲁工业大学(山东省科学院)2023年招生计划8100人,涵盖7个招生类型,其中普通类专业(类)49个,拟招生计划4573人;校企合作专业16个,拟招生计划1160人(含菏泽校区150人);中外合作专业6个,拟招生计划490人;艺术类专业3个,拟招生计划535人(含中外合作专业80人);地方专项专业(类)26个,拟招生计划250人;高水平运动队(足球方向)专业1个,拟招生计划 22人;菏泽校区办学专业9个,拟招生计划1300人。校(院)面向全国27个省(市、自治区)招收本科生,2023年校(院)新增贵州省、云南省、吉林省、内蒙古自治区一本招生,截至目前,校(院)在有招生计划且未实行高考改革的13个省份中,一本招生省份达到11个。
2023年,新上食品营养与健康专业,纳入食品科学与工程类按照大类招生;无机非金属材料工程、高分子材料与工程、材料化学、宝石及材料工艺学合并为材料类招生;新增轻化工程(校企合作,与山东恒联纸业、山东世纪阳光纸业、山东华泰纸业、山东太阳纸业合作)、电子竞技运动与管理(校企合作,与中电信数智科技公司山东分公司)两个校企合作专业;菏泽校区新增化学、人力资源管理两个专业;地方专项招生专业(类)由19个增加为26个,招生计划增加至250人。


齐鲁医药学院
热门专业500分以上录取几率比较大,普通专业过一段线30分以上录取几率较大。
山东交通学院
14至15万位次报有把握,17万位次有希望,20万位次可报考校企合作。
提前批专业
19万-20万左右报考把握较大,21万左右报考有希望。
提前批若未被录取不影响常规批报考,建议过一段线均可尝试报考。
艺术类专业
综合分8000-9000位次报考把握较大。
青岛电影学院
美术类有10个专业可报,分别是影视技术,摄影,影视摄影与制作,戏剧影视美术设计,数字媒体艺术,*物文**保护与修复,绘画,动画,漫画,新媒体艺术,最低位次大约25000名可报;文学编导类有4个专业可报,戏剧影视文学,广播电视编导,戏剧影视导演和电影学,大约3200名可报;音乐类可报录音艺术专业,5400名可报;播音主持类可报播音与主持艺术专业,文化和专业双过线即可填报;戏剧影视表演类可报表演专业,今年第一年使用综合成绩录取,文化和专业双过线即可填报,计划充足;普通类可报新闻学,广告学,网络与新媒体,知识产权4个专业,位次24万-25万可填报。
山东管理学院

曲阜师范大学

山东农业工程学院
山东农业工程学院2023年普通本科计划3200人,较2022年增加400人,新增5个本科专业,分别为土地整治工程、生物质科学与工程、植物保护、园林、会计学,新增中外合作办学本科专业为环境生态工程。专科招生计划1600人,较2022年增加100人。根据学校往年录取情况,为考生提供今年的预估数据仅供参考:
一、本科提前批: 一段线以上考生有资格报考,根据去年录取情况,建议位次14万以内考生报考。
二、本科批次: 普通类专业:不提选考科目要求的专业建议位次18万5—19万5左右考生报考,选考科目有物、化、生的考生建议20万—21万左右报考;校企合作专业:建议位次21万—22万左右考生报考;中外合作办学专业:建议凡达到一段线上考生均可报考。
三、美术类本科批: 综合分520分左右建议报考。
四、春季高考本科批: 因春季高考专业对应类别有调整,无法参照去年数据,建议各专业类前300名左右考生报考。
五、专科批次: 普通类专业一段线左右建议报考。校企合作专业:400分以上建议报考。
六、美术类专科批: 建议综合分510分左右考生报考。
烟台理工学院
一、普通本科物理类选课专业;估计约460-465分左右,位次约25.5-26万名左右;
二、普通本科无选科要求专业:估计约465-470分左右,位次约24.5-25万名左右;
三、美术类本科专业综合分投档:510分以上较有把握,500分以上希望较大。
四、普通专科专业300分以上把握较大,260分以上有希望,鼓励报考。
五、春季高考受招生计划和考生人数影响较大,考生可以参考往年成绩大胆报考。
六、中外合作办学本科,线上考生鼓励报考,450分以上有希望,455分以上希望较大,位次28万以内可报。
山东石油化工学院
(一)科目不限:18万位以内的考生大胆填报,19万位以内位冲一下;
(二)限考物理、物理或化学、物理化学生物三选一:19.5万位以内的考生大胆填报,20.5万位以内的冲一下。
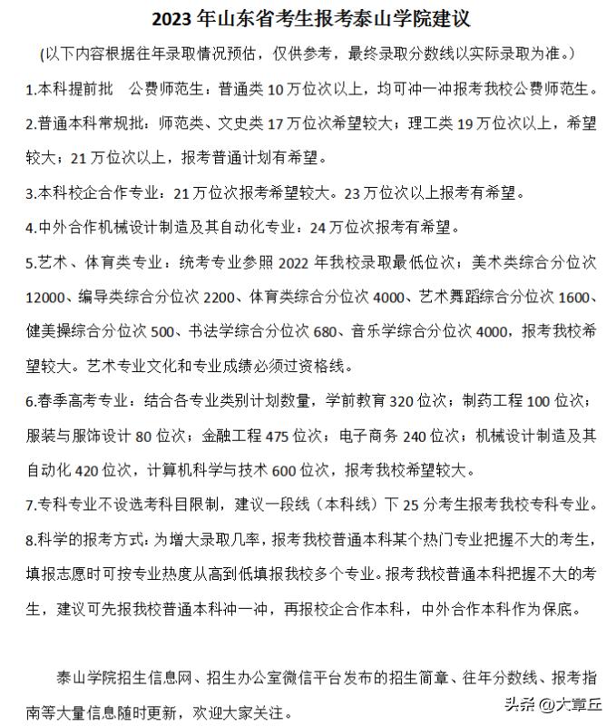
泰山学院

省外高校
中国人民大学
中国人民大学 本部常规批1000名以内希望很大,本部提前批1800名以内希望很大 ; 苏州校区提前批和常规批6000名以内希望很大 。

中国科学技术大学
800位次报考有把握,900位次报考有希望,1100位次可以冲。
中国社会科学院大学
2023年山东考生报考中国社会科学院大学, 5000名以内比较有把握 ,7000名可以冲一冲。
大连海事大学
本科普通批预估位次31000左右,中外合办53000左右,提前批80000左右。
暨南大学
2023报考建议:综合改革类25400,中外合作类31110,根据去年估算。
河海大学
15000位次有把握,20000位次有希望,22000位次可以冲。
兰州大学
1、高考位次在13000名以内的考生绝大部分专业录取希望较大(口腔9000、临床10000、计算机电子信息12000以内把握较大)。
2、高考位次在13000-18000名,部分专业也很有希望录取,可尝试在平行志愿靠前位置填报。
3、中外合作办学(计算机科学与技术)专业25000名以前把握较大,30000名以前也可冲一冲!
华中科技大学
今年在山东招生普通类一共投入了179个招生计划,其中选考理科类171个,不限/文史类8个,根据我校历年招生生源情况,预计2023年考生653分以上的报考希望很大,652分以上的希望较大,鼓励各位考生积极填报。另外我校今年继续在山东投放有5个中外合作办学计划,如果有意愿填报中外合作办学的,我们预估线十分左右的考生填报,应该希望也很大。中国双一流、世界高水平、香港移民新政所列的新C9高校之一的华中科技大学期待优秀的您加入!
中国药科大学
2023年山东各专业预估位次:1.药学(本博贯通强基拔尖实验班)2人,3000至5000名左右的鼓励报考,录取希望很大。2.药学(拔尖创新班)3人,4000至6000左右录取希望很大;3.临床药学(本硕贯通卓越药师实验班)2人,第一年招生, 3000到6000名录取希望很大;4临床药学2人,13000左右;5.生物制药(拔尖创新班)招3人,6000至9000录取希望很大;6.生物制药10人 10000至18000左右;7.药学类43人 9000至17000左右;8.中药学类13人 12000至19000左右;9.海洋药学4人 13000至19000左右;10.化工与制药类12人 14000至22000左右。11.中外合作办学,药学(中外合作办学)9人,临床药学(中外合作办学)3人,排名35000名之内希望很大。
陕西师范大学
11700位次有把握;11762位次有希望;11800位次可以冲。
太原理工大学
26000位次有把握;27000位次有希望;30000位次可以冲。
华东理工大学
13000位次有把握;15000位次有希望;18000位次可以冲。
同济大学
660分、2400位次有把握;655分、3200位次有希望;650分、4000位次可以冲。
复旦大学
目标200位次-1200位次,热门专业500位次以内(供参考)。
华东师范大学
3500位次有把握;4200位次有希望;5500位次可以冲。
上海科技大学
3000-4000位次有希望。
战略支援部队信息工程大学
男:580分以上;女:605分以上,可以冲。
上海大学
630分有把握;10500位次有希望;625分可以冲。
江南大学
18000位次-20000位次有希望;605分以上可以冲。
合肥工业大学
13000-28000位次有把握;28000-35000位次有希望;35000-39000位次可以冲。
上海外国语大学
去年在山东比较弱的专业今年都去掉了, 排位在七八千以内都可以冲 ,排位六千以内可以报的就很多了。提前录取的战略语种,排位1.5万名以内都可以冲。
西安交通大学
西安交通大学山东考生报考建议:3500位次以上希望大,4000可以冲一下;
1500 报钱学森学院的4个专业,自动化、人工智能、数学与应用数学、临床医学侯宗濂;
1500-2000推荐报 电类预选、能源制造预选、理科实验班、医学5+3;
2000-2500 推荐报 智能电气与信息类大类、ACCA;
2500-3500建议报 经管类、能源制造大类,强烈建议经管类(两个双一流学科);
3500-4000 冲一下 经管类、能源制造大类,不冲没有希望,冲到就是赚到。
北京化工大学
2023年山东考生报考建议:
普通22000(604分),合作办学40000(579分)建议报考。
南京邮电大学
2023年山东考生报考建议:
【选考物理类】
1.在所有考生的总成绩位次14000以内或在选考物理考生中总成绩位次11500以内,有机会参加拔尖人才基地和创新实验班选拔;
2.在所有考生的总成绩位次16500以内或在选考物理考生中总成绩位次13500以内,专业选择余地大;
3.在所有考生的总成绩位次19500以内或在选考物理考生中总成绩位次15500以内,希望非常大。
【不限制选考科目类】
1.在所有考生的总成绩位次24500以内,专业选择余地大;
2.26700以内希望非常大。
苏州大学
2023年山东考生报考建议:
25000名以内可报考,2022年最高分位次4680,最低分位次22000,平均分位次10500,预估今年录取位次22000左右。
中南大学
中南大学是中央直管、985、211和国家双一流A类高校,在山东招生计划365个,其中普通批307人,专业全为国家一流专业或重点学科,可放心填报。
预计638分以上可进绝大多数热门专业,616分以上进校较稳,600分以上均可冲。
中南大学转专业很简单,鼓励先进校再转专业,转专业渠道包括全校大类分流、卓越班选拔、全校转专业,全部依据大一成绩(前25%即可),山东考生基础扎实、转专业优势大。
中外合作有材料和土木两个国家重点学科,有国家正式批文,合作院校为世界五十强名校(蒙纳士大学),毕业证、学位证与普通批一样,无“中外合作”字样,进校后可在大二自由选择出国或不出国,保研比例与普通班一样(超20%),599分以上较稳。
中南大学只要进档,保证录取不退档。
吉林大学
2023年在山东招生610人, 位次在16000之前的比较有把握 ,建议位次在18000可以冲一下,某些专业的选科要具体参考吉林大学招生网官网通知要求。
东南大学
651分报考有把握,649分有希望,647分可以冲。
华中师范大学
华中师范大学建议位次:提前批10000以前,本一批20000以前(按照往年分数段上线希望较大)
北京理工大学
北京理工大学是 2200位次比较有把握 ,2400位次可以冲一下。
哈尔滨工业大学
报考建议:本部: 675分以上院士班,669分本硕博连读(未来技术学院), 659分以上比较稳,656分可报,650分以上可以冲 。
深圳校区:666分比较稳,660分可报,656分可以冲。
威海校区:626分可报,624分以上可以冲一冲。
华北电力大学(保定)
物理组位次在3万名可以冲一下,在2万4千名以内希望较大;化学组位次3万名可以冲,2万6千名以内希望较大 ;不限选考组在2万7千名内可以冲,1万9千名以内希望较大。
西北大学
2023志愿填报建议参考一下2022年在山东的招生录取情况,如下:

据该校山东招生组负责人介绍,今年该校在山东招生变化体现在1.2023年新增地球信息科学与技术招生2.金融工程、金融数学两专业恢复本科招生3.艺术类招生专业录取规则继续延续2022年相关政策,投放省份不变。
外经济贸易大学
对于山东5800名以内的考生报考鼓励报名,6400名以内的考生可以冲一下,提前批次小语种专业鼓励15000名以内的考生报考。
上海财经大学
全省排名3000以内的考生报考金融,会计等专业比较有把握;7000名以内的考生进入上财的概率较高 ,7000-9000名的考生可以考虑冲一下。
南京邮电大学
限物理专业学科,16500位次报考有把握,19500位次有希望。不限专业学科,24500位次有把握,26700位次有希望
南京财经大学
5万位次以内进校希望大。
宁波诺丁汉大学
25000位次有把握,55000位次有希望,60000位次可以冲。
中国矿业大学
参考山东省2023年高考一分一段表分布及往年录取情况,我校在山东省选科“必选物理”组、“物理化学选其一”组预估分591分左右(位次3万左右),“不限科目”组预估分597分(位次2.6万);中外合作专业577分以上,欢迎报考。
(1)2.8-3万位次左右的考生,建议多填报几个志愿并放在前面冲一冲;
(2)2.4-2.6万位次左右的考生,希望较大,建议靠前报,有选择专业的机会;
(3)2.2-2.4万位次左右的考生,心仪专业选择把握大,入选拔尖人才选拔机会大;
(5)2万位次以内,专业自由选择度高。
建议各位考生尽可能多填报我校的专业类志愿,并拉开专业类的热度及分数,以提高录取的可能性。
西安电子科技大学
2023年山东省招生计划总人数为276人,综合改革类(限选物理)参考近年录取情况,鼓励15000以内考生积极报考,建议第一志愿填报我校;中外合作办学参考近年录取情况,鼓励33000以内考生积极报考,建议第一志愿填报我校。
香港中文大学(深圳)
港中大(深圳)在山东提前批次有裸分和综合评价两种录取方式。若裸分报考,欢迎高考省排名4500名以内的考生报考。综合评价报考,考生需入围综评测试。
北师港浸大UIC

香港科技大学(广州)
香港科技大学(广州)2023报考建议, 考生必选物理,5000位次比较有把握 ,7000位次可以冲一下。
特别提醒:报考影响因素变量较多,以上数据为高校预估,仅供参考!