
作者:垚圭城(六土)
强二线房地产热点城市成都,抢在5月31日发布了目前为止几乎是最松楼市新政(与郑州各有千秋)。关于新政,一张表几句话就可以解释清楚,关键在于新政会不会发挥预期的效用,如果没有达到预期后续会怎么办?
2015年成都也有一波对楼市的政策支持,随之而来的2016年全市成交面积历史第二,成交金额首破二千亿。与2015年12月成都二手房挂牌价9056元/平相比,2016年的成都房价同比增长18.08%,打破了2013年以来不涨的局面。那么这次的新政能重现历史的辉煌吗?
01
新政
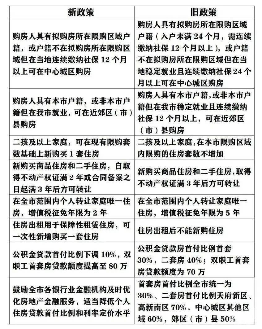
本次新政用一张图就可以解释清楚。

解释起来主要就是以下几个方面:
1.降低了购房门槛。将本地人新入户人员和外地人社保时间缩短,这点扩大了需求端,拓展了购买人群数量。对于郊区通过就业获取资格这条,实际操作中1个月社保就可以具有购房资格,基本相当于不限购了。
但是这种调整其实对“环成都”是个利空,例如投资人的坟墓---视高地区。同时也会对周边城市形成虹吸效应。这是明显的面向“增量市场”的政策。
2.向多子女家庭倾斜。和很多二线城市一样,出于满足多孩家庭居住需求,也为了是配合鼓励生育。但作用很小,象征意义更多。二胎及以上家庭占比小,很少有人会为了买房多生孩子,生了孩子的更买不起房子了。这一条是面向“存量市场”的政策。
3.释放流动性。除了三倍熔断的热门盘依然限售五年外,其余的限售期缩短为不动产权证满2年或合同备案之日起满3年后。
这一点对于市场是短期利空、长期利好。短期利空是因为会增加二手房的供应,改变短期的平衡,尤其很多上一轮高杠杆的人会急于离场,已经有迹象表明部分投机者开始挂牌出手。

主要短期利空那些入住率低、投资者众多的区域和楼盘,这些市场的投资信心会被降低,最主要的是一手倒挂会被质疑,弄不好倒挂就变顺销了。
当然,长期看市场回归正常状态是一种利好,尤其利好真正居住区域、核心区域。
4.政府税收让利,也是为了配合上一点。指的是满二唯一免增值税。这一点明显是造福置换的,为了让更多人愿意卖出持有房产进行置换。
和历史上一样,满二未满五的二手房东一定会把降下来的税加到房价上,会调高挂牌价格。这一批调价会给市场造成价格上涨的信号,短时间刺激市场,但是否真正能形成交易要看片区和楼盘。
这是一条面向“存量市场”的政策。
5.学习长沙,将自己住宅出租作为保障性租赁住房的,可以增加一个购房资格。但逻辑不同,长沙是与整顿自建房相关,成都就是为了释放购买力。
这一点有两个“间接”作用,一是间接打破限购,理论上所有人都可以增加一套名额,等于需求端爆发;二是锁死可售二手房,减少市场抛盘,间接锁死流动性,使部分有实力的购房者不必抛售,即可产生增量需求消化市场库存。这是一条面向“存量市场”的政策。
6.公积金*款贷**放松。纯公积金*款贷**首付比例下调至2成,公积金*款贷**提高到最高80万,对于刚需有一定利好,对市场作用不大。
7.在金融服务方面给未来留下了空间。这点上其实语焉不详,看上去没有实际内容,但是给未来政策松绑留下了空间。如果市场未如预期,后面降低利率、降低首付成数完全可能实施。
在以上政策中,面向“增量市场”的政策利好外地人、利好刚需;面向“存量市场”的政策利好本地人、利好改善。
02
背景
本次政策放松其实在5月10日就有端倪了。
5月10日,贝壳显示了挂牌价高于成都二手房指导价的房源,这是去年5月28日实施二手房指导价以来的巨大变化,意味着实施近一年的二手房指导价阶段性逐步退出。
紧接着在5月16日,成都市房地产市场平稳健康发展领导小组办公室出台《关于支持刚性和改善性住房需求的通知》,进行了上一轮政策收紧后的第一次放松。
主要集中在几个方面:
1.优化预售办理条件。允许企业在符合土地出让合同约定的开竣工时限前提下,按栋办理预售许可证进行销售。
2.优化预售资金监管。支持各区(市)县落实属地监管责任,在《成都市商品房预售款监管办法实施细则》明确的监管额度核算方式、标准下,根据实际情况合理确定项目预售资金监管额度。
3.优化家庭住房总套数认定标准。近郊区(市)县已购或新购住房不纳入中心城区购房时家庭名下住房总套数计算。

4.优化无房居民家庭认定标准。购房人及其家庭成员在我市无自有产权住房且登记购房之日前2年内无住房转让记录的,认定为无房居民家庭。
可以看出,“5.16新政”更加侧重于针对开发商,以及拓展购买端需求。
“5.16新政”对于购买力而言最大作用有两个。
一是释放出很多前几年盲目购买了远郊房产家庭、或本身居住在远郊家庭的主城资格,使他们不再需要通过卖出根本不好卖的远郊房产就可以购买主城。
二是对于上一波逃顶的购房者非常有利。这批人在高位变现,变成了无房户,但是由于买卖记录制约只是普通资格。新政使其从普通晋升刚一资格,在参与网红楼盘竞争中优势大大提升,红盘的竞争会进一步白热化。
从“5.16新政”到“5.31新政”,可以看出成都房地产管理部门在房地产调控路上极具把控能力,其设计非常巧妙,对需求端的释放节奏感极强。
03
空间
从“5.31新政”来看,成都房地产政策放松的工具箱里面依旧有很多工具没有用。
最典型的就是顶着“全国最复杂限购政策”名号的圈层限购没有改变。这条政策一旦调整是可以极大改变成都楼市总价天花板和单价天花板。可以设想,假设一圈层不再严格限购甚至完全放开,金融城房价直逼南京、杭州核心区域也并非什么难事。
但是这个政策也不会轻易使用,因为也有可能对天府新区造成伤害,使天府新区的价格神话被打上问号。
成都房地产市场有个特殊的名词---顺销房,第一次见到这个词很奇怪,以为是卖得不错的房子。但其实指的是价格高于同片区二手房的一手房。

一手房价格高于二手房,这个在全国非常正常的现象,被成都人用一个特有名词来诠释。而全国少有的“倒挂”现象(同区域一手价格低于二手)在成都被视为常态。其原因就是成都从2017年底开始实行的新房限价政策。这种限价制度也是工具箱中一个重要工具,未来一旦放松或取消,会对改变市场格局,甚至形成不可预测的冲击。
与此关联的“购房顺位”政策一样可以做出调整。
还有成都特有的“刚一”“刚二”“刚三”区分往往使外地人摸不着头脑,这个政策一旦取消,可以释放出大量购买优质房产的购买力,尤其是手持大量资金的优质客群。
此外,在其他城市都存在的各类政策,包括法拍资格、直系亲属随迁、赠与、离婚等政策也有放松的空间。
所以,成都的楼市一定会按照其既定的目标去运行,放松政策会层出不穷,直到楼市出现真正的起色。
04
标准
成都楼市政策是否有效的衡量标准是什么?
价格上涨?市场放量?交易回暖?
笑话,这都是散户的标准,不是*家庄**的思维。
在*家庄**看来,标准只有一个---土拍。
3月31日-4月2日,2022年成都首次集中土拍历时三天终于降下帷幕。总计50宗地合计约3124亩被拍卖,最终成交44宗合计面积约2656亩,成交总额约393亿元。

从三场土拍结果来看,22宗地底价成交,16宗地溢价成交,6宗地达到最高限价进入抽签环节。这个土拍结果只能说差强人意。不远的重庆土拍13块地全部成交,同是二线的杭州60宗地只有一宗流拍。
更何况本次土拍主力全是央企、国企、地方平台公司,中海、成都城投、人居均拿下三宗地,无疑是此次集中供地的大赢家。相比杭州土拍民企活跃,成都土拍更像是自家兄弟撑场子,未能有效解决土地吸金的问题。
本轮新政放松是否有效,最终的答卷在成都第二次土拍是否有大比例宗地流拍,有多少宗地达到最高限价,有多少民企掏出真金白金拿下地块。
如果土拍依旧马马虎虎,新一轮的放松就会在不远处等着大家。
作为楼市调控最复杂的城市,成都会在松绑路上越走越远。