招聘速览
>关于石家庄市2019年度事业单位公开招聘工作人员公告
>河北科技大学2019年高层次人才招聘公告
>河北工程大学管理工程与商学院2019年公开招聘博士公告
>河北水利电力学院2019年公开招聘工作人员公告
>河北金融学院2019年第二次硕士研究生招聘启事
>石家庄市第二十五中学招聘教师
>石家庄市新华中学招聘教师公告
>石家庄北华中学教职工招聘启事
>石家庄精英中学邢台校区招聘教师
>承德石油高等专科学校2019年人才引进公告
>唐山师范学院2019年公开选聘博士研究生公告
>石家庄医学高等专科学校2019年教师招聘计划
>保定市第一中学“1+3”创新实验班教师选招公告
>邢台市桥东区2019年公开选聘中小学教师简章
>廊坊益田中学招聘简章
>泊头职业学院2019年公开招聘工作人员公告
2019年石家庄市事业单位面向社会招聘工作人员3547名,详情点击下方蓝色文字↓↓↓
3547名!石家庄事业单位招聘报名啦,有编制、发房补…
河北科技大学2019年高层次人才招聘公告
一、学校简介
河北科技大学是河北省重点建设的多科性骨干大学。学校坐落在河北省省会石家庄市。
二、招聘原则
坚持德才兼备,贯彻民主、公开、竞争、择优的原则,在资格审查、试讲和综合面试考察的基础上择优聘用。
三、招聘条件
(一)爱国守法,爱岗敬业,立德树人,师德高尚,学术诚信,能够以“四有好老师”标准严格要求自己。
(二)博士研究生,专业不限(主要需求专业附后),具有符合岗位要求的工作能力。
(三)身心健康,符合聘用体检标准。
四、联系方式
地 址:河北省石家庄市裕翔街26号
联系人:李老师、张老师、杨老师
电 话:0311-81668099;0311-81666541
邮 箱:rsk@hebust.edu.cn
学校网页:http://www.hebust.edu.cn/
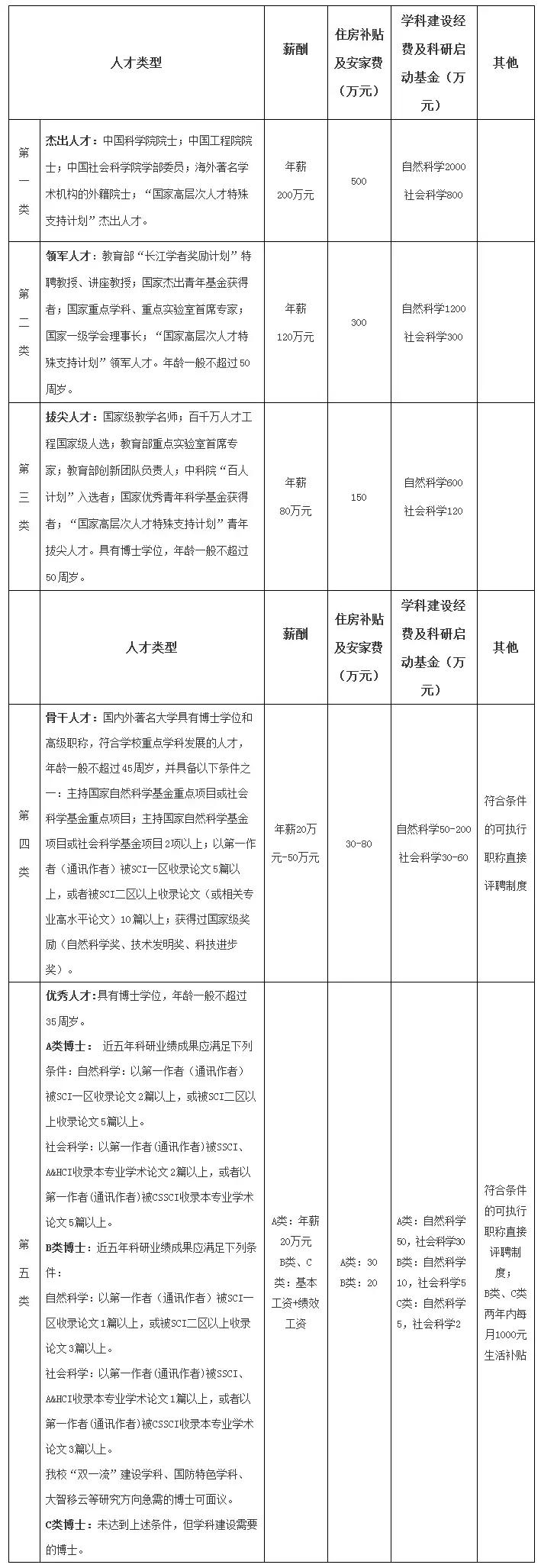
五、河北科技大学引进人才类型、待遇(全职)一览表

说明:1.薪酬、住房补贴及安家费均指税前数额。
2.分区标准执行中科院JCR大类分区。
六、各用人单位主要需求专业及联系方式

详情登录
http://www.hebust.edu.cn/tzgg/tz/105434.htm
河北工程大学管理工程与商学院2019年公开招聘博士公告
为进一步加强人才队伍建设,适应学科发展的需求,根据河北工程大学人才招聘相关规定,2019年管理工程与商学院继续面向海内外公开招聘具有博士学位专业技术人才。现公告如下:
一、招聘专业
管理科学与工程(重点学科)、工商管理、理论经济学、应用经济学、应用数学及其相关专业。
二、引进博士的基本条件及相关待遇
(一)基本条件
1、拥护中国*产党共**的领导,热爱祖国,热爱高等教育事业;
2、身心健康,具有良好的政治思想素质和职业道德;
3、国内博士一般应具有博士毕业证和博士学位证;
4、年龄一般在45岁以下。
(二)相关待遇
1、重点学科引进的博士,学校提供安家费和购房补贴46万元,科研启动费8万元。
2、其他学科引进的博士,学校提供安家费和购房补贴44万元、科研启动费5万元。
3、学校每月给予1000元的生活补贴,连续发放3年,
4、3年内在院内享受副教授待遇。
5、学术领军人才等特别优秀的博士人才,待遇条件另议。
三、联系方式
联系电话:胡启平 03108579398
王彦林 03108578777
电子邮箱:huqiping@hebeu.edu.cn
576434562@qq.com
详情登录
http://guanshang.hebeu.edu.cn/info/1082/1311.htm
河北水利电力学院2019年公开招聘工作人员公告
依据《河北省事业单位公开招聘工作人员暂行办法》,结合我校发展需求实际,2019年拟面向社会公开招聘工作人员63名。现将有关事项公告如下:
一、单位概况
学校位于河北省沧州市,是河北省教育厅直属的一所以工科为主的综合性普通本科院校,于1952 年在天津建校,是解放后全国最早独立设置的水利学校之一。
二、招聘数量
2019年硕士招聘计划总数为63人,其中,专任教师岗位51名,辅导员岗位10名,教辅岗2名。具有博士学位人员根据所学专业和毕业院校情况享受学校引进人才相关优惠政策,随时报名、随时安排面试,不受招聘指标和报名时间限制,相关事宜参见《河北水利电力学院2018年选聘工作人员公告》(网址链接:http://renshi.hbwe.edu.cn/rczp/rczp20180708172209.html)。
三、招聘条件
1.遵守法律法规、爱岗敬业、具有创新和奉献精神。
2.具有良好道德品行,专业基础知识扎实、具备履行岗位职责的工作能力和技能条件。
3.身心健康,能适应岗位要求。
4.专任教师岗位。全日制硕士研究生,研究生就读学校须为211、985院校,非211、985院校毕业生,其所学专业本校须有博士点,或为省级以上重点学科。初始学历为全日制本科,就读学校为国内公*本科办**院校。
5.辅导员岗位和教辅岗位。全日制硕士研究生,初始学历为全日制本科,就读学校为国内公*本科办**院校,辅导员岗位应聘人员政治面貌须为*共中***党**员。
6.初始全日制本科学历为985院校毕业的,硕士研究生就读学校不限。
7.国外重点院校硕士研究生须取得教育部中国留学服务中心出具的境外学历和学位认证书,且就读学校为QS世界大学最新版本排名的前500名学校。
8.年龄不超过35周岁(1984年3月31日后出生);具有副高职称年龄可放宽至40周岁以下(1979年3月31日后出生)。
四、岗位要求
专任教师岗位所要求的本科及研究生专业背景详见《专任教师岗位招聘计划》(附件1)。辅导员岗位和教辅岗位所要求的本科及研究生专业背景详见《辅导员岗、教辅岗招聘计划》(附件2)。



五、招聘程序
招聘程序依据省人社厅《河北省事业单位公开招聘工作人员暂行办法》的相关规定,分为发布招聘信息、报名及资格审查、测评考核、体检、考察、公示等步骤进行。
1.发布信息。在河北水利电力学院网站、相关高校、科研院所网站等平台发布招聘信息,到开设相关专业的相关高校、科研院所或目标单位参加校园双选会、招聘会现场发布宣传招聘信息。
2.报名与资格审核
报名时间:2019年3月28日-2019年4月15日
报名方式:电子邮件报名,每人限报一个岗位。应聘人员填写《河北水利电力学院2019年公开招聘工作人员报名表》(附件3)、《应聘河北水利电力学院工作人员基本情况一览表》(附件4)和本人相关材料扫描件文件夹(包括:本人身份证、本科和研究生阶段的毕业证、学位证、研究生就业报到证/留学回国人员须提供教育部出具的学历认证书、2019届毕业生须提供由毕业学校毕业生就业指导部门签署意见的毕业生就业协议书、相关资格证书、有关证明材料等材料扫描件),将全部材料以“姓名+学历+专业+应聘岗位(岗位代码)”(例如:张三+硕士+测绘工程(003))命名后一并发至hbsdxyzp@163.com,邮件主题与文件名命名方式相同。
资格审核:学校依据岗位要求对报名人员进行资格审核,确定参加笔试人员并通知相关笔试事宜。凡弄虚作假者,一经发现,取消选聘资格。
3.准考证打印:笔试前一周,考生从报名邮箱*载下**并打印准考证。
4.笔试。(1)笔试的具体安排和有关要求详见准考证。(2)笔试采取闭卷的方式,考试科目为《职业能力测验》和《公共基础知识》两科。(3)笔试科目实行百分制,单科满分100分,考试不指定辅导用书。(4)笔试组织工作由河北水利电力学院人事处负责。
5.面试。(1)笔试成绩合格线为60分,笔试合格者进入面试环节;如果一个岗位笔试合格人数较多,则依据笔试成绩从高分到低分按计划招聘人数与进入面试人选1:4确定面试人选,比例内末位笔试成绩并列的都进入面试。(2)面试采用试讲和现场答辩的方式进行,时间一般不超过30分钟,试讲内容由学校招聘工作领导小组办公室指定。学校组织的专家评委根据岗位要求、应聘人员提供的材料和试讲情况提问,应聘人员当场答辩。(3)面试主要考核应聘人员的语言表达、行为举止、业务能力、对应聘岗位的认识、工作设想及其可行性等方面的综合情况。(4)面试成绩采用“体操打分”方法,去掉一个最高分和一个最低分,其余分数的平均分为面试成绩。(5)面试实行百分制,满分100分,最低合格线为60分。
笔试和面试时间和地点另行通知。
6.总成绩合成。面试结束后,按笔试成绩、面试成绩两部分计算考试总成绩,满分100分,最低合格分数线60分。其中,笔试成绩、面试成绩分别占40%、60%,计算考生成绩时,保留小数点后两位。
7.体检
体检工作由河北水利电力学院统一组织,体检参照现行公务员录用体检标准执行。
8. 政审
体检合格的,由学校对其思想政治表现、道德品质、业务能力、工作实绩等情况进行综合考察。应聘之前有过工作经历的,须进行外调考察。
9. 聘用
经体检、政审合格的,确定为拟聘用人选,进行公示,公示期为7个工作日。公示无异议的按照相关规定办理聘用手续。
具有博士学位人员不参加笔试,其他环节要求与硕士研究生招聘相关环节相同。
六、相关待遇
1. 本次招聘的硕士毕业研究生按人事代理方式管理,工资福利待遇参照学校和上级政策确定。
2. 具有博士学位人员,享受5~10万元的安家费;入职后具备副高职称前享受副高待遇(不超过三年);学校给予5年每月1000元的房租补贴;提供1-5万元科研启动费。对于学科带头人和学术骨干,优惠政策一事一议。
联系人:赵晓毅 王诚杰 宋朝峰
联系电话:0317-7587061/7587066/7587067。
详情登录
http://renshi.hbwe.edu.cn/notices/notices20190327091724.html?from=timeline&isappinstalled=0&tdsourcetag=s_pcqq_aiomsg
河北金融学院2019年第二次硕士研究生招聘启事
为满足我校教学、行政管理工作需要,加快师资队伍建设步伐,我校2019年招聘教学、行政工作人员,具体要求如下:
一、招聘条件:
1.硕士要求本科(第一、二批)和研究生阶段均为国家统招、全日制脱产,且其中一个阶段毕业于国内重点高校(应聘保险相关学科教师岗可为国内重点财经类院校;应聘体育类教师岗可为国内重点体育类院校);年龄在35周岁及以下。
2.具有留学经历的硕士研究生,本科或硕士阶段须为国内重点高校或全球排名200强院校。
3.录用的人员以非事业编制聘用为主,享受学校事业编制同类人员同等工资、职称评聘待遇。
二、应聘人员须知
1.请应聘人员认真填写《河北金融学院应聘人员报名登记表》(*载下**),发送到我校人事处邮箱hbjrxyzp@126.com(邮件标题请注明:姓名+应聘部门+应聘专业),报名截止到2019年4月30日。
2.报名工作结束后,对应聘人员进行资格审查,确定初选入围人员并电话通知本人,初选入围人员需参加我校组织的笔试、面试,具体时间和要求以电话通知为准。
联系人:高老师
联系电话:0312-3338054

详情登录
https://www.hbfu.edu.cn/newsContent?id=5754&type=2
石家庄市第二十五中学招聘教师
一、招聘岗位
高中数学1名、高中语文1名、高中英语1人
二、招聘条件
1.遵守宪法和法律。拥护*党**的领导,思想素质好、热爱教师职业、认真贯彻教育方针、恪守教师职业道德,具有良好的品行。
2.身体条件符合《河北省申报认定教师资格人员体检办法》。
3.年龄30周岁以下。需获得国家承认的本科及以上学历,需具有高中及以上教师资格。河北师范大学19届优秀毕业生优先考虑。
三、报名
1.报名截止时间: 2019年5月1日前。
2.报名程序:
(1)发送个人简历至54977204@qq.com
(2)资格预审合格后,接通知面试。面试时需持身份证、毕业证、教师资格证及相关等级证书、荣誉证书等材料的原件与复印件。
四、试用和聘用
1.试用
根据招聘教师计划分配至相关岗位,试用期为12个月,早报到早安排。
2.聘用
试用期满后,由学校对试用教师的德、能、勤、绩方面进行综合考核,予以正式聘用(不解决编制),并按规定程序办理相关手续。
五、咨询联系方式
梁老师:0311-85695893
详情登录
http://hebtu.jiuyeb.cn/index.php/Schoolh/Zhaopin/xiaozhao/xz/1/id/27781/zxzp/1?tdsourcetag=s_pcqq_aiomsg
石家庄市新华中学招聘教师公告
学校简介:
石家庄市新华中学是石家庄市教育局批准成立的一所具有初、高中办学层次的完全中学。
根据学校发展需要,现高薪诚聘高中各学科教师,欢迎符合条件的人才加入我校。
招聘岗位:
高中教师:语文3名、数学3名、英语3名、物理2名、政治2名、化学2名、地理2名、历史2名、信息技术1名
岗位要求:
1、热爱教育事业,具有良好的思想品质和职业道德。
2、学历:与应聘岗位相关专业的本科及以上学历,具有高中教师资格证。
3、大学期间成绩优秀,获奖学金者优先。
薪资福利:
新入职教师满工作量年薪人均可达8万,成熟教师年薪人均可达10万,榜样教师年薪人均可达20万,首席教师年薪人均30万。
缴纳五险一金,享受职称评定,用餐补贴,过节福利,法定婚假、产假等。
应聘方式:
有意者请将简历电子版发至邮箱907007651@qq.com ,邮件主题注明应聘学科。学校进行初选,合格者电话通知来校进行面试、试讲、复试。
联系方式:
联系人:刘老师
电话:0311-87368265 13700315890
学校地址:石家庄市新华区柏林南路4号
详情登录
http://hebtu.jiuyeb.cn/index.php/Schoolh/Zhaopin/xiaozhao/id/27704/xz/1/zxzp/1
石家庄北华中学教职工招聘启事
石家庄北华中学是经石家庄市教育局批准设立的一所全日制普通完全中学,学校融普通初高中教育和书法特色教育于一体。为适应学校发展需要,现面向社会公开招聘教师及其他工作人员。
一、招聘岗位:
初、高中教师共10名。
高中英语教师1名,物理、政治、历史、地理教师各1名。
初中英语教师1名。
书法专业教师4名。
要求:本科以上学历,且专业对口或相关;有相应等级教师资格证和普通话证;遵纪守法,热爱教育事业,积极投入教育教学工作,服从学校工作安排,关爱学生,为人师表。
二、薪酬福利待遇:
1. 根据应聘教师的能力、教龄、职称等情况,月薪5000元至15000元;
2. 学校为教职工缴纳社会保险。
三、录用程序:
1. 自愿报名,提交个人简历(文件名:学科+毕业学校+姓名)(邮箱:beihuazhongxue@163.com);
2. 学校组织面试和试讲(以邮件形式发送邀请,请及时关注或登录学校网站www.sjzbhzx.com查看相关信息);
3. 同意录用后,签订劳动合同。
四、学校地址:
石家庄市新华区坤桥街11号(从火车站乘坐62路公交车,终点蓝天驾校站下车北行500米路东)
五、联系方式:
高老师 18712928901 0311-67697098
详情登录
http://www.sjzbhzx.com/show.asp?ID=5826&TypeNo=2&SubType=201
石家庄精英中学邢台校区招聘教师
一、学校简介
邢台精英中学地处河北省邢台市邢东新区,在邢台东高铁站附近,近邻京港澳高速路北出口一公里,交通方便。
二、招聘学科教师
语文10人、数学10人、英语10人、物理5人、化学5人、生物5人、政治5人、地理5人、历史5人、舞蹈1人、体育2人、美术1人、微机1人、平面设计1人、医护人员1人、食品监管员1人、处室年级干事5人
三、招聘对象与条件
(1)本科及以上优秀大学毕业生;
(2)大学期间成绩优秀,获较高等级专业奖学金者优先;
(3)在大学期间入*党**,获校级优秀学生干部者优先;
(4)高中阶段获得学科竞赛省级二等奖及以上者优先。
四、工资与待遇
1、优秀应届大学毕业生,满工作量年薪10万,三年后年薪人均达到18万以上。
2、入职享受五险一金;学校免费提供教师公寓;享受与国办教师相同的职称评定待遇。
五、应聘方式
1、应聘者将个人简历发至邮箱jyzxxtfx@126.com学校进行初选,对入选者将电话通知来校面试。
2、应聘者可在智联招聘和前程无忧中投递简历。学校根据应聘资料进行初选,通过者将电话通知来校面试。
联系地址:邢台精英中学(邢台市桥东区振兴三路9号 )
咨询电话:0319-8777308 联系人:张老师
详情登录
http://www.jingyingxt.com/index.php?m=content&c=index&a=lists&catid=23
承德石油高等专科学校2019年人才引进公告
一、学校简介
承德石油高等专科学校始于1903年创办于天津的“北洋工艺学堂”,是我国兴办最早的高等工业职业院校之一。
二、招聘对象
1.专业对口的硕士研究生和博士研究生。
2.教授等正高级专业技术人员,具有特殊贡献的副高级专业技术人员。
3.具有省级及以上荣誉称号的技能型人才。
三、引进政策
1.入职即解决正式事业编制。
2.博士研究生可提供20-40万元安家费,博士津贴1000元/月。优秀博士面议安家费,最高可提供100万元。
3.硕士研究生按讲师兑现待遇,月均收入8000元以上;博士研究生按副教授兑现待遇 ,月均收入10000元以上。
4.优秀人才可实行“年薪制”,年薪最高30万元。
5.对于教授等正高级专业技术人才,具有特殊贡献的副高级专业技术人才,具有省级及以上荣誉称号的技能型人才具体政策可以一事一议。
6.符合河北省“名校英才入冀”计划人员,享受河北省“名校英才入冀”人员房租补贴1000元/月,发放期限5年。
7.学校提供周转公寓,校内建有教师餐厅。
8.学校常年招聘优秀人才,欢迎各类优秀人才投递简历。
四、人才需求

注:博士研究生、教授等正高级专业技术人才、具有特殊贡献的副高级职称的专业技术人才以及具有省级及以上荣誉称号的技能型人才的招聘不受此计划限制。
五、应聘方式
通讯地址:河北省承德市大学园区承德石油高等专科学校人事处
邮政编码:067000
联 系 人:娄宗勇
电 话:0314-2377024 15831490424
传 真:0314-2377024
网 址:www.cdpc.edu.cn
电子邮箱:cdpcrsc@sina.com(发送邮件时请将标题及附件名称设置为“姓名+性别+毕业学校+学历+专业”格式)
详情登录
http://www.cdpc.edu.cn/
唐山师范学院2019年公开选聘博士研究生公告
经学校研究,现面向社会选聘博士研究生,公告如下:
一、应聘人员应具备以下基本条件
1、具有中华人民共和国国籍;
2、遵守宪法和法律;
3、具有良好的品行和职业道德;
4、具有与选聘岗位要求相适应的学历学位、专业、年龄和技能条件。应聘的博士和高级专家对原始学历和所学专业的一致性不做要求;留学回国人员须提供教育部出具的国外学历学位认证书;
5、适应岗位要求的身体条件;
6、具备岗位所需要的其他条件;
7、年龄一般在45岁以下,特殊优秀和急需的博士,年龄可以适当放宽。
二、岗位条件
岗位条件详见《唐山师范学院2019年公开选聘博士研究生岗位条件表》(附件)。

三、报名
1、通过唐山师范学院人事招聘系统报名(http://60.2.228.76:7001/ppygzz/control/ppzplogin)。按照操作指南提示填写有关内容。
2、填写完基本信息后,请将详细简历上传(以Word文档或pdf格式上传,简历要求有本硕博学习经历,科研情况,获奖情况,最后必须插入本、硕、博学历学位证书,否则审核不予通过,尚未毕业的博士请上传学信网电子注册备案表。注意上传简历必须是一个文件,本系统不支持多个文件上传且只保留最后一次上传内容)。
3、如有技术问题请通过操作指南中的QQ联系技术人员解决。
四、考核安排
自公布岗位信息后,接待报名,并分阶段进行考核。考核合格者,及时办理入编手续。
五、相关政策
1、公开选聘政策参照校字(2018)10号唐山师范学院选聘工作管理办法(试行)执行。
2、用工形式:事业编制。
3、待遇:引进的博士研究生执行国家政策规定的工资标准;安家费分为四个层次,一般博士30万元,急需博士40-50万元,优秀博士60-80万元,杰出博士80万元以上;博士生活补贴每月发放1500元。科研启动经费,根据任务多少确定。具体参照《唐山师范学院关于引进博士研究生的补充规定(试行)》(校字[2017]3号)。
详情登录
http://rsc.tstc.edu.cn/info/1056/3986.htm
石家庄医学高等专科学校2019年教师招聘计划
一、基本情况
石家庄医学高等专科学校始建于1987年,是国家教育部批准、河北省教育厅主管的民办全日制普通高校,面向全国统一招生,国家承认学历。
二、招聘计划
为满足本科教学工作需要,满足学校2019---2022人才队伍建设规划,进一步夯实办学基础储备人才,优化师资结构,建设一支适应学校升本要求的师资队伍,现面向社会诚聘以下岗位人员:

三、基本待遇和福利
1.学校自2019年起,逐年提高教职工工资待遇水平,争取4年时间不低于同类公办院校水平;
2.依法为在校教职工缴纳“五险一金”;
3.为教职工上、下班提供免费班车和一日三餐;
4.节假日发放福利;
5.为新入职的研究生提供公租宿舍,硕士研究生1间,博士研究生2间。
四、应聘方式
在招聘计划表中选择应聘岗位,并填写聘用人员登记表(见附件),表格填写完毕后发送简历收取邮箱,表格未尽事项可另附说明。学校将根据人才引进和教师职务聘任的相关工作程序进行审核、接洽。
五、联系方式
联系方式: 0311-82517324人事处陈老师
简历收取邮箱:syzrs@126.com
简历收取截止时间:2019.4.30
单位地址:石家庄市灵寿县(京昆高速正定西高速口西行3公里)
详情登录
http://www.sjzmc.cn/cmshtml/special25/cpyc/7207.any
保定市第一中学“1+3”创新实验班教师选招公告
为加强保定市第一中学“1+3”创新实验班的教育教学工作,现采用人事代理方式面向社会公开选招教师 16名。
一、选招岗位名额、条件
(一)选招教师计划共16名。职位:语文1人,数学3人,英语2人,物理2人,化学1人,生物1人,历史1人,地理2人,政治2人,通用技术1人。
(二)选招条件
1、具有中华人民共和国国籍,遵守宪法和法律。
2、热爱教育事业,能胜任高中阶段教育教学工作,服从学校安排。
3、身体健康,五官端正,无传染性疾病,无精神心理问题。
4、全国重点大学及师范本科以上应届毕业生。具备教师资格证,获大学生优秀学生干部、*党**员、学生社团骨干优先考虑。
5、有一定工作经验的优秀教师,需具备三年以上省级示范性高中的工作经历,年龄 35周岁以下,获得市级以上优秀班主任、教学名师、学科带头人、骨干教师等荣誉者,同等条件下优先录用。
6、因犯罪受过刑事处罚的不得应聘。
二、选招程序
(一)报名与资格审查
1、报名及审查时间:2019年3月27日-2019年4月9日,上午8:00-11:30,下午2:30-5:30。
2、报名要求:报名者须提供身份证、毕业证、教师资格证、普通话等级证等职位要求的相关证件原件及复印件各一份,近期正面免冠彩色小2寸照片2张。填写《2019年保定市第一中学“1+3”实验班教师公开选招报名表》(报名表可从保定市第一中学网站www.bdyz1.cn*载下**,提前填好)一式两份。报到试讲时,缴纳报名费50元。
3、报名方式:报名者请将电子的简历、报名表、身份证、各级学历证书、教师资格证等条件证书及证明综合素质的证书以附件形式发至学校招聘邮箱bdyzbgs@126.com。咨询电话:0312-2129867,0312-2136544。
4、选招岗位与报名人数之比达不到1:2的,按比例核减或取消该岗位名额,并将此岗位名额调剂到报名比例高的岗位。
(二)考试
1、试讲
2019年4月10日上午8:00,由保定市第一中学教师发展处统一安排,试讲时间20分钟,满分100分,考生须携带试讲许可证和身份证参加试讲。
2、面试
与试讲同步进行,内容包括语言表达能力和相关学科专业知识的教学能力。面试满分100分。
3、公布考试成绩
综合成绩=试讲成绩×50%+面试成绩×50%
(三)体检
所有拟录人员参加体检,体检工作由人力资源服务公司统一组织,到指定医院体检,参照《公务员通用体检标准》执行。体检费用由体检人员自行负担。
(四)公示
保定有为人力资源服务有限公司对拟选用人员名单在保定市第一中学网站www.bdyz1.cn及监管部门公示栏进行公示,公示期为7个工作日。
(五)签订合同
本次选招教师属于“劳务派遣”制用工,不纳入事业编制,对公示无异议的选用教师分别与保定有为人力资源服务有限公司签订劳动合同,合同年限为三年,期满根据工作表现续签。
(六)管理及考核
选招教师纳入保定市第一中学常规管理,并提供考核结果,保定有为人力资源服务有限公司依据考核结果落实绩效工资,对年度考核不合格者予以辞退。
三、待遇
(一)选招教师工资按月发放。工资及绩效待遇比照保定市事业单位同等条件人员发放。
(二)保定有为人力资源服务有限公司按国家规定为选招教师缴纳五险一金的单位应缴部分,个人按规定应缴纳部分由保定有为人力资源服务有限公司代扣代缴。
四、本公告未尽事宜,另行研究通知。
详情登录
https://mp.weixin.qq.com/s/Ty9pOuFIfqdmv8RXFGwPHQ
邢台市桥东区2019年公开选聘中小学教师简章
为加快实现建设教育强区战略目标,全面提升我区教育发展水平,建设一支高层次人才队伍,为桥东教育持续发展提供强有力的人才智力支撑。邢台市桥东区面向全国部分高校为区属中小学选聘50名教师,为保证工作顺利开展,特制定简章如下:
一、选聘单位
邢台市桥东区教育局下属各中小学。具体有:
中学:邢台市第三中学28名,邢台市第七中学14名;
小学:邢台市路家园小学1名,邢台市逸夫小学1名,邢台市新华南路小学1名,邢台市南园路小学1名,邢台市碾子头小学1名,邢台市顺德路小学1名,邢台市东牛角小学1名,邢台市豫办中心学校1名。
二、选聘原则
坚持德才兼备的用人标准,贯彻公开、平等、竞争、择优的原则,在测评、考核的基础上择优聘用。
三、选聘条件、岗位、人数
(一)应聘人员应具备以下基本条件
1.具有中华人民共和国国籍,年龄18周岁以上,30周岁以下(1988年4月1日以后出生),硕士研究生学历的35周岁以下(1983年4月1日以后出生);
2.遵守宪法和法律;
3.具有良好的品行和职业道德;
4.身体健康;
5.符合选聘职位所要求的专业、学历和岗位要求;
6.省、部属公费师范生不受生源地限制。
(二)选聘岗位条件和人数
邢台市桥东区面向目标高校选聘中小学教师共计50名,具体要求详见《邢台市桥东区2019年公开选聘中小学教师岗位条件表》。凡涉及到年龄、工作经历等需要确定时间的,计算日期截止到2019年4月1日。

四、选聘范围及方法
(一)选聘范围
1、北京师范大学、华东师范大学、东北师范大学、华中师范大学、陕西师范大学、西南大学、河北师范大学的部、省属2019届公费师范生,并具备相应学科及等级的教师资格证。
2、北京师范大学、华东师范大学、东北师范大学、华中师范大学、华南师范大学、陕西师范大学、西南大学、湖南师范大学、南京师范大学9所大学的应、往届全日制本科毕业生和硕士研究生,并具备相应学科及等级的教师资格证。
3、教育部“双一流”大学(学科)应、往届全日制本科毕业生和硕士研究生,并具备相应学科及等级的教师资格证。
4、以省名命名的全日制本科一批师范大学的2019届硕士研究生。要求其本科学历是全日制本科一批师范类专业毕业,本科专业与研究生专业保持一致,并具备相应学科及等级的教师资格证。
5、独立设置本科艺术院校和参照独立设置本科艺术院校、独立体育院校的音乐与舞蹈学类、体育学类、美术学类、设计学类专业的2019届硕士研究生。要求其本科专业与研究生专业保持一致,并具备相应学科及等级的教师资格证。
(二)选聘方法
由邢台市桥东区教育局、邢台市桥东区人力资源和社会保障局的相关人员组成选聘工作组,负责具体的选聘工作。按照制定选聘方案、发布选聘信息、报名及资格审查、测评考核、体检、考察、公示等步骤进行。
五、选聘程序
(一)发布公告
2019年4月1日,邢台市桥东区人力资源和社会保障局通过“邢台桥东人社”公众号(微信号:xtqdrs)和邢台桥东就业服务网(http://www.xtqdjyfw.com/)对外公开发布《选聘公告》,公布选聘的部门、单位、人数、条件以及报名考试的安排信息。
(二)报名及资格审查
1.报名时间为2019年4月1日--2019年4月12日。
2.报名办法:符合选聘条件的应聘人员可以通过与邢台市桥东区人力资源和社会保障局联系,现场报名。为便于收集汇总报考信息,应聘人员可在邢台桥东就业服务网(https://www.xtqdjyfw.com/)开展预报名(预报名仅作为收集信息使用,不能作为正式报名的依据,请考生保持联系电话畅通,以现场报名为准)。
3.报名要求:须携带本人二代有效身份证、毕业证、学位证、就业报到证、教师资格证等有关材料原件以及复印件;2019年应届毕业生须提供《2019年大中专毕业生就业协议书》,并应在2019年8月31日前取得符合报考要求的毕业证、学位证、就业报到证、教师资格证等相关资料,否则取消聘用资格;4张近期同底小2寸免冠彩色照片;已就业人员需提供所在单位出具同意报名的证明信。
4.资格审查:应聘人员(含预报名人员)持以上证件及《邢台市桥东区2019年公开选聘中小学教师报名表》至报名现场进行资格审查,经审查合格后,准予参加选聘。报名表需如实填写(诚信签名必须手工填写,机打无效),贴小2寸近期免冠同版照片。照片背面务必填写本人姓名、报考学校及学科。
应聘人员应如实提交有关信息和材料,凡本人填写信息不真实、不完整或填写错误的,责任自负;弄虚作假的,一经查实即取消考试资格或聘用资格。报名与考试时使用的身份证必须一致。资格审查合格后,进入测评考核。
(三)测评考核
测评考核工作由邢台市桥东区人力资源和社会保障局统一组织实施,以面试形式进行。面试时间按报名人员情况另行确定。面试采取试讲和答辩相结合的方式进行,主要测试应聘人员的教学能力和考察师德师风。
面试时间为15分钟,成绩满分100分,最低合格分数线60分。根据应聘考生面试成绩,按照选聘计划1:1比例从高分到低分确定参加体检人选。末位出现并列时,通过加试面试择优确定。
(四)体检、考察、公示
体检工作由邢台市桥东区人力资源和社会保障局统一组织实施,体检前一天确定体检医院,并严格做好保密工作。体检参照现行公务员录用体检标准执行。
体检合格的,由邢台市桥东区人力资源和社会保障局对其思想政治表现、道德品质、业务能力、综合素质等情况进行考核,体检、考察不合格的,取消拟聘人选资格。
经体检、考察合格,确定为拟聘用人选,在邢台桥东就业服务网(http://www.xtqdjyfw.com/)进行公示,公示期为7个工作日。
(五)聘用
对公示期满无异议的,或有反映问题但经核实不影响聘用的,填写《邢台市桥东区事业单位公开招聘工作人员审批表》一式三份,进行审批。被聘用人员按相关政策规定实行试用期,试用期一并计算在聘用合同期限内。试用期满考核合格的,予以正式聘用,最低服务年限五年,不合格的取消聘用。
报名地址:邢台市桥东区顺德南路巨业大厦916室
咨询电话:邢台市桥东区人社局 0319-3285199
邢台市桥东区教育局 0319-6779919
详情登录
http://www.xtqdjyfw.com:8081/article.asp?id=730
廊坊益田中学招聘简章
廊坊益田中学(永清县第五中学),隶属于廊坊益田集团,建于2012,是一所集小学、初中、高中和国际教育为一体的民办学校。学校位于河北省廊坊市永清经济开发区,北京大兴国际机场南15公里,毗邻北京、天津和廊坊,区位优势明显。
招聘岗位
1.小学、初中、高中各学科教师
2.小学、初中、高中各学科带头人(骨干教师)
语文、数学、英语、历史、地理、政治、物理、化学、生物、书法、音乐、信息、体育等学科
岗位要求
1、热爱教育事业、身体健康、品行端正,对学生有爱心、有工作激情、有较强的责任感和沟通表达能力;
2、全日制本科及以上学历,师范类院校优先,条件优秀者可放宽至大专学历;具有相应学科教师资格证
3、骨干教师需有三年以上教学经验,教学、教研能力强,年龄在45周岁以下,特别优秀者可放宽条件。
薪资福利
免费提供教师公寓、三餐、上四险、子女入学优惠
节假日福利、生日福利、年终奖金、带薪寒暑假
普通教师年薪6-12万 骨干教师10-20万
试用期一个月,试用期满后正式签订劳动合同
考试安排
时间:2019年7月(暂定)
地点:益田中学(永清县第五中学)
考试形式:笔试+试讲/面试
成绩评定:最终成绩=笔试×30%+(试讲、面试)×70%,根据岗位需求择优录取
报名方式
简历邮箱:caoyu0301@163.com(邮件主题“应聘学科+姓名+毕业院校”)
联系电话:0316-2775112 13131343050
学校地址:河北省廊坊市永清经济开发区益田道与榕花路交口
详情登录
http://zsjy.tstc.edu.cn/info/1037/1959.htm
泊头职业学院2019年公开招聘工作人员公告
根据《事业单位人事管理条例》《河北省事业单位公开招聘工作人员暂行办法》(冀人社发〔2011〕9号)、《沧州市事业单位公开招聘工作人员实施办法(试行)》(沧人社字〔2011〕133号)、沧州市机构编制委员会办公室《关于下达2018年度市直教育系统公开招聘工作人员使用编制(人员控制数)数额的通知》(沧机编办〔2018〕23号)和沧州市人力资源和社会保障局《关于下达2018年度市直教育系统招聘工作人员计划的通知》(沧人社字〔2018〕193号)等文件精神,经研究决定,拟面向社会公开招聘工作人员31名,现将有关事项公告如下:
一、招聘单位基本情况
泊头职业学院是公办全日制普通高等院校,实施专科层次职业教育。
二、招聘原则
坚持公开、平等、竞争、择优的原则,按照德才兼备的用人标准,根据招聘计划,在考试、考察的基础上择优聘用。
三、招聘方式
招聘采取公开招聘方式。按照制定招聘方案、发布招聘公告、报名、资格审查、招聘考试(笔试、面试)、资格复审、体检、考察、公示、聘用等步骤进行。
四、招聘对象、招聘数量、岗位和基本条件
(一)招聘对象
招聘对象为2019年应届及以前毕业的全日制普通类高等院校毕业生。户籍不限。
(二)招聘数量、岗位:
具体招聘人数和岗位条件详见《泊头职业学院2019年公开招聘工作人员岗位信息表》(附件1)。

(三)应聘人员应具备以下基本条件:
l.具有中华人民共和国国籍;
2.年龄18周岁(2001年3月15日前出生)以上35周岁以下(1984年3月 15 日后出生);
3.遵守宪法和法律;
4.具有良好的品行和职业道德;
5.具有与招聘岗位要求相适应的年龄、学历、学位和专业等条件;
6.适应岗位要求的身体条件;
7.具备岗位所需要的其他条件。
招聘岗位所需的具体条件按《泊头职业学院2019年公开招聘工作人员岗位信息表岗位信息表》要求确定。
五、招聘程序
(一)报名和资格审查
1、报名时间及形式:报名采取现场报名的形式,报名时间为2019年3月15日—2019年4月4日(正常工作日上午8:30至11:30,下午2:30至5:30)。
2、报名地点及联系方式:
具体地点:泊头职业学院知行楼三楼西二室人事处(泊头市解放西路150号),联系人:刘桂勋,电话:0317-8026114,传真:0317-8197656,电子邮箱:btzyrsc@126.com。
3、报名要求:每名报考人员只能报考一个岗位。报名者需*载下**并填写《泊头职业学院2019年公开招聘工作人员报考资格审查表》一式两份,并带本人二代身份证、毕业证、学位证、就业报到证(国外留学归国人员须提供由教育部出具的学历学位认证书)、2019年应届毕业生须提供所在院系出具的证明(证明需载明姓名、性别、身份证号码、入学时间、毕业时间、所学专业等信息)等有关证明材料原件以及复印件、4张近期同底1寸免冠照片到指定报名地点报名。报考人员应如实提交有关信息和材料,凡填写信息不真实、不完整或填写错误的,责任自负;弄虚作假的,一经查实即取消考试资格或聘用资格。
4、资格审查:由泊头职业学院依据招聘岗位设置的条件进行资格审查,资格审查结果现场确认。
5、笔试准考证发放:报名合格人员于2019年4月6日(上午8:30--11:30,下午2:30--5:30)到泊头职业学院人事处,凭本人身份证领取笔试准考证。
6、考试比例:报考同一岗位的招聘人数与该岗位报考人数的比例原则上不低于1:3,达不到这一比例的,减少或取消该岗位招聘人数。对于特殊紧缺专业岗位,经主管部门审核批准可适当放宽比例。
(二)考试
考试分为笔试与面试两部分。
1、笔试
(1)笔试采取闭卷方式。内容为教育学、教育心理学、教材教法、教育法规等相关的教育理论知识。笔试不指定辅导用书。笔试实行百分制,满分100分。
(2)笔试时长为120分钟。笔试具体时间、地点和有关要求详见笔试准考证。笔试成绩2019年4月12日前在泊头职业学院官网发布。
笔试结束后,由招聘领导小组根据招聘计划和笔试成绩划定合格分数线。达不到1:3开考比例的岗位,笔试成绩不能低于其他岗位进入面试人员笔试成绩最低分数。
2、面试
(1)面试人选确定。依据计划招聘人数与考生从高分到低分的笔试成绩排名,按1:3的比例确定面试人选,比例内末位笔试成绩并列的都进入面试。面试合格分数线60分。面试比例达不到1:3的岗位,面试成绩不得低于其他岗位通过面试进入下一环节人员的最低面试成绩。
(2)面试时间、地点和具体要求:公示笔试成绩时在泊头职业学院官网(http://www.btzyxy.cn)一并通知。
(3)面试方式:不同岗位按不同模块进行。

面试实行百分制,当场打分,成绩采用“体操打分”计分方法,去掉一个最高分和一个最低分,其他分数的平均分为面试成绩。面试成绩当天在泊头职业学院官网和考点公示栏公布。
(4)总成绩及排名确定。面试结束后,按笔试成绩、面试成绩分别占40%、60%的比例计算考试总成绩,满分100分(计算考生成绩时,保留小数点后两位)。招聘同一岗位末位出现总成绩并列超出招聘计划者,依次按面试成绩高者、学历层次高者、从事职业教育教学工作时间长者优先的排名办法确定排名顺序。如以上办法仍无法确定排名的再进行加试(加试的内容及方式见公开招聘领导小组的通知)。在此后的资格复审、体检、考察、公示等环节发现问题需要递补时,出现总成绩并列的,也按此排名顺序确定。
(三)资格复审
面试结束后,根据招聘计划和考生总成绩从高到低的排名顺序,按1:1的比例确定资格复审人员。资格复审所需材料除现场报名时资格审查所提供的材料外,还需审核个人档案。2019年应届毕业生毕业后提供毕业证、学位证、报到证及档案等材料进行资格复审,复审不符合条件的,取消拟聘人员资格,在报考同一岗位的考生中按考生总成绩由高到低的排名顺序依次递补。
(四)体检
资格复审合格人员进入体检环节。体检人员名单在泊头职业学院官网公布。体检前一天确定体检医院(地点保密)。体检项目、标准参照现行的《公务员录用体检通用标准》。体检费用自理。体检不合格的,取消拟聘人员资格,在报考同一岗位的考生中按考生总成绩由高到低的排名顺序依次递补。
(五)考察
体检合格人员进入考察环节。主要考察应聘人员思想政治表现、道德品质、业务能力、工作实绩等情况。考察不合格的,取消拟聘人员资格,在报考同一岗位的考生中按考生总成绩由高到低的排名顺序依次递补。
(六)公示
经体检、考察合格的人员确定为拟聘用人选。在泊头职业学院官网进行不少于7个工作日的公示,按受社会和群众监督。
(七)聘用
公示期间,对反映有严重问题并查有实据不符合聘用条件的、在公示期间放弃聘用的,取消其拟聘用人选资格。对反映有严重问题但一时难以查实的,暂缓聘用,待查实并做出结论后决定是否聘用;对公示期满无异议的,或有反映问题但经核实不影响聘用的,填写《河北省事业单位公开招聘工作人员审批表》一式四份,报人社局办理相关聘用手续。被聘用人员按相关政策规定实行试用期,试用期包括在聘用合同期限内。试用期满考核合格的,予以正式聘用,不合格的,取消聘用。
六、有关要求
凡考生未在规定时间内按要求参加证件审核、笔试、面试、资格复审、体检、考察、报到等情况的,均视为自动放弃应聘资格;资格审核贯穿招聘工作全过程,在任何环节,发现考生不符合招聘条件,弄虚作假的,取消应聘资格,问题严重的要追究责任。
详情登录
http://renshichu.btzyxy.com.cn/html/tongzhigonggao/231.html
觉得有用请点赞!
来源:河北日报