转自:电信科学公众号
关于低轨卫星通信的分析及我国的发展建议
陈山枝
中国信息通信科技集团有限公司,北京 100191
【摘 要】首先简要回顾5G和低轨卫星通信的发展历程,并从需求、应用、技术等多个维度进行分析判断,指出低轨卫星通信在5G时代的定位是:与5G互补,而不是颠覆5G。进而在分析我国发展低轨卫星通信的应用需求、技术与产业基础等因素的基础上,提出了我国发展低轨卫星通信的建议:“与5G兼容,到6G融合”,分两个发展阶段。第一阶段,当前发展以5G技术为基础进行针对性修改和优化的低轨卫星通信系统,与5G兼容,最大程度复用5G技术,并利用5G规模经济,降低成本,实现差异化竞争优势;第二阶段,到6G时,实现陆地移动通信和高中低轨卫星通信的有机融合。最后提出建议:两个争取和两个合作,即鼓励申请和争取频谱资源和轨道资源,推进国际合作与国内合作,加速产业成熟,实现商用成功。
【关键词】 低轨卫星通信;卫星互联网;5G;6G;与5G兼容;到6G融合;规模经济
【Abstract】The review on the development in 5G and LEO satellite communications was given on multi aspects. The role of LEO satellite communication in 5G was positioned as a complement, not yet as the main role. The proposals were thus given based on the analysis of the application requirements, technologies and the industrial level regarding to the LEO satellite communication R&D in China. Suggestions for the development of LEO satellite communication in China as: “compatible with 5G, integrated within 6G” were put forward. The development process could be divided into two steps. In the first step, the current LEO satellite communication system could be developed mostly based on the 5G technologies and compatibility, the maximumly reuse of 5G key technologies, the cost reduction from the scale economy effect of 5G, and finally the LEO advantages achieved from the differentiation between 5G and LEO. In the second step, the terrestrial mobile communication and the high, medium and low orbit satellite communications would be harmony integrated in 6G. The final suggestions were of two efforts and two cooperations: encouraging application and getting more frequency resources and satellite orbit resources, the international cooperation and the domestic cooperation, to accelerate the industrial maturity and to achieve commercial success.
【key words】 LEO satellite communication, satellite internet, 5G, 6G, compatibility with 5G, integration within 6G, economics of scale
1 引言
我国移动通信经历了“1G空白、2G跟随、3G突破、4G并跑”的历程,在5G时成为少数跻身全球产业前沿和具有国际竞争力的高科技领域之一,正处在引领中,受到国际和国内高度关注。
4G时代普及了移动互联网应用,特别是我国的移动支付、移动社交、网上购物、短片视频、移动电竞、直播带货等。当前5G已进入商用阶段,“4G改变生活,5G改变社会”。与4G相比,5G可以实现至少10倍于4G的通信速率、毫秒级的传输时延和千亿级的万物连接能力,支持超高清视频传输、虚拟现实(VR)和增强现实(AR)等新应用。5G将从4G服务人拓展到服务垂直行业,5G将从4G的移动互联网拓展到移动物联网、工业互联网、产业互联网领域,与工业、交通、医疗、教育、娱乐、城市管理与服务等社会各行各业相融合,有效提升各行业信息化水平,支撑产业转型升级和数字经济发展。5G的终端形态除智能手机外,无人机、机器人、穿戴式设备、摄像头、车辆、船舶都有可能内置5G通信模块,还有针对各类行业的5G定制终端。
2020年新冠疫情影响到各行各业,加速了数字化革命进程,并正在悄然改变人们的工作、学习和生活方式。特别是让大带宽和低时延的5G展示了强大的应用潜力,如5G作业机器人,包括无人机测温、机器人送餐、机器人消毒、机器人送医疗资源等;5G远程医疗,包括疫情专家远程会诊、方舱医院CT远程读片等。疫情催生的云课堂、云会议、云办公、云医疗、云生鲜、云游戏、云音乐会等,线上应用的激增及与线下业务的互动,将继续深化并成为常态化,也为未来5G新业态和商业模式创新奠定基础。
卫星通信从最初的卫星电话、电视广播业务,扩展到数据和多媒体通信,向高通量(HTS)卫星发展;随着互联网和移动互联网的发展,卫星通信也开始进入卫星互联网时代。在5G商用之际,随着火箭发射成本的降低、卫星制造能力的提升、集成电路技术的进步等,相较高轨卫星具有低时延和低成本优势的低轨卫星通信系统悄然复苏,并受到全球诸多的互联网、通信、航天航空等巨头企业的青睐。特别是马斯克的SpaceX星链(Starlink)在“一箭多星”、火箭回收利用等方面颠覆技术创新,极大地降低了卫星发射成本和行业进入门槛。国内一些自媒体甚至夸大炒作“星链将颠覆5G”“卫星互联网将服务全球网民”等。
虽然,相对而言,我国低轨卫星通信起步较晚;但我国在卫星制造和火箭发射、卫星通信、5G等方面具有良好的技术积累和产业基础,在相关产业链各环节均有布局,具备了大发展的基础。2020年4月20日,国务院国有资产监督管理委员会、国家发展和改革委员会召开经济运行例行发布会,明确新型基础设施建设(新基建)的范围,卫星互联网“晋级”新基建战略,迎来政策东风。
因此,当前面临需要澄清低轨卫星通信和5G的关系,研究我国在加快发展低轨卫星通信时面临的技术路径和产业路径选择问题以及如何发挥我国在商业航天、5G移动通信和集成电路产业的综合优势,实现低轨卫星通信的差异化竞争优势,并走向国际市场的问题。本文主要就上面的问题进行研究分析,并提出我国发展低轨卫星通信的建议。
2 5G和低轨卫星通信的 进展 与展望
2.1 5G技术、标准与产业进展与展望
国际电信联盟(ITU)定义了5G的三大场景及其关键技术指标,包括增强移动宽带(eMBB)、低功耗大连接(mMTC)、低时延高可靠(uRLLC)三大场景:eMBB实现连续广域覆盖,提供100 Mbit/s用户体验速率,大容量热点提供用户体验速率达到1 Gbit/s,支持每平方千米数十Tbit/s通信容量;mMTC实现万物互联的大密度连接,达到每平方千米100万个连接(106个/km2),且具有超低功耗和超低成本;uRLLC实现高可靠性和1 ms空口时延。
为实现5G指标较4G是数十倍传输速率、百倍以上流量密度、百倍以上连接数密度、1/10时延的挑战,5G关键技术包括大规模天线、超密集组网、先进编码调制、灵活接入控制等无线关键技术,以及以软件定义网络(SDN)和网络功能虚拟化(NFV)为基础的服务化网络架构、网络切片、移动边缘计算等网络关键技术。从1G到4G,FDD制式占主流地位。而在5G中,TDD制式将成为主流技术,重要原因如下:5G大多数业务与应用具有上行与下行不对称的流量特点,TDD制式比FDD制式更适合;5G的大规模天线波束成形核心技术,需要低复杂度的信道信息获取能力,而TDD制式天然具有信道互易性的优势;5G将要利用6 GHz以上的高频段,在高频段难以分配两个对称的大带宽频谱资源;对于车联网及短距直通方式等,TDD制式更具有优势。
从5G技术与标准演进来看,3GPP在2018年年中完成R15的5G非独立组网(non-standalone,NSA)和独立组网(standalone,SA)标准,满足5G基本商用要求。增强5G标准(R16)将于2020年6月冻结。同期,3GPP启动了R17标准工作,主要包括以下几个方面:轻量版新空口(NR-Light),针对eMBB、mMTC和 uRLLC三者的中间地带应用(如图1所示),占用10 MHz或20 MHz带宽,支持下行100 Mbit/s和上行50 Mbit/s,是性能与成本的折中;高精度定位,卫星定位在室内无法使用,利用LTE和Wi-Fi定位不精准,利用5G大规模天线的窄波束和多波束、密集组网等提升室内定位精准度到厘米级;NR覆盖增强,研究 NR重耕低频段和覆盖增强方案;频谱扩展,研究60 GHz波形等;非地面网络(NTN),研究支持卫星通信、高空平台通信等。

图1 轻量版NR(NR-Light)示意图
在5G技术研究和国际标准制定过程中,我国企业和研究单位经过长期积累和积极投入,取得了突破性成果。我国在TDD制式、大规模波束成形、服务化网络架构以及高性能调制编码等5G核心技术研究上处于全球领先地位,特别在以6 GHz以下中频段为主力实现5G连续覆盖、SA支撑垂直应用等战略选择方向上在全球起到引领作用。大量技术成果进入国际标准,为全球移动通信发展做出重大贡献,特别是:TDD制式,从3G开始突破,到4G在全球平分天下,5G成为主流制式。我国累计提交3GPP国际标准化文稿占全球总量的33%。根据ETSI专利披露,华为、中兴、大唐的5G标准必要专利(SEP)均进入全球前10名,我国的SEP数量占全球32%,处于全球领先地位。我国在国际组织中的关键职位显著增加,达到30%左右,对全球移动通信标准化工作做出了重要贡献。
总体来说,我国在5G技术研究、标准制定、整机设备(核心网、基站、手机、测试仪表等)、网络建设与运营等方面已经具有全球领先的能力和地位。华为、中兴、中国信科(大唐)等企业在技术和标准研究及系统设备方面处于领先地位,华为、小米、vivo和OPPO等,已经占据全球手机市场的“半壁江山”,华为海思和展锐等在手机终端芯片方面也取得突破。中国移动、中国电信、中国联通三大运营商在全球电信运营商排名中两家进入前10名,且在5G加大了技术和标准投入,在全球标准化工作和业务运营方面具有重要影响力。
分析我国移动通信产业“2G跟随、3G突破、4G并跑”的20多年的发展历程和产业发展规律,可以得出:我国移动通信产业进步是从“技术突破”再到“产业突破”,而产业突破是从初级向高级,从单个环节到产业链条突破,从系统整机(基站、手机)突破到芯片和元器件突破,是梯次进步的过程,是一个复杂的系统性工程。2G时,中国企业只能研发基站,手机是贴牌;到3G时,随着自主创新TD-SCDMA国际标准提出并在中国商用,打造了一个基本完整的移动通信产业链,包括基站、手机、芯片、测试仪表等,但产业全球竞争力弱;沿着TDD产业路径,随着我国拥有核心知识产权的4G TD-LTE国际标准提出并在全球商用,基站、手机、芯片、测试仪表等产业具备了国际竞争力。到了5G时代,在上述产业链环节依然引领,但5G高频段、大带宽、多天线对产业链基础工业能力提出更高的要求。在5G核心元器件(AD/DA转换器、DSP、射频器件等)等方面,国内产业在集成度、性能、质量及可靠性、规模供货能力等方面差距较大,短期内满足5G大规模生产要求还有困难。当前,从国家政策到产业链上相关公司都已经制定了提升产业基础能力计划,需要一步一个脚印,逐步提升实现跨越。
据全球移动通信系统协会(GSMA)统计,截至2020年一季度,已有62个运营商在32个国家和地区商用5G网络。预计到2025年,全球5G用户数将达17亿户。2020年,中国三大运营商预计建设超过60万个5G宏基站,我国5G套餐用户数有望达到近2亿 。
在5G创新应用层面,我国从新基建层面布局“5G+车联网”“5G+工业互联网”等,提升信息通信基础设施,带动传统行业的升级转型与支撑数字经济发展,发展前景广阔。
2.2 低轨卫星通信的简要回顾与展望
根据轨道高度,卫星可以分为典型高度为500~2 000 km的低地球轨道(LEO)卫星、典型高度为8 000~20 000 km的中地球轨道(MEO)卫星和高度约35 786 km的对地静止轨道(GEO)卫星等。中高轨道卫星具有覆盖优势,单颗GEO卫星可覆盖近1/3地球表面积。相比之下,低轨卫星具有发射成本低、距离地面近、传输时延短、路径损耗小、数据传输率高等优点。有利于地面终端的小型化,能以更小的信号功率被低轨卫星接收。但由于低轨卫星相对于地表的移动速度超过5 700 m/s,一颗卫星的可视时间约10 min,而用户在一个波束的驻留时间可能只有1 min,因此发生波束切换和星间切换的频度较高,其移动性管理与控制更为复杂。
摩托罗拉在20世纪90年代实现的“铱星”是第一个低轨卫星星座,是一个划时代的构想。“铱星”系统共6个轨道面,每个轨道均匀分布11颗卫星,组成完整星座,覆盖全球区域(包括南北两极),提供全球任何地点的电话通信业务。然而,当时2G移动通信系统(GSM和CDMA)用户数快速增长,占领了很大市场。而“铱星”只获得了5万多用户,与达到盈亏平衡的60多万用户相距甚远;并且只能在室外打电话,室内没有信号;数据业务能力也很弱,没有考虑当时正在兴起的互联网需求。诸多因素导致在1999年8月申请破产保护。“铱星”与地面移动通信系统有点像“既生瑜,何生亮”的故事。后来,“铱星”公司从摩托罗拉拆分出来后,仍在服务运营,并于2017年部署“铱星”二代。
时代变迁带来应用需求的变化、技术的进步及其成本的降低。首先,从应用需求角度看,移动通信的业务与范围从20世纪90年代的人际通话走向当前的宽带互联网和万物互联的行业应用,成为数字经济的新型基础设施。
其次,与“铱星”相比,20多年过去,技术进步十分明显,具体体现在卫星制造技术、火箭发射技术、集成电路技术和通信技术等方面,技术进步也带来了成本的显著降低。
(1)火箭发射技术进步
马斯克“星链”的颠覆性创新是火箭可回收技术,且一箭多星(可达60个),可以低成本将上万颗卫星送到轨道平面,这在过去是没法想象的。
(2)集成电路技术进步
一是使卫星小型化、模块化和组件化成为可能,既降低卫星质量,发射成本也大大降低;又为卫星的批量化、规模化制造提供了可能,使卫星的研制成本大大降低(百万到千万级别),生产周期大大缩短(1年左右)。二是增强了卫星的星上处理能力,降低叠加噪声,提升通信质量和组网灵活性。三是在提升终端性能的同时减少终端的体积、功耗和成本,使终端小型化取得长足进步。
(3)卫星制造技术进步
材料、电源及加工制造等技术进步使卫星小型化、模块化和组件化成为可能,进一步降低了成本,缩短了研制周期,降低了产业门槛。
(4)通信技术进步
先进的调制与编码、多天线波束成形及复杂的频率复用等技术可以提升卫星通信的系统性能;5G陆地移动通信的大规模多天线和波束成形技术的进步可用于卫星通信;基于毫米波、太赫兹、可见光通信的星际链路等逐渐成熟,可以实现卫星间大带宽直接组网,减少了地面信关站的数量,消除了地面与空中的多跳问题,降低了通信时延。
上述应用需求的变化、技术的进步及其成本的降低,使得低轨卫星通信成为近年来产业界的热点,受到广泛关注。低轨卫星通信实现宽带互联网接入功能,因此,也称“卫星互联网”。近年来,全球兴起了LEO星座建设热潮,先后有Starlink(星链)、OneWeb、O3b、波音、TeleSat、LeoSat等多个星座计划。我国企业也推出了“虹云”“鸿雁”“天地一体化”等LEO星座。
3 低轨卫星通信的定位:与5G互补
3.1 低轨卫星通信的优势与局限性
陆地移动通信经过2G、3G和4G蓬勃发展,目前全球移动用户数已超过80亿,估计服务的人口覆盖率约为80%。但受制于技术和经济成本等因素,只覆盖了约20%的陆地面积,小于6%的地表面积。低轨卫星通信可以解决陆地移动通信解决不了的偏远地区、海洋、空间、荒漠与山区等宽带通信问题,将成为地面移动通信的有益补充。另外,发生地震、海啸等严重自然灾害时,地面移动通信网络容易受损而导致通信中断,汶川地震就有沉重教训,卫星通信成为重要的应急通信手段。
马斯克的“星链”在火箭可回收和一箭多星上实现了颠覆性技术创新。但从通信系统角度分析低轨卫星通信的频率与轨道资源、系统容量、建设和运维成本等,若其要服务全球网民还差距太大,与5G的关系只能是互补而非替代,谈不上颠覆5G。
卫星通信和地面移动通信都是资源受限系统。卫星通信除稀缺的频谱资源外,还有卫星轨道资源受限。“星链”的上万颗低轨卫星计划分布在340~1 300 km,但轨道位置是有限的,不可以无限制随意部署卫星。卫星轨道资源和频谱资源一样,都需要ITU的批准和协调。
香农定理:C=Wlb(1+S/N)给出了通信系统容量上限(bit/s)与其采用的通信频率带宽及信道信噪比的关系。由于卫星与地面终端间的路径损耗、大气吸收损耗(如雨衰等)等都远大于地面蜂窝移动通信系统,若要提高传输率,就要加大发射功率及增大地面用户天线口径,结果是卫星通信的频谱利用效率、每比特能耗两个关键指标远低于同期的蜂窝移动通信系统。如目前低轨卫星包括SpaceX和OneWeb,卫星到用户终端的下行链路平均频谱效率分别为2.7 bit/(s·Hz)和2.4 bit/(s·Hz),只达到3G水平;而目前5G的下行链路平均频谱效率在10 bit/(s·Hz)以上,约为低轨卫星的4倍。即若采用相同波段的相同频率带宽,如以100 MHz带宽为例,则低轨卫星的用户下行传输速率约为250 Mbit/s,而5G的用户下行传输速率则会达到1 Gbit/s。另外,低轨卫星终端的每比特能耗要比5G手机至少差一个数量级。工程上,卫星的发射功率还受到两个因素的限制:一是卫星的太阳能电池供电能力和平台功耗的限制;二是卫星通信的一些频段是与地面业务共用的,如4 GHz,要确保不对这些业务产生信号干扰。
地面蜂窝通信系统提升系统容量的手段主要有3个:一是通过增加系统频率带宽;二是通过更先进的调制和信道编码技术,提升频谱利用率;三是通过小区分裂增加单位面积上的基站数量、扇区化和增加天线数量,就是频率的空间复用原理。参考文献研究指出,2008年的无线通信系统容量比1957年增加了100万倍,其中:25倍来自于更大的信道频率带宽,25倍来自于采用先进的无线空*技口**术(如调制与编码等),1 600倍来自于蜂窝小区不断缩小。
其实,卫星通信也一样,在频谱资源稀缺下,若要提升系统容量意味着增加卫星数量及单颗星采用多波束技术,这与地面蜂窝通信系统是一样的,就是通过频率复用原理来提升系统容量。目前,以OneWeb公开数据为例,原计划低轨星座数量是720个,系统总容量5.4 Tbit/s,单用户峰值能达到400 Mbit/s。若每用户平均速率是100 Mbit/s,则OneWeb系统能容纳可同时并发通信的用户数量才有5.4万。
统计数据显示,截至2020年3月底,全球4G宽带用户数量已达到50亿户,4G基站总数约为830万个,中国为551万个,美国约为40万个。未来,5G为实现4G的10~100倍用户接入速率,基站数量将是4G的2~3倍。以我国5G商用的3.5 GHz频段的100 MHz带宽为例,目前5G单基站平均容量为5~8 Gbit/s,峰值容量为16~20 Gbit/s,具体与基站配置及实际无线环境有关。参考文献分析指出:OneWeb和SpaceX的用户链路均采用Ku频率,其单颗卫星的平均容量和峰值容量分别为2.17 Gbit/s和9.97 Gbit/s、5.36 Gbit/s和21.36 Gbit/s。可见5G单基站容量与单颗卫星容量基本在同一个数量级上。可以通俗理解卫星通信是将地面基站搬到空中的卫星平台。两者的区别在于:地面移动通信中基站不动,而用户是移动的;而卫星通信中,空中的基站在高速移动(>5 700 m/s),而大部分用户在静止或低速移动时可看作不动的。除此之外,两者的无线传播环境与特性也不同。若像有些国内自媒体说的“星链将颠覆5G,服务于全球网民的宽带互联网需求”,低轨卫星系统就必须实现与5G大体相当的总通信容量,同样需要几百万颗低轨卫星密布在全球城市带(人口密集区域)及附近上空的近地轨道,而低轨卫星相对地面是运动的,且有无效覆盖问题,这在星座设计和系统投资上是完全不可想象的。另外,城市里每平方千米的几百个用户的宽带互联网接入需求给卫星通信的点波束覆盖及其干扰控制带来巨大难题。
另外,还有通信卫星建设和运维成本高。尽管马斯克的颠覆性创新大大降低了发射卫星的成本和门槛,但是卫星发射、轨道转移、在轨姿态控制以及空间环境的特殊性带来的热控、微放电、无源交调、低气压放电等特殊设计及严苛的可靠性要求,技术复杂,每颗通信卫星仍面临着数十倍甚至百倍于地面基站的建设和运行维护成本,资费肯定高于5G。
最后,低轨卫星便携终端采用相控阵天线,则其面天线和一个iPad差不多大。与4G和5G手机相比,便携卫星终端体积大和功耗大,卫星信号无法覆盖室内,城市大楼遮挡直视径信道(LOS),对雨、雪、雾、云等天气十分敏感,加上资费因素,对城市普通消费者没有吸引力。因此,低轨卫星通信需要找到精准的商业与业务定位、星座建设规模与运营模式,以避免重蹈“铱星”和OneWeb的覆辙。
3.2 低轨卫星通信与5G的互补分析
首先分析低轨卫星通信与5G的应用差异性,以5G的三大典型应用场景为例。
(1)增强型移动宽带(eMBB)应用场景
“星链”等低轨卫星的优势是服务于偏远地区的住户、空中的飞机乘客、海洋与大湖中船舶的船员和乘客、穿越荒漠的火车乘客、野外科考者等。大多数的卫星终端形态是机载、船载、车载的客户端设备(CPE),提供Wi-Fi接入;野外科考者利用便携卫星终端直接通信。而对于城市普通用户而言,5G手机的小体积、大带宽和低资费仍具有绝对优势。
(2)万物互联(mMTC)应用场景
针对沙漠与海洋等油井和天然气井、采矿等野外作业、环境和气候监测、货运与交通长距离监测跟踪、边境和边防的电子围栏等行业应用场景,低轨卫星具有全球覆盖和成本比较优势。
(3)低时延高可靠(uRLLC)应用场景
对于时延敏感业务,卫星通信处于绝对的劣势。5G的空口时延是毫秒级;而低轨卫星的空口时延达数十毫秒,车联网、工业互联网等应用场景的低时延和高可靠性要求是其无法满足的。
陆地移动通信基站分布密度与人口密度的地理分布、经济发展状况是正相关的,从1G到4G都是这样。人口稠密、经济发达,则基站密度高;反之,人口稀疏、经济落后,则基站密度低。另外,基站优先建设在人口稠密和经济发达的城市和工业园区等,再扩展到人口相对稀疏、经济欠发达的郊区和农村。
而5G目标是服务于千行百业和万物互联,那么按道理说未来5G基站分布将取决于人口分布或行业应用需求。矛盾点就在于人的活动空间是相对集中的,而行业应用中需要通信与监控的物体在地理与空间分布上是相对分散的。某些行业应用需求是5G由于技术或经济因素很难实现的,特别是空中飞机及无人机、海上油井和船舶、森林防火及野生动物的视频监控、天然气管道及电力线路和铁路沿线的巡检、边境线的防控等应用场景。即使在陆地的物联网行业应用,采用5G覆盖,前期商业模式面临很大的挑战,收入规模与5G建站和运维成本不相匹配。这就给低轨卫星通信带来了商机,全球覆盖,且成本敏感性与行业应用的地理位置和通信接入点区域密度没有直接相关性,特别是对于低密度用户接入场景下的宽带互联和通信更具优势。若通信对象在一定区域(如几平方千米到几十平方千米)是密集的,则5G基站还是有优势的,回传(中继)则可以是卫星通信,如一个海洋孤岛、沙漠中的页岩油开发区等。
可见,随着人类活动区域的扩大和数字经济的出现,现今时代的需求与“铱星”时大不相同,低轨卫星通信面向特定区域、特定用户群和特定应用,市场前景仍是广阔的。总之,低轨卫星通信唯一不可替代的优势在于全球无缝覆盖,特别是接入点分散时的低成本优势,与5G互补,将覆盖5G因技术或经济因素无法建设和运行的偏远地区、空中、海洋、沙漠、山区、森林等。在成本可接受的情况下,卫星通信具有其独特应用价值,但绝不是替代5G。
由于技术和经济因素,3G到4G的移动通信已经在全球造成了数字鸿沟问题,如偏远地区居民没有移动通信服务和互联网接入,这在国外很明显,特别是发展中国家,也包括欧美地区。我国在普遍服务的政策支持上比较到位,三大电信运营商和广电为“村村通”工程(通电话、通电视)做出了巨大投入,其中卫星通信和直播卫星也做出了重要贡献。面对5G可能会进一步扩大数字鸿沟的趋势,卫星互联网是能够为普遍服务提供相对低成本优势的好工具。
4 对我国发展低轨卫星通信的技术、标准与产业的建议
前面已分析指出:低轨卫星通信具有覆盖面大、部署快、带宽高、时延比高轨卫星低的优势,随着卫星制造能力的提升、火箭发射成本的下降和集成电路技术的进步以及5G万物互联的推进,低轨卫星通信将成为5G的有效补充,其应用规模将随着人类活动范围向空间和海洋等的持续扩展而扩大。
我国的航空、海事、铁路及林业、矿业、油气田、电力、边防等各行各业,在空间、海洋、荒漠、森林、山区等都有宽带移动通信的强烈需求。另外,我国企业在参与“一带一路”经济建设,也需要信息通信技术的支撑。因此,当前我国发展低轨卫星通信的需求是现实的、迫切的。
我国的5G技术和产业在全球领先,5G已开始商用;另外,我国当前正在推进商业航天,卫星制造和火箭发射产业链日益完善。因此,我国具备加快发展低轨卫星通信的技术与产业基础。
4.1 与5G兼容:发展基于5G的低轨卫星通信系统
4.1.1 基于5G的低轨卫星通信系统
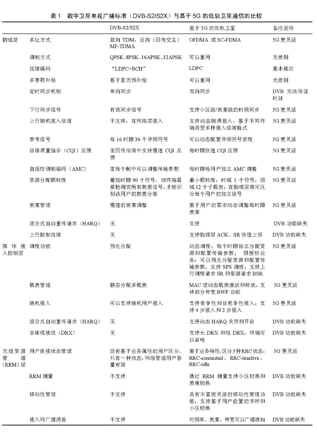
目前,大部分商用低轨卫星的通信技术基于欧盟ETSI的第三代数字卫星电视广播标准(DVB-S2/S2X)做改进。但它毕竟是在数字卫星电视广播基础上,升级以支持交互式互联网业务。与5G相比,DVB不具备移动性管理功能,没有核心网功能,频谱利用效率也不高。因此DVB可以支持广播业务(broadcasting satellite service,BSS)和固定业务(fixed satellite service,FSS),但支持移动卫星业务(mobile satellite service,MSS)的能力差。总之,DVB系统和地面固定无线接入通信比较接近,与10多年前的WiMAX类似,不适合移动通信业务。具体比较详见表1。另外,DVB和地面移动通信系统没有兼容性,支持5G和基于DVB卫星通信双模代价巨大。
虽然低轨卫星通信系统可以采用5G关键技术设计,比DVB技术更先进,如在大带宽、灵活帧结构、信号波形、信道编码、波束传输、移动性管理、服务架构以及组网方式等方面,能够充分借鉴地面5G系统的技术体制。但是由于卫星通信系统跟地面通信系统相比独特性和差异性很大,低轨卫星通信无法直接完全复制目前5G技术标准。主要差异表现在:卫星信道和地面信道的传播特性不同,卫星通信更容易受天气等因素影响等;卫星高速移动,引发时间同步跟踪性能、频率同步跟踪(多普勒效应)、移动性管理(频繁波束切换和星间切换)、调制解调性能等更多挑战;通信传播距离不同,卫星通信系统传播距离远,路径损耗大,传输时延大,对于时序关系和传输方案造成新影响;卫星通信必须采用高指向波束以抵消传播损耗,而卫星的姿态和用户的天线方向随时都在发生变化,导致天线面会随时发生变化,对系统设计带来新挑战。另外,实现星间链路还面临卫星星座动态重构、瞄准与跟踪问题。
因此,根据上述差异和特殊性,基于5G的低轨卫星通信必须对5G部分关键技术进行适应性的改进和针对性的优化设计,包括卫星通信信道特有的大路损、大时延、大多普勒频偏、快速多普勒频偏变化率、LOS、频繁波束切换和星间切换、卫星姿态变化、毫米波信号的空间特性、高频相噪等特点。但要本着最大程度复用/兼容地面5G技术标准的原则,低轨卫星通信系统在指标体系定义及空*技口**术规格定义上做相应的适配,如采用双向时延无关的FDD双工模式,具有较低峰均比(peak to average power ratio,PAPR)的DFT-s-OFDM波形,可容忍大多普勒频移的最小120 kHz子载波间隔,针对LOS信道简化传输模式的单流传输、多途径星历参数及卫星姿态信息更新等技术。

随着5G NSA和SA标准化工作完成,3GPP立项了NR支持的非地面网络(non-terrestrial network,NTN),包括卫星通信、高空平台(high altitude platform station,HAPS)等,在5G NR的空口和架构基础上进行优化。具体实现有两个方案(如图2所示):透明转发,即弯管方案,可以认为是无线信号在空间经卫星中继;星上处理方案,即卫星星座具有5G基站功能,信号再生。

图2 基于5G的透明转发和星上处理两种方案
目前,透明转发方案简单、成熟、可靠,但存在地面信关站部署多的问题,且在没有部署地面信关站的区域,即使用户终端在可视范围内有卫星也无法提供通信服务。星上处理方案不需要全球部署地面信关站,可通过星间链路提供全球通信服务,并可降低干扰,提高通信质量;但增加了复杂度,需要地转发器支持星上基带处理和路由交换以及星间通信链路等,涉及网络架构、卫星星座动态重构和协同组网、动态路由等多项关键技术,而这些关键技术尚在研究中。
4.1.2 我国选用基于5G的低轨卫星通信技术体制的优势
上面已分析了与DVB-S2/S2X相比,基于5G的低轨卫星通信具有技术先进性。随着5G技术标准制定完成和商用启动,5G的先进技术和成熟的规模产业将对我国发展基于5G的低轨卫星通信产业大有裨益,具体分析如下。
(1)技术成熟性
5G已经正式进入商用,技术成熟度高。低轨卫星系统最大程度地复用5G标准的技术和特征,有利于吸收5G的最新技术研究成果。
(2)产业链完整
从“3G突破”到“4G并跑”再到“5G引领”,我国移动通信的产业链已经相对完整,包括核心网系统、基站设备、手机终端、芯片、测试仪表等。目前,5G已经正式进入商用,而我国的低轨卫星通信系统正处于起步阶段,如果能够最大程度地复用和兼容5G,低轨卫星通信的信关站、卫星通信终端等产业可以复用5G基站和芯片等成果,继承现有移动通信产业链的优势,利用5G的经验和技术积累缩短研发周期,并为未来的规模产业提供保障。
(3)降低项目风险
以5G的先进技术为基础,适应修改以支持低轨卫星通信系统的特殊性,并利用5G成熟产业链,降低项目风险,加快产业化进程;同时,也能节约项目研发和产业化成本。
(4)利用和分享5G规模经济效应
由于移动通信系统十分复杂,技术含量高,研发投入巨大,5G产业链各个环节,都需要极强的规模经济效应才能商用成功。如果没有规模经济效应,巨大的研发投入很难收回,也会导致在产业化过程中成本居高不下,严重影响未来的商用化进程。国外多个卫星通信系统最终商用失败的原因很大程度上就是没有规模经济效应,如“铱星”等。基于5G的卫星通信能最大程度地利用地面基站基带处理、终端芯片的技术成果,并分享5G规模经济效应,降低成本。另外,由于标准体制的兼容性,更易实现5G和卫星通信双模终端。
(5)适应未来6G技术和产业发展趋势
6G将融合卫星通信,当前开展基于5G开发低轨卫星通信系统,能为我国提升6G技术与产业竞争力打下基础。
总之,如果我国发展低轨卫星通信能够最大程度地复用地面5G的关键技术和标准,将十分有利于卫星通信技术与产业的发展:一方面引入最先进移动通信技术,并降低技术风险;另一方面可以利用和分享5G的规模经济来降低成本,实现差异化竞争。
4.2 到6G融合:陆地移动通信和高中低轨卫星通信的有机融合
移动通信每10年一代,一般是开发和商用一代,同时预研下一代。在5G刚刚商用、方兴未艾之际,开启6G研究适逢其时。目前,中国信科、华为、中兴等设备商,我国三大运营商,北京邮电大学、清华大学、东南大学等通信院校,都已经开始部署与B5G和6G相关研究。
6G技术将融合陆地无线通信、高中低轨卫星通信以及短距离直接通信等技术,融合通信与计算、导航、感知、智能等技术,通过智能化移动性管理控制,实现全球立体泛在覆盖空、天、地、海的高速宽带通信,如图3所示。6G理想目标是实现任何人、任何物在任何地点、任何时间的无缝通信。通过空天地一体化的发展,6G将实现在网络、终端、频率、技术方面的高度融合,为信息通信市场和应用提供更广阔的创新空间。

图3 6G融合高中低轨卫星通信与地面移动通信的全球泛在覆盖
6G将建立泛在的移动通信网络,我国在卫星通信与5G兼容的前期探索,将为未来的6G有机融合高中低轨卫星通信与地面移动通信发展打下坚实的基础。未来6G融合,包括6个方面的融合:标准体制融合,指一种通信技术标准体制包容卫星移动通信与地面移动通信;终端融合,用户终端采用全网统一标识和接入,不再区分卫星与地面系统,进行统一管理;网络架构融合,统一的网络体系架构与控制管理机制;平台融合,天基和地基网络采用一体云化平台结构;频率利用融合,地面和卫星频谱共享共用,通过频谱感知、协调、共享以及干扰规避方式实现;资源管理融合,无线资源管理协同控制与分配,如采用地面、卫星或联合传输方式。
4.3 对我国发展低轨卫星通信的 策略 建议:两个争取、两个合作
针对我国当前加快发展基于5G的低轨卫星通信策略,本文提出争取频谱资源和轨道资源、推进国际合作与国内合作的建议。
4.3.1 两个争取:争取频谱资源和轨道资源
低轨卫星轨道和频谱资源是一种不可再生的战略资源,是卫星通信系统的两大核心资源要素,也是实现商用的前提条件。根据ITU制定的《无线电规则》,地球同步轨道只有一条,是不可再生资源,各国之间要公平分配;而其他轨道和频谱资源实行“先登先占”的原则:先登记的有优先权,后登记的需要采取措施保证不对地位优先的轨道和频谱的正常使用产生有害或不可接受的干扰,制定了相应的协调机制。近来年,国外公司纷纷推出规模庞大的低轨卫星系统抢占有限的低轨卫星轨道和频谱资源,争取先发优势,争夺太空优势,“跑马圈地”现象十分明显,如图4所示。本文建议鼓励我国企业向ITU申请和争取卫星通信的频谱资源和轨道资源。

图4 未来近地太空将布满各种卫星
频谱资源像城市的商业土地一样稀缺,随着卫星通信、地面通信以及探测业务对频谱资源需求的持续增加以及各种应用对于高速移动通信需求的不断提升,频谱资源短缺现象十分严重。目前,地球静止轨道上C频段通信卫星已近饱和;现有的Ku、Ka等高频段资源也十分拥挤并逐渐枯竭。特别是对于低轨卫星,较宽的信道频率带宽有助于提升通信容量。预计频率更高的Q频段、V频段和太赫兹频段将成为下一代卫星通信布局和争夺的焦点。因此需要提前部署和申请频谱资源,为我国发展卫星通信提供资源保障。
低轨卫星轨道采用“先登先占”规则,当某些卫星损坏或寿命结束,就会发射新卫星补上,而不会让出整个轨道资源,从而客观造成了“先占永得”。SpaceX在2019年10月宣布将星链的卫星总数从1.2万颗提高到4.2万颗卫星(其中1.2万颗已获批,3万颗在申请)。而目前全球已发射且仍在轨服役的卫星数量为2 000颗左右,而仅马斯克的SpaceX一家公司就要将太空卫星密度提高20倍。在美国,SpaceX需向美国联邦通讯委员会(FCC)提交卫星用频申请,而FCC给予了政策上的倾斜。而我国目前的“虹云”计划156颗卫星、“鸿雁”计划320颗卫星,加上其他企业,从已获频率许可的卫星部署数量上看,我国与SpaceX相比,不到其5%,差距悬殊。考虑到卫星安全运行和卫星间信号干扰等,以及由此造成大量太空垃圾和引发干扰光学观测、模糊宇宙视野等环保问题,作者认为未来国际上会对太空卫星数量进行限制。因此,我国近期需要鼓励和支持企业发展低轨卫星去争取近地轨道资源,分享“先登先占”的蛋糕。但需要注意的是:ITU《无线电规则》中有7年内必须启用的时限要求,否则将导致权利和地位丧失及行动无效。
我国作为后来者,须主动与已在轨卫星系统规避卫星碰撞、通信干扰,这将造成星座设计、通信干扰控制或协调的复杂度增大。
4.3.2 两个合作:推进国际合作与国内合作
在国际合作方面,建议重点在3GPP和ITU等合作推进低轨卫星通信国际标准的制定。当前卫星移动通信的最大问题是技术体制太多且不能互联互通,没有形成像地面移动通信的规模经济效应,不同卫星运营商间互联互通及漫游困难。因此,需要尽快形成基于5G的统一的低轨卫星通信技术体制,降低成本,惠及消费者和行业应用。同时推动中国的卫星通信走向海外市场,参与国际合作,同时也能服务于“一带一路”的发展中国家,既服务经济合作,又部分解决发展中国家的数字鸿沟问题。
在国内合作方面,重点推动商业航天产业与移动通信产业、集成电路产业的“跨界”合作,共同推进卫星制造技术、火箭发射技术、移动通信技术、集成电路技术的协同进步,通过产业合作来打造一个融合的新产业,并实现商业模式的创新。
5 结束语
本文简要分析并指出了低轨卫星通信与5G是互补关系。进而分析我国的行业应用需求、5G技术与产业基础及商业航天产业基础,建议近期我国采用基于5G关键技术的低轨卫星通信体制,实现商业航天和5G通信产业的跨界合作。这样,我国当前发展基于5G的低轨卫星通信,与5G兼容,技术比DVB-S2/S2X更先进,能发挥我国成熟的5G产业链优势;且利用我国5G规模经济的杠杆作用,降低低轨卫星通信的系统设备和终端的成本;其业务定位也与5G互补,实现差异化竞争;同时也为未来的6G融合高中低轨卫星通信打下基础。
近期,卫星互联网已纳入我国新基建战略。低轨卫星通信与5G兼容复用迎来政策东风,也将在6G开启融合通信的新时代。
[作者简介]
陈山枝(1969- ),男,博士,中国信息通信科技集团有限公司副总裁、专家委员会主任、教授级高级工程师,工业和信息化部通信科学技术委员会常务委员,中国电子学会会士,中国通信学会会士,无线移动通信国家重点实验室主任、博士生导师,IEEE Fellow。曾任国家“863”计划专家组成员、国家科技重大专项专家组成员等。曾获得国家科学技术进步奖特等奖(2016年)、国家科学技术进步奖一等奖(2012年)和国家科学技术进步奖二等奖(2001年)、国家技术发明奖二等奖(2015年)、何梁何利基金科学与技术创新奖(2017年)等,担任IEEE Network、IEEE Internet of Things Journal、《电信科学》《通信学报》和《中国通信》(China Communications)的编委,IEEE Wireless Communications Magazine和IEEE Communications Magazine的特邀编委。主要研究方向为无线移动通信,包括B5G、6G、车联网、卫星移动通信、移动性管理。
电信科学
《电信科学》于1956年创刊,是由中国通信学会、人民邮电出版社主办的信息通信学术期刊,是中国科技核心期刊、RCCSE中国核心学术期刊,EBSCO数据库收录期刊。办刊宗旨:聚焦自主创新,推动信息通信发展。