导语
完!全!可!以!
“贫穷”限制了我们的选择,却也激发我们的创造力。
这是北京用户的装修日记,从动手到完工,耗时近3个月,亲自奔波18次,89㎡两居室花费10万零5千元。(后面有详细支出说明)
如果一定让我用四个字来总结自己的装修历程,我感到没有什么比“侥幸通关”更加贴切的了。
这些数据后面的故事并不复杂,却让我有着“幸存者”一般的体验,因为曾有大神这样形容装修的三个基本结果:
钱基本花光,人基本累死,感情基本破裂……
而我现在的状态是:
钱基本花光,人有些疲劳,感情非常稳固
对于这样的结果,我很满意,甚至在身体的疲劳逐渐恢复后,产生出一种莫名的成就感,毕竟作为一个零基础的装修小白,我终于通关啦。
先晒一晒成果(拍照比较渣,见谅)
厨卫先行>>>



走廊到客厅>>>

卧室>>>


嘚瑟完毕,下面开始分享干货
一、流程回顾
首先看一个模板式的通用流程>>>

而我实际操作的流程是这样的>>>
3月2日,与装修公司初步约谈,交定金。
3月11日,与装修公司设计师面谈,(房屋测量已提前做完)研究装修方案,出报价单。
3月18日,签约装小蜜监理服务,参加丽泽居然之家内购活动,搞定瓷砖和洁具。
3月19日,约监理进行开工前检查,审核装修公司报价单。
3月24日,到装修公司看主材,商讨报价单与合同细节。
3月30日,正式签约装修公司,完善合同补充条款,付首期款。
4月6日,在工长、设计师、监理的陪同下,现场进行开工前技术交底,确定水电改造方案。
4月15日,验收水电改造和闭水试验结果,在枣园居然之家定制索菲亚家具。
4月17日,考察和定制橱柜、油烟机、灶具。
4月29日,橱柜测量,索菲亚订制家具测量。
5月2日,验收泥木工程(也就是瓷砖和石膏吊顶),安装燃气热水器,改燃气管,预装油烟机烟管,订床、沙发。
5月12日,验收墙面顶面油漆工程,验收厨卫吊顶、木门和铝镁合金门安装情况,验收美缝,安装灯具和开关、插座面板。
5月17日,安装浴室柜、马桶等洁具。
5月18日,安装橱柜、油烟机、灶具。
5月21日,索菲亚订制家具送货。
5月22日,索菲亚订制家具安装。
5月23日,安装订制床,沙发,竣工验收。
5月26日,贴踢脚线,美缝修补,开荒保洁。
3月2日-5月26日,实际装修工期不到50天,3月份的6次奔波完全都是准备工作,而真正亲自跑到现场仅有12次,每次的主要任务就2件事:
①考察
考察装修公司,监理公司,门窗,吊顶,家具,橱柜,瓷砖,卫浴,灯具等。除非必须去现场,否则都在微信、京东和淘宝上完成,因为真的没功夫。
②验收
验收瓦工、木工、油工、水电、防水,橱柜、吊顶、木门、铝镁门、定制家具等,不需要每天盯着,但是每一个关键节点必须把握,基本上硬装验收都是由监理公司替我把关的,而我主要验收家具和主材安装情况。
晒一下自己手绘的户型图,所有数据都是亲自测量的~

加上立面图,粘在一起就是模型~


二、预算控制
有段子这样形容:

这个坑的具体表现,就是>>>
你的预算总是被打破,很难被执行。
解决这个问题有两种最简单的办法>>>
一种是不差钱,另一种就是穷。
前者是装修公司的最爱,只要喜欢一律买买买,预算主要看心情。后者是像我这样的小平凡,即使再喜欢也得量力而行,预算主要看银行卡账面余额。
是的,不含首付款的债务,交完契税、供暖等乱七八糟费用,终于拿到钥匙以后,我们夫妻俩手中只有13万左右存款。而房租、月供、孩子奶粉钱等日常生活开支也要兼顾。
最终我下决心做了10万元预算,底线不超过12万。
贫穷限制了我们的选择,却也激发了我们的创造力。比如在装修细节的问题上,但凡加钱的项目通通都不要,复式吊顶、硅藻泥、智能马桶、洗碗机、烤箱等等都直接被pass,但是!
卫浴洁具、定制家具却坚决选择一线品牌,床和沙发则通过选优质材料找人加工的方式搞定,灯具、开关面板、厨卫五金等完全靠京东打折,普通橱柜加上高配五金组合……
最终达到了一种微妙的平衡,那就是——钱没多花,东西也还算美观实用~
预算控制的关键,在于清醒地认识到什么是生活必备,什么是锦上添花,什么是无用鸡肋。
下面是我本次装修的实际开销>>>
第一部分——硬装,轻工辅料。
1、客餐厅 14183.4元
客餐厅的硬装面积最大,支出最多。

2、主卧 5022元
主卧门移位,新建了墙体。

3、次卧 4391元
次卧一切从简,什么都没有增加。

4、卫生间 5501.3元
卫生间地砖上墙,需要使用薄贴工艺,价格一下子就上来了。

5、厨房 2517.5元
差不多一样的面积,厨房节省了很多。

6、其他 5023元
主要包括水电改造,垃圾清运,成品保护等。

装修公司还会收取5%左右的管理费,一定数额的设计费,具体主要靠商谈。

以上都是硬装支出,合计41260元。后来在实际施工的过程中,取消了一部分项目,最后核算时总额减少了3548元,实际硬装支出37712元。
第二部分——主材。
1、瓷砖类 10632元
瓷砖是主材中的重点,需要慎重选择,质量和颜值都要过硬,价格则量力而行。

2、门类 5860元
主要是卧室门和厨卫门,材质和形式多样,除了美观以外,锁具和五金质量要重点关注。

3、厨房 10835元
俗话说“金厨银卫”,一日三餐离不开厨房,装修投入自然低不了,仅选择中低档品牌,这一项已经轻松破万。

4、卫生间 7242元
和厨房一样,卫生间也是最常使用的地方,即使预算再少,也要保证用起来方便顺手,至于要不要选智能马桶等顶级配置,有钱的话您随意。

5、吊顶 1965.8元
主材的吊顶主要是指厨卫吊顶,美观实用即可,目的是能把顶上的下水管挡住。

6、暖气类 1080元
暖气改造是一项可大可小的工程,我选择了只拆装不改造,毕竟暖气就是取暖而已。

7、窗户和石材 937元
这次装修没有换窗户,开发商的塑钢窗户还算堪用,原计划包的窗框因为拆除时没有预留空间而不得不撤销,于是只装了窗台石。

8、定制家具 26228元
除了硬装,定制家具算是第二大坑了,这次我选了被漫画吐槽无数的索菲亚全屋定制,配上家具城里自己选的沙发和床,总算是全身而退。

9、灯具类 989元
没有想到灯具和开关面板如果放开买居然也要上千元,于是各种网购,只可惜安装的人工费实在省不下来。

10、其他 918元
全部主材安装完之后,做一次特价的开荒保洁,而物业垃圾清运在开工前就已经提前收费。

以上主材类支出,合计66686元。加上硬装的37712元,共计支出104398元。
由于至少还要散味半年左右,电视机、冰箱、空调、餐桌、窗帘等暂时没有购买,毕竟还是要留一些钱应急的。
三、心得体会
像每一个装修小白一样,一开始我也是在忐忑和期待中煎熬着。脑中不时浮现出这样或者那样的问题:
问题1 零基础如何开局?
通过读书,你会逐渐对装修产生一定的认识。比如读前辈们的血泪史,了解那些已经坑过无数人的计俩,或者偶尔成功的经验。从而逐渐地找到自己装修的思路和方向。
这里有一本不得不提的神作:

其实我只买了第一本,但是读了不下10遍,它解决了小户型如何适应3-5名家庭成员日常生活的难题,从每一处空间的装修设计开始,到日常维护,收纳习惯,家务工具一应俱全。

我家的电视柜和走廊柜直接抄袭了书中的设计,简单粗暴却实用的很。
有了方向,才能够抵抗诱惑,不会轻易迷失在设计师、工长、工人和建材店老板的各种蛊惑中,这一点很不容易。
问题2 哪些是我必须关注的重点?
装修的麻烦多,主要是因为环节多。据统计,从设计到入住有大大小小2000多个环节,在任意一个环节出现一点漏洞,都会让你付出惨痛的代价。
必须关注的主要有以下5点:
重点1 先明确责权,别让援军成叛军。
装修之所以经常导致家庭矛盾,主要就是谁说了算的问题。其实谁说了算并不重要,重要的是要有一个人始终参与,全程把握,关键时刻做决定。其他人可以提建议,但不能扰乱决定。
这个人最好是房子的所有者,或者说是使用者,即使他和我一样是装修小白。自己住的家,最好自己负责。
比如我老妈就是参与过多次装修的资深选手,但是我依旧拒绝了由她出面负责的提议。一来装修很辛苦,不忍心让老人家再操持。二来自己住,还是自己装修最切合心意。
这次装修,提前和老婆商量好,只有瓷砖和卫浴是我们一起到居然之家选的,其他一切都由我去考察和选定,向她汇报进度。
这样做,有效避免了分歧、减少了内耗,即使装修效果不完美,至少感情不会破裂。
重点2 装修公司还是有必要找的。
相比较来说,直接找工长通常要比找装修公司要省钱。因为装修公司自身有运营成本,而且还会用各种制度来保证它自身的利益。比如合同预留埋伏,压缩尾款比例,延长约定工期等。
但是,请装修公司依然要比找工长要有保障,只要签合同的时候仔细点,至少可以避免在施工过程中出现意外事故时,突然发现自己也要承担责任。
尽管这是小概率事件,可是意外这种事情,谁又说得准呢?
前段时间网上曝光因为资金链断裂,连装修公司都可能卷款跑路,着实让人心有余悸。但是至少公司跑了还有法人在,工长如果跑了,你去找谁?
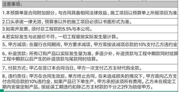
重点3 合同是一把双刃剑。
装修合同是可以在工商局找到固定模板的,但是这个模板一般不那么具体,如果身边有律师朋友,最好能够请他审核一遍。
合同是具有法律效力的,签订合同一定要把自己不懂的地方搞明白再签,特别是字越小的地方越要认真看,看完了想一想,只有对双方都限制的合同才是好合同,否则就是装修公司坑你的工具。
比如,在某装修公司给我提供的主材单里,有这样几行小字:

通俗地说,就是一旦签定主材单,业主看不到产品先付全款,中途减项或单方面终止合同要付10%违约金,厂家只有延期才付0.2%赔偿。
假设你定下了10000元的主材,不仅要先付款,中途反悔还要损失1000元,而对方没有按时做出来只要赔你20元。这样的合同你会签?
重点4 花钱请监理是一个明智的选择。
即使你饱览群书,看遍论坛,四处考察,反复比较,依旧可能在施工现场一脸懵逼地“虚心听取”工人和工长的意见。
隔行如隔山,实践经验的差距不是恶补几本书泡几天网跑几趟建材市场就能弥补的。这时候,你应该想到找一个有经验而又能够对你负责的专家来辅助自己。
重点5 买东西不仅要货比三家,还要静待时机。
如今的建材市场之庞大,经常是一天都赚不完的,买建材货比三家只是基础,静待时机才是省钱的王道。
有3个时机要留意关注:
一是京东、淘宝等网购平台的优惠活动。
不要小看网购折扣,我家油烟机原价1999元,京东活动1599元还送赠品,分分钟省下一套灯具来。
二是居然之家、苏宁电器等实体店优惠活动。
比如3.15,5.20,6.18等特价活动,或者多少周年店庆,厂家直销,小区团购折扣等活动。动辄就发300到500的无门槛代金券,购物满一定额度返现、返奖品、抽奖,反正要花钱,能送啥就要啥。
三是索菲亚、欧派等品牌店面的优惠活动。
前段时间索菲亚全屋定制推出买22㎡送22㎡的活动,虽然在网上被漫画各种吐槽,但是精心比较之后,我还是选择了这个活动。的确,送的平米数根本用不完,但是索菲亚的质量和服务足够弥补这点小小的遗憾,只要你不贪心,总有真实的收获。

如果你是装小蜜业主,平台App里还有大量的品牌内购活动可以参加,具体这里不再介绍,反正我的监理费是完全省回来了。
问题3 遇到矛盾分歧怎么办?
时刻牢记你是甲方,是顾客,是业主,而不是任人宰割的提款机。
对任何来自乙方的矛盾,你都应该牢牢把握一个原则,就是先验货,再付款。如果一定要再多加一句,那就是把丑话都说在前面。
装修最忌讳的就是差不多的态度,你不满意的地方,一定要让设计师、工长、工人、店主知道,他如果诚心经营,会给你想办法解决,如果被敷衍,那你手中的尾款就是你权益最后的保障。
在这里要再次强调一下,签订合同是一个谨慎严肃的事情,看仔细点,想周全点,把丑话说在前头,责任写在纸上。
因为事后你会发现,严谨的合同和可靠的监理一样,会不断增加对方糊弄你的成本,当投机取巧的代价比老实做事更高的时候,你被坑的几率自然会大幅度降低。
最后,关于装修,我感觉自己真的只是“侥幸通关”,但是回想起这里面的每一件事情,确实都有着千丝万缕的联系。
在这里我十分感谢我的邻居,让我有机会认识可靠的监理,也感谢我的律师老婆,让我的合同尽可能完善,还有装小蜜贴心的监理服务和内购活动,使我省了钱又省了力,最后要感谢辛苦劳动的设计师、工长和工人师傅们,是你们用汗水装点了我未来的生活~