
南风窗官方微信公众号:南风窗(SouthReviews)
民企反腐实践还在摸索阶段,但可以肯定的是,反腐败对于民企来说已经是生死攸关的事情。

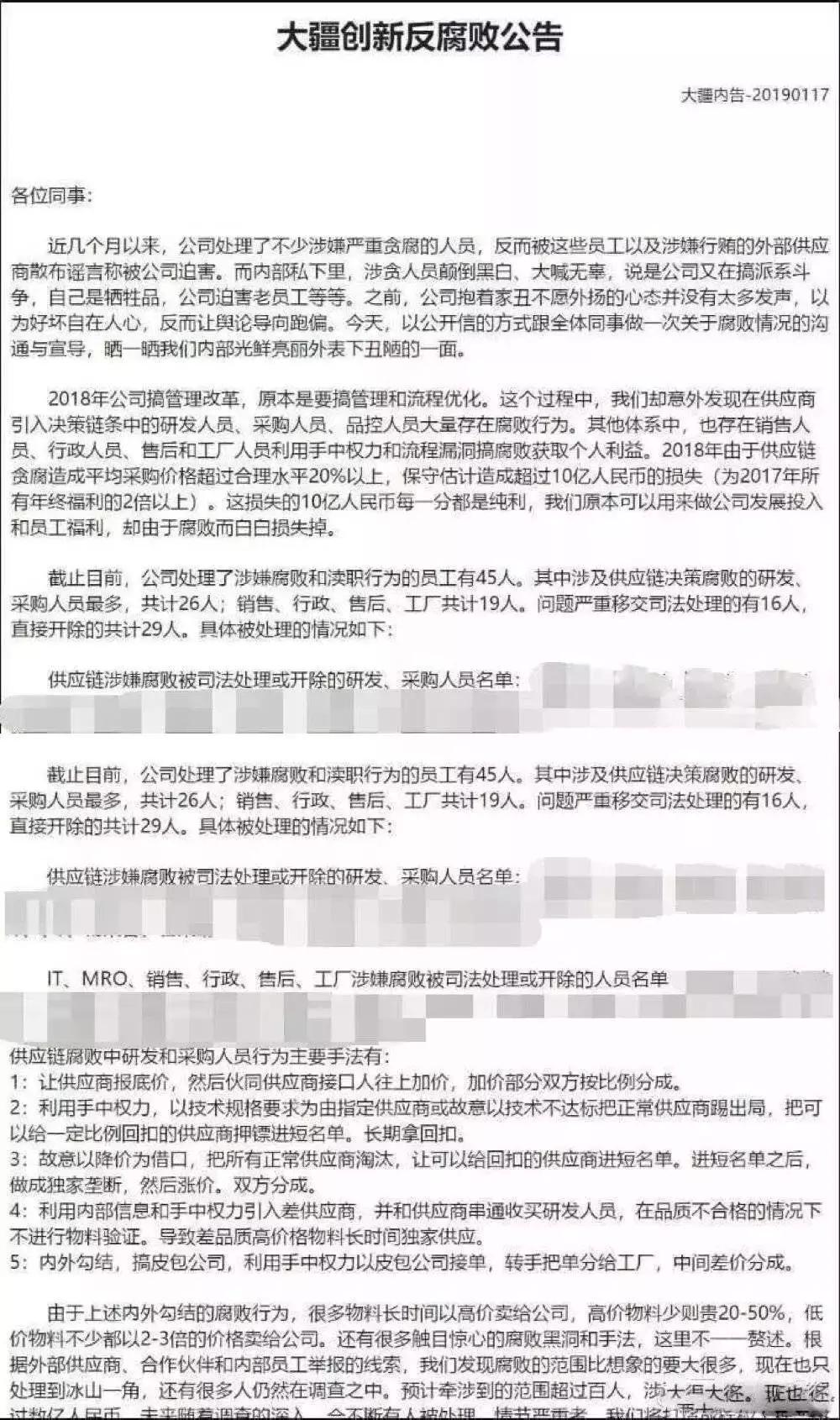
“这损失掉的10亿每一分都是纯利,我们原本可以用来做公司发展投入和员工福利,却由于腐败白白损失掉了。”1月17日,全球民用无人机及航拍技术的领导企业大疆创新内部发布反腐败公告称,2018年因内部腐败问题预计损失超过10亿元,正在进行内部反腐整顿,目前已有45人涉嫌腐败和渎职被查处。
大疆的公告就像一颗深水*弹炸**,但在民企反腐风暴当中,大疆绝非孤例。

反腐风暴扑面而来
因为民企的腐败和舞弊较少涉及公共财产,并不会形成公愤,加之每个公司有自己处理内部腐败的风格,有些案件不被广为知晓,所以民企反腐一直都没有受到太多关注。民企内部的贪腐往往被看成别人的“家事”,即使关注,更多地也是出于商业八卦的心态。
全国人大代表、华峰集团董事局主席尤小平曾批评舆论对民企腐败的漠视:“当高压反腐行动已成为现阶段的新常态,民营企业内的腐败行为却依然被忽视。民众往往对国企人员的贪腐义愤填膺,但对民企中‘蛀虫’反应平淡,认为这是民企自家的事。”
不过,事情正在起变化。近些年,反腐公告已经成了民营企业“新的标配”。2016年底,*纪委中**主管的《中国纪检监察报》在头版登载文章,提出民营企业加入反腐阵营值得赞赏。
文章中说,*八大十**以来中国*产党共**整饬作风、厉行反腐的同时,一批知名民企也以大刀阔斧的姿态向内部腐败宣战,不仅主动清理“门户”,而且敢于自揭“家丑”。自那之后,“家丑不可外扬”的企业腐败更加频繁地被公诸于众。

大疆反腐公告”自曝家丑“。
就在2019年元旦期间,雅居乐地产通报,集团海南区域总裁简毓萍和广州区域副总裁蔡小鹏因严重廉政违纪,均被开除解雇。其中,简毓萍在2010年至2013年担任海南区域营销部负责人期间,多次收受外部人员巨额贿赂,利用职务之便违规圈定优质房源给外部人员转卖牟利,情节严重,已涉嫌刑事犯罪。
1月9日,滴滴出行公布2018年内部反腐败、反舞弊事件的相关情况,查处60余起违规事件,共有83人因严重违规被解聘,其中8人因涉嫌违反法律法规被移送司法机关。违规事件主要集中在弄虚作假、收受不当利益、侵占和信息安全违规等方面。如果再追溯到2018年12月4日,阿里大文娱集团消息原总裁杨伟东因经济问题配合警方调查,一股声势浩大的民企反腐风暴似乎又扑面而来。

采购、销售环节成重灾区
北京师范大学中国刑法研究所副所长彭新林表示,经过统计,在2014年到2017年,民营企业腐败犯罪中,民企涉及的腐败犯罪共包括15个罪名,其中最主要的就是单位行贿罪、职务侵占罪、挪用资金罪、非国家工作人员受贿罪和行贿罪。
根据普华永道发布的《2018中国企业反舞弊联盟现状调查》报告,从业务环节来看,销售和采购环节发生舞弊的概率最高,分别占31%与26%,舞弊者来自销售与采购部门的比例也是最高的。按性质区分,舞弊案件最高发的类型为收受贿赂,其次为挪用资产,占比均为26%上下。
京东在2018年8月24日发布的反腐公告*共中**列出16例已查处的典型案例,其中有11例都涉及利用职务便利,收受供应商好处费、礼品或贿赂,其中绝大部分的职位是采销经理或供应商运营。对于涉案人,均根据《京东集团反腐败条例》予以辞退处理,其中涉嫌“非国家工作人员受贿罪”的已被公安机关刑事拘留。
此次大疆内部的舞弊事件主要也出在供应商对接的环节。据披露,原本意图是优化流程的管理改革,却意外暴露出,在供应商引入决策链条中的研发、采购、品控人员存在大量腐败行为。2018年全年,由于供应链腐败,造成大疆的平均采购价格超过合理水平20%以上,其中高价物料高出20%~50%,低价物料以市场合理水平2-3倍的价格向大疆出售。
杨伟东极有可能也是倒在了这一关。据《财经》报道,杨伟东此次涉嫌贪腐的项目主要集中在优酷于2018年推出的“这就是”系列综艺,主要是关于综艺项目的收支问题。“版权采购热过后,优酷砸了很多钱在自制上,因为缺乏经验,掉了很多坑,也有不少糊涂账。”一位阿里内部人士称。

京东和万达,各出招数
其实这不是民营企业圈第一次如此兴师动众地反腐了,尤其是在涉及复杂的产业链和人事结构“重灾区”——互联网和房地产,就像是中国经济的“新贵”和“老炮”,遥相呼应,见证过企业的野蛮生长。
如果说从不敢腐到不能腐,再到不愿腐是反腐境界攀升的阶梯,那中国的民营企业爬到哪层了呢?我们就选两家代表性企业,看看他们是如何反腐的。
互联网电商企业我们来看京东。
京东内部人士告诉《南风窗》记者,京东设有专职的从事反腐工作的部门——内控合规部,直接向集团CEO汇报,工作内容主要包括腐败调查、腐败预防、公司审计、反腐宣传和培训。“京东始终认为腐败问题是管理问题,实行管理层ABC问责制度,除涉及腐败行为的员工被辞退外,员工的直接管理层和间接管理层将被进行问责处理。”
阿里巴巴2009年设立了廉政部,百度2011年成立了职业道德建设部,京东的反腐倡廉建设也是从2009年开始的,因为其“战果颇丰”,近来频频进入公众视线。京东还设立了“廉洁京东”网站,定期通报公司内部的反腐败进展。从2016年12月至2018年8月,已通报内部腐败事件24起。其中大部分是运营人员收受贿赂,凡涉腐人员均予以辞退,严重者被公安刑事拘留。

(2018年8月24日,京东再次在其官方微信公众号上发布了京东集团反腐败公告,披露了16起员工腐败事件,并对涉案员工予以辞退处理,而情节严重的4名员工已被公安机关刑事拘留。)
京东还想出了一个绝招:对拒收商业贿赂方面有出色表现的员工进行高额奖励,奖励员工拒收商业贿赂金额的50%,并在升职和加薪时给予优先考量。同时,每年将特设1000万元反腐奖励基金,对于员工和合作伙伴积极举报涉贪涉腐的职务犯罪及违规行为的进行高额奖励。京东物流华南分公司还与广州市黄埔区人民检察院合作,开展反腐培训。
房地产企业来看万达,有着著名的铁腕反腐的老板和部门。
万达的管理层是出了名的口风严,集团有苛刻的内部纪律,以约束员工不会因为个人看法而影响公司形象。但是树大招风,关于万达集团的风吹草动总是能第一时间成为话题,首富王健林也屡屡成为舆论界调侃的“军事化管理企业”的狂人,在反腐问题上也不例外。
一位万达集团的高管向《南风窗》记者表示,虽然目前不能就该话题接受更深入的采访,但网络上关于万达的铁腕反腐举措大多都是确有其事。
就在1月12日的万达集团2018年会上,董事长王健林在提到过去一年工作中存在的问题时,强调了“地产集团个别公司营销人员集体贪腐,损公肥私。此事太恶劣,涉案主要人员已移交司法”。在展望新一年的工作时又说,“审计中心工作重点是预防,多开一些会、多搞一些教育、多搞一些走访。”
王健林提到的审计中心就是万达反腐最大的利器。万达官网显示,万达审计部成立于2001年,其成员由财务、工程、预算、土水电各专业人才组成,目前负责人是集团*党**委书记兼审计中心总经理高茜。
王健林在亲自编撰的《万达哲学》一书中这样形容审计部:“万达建立了一支强大的审计队伍,我个人在集团不分管具体业务,唯一管的部门就是审计部,审计部就相当于万达集团的纪委。这支队伍忠诚、严谨、能力强,在集团内树立了权威,具有很强的威慑力。”
通常的情景是,审计前,审计人员会拿着王健林的审计指令,然后把这张纸往总经理的桌子上一放,上面写着“审计指令”四个大字,哪个公司委派什么人到你公司进行例行审计,请接待配合,落款:王健林。

为了保证审计部门切实有效,万达赋予了它极高的独立性。在万达,审计计划、审计问题、审计结论、审计建议都要直接向王健林本人汇报,审计相对独立,不受任何人干扰,“所有员工几乎要等到内部发集团公告了,才知道这个部门或者部门的某个员工出了事”。据悉,这几年万达集团爆出的贪腐案件很多都是源于举报。
万达为了培训自己的审计人才颇下了一番功夫,除了具备专业知识外,还要求知识全面。万达请各个系统的总经理来培训审计人员,这种课涉及影视制作、演艺、院线、文化旅游、儿童业态、百货等业务,信息量巨大。“因为影视制作这个行业很特殊,给演员的费用是没有明账的,现场有那么多人吃饭,群众演员也没有明账,所以审计要针对此研究监管办法。”
当然,并不能说目前的模式已经尽善尽美。一方面是对于大公司,内审部门负担很重,往往是几十个人的团队,需要监管10多万名员工,难免抓大放小,治标不治本。
另一方面是事后发现问题,既成损失难以追回,就算把案子查实了,人开除了,但很多资产流失却救不回来了。《中国企业反舞弊蓝皮书2018》披露,“舞弊者已赔偿损失占比19.01%,挽回的反舞弊经济损失额不到经济损失总额的20%”,再次印证王健林的判断:反腐重在预防。

“家天下”的魔咒
在《南风窗》记者调查过程中,除了反腐方法各异的企业,还有一类组织的出现十分引人瞩目,那就是非营利性的“反腐败联盟”,力图从企业外部形成约束机制。
比如中国企业反舞弊联盟,成立于2015年6月18日,包含阿里巴巴、碧桂园、复星、美的、顺丰、世茂、万科、中集等企业,旨在推进不诚信员工与不诚信单位信息等资源共享。阳光诚信联盟2017年2月成立,由百度、京东、腾讯、美团点评、宝洁等13家企业共同发起,旨在共同利用科技手段反舞弊、反欺诈、反假冒伪劣。
民企反腐中的一大难点是约束力差,同样一起腐败案件,发生在民营企业内部往往处罚力度较轻,跳个槽接着干。联盟的初衷正是建立一个信用平台,共享平台上员工信用名录,共享反腐败信息。
据阳光诚信联盟工作人员介绍,联盟失信名单主要包括两部分,一部分是失信人员名单,包括收受贿赂、职务侵占、盗窃和诈骗等类型;另一部分是失信企业名单,主要是与联盟成员业务往来中存在行贿和售卖假货等失信行为的企业。如果联盟某家成员企业的员工有违背职业道德行为,录入失信名单后再去其他联盟成员企业求职,其他联盟成员在招录员工时可权衡考虑。
但放眼整个民企,不得不承认,许多民企还没有走出“家天下”的魔咒,领导者的反腐意志是否足够坚决,又是否能以身作则、言行一致地反腐,直接关乎到该企业的反腐效果。相比于国企内部腐败由纪委监委系统查办,民企往往要靠自身调查报案,但如果企业老板念及旧情不想追究腐败人员刑事责任,不报案,不当作犯罪处理,公安机关往往不能立案,更无从介入。

全国人大代表、唯美集团董事长黄建平就曾提案将民企反腐纳入到国家惩治和预防腐败体系,引起国家司法部门的关注。“司法体系中对于腐败惩治公私有别,给一些民企内部管理人员提供了腐败的空间。”
民企反腐在司法领域面临不小的尴尬。据《南风窗》记者了解,民营内部腐败案件存在立案难、追溯难和量刑公私有别的状况。
之前就有不少企业家反映,对民营企业的董事、经理利用职务便利进行同业经营行为非法获利的,司法实践中很难按《刑法》第165条规定定罪,只能依据《公司法》第215条规定来办——“董事、经理违反本法规定自营或为他人经营与其任职公司同类的营业的,除将其所得收入归公司所有外,并可由公司给予处分”,并追究其民事责任。显然,这对民企高管的违法行为的震慑力度较弱,导致违法成本过低。
针对目前民营企业内部存在的贪腐情况,《南风窗》记者采访的多位企业管理和法律领域的专家学者,有一个大致的判断是,民企反腐实践还在摸索阶段,对其成效保持观望。但可以肯定的是,反腐败对于民企来说已经是生死攸关的事情。
作者 | 南风窗记者 曹柠 cn@nfcmag.com
编辑 | 赵义 zy@nfcmag.com
新媒体编辑 | 杨露 yl@nfcmag.com
排版 | GINNY
(图片如有侵权,请联系删除。)