中国目前共有11所音乐学院,包括中央音乐学院、中国音乐学院、上海音乐学院、四川音乐学院、武汉音乐学院、天津音乐学院、西安音乐学院、沈阳音乐学院、星海音乐学院、浙江音乐学院、哈尔滨音乐学院。
本期,学艺宝app将对比分析19年和18年的录取线,想报考这些音乐学院的2020级艺考生,不妨参考一下哦!
中央音乐学院

中央音乐学院是全国艺术院校中唯一一所国家重点大学和 “211工程”建设院校,国家首批“双一流”世界一流学科建设高校。2019年面向全国本科计划招生370人,文理兼招。
一、央音2019年文化录取分数线


(央音2019年校考合格分数线未公布,只公布合格名单)
二、央音2018年文化录取分数线


变化:2019年央音各专业录取分数线比2018年都有小幅上涨,上涨幅度在10-20分左右。
上海音乐学院

上海音乐学院是中国第一所独立建制的国立高等音乐学府,国家首批“双一流”世界一流学科建设高校。2019年面向全国本科计划招收419人,文理兼收。
一、上音2019年文化录取分数线

二、上音2018年文化录取分数线

变化:上音2019年与2018年录取分数线基本持平,变化不大。
天津音乐学院

天津音乐学院2019年面向全国,本科计划招收702人。
一、天音2019年文化录取分数线


二、天音2018年文化录取分数线
音乐学(音乐学理论)专业:专业合格,按文化课成绩从高到低依次录取,文化课录取分数线为400分。
音乐学(音乐商务与音乐传媒)专业:专业合格,按文化课成绩从高到低依次录取,文化课录取分数线为429分。
音乐学(音乐批评)专业:专业合格,按文化课成绩从高到低依次录取,文化课录取分数线为412分。
音乐学(音乐教育)专业:专业合格,按文化课成绩从高到低依次录取,文化课录取分数线为342分。
作曲与作曲技术理论专业(作曲、指挥):文化课录取分数线为300分,按专业成绩从高到低依次录取。
艺术与科技(电子音乐、音乐录音):文化课录取分数线为300分,按专业成绩从高到低依次录取。
音乐表演(美声)专业:文化课录取分数线为260分,按专业成绩从高到低依次录取。
音乐表演(民族声乐)专业:文化课录取分数线为260分,按专业成绩从高到低依次录取。
音乐表演(笛子、笙、唢呐、二胡、板胡、民乐大提琴、民乐低音提琴、琵琶、三弦、扬琴、古筝、古琴、阮、柳琴、民族打击乐、管子)专业:文化课录取分数线为240分,按专业成绩从高到低依次录取。
音乐表演(小提琴、中提琴、管弦大提琴、管弦低音提琴、竖琴、长笛、单簧管、双簧管、大管、小号、长号、圆号、大号、西洋打击乐、管弦萨克斯管)专业:文化课录取分数线为265分,按专业成绩从高到低依次录取。
音乐表演(钢琴)专业:文化课录取分数线为270分,按专业成绩从高到低依次录取。
音乐表演(手风琴、双排键电子琴)专业:文化课录取分数线为270分,按专业成绩从高到低依次录取。
音乐表演(流行演唱、现代键盘、现代萨克斯管、爵士小号、爵士长号、爵士鼓、古典吉他、电吉他、电贝司、电子手风琴)专业:文化课录取分数线为255分,按专业成绩从高到低依次录取。
舞蹈编导、舞蹈表演专业:文化课录取分数线为210分,按专业成绩从高到低依次录取。
舞蹈学专业:文化课录取分数线为300分,按专业成绩从高到低依次录取。
表演专业:文化课录取分数线为260分,按专业成绩从高到低依次录取。
戏剧影视美术设计专业:文化课录取分数线为320分,按专业成绩从高到低依次录取。
变化:天音2019年各专业录取分数线与2018年相比,分数线有所提升,但幅度不大,5-15分左右。
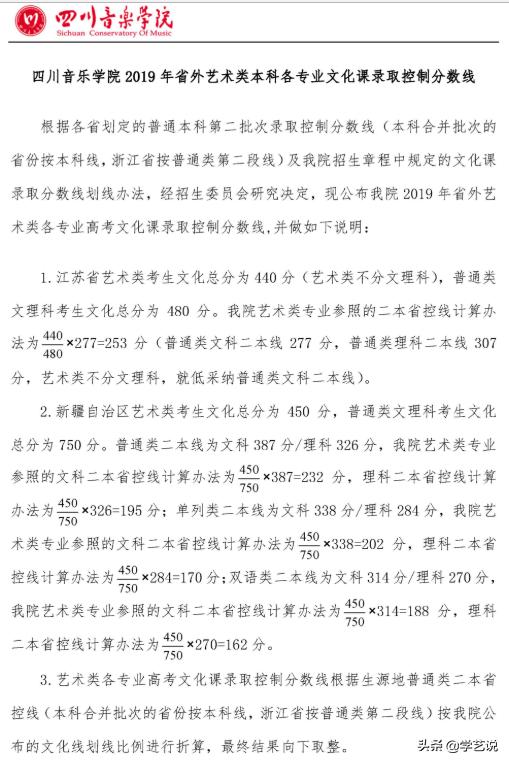
四川音乐学院

一、川音2019年文化录取分数线




二、川音2018年文化录取分数线

星海音乐学院

一、星海2019年文化录取分数线



二、星海2018年文化录取分数线


变化:星海2019年各专业录取分数线提升较大,其中广东本省的涨幅最明显。
西安音乐学院

一、西音2019年文化录取分数线
(一)、陕西省:艺术史论、音乐学、音乐表演、作曲与作曲技术理论、录音艺术、舞蹈编导、舞蹈学、舞蹈表演、艺术与科技专业高考文化课录取控制分数线艺术文科300分,艺术理科273分。
(二)、外省:艺术史论、音乐学、音乐表演、作曲与作曲技术理论、录音艺术、舞蹈编导、舞蹈学、舞蹈表演、艺术与科技专业高考文化课录取控制分数线,在未合并普通本科第二、第三批次的省份,不低于该省(区、市)普通本科第二批次录取控制分数线的70%划定;
在合并普通本科第二、第三批次的省份,不低于该省(区、市)普通本科第二批次录取控制分数线的75%划定。各省(区、市)对单独组织专业考试的院校有文化课录取控制分数线规定的按相应规定执行。
(三)、高考总分非750分的省份:我校按照陕西省艺术类本科文化课录取控制分数线占高考文化课总分的比例折算该省(区、市)文化课录取控制分数线。
(四)、综合分计算公式
1、艺术史论、音乐学、作曲与作曲技术理论、舞蹈学、录音艺术、艺术与科技专业综合分=(考生文化课成绩÷所在省份文化满分×40)+(专业成绩÷100×60)
2、音乐表演、舞蹈编导、舞蹈表演专业综合分=(考生文化课成绩÷所在省份文化满分×20)+(专业成绩÷100×80)
二、西音2018年文化录取分数线
(一)、陕西省:艺术史论、音乐学、音乐表演、作曲与作曲技术理论、录音艺术、舞蹈编导,舞蹈表演、艺术与科技专业高考文化课录取控制分数线艺术文科304分,艺术理科276分。
(二)、外省:艺术史论、音乐学、音乐表演、作曲与作曲技术理论、录音艺术、舞蹈编导,舞蹈表演、艺术与科技专业高考文化课录取控制分数线不低于各省(区、市)普通本科第二批次录取控制分数线的65%划定。
各省(区、市)对单独组织专业考试的院校有文化课录取控制分数线规定的按相应规定执行。
(三)、高考总分非750分的省份:我校按照陕西省艺术类本科文化课录取控制分数线占高考文化课总分的比例折算该省(区、市)文化课录取控制分数线。
(四)、综合分计算公式
1、艺术史论、音乐学、作曲与作曲技术理论、录音艺术、艺术与科技专业综合分=(考生文化课成绩÷所在省份文化满分×40)+(专业成绩÷100×60)
2、音乐表演、舞蹈编导、舞蹈表演专业综合分=(考生文化课成绩÷所在省份文化满分×20)+(专业成绩÷100×80)
变化:西音2019年录取分数线相比2018年,波动不大,较稳定。
武汉音乐学院

一、武音2019年文化录取分数线
经武汉音乐学院招生委员会讨论通过,并报湖北省教育厅招生办公室批准,我院2019年普通本科各专业文化投档资格线(750分制)如下:
1、音乐学专业(音乐教育、音乐治疗、音乐学理论、音乐管理、戏曲音乐、钢琴调律招考方向)340分;
2、作曲与作曲技术理论专业(含音乐表演专业指挥招考方向)315分;
3、录音艺术专业(音乐音响导演、音乐编辑与制作招考方向)305分;
4、音乐表演专业(除指挥招考方向外)295分;
5、舞蹈表演专业245分;
6、舞蹈编导专业295分;
二、武音2018年文化录取分数线
1、音乐学专业(含音乐教育、音乐学理论、音乐管理、钢琴调律招考方向)340分;
2、作曲与作曲技术理论专业300分;
3、录音艺术专业(含音乐音响导演、音乐编辑与制作招考方向)300分;
4、音乐表演专业(演唱、中国乐器演奏、西洋管弦·打击乐器演奏、钢琴演奏、键盘乐器演奏与编导、通俗乐器演奏招考方向)290分;
5、舞蹈表演专业245分;
6、舞蹈编导专业290分。
变化:武音2019年录取分数线相比2018年,波动不大,5分上下的波动,其中作曲专业提分明显,涨幅在15分。
浙江音乐学院

一、浙音2019年文化录取分数线

二、浙音2018年文化录取分数线

变化:浙音2019年分数线相比2018年,有明显提升,涨幅在10-20分。
中国音乐学院、沈阳音乐学院和哈尔滨音乐学院2019文化录取分数线尚未公布!
总结
想考音乐学院的2020届艺考生们,专业和文化必须两手抓,在提升专业能力的同时,一定不能忽视文化课的提高,夯实基础,才能在2020年的艺考中取得优异成绩!