2023上半年楼市风云变幻,可谓“冰火”两重天。楼市不起,政策不止。上半年各地因地施策,楼市新政不断......。今年,扬州也打出了多套政策组合拳,从限购、限售、人才补贴、契税、公积金等多方面助力楼市升温。
史无前例的利好政策加上6月的房贷利率下调,现在真的是买房好时机,下面是扬州最新购房政策,赶紧收藏~
1
*款贷**方面:房贷利率下调! 3.1%+3.7%的最强组合来了!
从去年开始,调整最多的就是首付比和房贷利率了!而购房者也是实打实的享受到了优惠!
6月20日*款贷**市场报价利率(LPR)为:1年期LPR为3.55%,5年期以上LPR为4.2%,均较前值下降10基点。这是2023年以来,央行首次下调5年期以上LPR,*款贷**市场报价利率(LPR)也正式结束连续9个月的“按兵不动”,房贷利率一再下降!
LPR调整关乎房贷族的“钱袋子”。2023年2月20日起,扬州全市首套住房商业性个人住房*款贷**利率的下限由现行的LPR-20BP调整为LPR-50BP,这意味着,扬州首套房*款贷**的利率下限,将由之前的“最低3.8%” 下调至“最低3.7%”, 创近20年来新低 。

扬州公积金*款贷**政策:
➩5年及以下首套个人住房公积金*款贷**利率为2.6%;
➩5年以上首套个人住房公积金*款贷**利率为3.1%。
➩第二套个人住房公积金*款贷**利率保持不变,5年及以下、5年以上利率分别为3.025%和3.575%。2022年5月7日:在扬来扬人才、生育二孩及以上家庭公积金*款贷**最高额度 上浮 。
6.25扬州公积金*款贷**政策又迎利好:一 是可提取公积金账户余额为购房前期资金 。二是单缴存人、双缴存人的住房公积金*款贷**最高额度阶段性上调至 60万元、100万元;多子女家庭住房公积金*款贷**额度相应上浮。

2
利好政策:延续、优化,扬州公积金*款贷**额度上浮...
1、6月25日 ,扬州发布楼市新政:自7月1日起,《关于促进市区房地产市场平稳健康发展的通知》正式实施, 施行期1年 ,实施范围覆盖了扬州全部市区。
划重点:
1、在市区购买改善性住房的,不再执行限购政策,其原有住房不再执行限售政策
2、推广二手房按揭*款贷**“带押过户”模式
3、继续执行人才和二孩以上家庭购房补贴政策继续实施1年
4、单缴存人、双缴存人的住房公积金*款贷**最高额度阶段性上调至60万元、100万元;多子女家庭住房公积金*款贷**额度相应上浮
5、政策调整,切实减轻企业负担,调整优化居住地块规划管理的适用时间......
详情》》》 重磅!延续!优化!扬州最新楼市政策发布,涉及限售、公积金*款贷**上浮...

2、4月28日 ,扬州经济技术开发区促进土地市场平稳发展的措施:进一步优化营商环境,切实帮扶相关企业纾解难,发挥土地供应对市场的调节作用,促进经开区土地市场良性循环和平稳发展,提振土地市场信心。有效期2023年4月1日至2023年12月31日。
一、支持拿地企业与国有公司合作。 房地产企业可以选择与区属国有公司合作拿地,原则上区属国有公司持股比例不超过30%。如持股比例超过30%,按区属国有企业投资参股的要求执行。(责任单位:国控集团、建设局)
二、实施货币化*迁拆**、商品化安置。 购房款金额超过或等于房票票面金额的,购房补贴为房票票面金额的5%;购房款金额不超过房票票面金额的,购房补贴为购房款金额的5%;购房补贴最低不少于5万元。 (责任单位:国控集团、建设局、财政局、各镇街)
三、拿地房企享受一定的人才购房政策。 房地产企业于2023年12月31日前通过招拍挂方式拥有住宅或商住开发项目,且一年内开发的,商品房销售面积的30%可享受以下政策:
(1) 购房人购买现售预售商品住宅的一次性给予6万元优惠政策。
(2) 二孩家庭购买现售预售商品住宅的一次性给予5万元优惠政策;三孩及以上家庭购买现售预售商品住宅的一次性给予10万元优惠政策。 上述1、2条优惠政策可累计享受,但二孩和三孩优惠政策不可重复享受。 (责任单位:国控集团、建设局、财政局)
详情》》》 扬州这里发布楼市新政策!
3、3月9日江都发布7条楼市新政:积极支持刚需和改善住房需:详情请点点击文字部分内容。
4、2月20日 ,扬州出台了《关于积极支持刚需和改善性住房需求的通知》,从继续鼓励人才和生育二孩以上家庭购房、放宽新房购买条件、首套房契税补贴、调整首套房商业*款贷**利率等方面,进一步加大对刚性和改善性住房需求客群的支持力度。 8条楼 市措施出台后,购房者出手速度加快,市场明显活跃了起来。
8条措施重点内容:
1、进一步放宽新房购买条件:取消新房限购;
2、各区购房补贴政策,继续延续;
3、在主城区购买改善型住房后,原有房屋不再限售;
4、扬州公积金缴存人家庭在本市行政区域内买房,可申请办理“商转公”;
5、公积金*款贷**最高额度再提高,阶段性上调20%;
6、扬州首套房商贷下限由LPR-20BP阶段性调整为LPR-50BP,首套房*款贷**将由之前的“最低4.1%”下调至“最低3.8%”。
7、大专及以上学历在扬州市区买首套房,给予所缴契税100%补贴;
8、支持房地产领域合理融资,做好“保交楼”金融支持!
附:各区人才和二孩及以上家庭购房补贴一览

详情请点击: 重磅!8条措施!扬州房贷利率最低3.8%!商转公放开!契税100%补贴...
3
上半年全国多地发布楼市新政
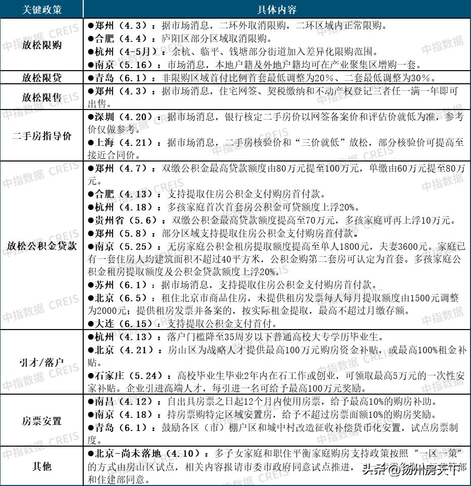
2023年,上半年各地政策仍保持宽松趋势,从政策调控节奏来看,一季度政策出台节奏相对稳定,但5月以来各地政策出台频次减少,部分二线城市政策优化力度增强。根据中指监测, 2023年上半年全国有超百省市(县)出台政策超300条 ,公积金支持政策、购房补贴是各地因城施策的主要手段,部分城市涉及优化限购政策、降低首付比例及房贷利率、优化预售资金监管等方面。上半年,已有超40城首套房贷利率下限降至4%以下。
表:2023年上半年主要政策类型出台频次对比

表:2023年二季度部分一二线城市 “因城施策”主要举措

资料来源:中指研究院综合整理
整体来看,2023年上半年,经历了一番小阳春,然后却又恢复了平静,目前购房者置业情绪不高,那2023年下半年房地产政策将如何执行?
下半年楼市政策或将更加宽松。需求端主要还是继续支持刚需和改善合理住房需求,上半年楼市偏弱的弱二线城市和三线城市,下半年将进一步放宽限购和限售,一线城市“一区一策”也将越走越顺。
目前来说,对于刚需和改善需求,如果政策合适,有资格又有实力,现在的确是比较好的机会,可以选择上车。

2023上半年扬州楼市白皮书之政策篇