感冒,是一种常见上呼吸道感染,主要由病毒(如鼻病毒、冠状病毒、腺病毒、呼吸合胞病毒、流感病毒等)引起。除了少数如流感病毒引起的流行性感冒有针对性的药物治疗。大部分感冒没有特效药物,感冒药大都只是治标不治本,以缓解症状为主。

症状比较轻的感冒,抵抗力较强的人群不吃感冒药也行,多喝水,多休息,一般一周左右感冒会自行痊愈。但是,感冒伴随的发烧、鼻塞、咳嗽等诸多症状让人不舒服,而且对于抵抗力较差的人群,不对感冒进行控制也可能增加患并发症的风险。这时,可选择感冒药缓解症状。一般使用感冒药有以下原则:
(1)抗菌药物对绝大部分感冒是没有作用的,使用抗生素反而可能引起药品不良反应及肠道细菌紊乱。部分感冒患者如同时继发细菌感染,需要使用抗菌药物,需要由专业医生来决定,不推荐患者自行使用。

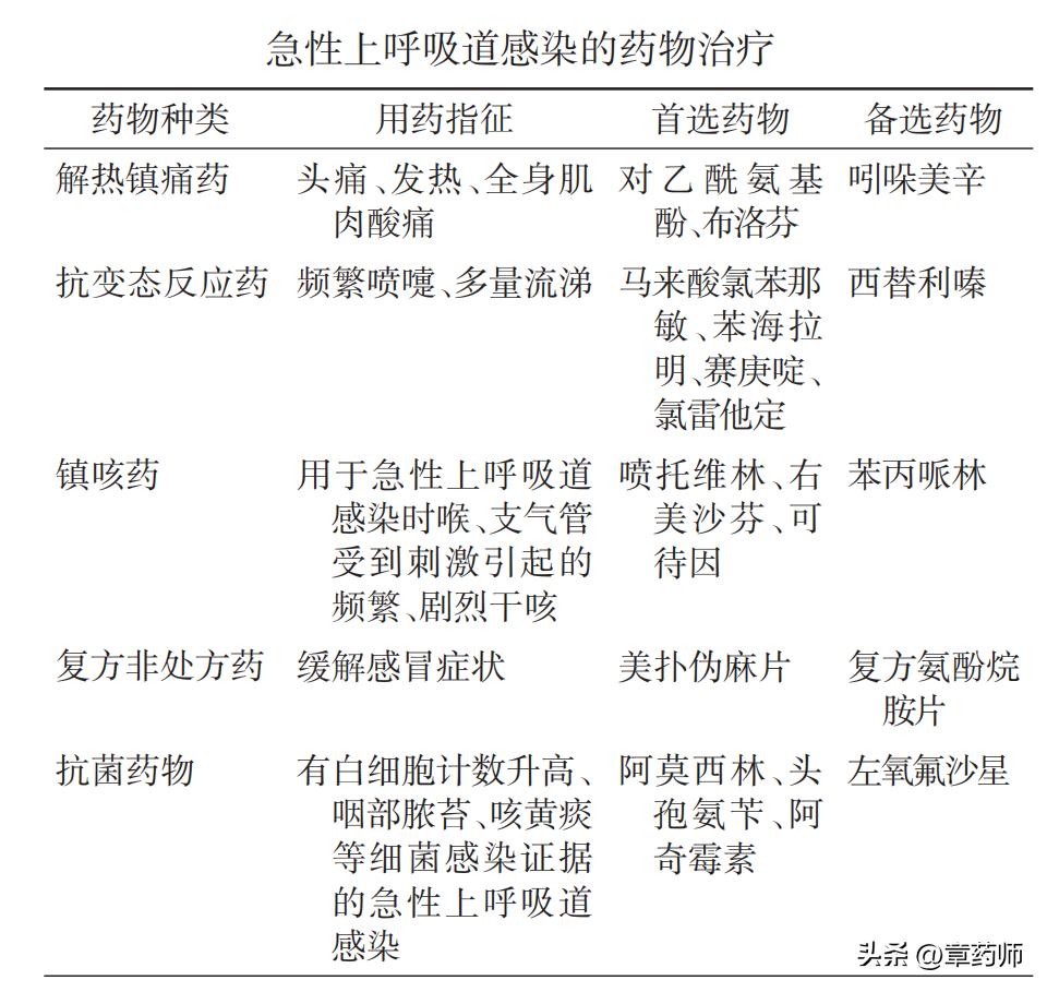
(2)一般来说针对感冒该如何选药,当然是有什么症状就选含有对应成分的药物,如发热使用解热镇痛药,咳嗽使用镇咳祛痰药物,鼻塞流涕选用抗过敏药物等。

(3)常见的解热镇痛药有:对乙酰氨基酚(扑热息痛)、布洛芬、双氯芬酸钠等,感冒患者不适宜长期自行使用解热镇痛药,一般用于退热不超过3天,用于镇痛不超过5天。儿童在病毒感染(其中包括感冒)时,如果使用大剂量阿司匹林退热,可能会发生瑞夷综合征,一种罕见但可致死的严重药物不良反应,表现为严重的肝损害和脑病。因此,为孩子选择退烧药时应避免使用阿司匹林,可以选择对乙酰氨基酚、布洛芬等。

(4)在服用感冒药时,最容易疏忽的需要注意的问题是重复用药。不同厂家的复方感冒药中,成分的重叠很多,如果同时使用几种感冒药,很容易造成某些成分服用量超出安全限额。而药物一旦服用超量,很容易引起药物不良反应。例如对乙酰氨基酚,日剂量不宜超过2g,当日剂量大于4g时即可引起急性肝损伤,甚至造成致命性肝坏死。很多复方感冒药中含有“氨酚”和“氨”都是带有对乙酰氨基酚成分。因此,使用复方感冒药时一般不要同时用两种或两种以上,以免造成重复用药,【如何快速识别复方感冒药中的成分】,或见下表:

(5)儿童用药时应当尽量选用儿童专用剂型品种。儿童不是单纯缩小版的成人,与成人存在明显的生理差异性,因此,不能简单地直接减剂量使用成人药物。

(此处已添加书籍卡片,请到*今条头日**客户端查看)