以下文章来源于逸本律皮书公众号 ,作者方逸敏
本文版权归作者所有,转载仅供交流学习,如有异议请私信联系删除

近日,笔者正与同事合办某案件,因当事人仅知晓对方微信号,我们便通过律师调查令的方式获取到被告的身份信息。现将支付宝及微信的律师调证信息(2021年3、4月获取,7月更新)作简单整理,以便利同行。
一、申请律师调查令所需材料
(一)提交预立案诉讼材料
经与受诉法院——(嘉兴)海盐县人民法院沟通,可根据已明确的信息将被告身份信息写为:“被告:微信号‘XXXX’,姓名XXX(暂不确定),男。”
(二)授权委托材料
授权委托书、律所公函、律师证复印件
(三)律师调查令申请书(除签名外全文打印)
经与法院沟通,若因协查人不同而需多份调查令的,可将所有协助调查人写在一份申请书上,仅提交一份申请书即可。
申请书内容要求如下:
1. 当事人身份信息;
2. 申请人身份信息、联系方式及地址;
3. 共同参与调查人员的身份信息;
4. 协助调查人信息;
5. 需要调查收集的证据名称、具体范围;
6. 调查令的有效期限;(法院开具的期限最长为15日)
7. 事实与理由(需要调查收集的证据拟证明的事实、与案件的关联性;无法自行取证的客观原因);
8. 保密承诺。(本案受诉法院给我们邮寄调查令时,另邮寄了需协查人员填写的回执、需申请人填写的保密承诺书)
二、支付宝调证
(一)接待地址、时间及前往人数:

现场仅允许调查令中开具的律师上楼取证。
自2021年7月26日起,杭州市西湖区万塘路18号黄龙时代不再接待,变更后的线下(蚂蚁)协查地址为:杭州市西湖区西溪路569号蚂蚁A空间东门1号楼大安全接待中心。
(二)公检法调证专线:
0571-86564762(下午容易接通)
(三)调查令抬头:
支付宝(中国)网络技术有限公司
如有需要,务必联系调证专线,官方座机反馈的信息与调证专线提供的信息是不一致的。
(四)提供材料/调查令的要求
律师前往调证的,应提供律师调查令、律师证复印件,出示律师证原件。
只调查注册信息的,可当场拿到查询结果。
若需查询流水等其它信息的,公司会在一定工作日内(具体现场告知)依据调查令中的地址邮寄查询结果。
1. 若通过扫描商家码转账的,应在调查令中写明账单的交易订单号(非商家订单号),无需提供商家码,并写明查询的系“收款方”/“付款方”的实名认证信息(姓名、身份号码)。

2. 若已知手机号,而该手机号对应多个账号的,可在调查令中写明“根据被告的手机号码XXX查询该手机号码对应的X(两/三)个支付宝账户的实名认证信息”。
3. 除调查令外,若还需向协查人提供其它附件,要求其根据该附件查询相关信息的,提供的附件应加盖法院章。
4. 申请调取流水时,应写明申请调取的时间段,自2015年1月1日之后的流水记录均可查询(无“最长选择一年”的限制)。
5. 若需查询其它项的均应写明,如:所绑定的银行卡信息、可用余额。
(五)法院邮寄调证(需通过法院专递)
若因行程不便,需通过法院邮寄方式调证的,法院需提供:协助查询通知书/协查函+两位工作证复印件+执行公务证复印件。
协助查询通知书中写明法院联系方式及收件地址,调证结果会于15个工作日内邮寄给法院。
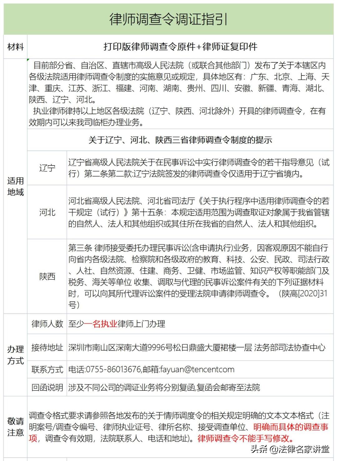
三、微信调证
(一)接待相关信息:
1. 接待时间
工作日:09:30-12:00;14:00-17:30。
2. 公司名称
财付通支付科技有限公司
深圳市腾讯计算机系统有限公司
其他
3. 接待地址
深圳市南山区深南大道9996号松日鼎盛大厦裙楼一楼(请勿向此地址邮寄)
4. 收件信息
深圳市南山区深南大道10000号腾讯大厦 法务部司法协查中心 0755-86013388
5. 联系方式
电话:0755-86013676
邮箱:fayuan@tencent.com(请写明具体需求、工作单位、联系电话)


律师调查令指引
(二)公检法调证专线:
电话:0755-86013676;
邮箱:fayuan@tencent.com(写明具体需求、工作单位、联系电话)
(三)调查令抬头
1. 深圳市腾讯计算机系统有限公司;
2. 财付通支付科技有限公司。
需要注意的是,能配合调取微信信息的实际有两个公司,不同公司能配合调取的信息范围会有所不同。查询实名认证信息的,应以“财付通支付科技有限公司”为协查人。
虽网上很多版本的指引都对这个问题作了说明,但因调证专线的接线员与实际调证人员是不同的,实际操作时仍难以提前做到准确无误。最稳妥的方式是将两个公司名称都写上,腾讯调证专线工作人员的回复也是如此:“都写上,到现场再看。”
(四)提供法院收件地址
7天内,腾讯/财付通公司一般会根据调查令中承办人的联系方式将调查结果、协查回执邮寄给法院。
在本次调证过程中,财付通第一次仅查询到绑定手机号,一周后又将查询到的姓名及身份号码二次邮寄至法院(不排除对方后续绑定后,腾讯在短期内会再次反馈的可能)。
(五)法院邮寄调证
如需通过法院专递方式调证的,需由法院通过专线与协查人员直接联系。
(六)注意事项
微信聊天记录无法在民事案件中调取。
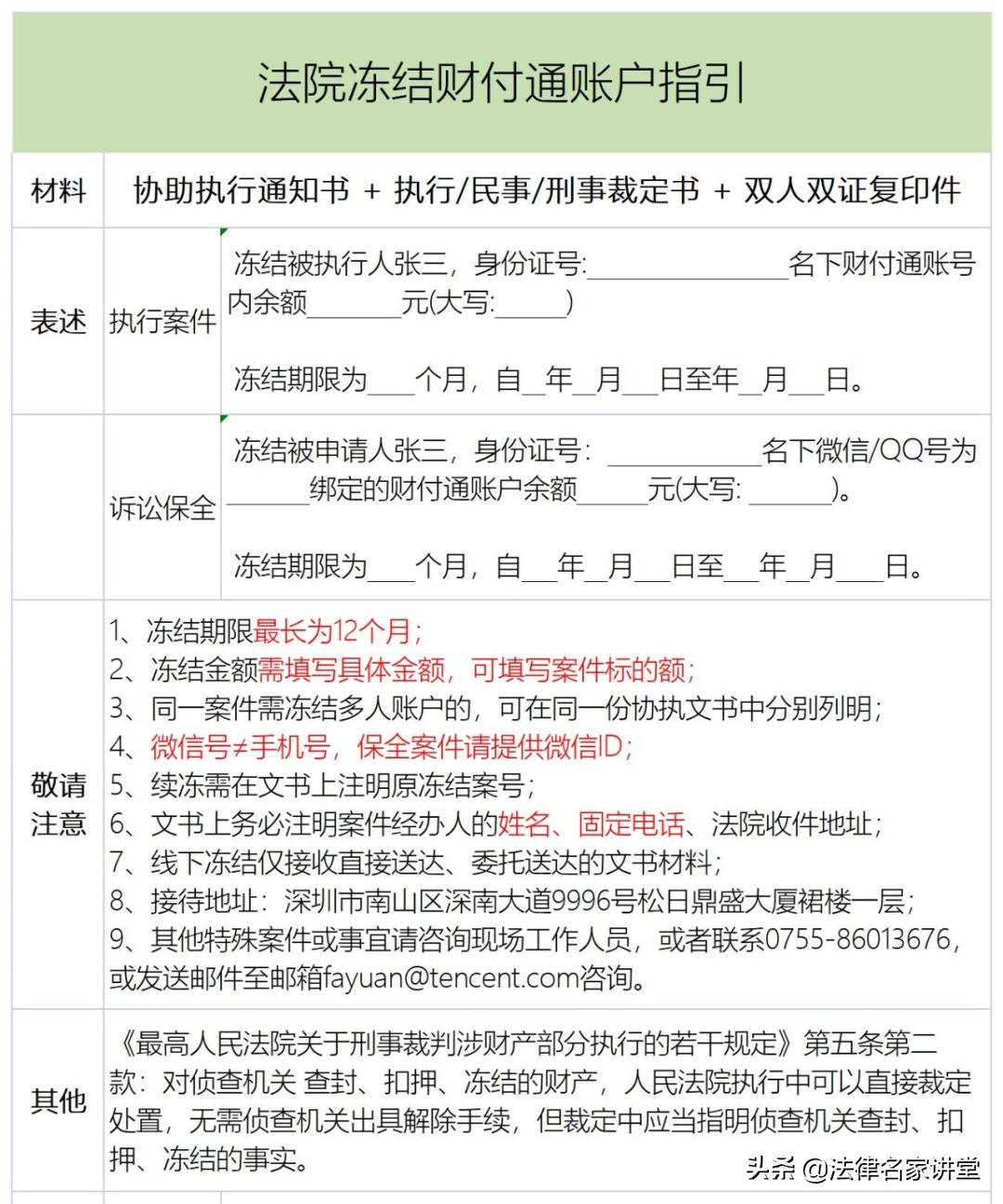
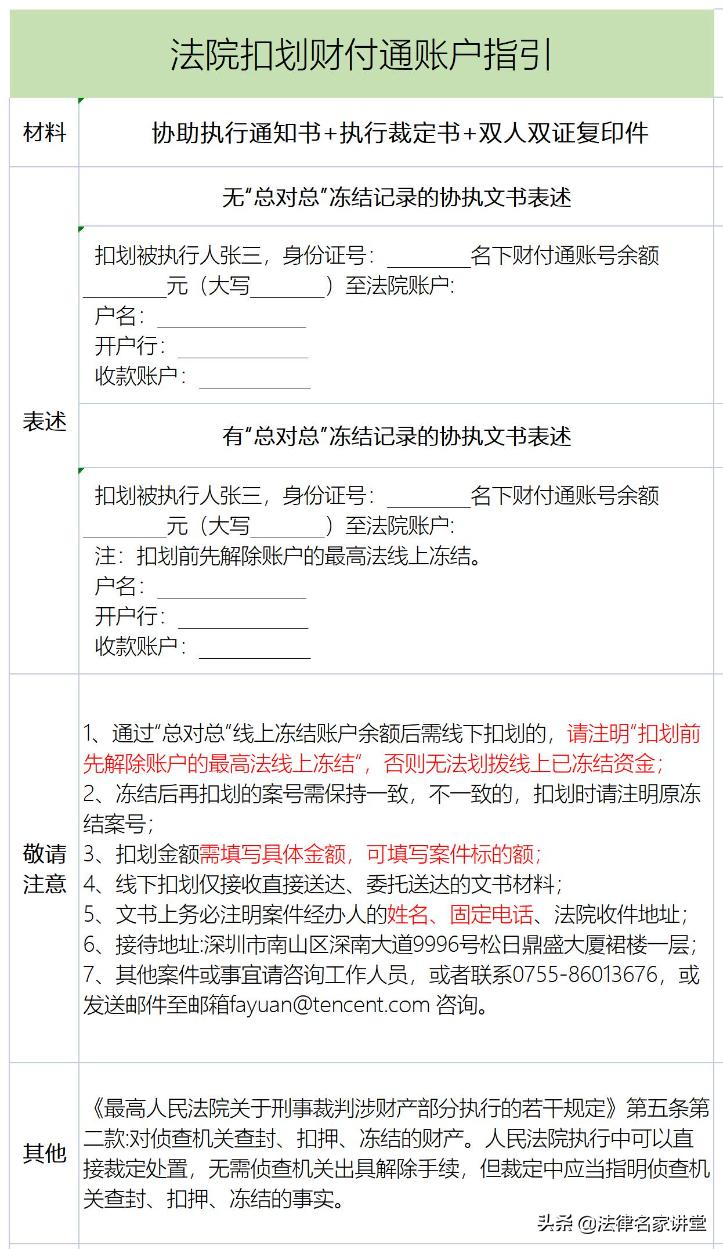
四、财付通账户冻结、划扣

