时间过的真快,转眼一年又快过去了,2020年就只剩下11天了。年关将至,运营商的积分换话费活动又开始了,由于积分可能在年后失效(清零),建议有积分的小伙伴,尽快兑换话费或礼品什么的,以免月底之后就就没了。以下是中国移动、联通、电信发送短信免费积分兑话费方法,希望对大家有所帮助。

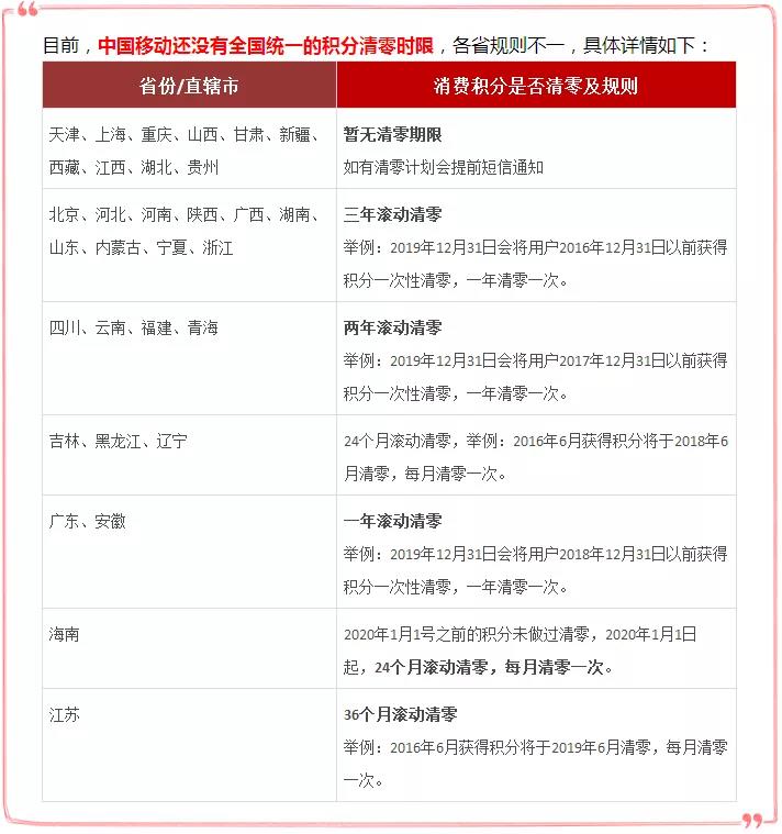
从目前来看,中国联通和电信积分采用的是“三年滚动清零”机制,而中国移动则没有统一的积分清零时限,不同地区清零时限也不一样。总的来说,建议有积分的用户赶紧去兑换一下,不然积分到期了不用会清零,消费了一年,辛苦积攒到手的福利又飞了!

三大运营商发送短信积分兑换话费的方法:
移动用户编辑「HF」发送至10658999;
联通用户编辑「JFJF#Q」发送至10010;
电信用户编辑「JFDH」发送至10001;
以 中国联通 用户为例,首先在手机中编辑短信 JFJF#Q 发送至 10010 ,如图所示。

之后会接收到一条短信,提示您剩余积分可以兑换多少话费,根据提示回复 Y 确认兑换,即可完成积分兑换话费了,如图所示。

由于小编的积分并不多,因此兑换的话费只有 9.54 元,而身边有朋友兑换了50元。另外,如果你积分特别多的话,还可以*载下**运营商的APP,还可以用积分兑换实物,如一些日用品、电子产品之类的。感兴趣的小伙伴,不妨尽快去看看,如需兑换,尽快在12月31日之前完成兑换,否则积分可能会被清零哦。