连锁企业很多对外宣称目前已有50家、100家,甚至1000家门店,但是随机抽查加盟商,加盟商甚至都想自己单干了!
因为总部啥也没干,例如前期的装修和开业流程,都是加盟商自己摸索,总部最多就是培训一下,然后就再无联系。前期是如此,后期运营更不用说了。
作为连锁总部,要给加盟商一个好印象,除了招商人员和加盟商接触的第一印象,还有装修+开业流程的营建环节,这是“俘获”加盟商的关键时刻。
连锁总部在建店、开店会遇到什么问题?
在选址问题上,连锁到处选址、抢址,门店租金越来越高,更糟糕的是抢到的店面却没有得到很好的规划,建店装修时间拖延、诸多细节没有考虑周全,开业流程混乱,准备不到位、部门协作差。
这样一来,不仅规模化扩张计划受到影响,加盟商的信心也受到打击,为什么会出现这种问题?
究其根本就是标准化实施的不够彻底,特别是建店开店流程的标准化。
所以一定要做好连锁的标准化,例如总部、分公司、门店三个层面的标准化手册,然后通过训练员工去贯彻标准,再通过督导人员去检查和指导,完成了闭环,最后不断优化标准,达到“既连又锁”的状态。
那今天【连锁兵法】给大家分享建店开店的内容:
定义:是什么——建店开店是什么?
目的:为什么——为什么要做建店开店的流程?
方法:怎么做——怎么做建店开店流程标准化?

建店开店是什么?很多老板听到这句话都开始笑了,我做连锁这么多年,我能不知道?
此问题,不在于你知道,而在于如何把经验形成方法,让组织依靠流程去运转,从依赖人的组织,过渡为靠流程和制度去解决。
国家依法治国,中国才能带领14亿人走向富强;
企业依法治理,企业才能实现既快又稳的扩张,
所以问题不在于建店开店是什么!而在于,怎么把它写下来?把日常做的写下来,然后不断优化传承下去,即:
先把成功的经验,上升到方法,然后把方法落地到流程上。
个人经验,沉淀为组织能力,才永远属于组织。
那建店和开店是什么:
建店就是从选完址后的门店测量、SI设计方案、制定装修计划和实施,最后工程验收;
开店则是做市场推广方案、人员筹备、开业促销方案,开业准备等等。

如果上述能引发你思考,那么这个为什么,你心中就有答案了:为了更好地复制门店,提高开店效率和成功率。

这里有个方*论法**,做标准化离不开的要素:流程、规范、表单。
什么叫流程、规范、表单?以建店标准化为例
1-建店的业务流程是怎么样的?(有哪些节点、谁来负责)
2-建店的每个流程怎么理解,要进行规范说明(例如门店测量这个流程如何测量,原则是什么,要注意什么等等)
3-建店这个过程中,有涉及到哪些工具和表单(后续做同样的事会不会用到,有没有保留的必要)
这就是方*论法**,当你掌握这个方*论法**,你就可以梳理《建店手册》、《开店手册》出来,用来规范未来的门店装修和开业,大大提高效率。

举例:建店的流程、规范、表单
第一步:梳理建店的业务流程
建店的流程,一般是:
首先是拓展部门去门店——实地测量
然后是给到企划部——设计装修的方案
然后总经理或者相关人员负责——审核
审批通过后——选择装修商
但是还要进行——审核该装修商的资质
资质没问题后——开始报价和签订合同
最后的最后——装修施工和工程验收
这个一般门店的建店流程,这样不够清晰,因为还不知道哪个部门负责,还要画出流程图才能一目了然,例如这样的:

你看,把经验写出流程,方便员工一看就懂,这就是流程的魅力,所谓纲举目张。
建店流程搞定了,还会出现一个问题,有建店经验的员工一看流程就知道每个流程应该怎么做;
问题在于假设老员工离职了,一个职场小白过来怎么办?
第二步:建店流程进行规范说明
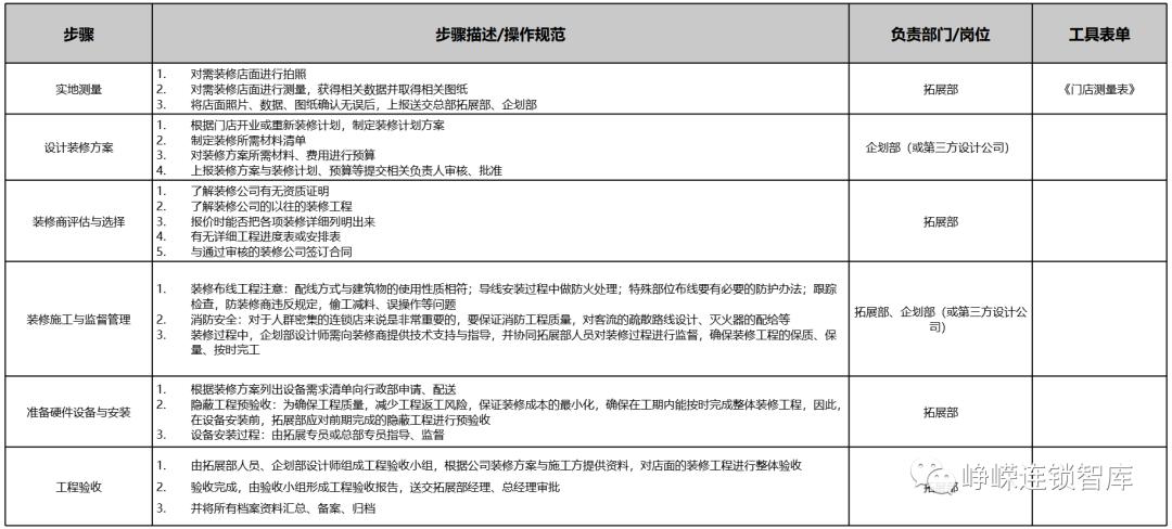
为什么要规范说明,就是要小白通过看完流程的规范说明就能懂,大大降低培养人的时间成本,例如上述流程里:
- 实地测量,应该怎么测量,有哪些步骤,需要拍照吗等等
- 设计装修方案,怎么写?方案里的清单有哪些?费用预算怎么做?
- 如图:

第三步:流程里常用的工具表单
细心的你,肯定发现了,规范说明里对的工具表单有: 《门店测量表》 ,也可能有 《门店申请表》、《工程验收表》 等等。
这些表格留下来之后,以后就可以复用了,不然每个员工都根据自己想法来做,工作量就非常大了,特别是一年要扩张100家门店以上的企业。

同理:开店的流程、规范、表单
第一步:梳理开店的业务流程
开店来说,每个行业具体细节都不一样,但是整体逻辑是没什么变化的,一般来说,有以下流程:

这是流程简图,但是整个开店的工作,并不是一个人完成的,而是各个部门之间的协作完成的,所以要找到流程中的负责人,而且要明确每个部门的职能是什么,例如这样的:

该开店流程里,涉及到的部门有: 财务部、运营部、拓展部、商品部、企划部五大部门。
他们要有部门的角色定位,值得注意的是,对于直营店和加盟店开业来说,角色的定位是不一样的。
根据刚刚的通用流程,现在要把部门设计在流程里面,我们简称为:跨职能流程图,如图:

第二步:开店流程进行规范说明

第三步:流程里常用的工具表单
开店流程,肯定需要《开店作业流程控制表》,这样就知道大概什么时间做什么事,谁来负责,最迟什么时候完成,完不成怎么办等等

最好也做出一份 《新店筹建工作联络单》 出来,这样就能迅速知道哪个部门的负责人是谁,高效率运转,让门店火爆开起来。


建店开店是连锁绕不开的话题,特别是大规模做门店扩张的时候,更需要建店开店的流程和标准,只有静下心来,把做得好的经验沉淀下来,组织才能更上一个台阶。
本文讲解了:
什么是建店开店?
为什么要梳理建店开店流程手册?
怎么梳理建店开店流程手册?
其中,涉及到一个核心方*论法**:标准三要素——流程、规范、表单。
因为这不仅仅是给建店、开店做标准化用的,还更是给大家用于梳理门店、总部的好方法。

思考1:贵公司的建店流程如何梳理?
思考2:贵公司的开店流程如何梳理?
思考3:除了建店开店,还需要哪些的标准化梳理?