通常,消费者判断一个品牌或产品靠不靠谱,都会习惯性地百度搜一下。如果搜索结果全是正面信息,显然生意就成了一半。但是如果找了半天,发现信息很杂很少,甚至有负面消息,一个潜在客户很容易就变成了路人甲,甚至还会被用户拉入黑名单。
所谓“百度霸屏”,就是在百度搜索你的品牌或产品名称,搜索结果的前三页有足够的相关信息展示。
那么,如何才能实现百度霸屏?
我们先需要了解百度抓取信息的原理。
百度拥有一套自有算法程序筛选优质内容,通过在权重较高的网站上抓取与用户搜索关键词匹配的内容,用算法筛选出匹配度最高的优质内容优先展现给用户,其本身并不生产内容。因此做百度霸屏,也就是要在权重较高的网站上大量上传产品或项目内容,并植入用户搜索关键词,从而被百度程序有效识别、抓取,甚至优先推荐给用户。
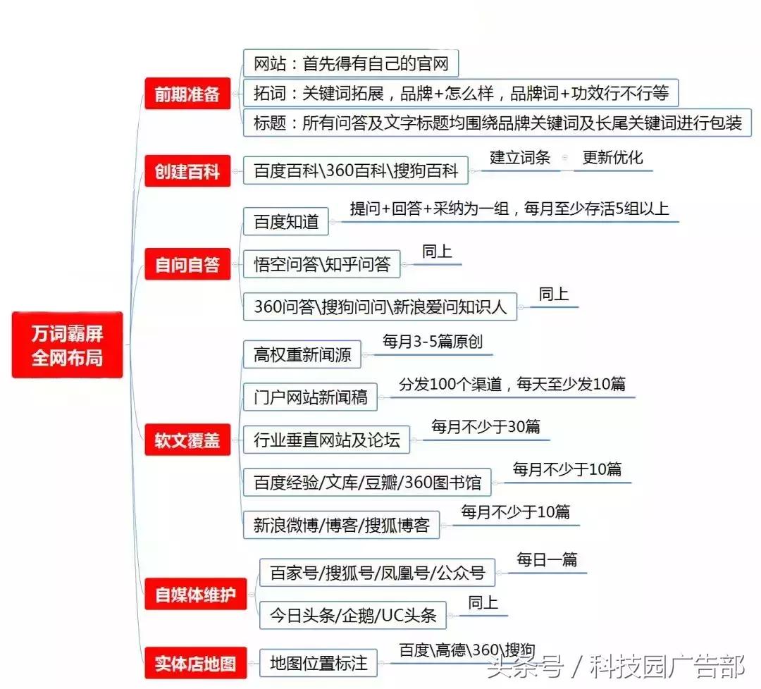
具体操作方法主要包含三大步骤:
一、用“大数据统计工具”挖掘出代表用户需求的长尾关键词。
二、用“站长工具”筛选百度权重较高的平台或网站。
三、制造内容,在内容里植入长尾关键词,持续上传并更新内容。

步骤一
用“大数据统计工具”挖掘出代表
用户需求的长尾关键词
挖掘用户需求的长尾关键词工具中比较常用的有以下几个:
1、百度指数;2、爱站关键词挖掘;3、5118工具;4、站长工具。
以“枸杞”这个词为例,不同平台挖掘的长尾关键词不尽相同,随便参照哪个都可以,如图。
百度指数 “枸杞” 长尾词排行榜

5118 “枸杞” 长尾词排行榜

步骤二
用“站长工具”筛选百度权重较高的
平台或网站
常见用于创造或上传商业信息的平台或网站有4大类,分别是:
1、企业官网;2、百度系产品;3、自媒体平台;4、新闻媒体平台。
每个大类对于品牌助力不同,须组合使用,且大类又分无数小平台,每个小平台都需要长期维护,下面一一介绍。

第一类:自建官网,优化关键词排名,作官方权威展示
在品牌建立之初就注册保护相应的域名,建立企业官网,为长远发展做好布局打算。
为了让用户搜索关键词与网站匹配,建议以“自己的品牌或项目”为关键词,做1-3个月关键词优化,找到用户接受度最高的关键词,以此做官方权威展示。
第二类:百度系产品,权重高,提升品牌信誉度,部分免费
1、百度百科:百度系权重最高的产品,资料来源必须注明出处,所以做百度百科之前需要找准备详细资料索引。
2、百度知道:问答平台,可用多个高等级百度账号不断更换IP自问自答。
3、百度贴吧:直接创建企业品牌或项目贴吧,持续发帖成为吧主,不花钱,可尝试。
4、百度文库:可在百度文库上传企业招聘文档可顺利过审,例如标题《XXXX-期待你的加入》,具体上传路径:百度文库→实用文档→求职/职场→职业规划,既可以被收录又能深入宣传品牌。
5、百度地图:在百度搜索“百度地图标注中心”,提供营业执照、身份证照片、盖有商户公章的认领确认书、以办公地点为背景拍摄的手持身份证照片即可认领百度地点标注,品牌上百度必选项。
第三类:自媒体平台矩阵,输出品牌故事,提升转化率,不花钱
自媒体平台多如牛毛,但是被百度收录的只有7个:百家号、新浪博客、搜狐自媒体、天涯号、知乎、豆瓣、简书。其中,百家号、新浪博客效果最好,必做。
在多个自媒体平台上持续输出与品牌或项目宣传相关软文,讲好品牌故事,可不断吸引用户关注,是提高转化率的不错方法。
第四类:新闻媒体报道,做品牌背书,提高信任度,花钱
除了以上三种发布品牌或项目信息的大渠道,也可以在高权重的行业媒体或新闻媒体网站上直接发布品牌或项目软文。同时,借助行业新闻媒体的权威为品牌背书,提高信任度。
步骤三
制作内容,在内容里植入长尾关键词
持续上传并维护内容
在步骤一中挖掘与产品/项目相关的用户需求长尾关键词,在步骤二中根据自身推广经费确定内容输出渠道,围绕下面11个方向创作300-1000字的软文,每天坚持在自媒体平台更新,在新闻媒体发稿即可。

每篇软文必须在标题里加入1个长尾关键词,在文章里加入3-5个长尾关键词,确保有被百度收录的可能,同时对于长尾关键词的堆砌不是越多越好,太多反而有可能被判定为恶意营销,最终可能很难被收录。
总结
通过完善百度系产品,自媒体(包括知乎等问答平台),再酌情投放新闻源,持续性监测及进行经验总结和实时地策略调整,将会很快在百度搜索中出现品牌或项目相关信息,做到品牌有效曝光,实现霸屏效果。
想要入群撩更多大神,加入微信社群,欢迎加科技园广告部微信:kjy-ad