还记得前不久因为公开荐股从事"抢帽子交易"被罚没1.29亿元的知名证券节目主持人廖英强吗?在各类电商网站,微博、微信等社交网络上,"廖英强们"可不少。
在监管部门强力整治证券"黑嘴"、证券咨询机构之后,马云的淘宝也祭出重要措施。

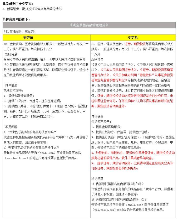
炒股软件、荐股软件、配资软件等具备证券、期货投资咨询服务功能的软件产品、软件工具或者终端设备;提供证券、期货咨询服务——这些都将成为淘宝的禁售商品。

变更后非法服务、票证类禁售商品中,增加了炒股软件、荐股软件、配资软件等具备证券、期货投资咨询服务功能的软件产品、软件工具或者终端设备;提供证券、期货咨询服务。但是已获得证监会相关业务许可的证券、期货投资咨询机构除外。
月有阴晴圆缺,股市也有涨有跌,大部分普通散户自己做,缺乏专业的投资经验,无法把控风险。跟随平台及专家做,虚假信息太多,不透明不开放,真假难辨。让那些"黑嘴"有机可乘。

股市"黑嘴"一直以来都是资本市场的顽疾之一,其如寄生虫一般附在市场的身躯上,不仅损害广大中小投资者的切身利益,也如同一颗毒瘤阻滞着市场的发展,危害不容忽视。一些出名的"黑嘴",在市场上买入某只股票,然后利用广播、电视、网络等各种传播手段,强力推荐该股,等其上涨后卖出,自己赢得巨额利润,而跟随的散户则被"晒在沙滩上"。对于各种形式的股市"黑嘴",广大投资者,要保持一份清醒,坚持自己独立的判断力,不盲目轻信那些"语不惊人死不休"的股评和"小道消息",才能避免成为各种"黑嘴"盘中的"韭菜"。严厉打击股市"黑嘴",保护投资者尤其是中小投资者是证券监管的首要职责。