在笔记本主板中除供电以外还有很多逻辑电路,比如:与门电路、或门电路、非门电路、、比较器电路、三态门电路、稳压器电路等等,今天带大家学习最基本的电路.

1.“与”逻辑关系和与门:
与逻辑:决定事件发生的各条件中,所有条件都具备,事件才会发生(成立)。

规定:
开关合为逻辑“1”
开关断为逻辑“0”
灯亮为逻辑“1”
灯灭为逻辑“0”

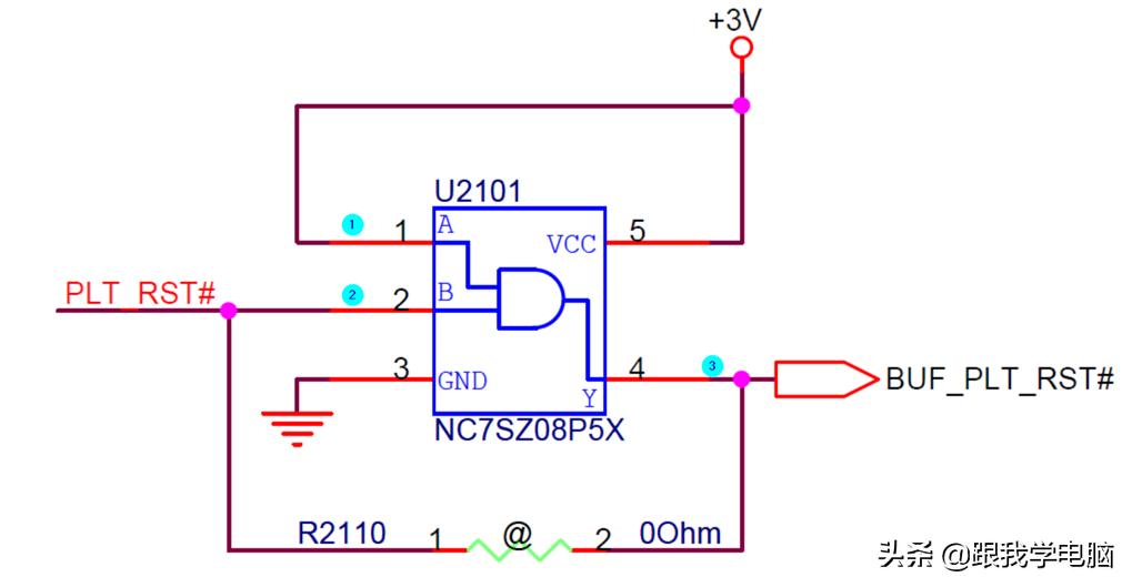
例题1:以下电路U2101是与门芯片,当A与B输入端全部为高电平时,在pin4输出端才会输出高电平,如下电路所示:

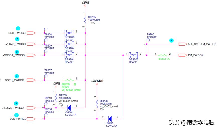
例题2:以下与门电路在笔记本中各厂家经常性应用,如下图当1至6输入信号全部为高电平时输出ALL_SYSTEM_PWRGD信号才能为高电平,输入信号任何一条为低电平输出就是低电平.

2.笔记本中常见的比较器电路:
比较器的应用如图所示:当BATT_TEMP电压加入到比较器的同相输入端,另外VL电压经PR202与PR213分压之后加入到比较器的反相输入端,当比较器的同相端电压大于反相端电压时,输出端pin1输出为高电平,反之输出低电平.

3.笔记本中常见的三态门电路:
如下图所示为三态门应用:只有当OE为低电平时,输出的电平才会与输入的电平一致,当OE为高电平时,不管输入什么状态,输出始终保持高阻态,但是图中OE信号已被下拉电阻接成地,所以此电路只要输入信pin2为高电平时,输出就是高电平.

4.笔记本中常见的稳压器电路:
如下图所示,U4503就是低压差线性稳压器(LDO),它从pin5输入供电,从pin1输出电压,同时受pin3信号电平来控制,当pin3为低电平时输出也是低电平,另外pin4反馈引脚当R4566开路后会导致输出电压不稳定或者不输出.

5.笔记本中常见的电压调节电路:
A.在笔记本电路中电压调节电路应用非常多,主要是负载功率要求不大的场所均会采用小电压调节芯片完成,如下图当pin1输入3.3V电压时,芯片就开始输出,再通过pin4得到一个反馈的电压信号反馈到内部的比较器调整之后才会输出1.5V的电压,输出的电压取决于分压电压的大小,如下图所示:

图1
B.通过内部图可以看出控制信号Shutdown信号决定了输出的开启与关闭,但是输出电压的大小取决于反馈取样分压电压的大小来,当分压电压高反馈到比较器的同相输入端电压就高,比较器的输出电压就会上升,这样MOS Driver控制模块将反馈到Shutdown and Logic Control 电路,来控MOS管导通条件,从而有效可以控制输出电压的大小.

图2
备注:欢迎大家关注我的头条号:跟我学电脑,每天都会有新的知识提供大家学习,同时也希望大家多多转发,评论与点赞,你们的每一次转发都是给我最大的帮助,感恩你们!!!