(报告出品方/分析师:申万宏源证券 林起贤 任梦妮)
1. 历史复盘:周期底部已至
历史复盘:2Q22是分众业绩底,6月起逐步改善
收入波动:经济周期、疫情影响和客户结构变化。18-19年收入互联网新经济客户占比较高,融资热退去导致减投,19年后结构优化。

利润率波动:高经营杠杆的商业模式;18-19年大幅扩屏、信用资产减值损失等放大利润率波动。

历史复盘:当前PE估值底部区间
当前PE估值底部,上次底部出现在2019年初需求弱,竞争格局恶化,但现在分众与当时有明显变化。
2015年-2018年中:梯媒量价齐升,护城河得到市场认可;移动互联网流量见顶,短视频尚未兴起;互联网新经济融资顺畅投放旺盛。
2018年中-2019年中:阿里18年中入股;一级市场融资热潮褪去,新经济融资不畅导致需求下滑,收入小幅下滑但经营杠杆较高,利润大幅下滑;部分广告主坏账,竞争扩点位成本扩张。
2019年中-2021年初:3Q19起预期复苏,但1Q20遇疫情复苏行情延后,2Q20起收缩点位,竞争稳固,成本下行;疫后消费复苏叠加在线教育等行业增投,需求爆发。
2021年初-至今:2Q21起市场预期短期业绩增速边际放缓,叠加在线教育、互联网平台等受监管,市场担心分众需求端周期下行。1Q22原本有逐季复苏逻辑,但受一线城市疫情影响,股价下行。

历史复盘:本轮周期分众有何不同?
上一轮下跌(2018年中-2020年初):
2018年下半年起竞争格局恶化,市场对2019年的归母净利润预期从年初的58亿下修到18-20亿。2020年初疫情影响,预期在21年40亿*20倍,后瑞幸事件加剧恐慌估值下探到14倍。
• 客户结构中互联网新经济占比高,流动性收紧,一级市场融资热退去导致新经济客户需求下滑;消费疲软,广告需求低迷
• 竞争格局恶化,屏幕数量和单屏租金大幅上涨;
• 部分客户账期较长,应对流动性风险能力一般,导致19年信用资产减值损失近7.4亿;
• 账期较长,2018年经营性现金流/净利润0.65倍。
上一轮上涨(2020年初-2021年初):
• 2020年下半年疫后复苏中,一方面需求端,消费复苏(分众客户结构优化,消费广告主基本盘稳固)且在在线教育、社区团购的加持下,广告行业强劲复苏,同时分众作为梯媒龙头,alpha体现,获得更多广告主预算倾斜;另一方面成本端,竞争格局稳固,成本下行。
• 2022年疫后,若消费上一个台阶,消费品广告主维持稳固基本盘,有新兴行业(如:新能源汽车、预制菜等)贡献弹性,分众可能具备比较明显的Alpha。
本轮下跌(2021年初-至今):
分众在客户结构,竞争格局,现金流等各方面明显好于上一轮
• 1Q21后,分众单季度增速边际回落,有资金面因素影响;
• 在线教育、社区团购等广告主受监管政策影响减投;7月后消费疲软,广告需求低迷,但分众客户结构优化,消费品占比较高投放稳健,教育行业对公司收入端影响有限,仍然跑赢大盘;
• 竞争格局稳固,单屏成本稳定;
• 公司风险控制能力提升,对账期管理能力加强。
历史复盘:2022景气拐点的判断
21H1-22H1消费疲软、教育、互联网投放减少叠加2022一线城市疫情,广告需求下行。22年开始CTR全媒体刊例花费同比增速持续下降,2月同比增速-7%。3月起疫情导致线下场景人流量骤减,电商交付受限影响消费者消费意愿和广告主投放意愿,但市场有预期,后续恢复需要跟踪疫情防控情况。若消费不会进一步下台阶,考虑2H21基数较低,2H22广告增速有望回暖。
线下场景价值不变,2022疫后复苏有望反转。梯媒在消费品广告主渗透率提升的趋势并未改变。分众1H22核心城市封控对广告投放影响较大,若疫后消费复苏,分众业绩弹性较大。

2H22业绩弹性要看消费复苏节奏。若疫情得到控制,叠加消费复苏,分众22H2收入和业绩增速有望明显回暖(尤其是考虑到21H2的低基数),2H22的消费复苏节奏也影响市场对2023年公司业绩的判断。
2022年原有收入节奏预期是上半年宏观承压叠加教育高基数,增速相对较慢,3Q22起增速逐季恢复。原有强势广告主品类主要是消费品(预期20%左右同比增速),互联网持平或略降,汽车(含新能源,受缺芯影响预计增量有限)通讯不下滑。

2. 广告结构分化:梯媒渗透率持续提升
广告结构变化:品牌广告与效果广告互不冲突
用户注意力的变迁是广告变迁的根本,互联网并非都是常青树。平面媒体、电视、PC和互联网,广告主投放媒介的变迁,本质是用户注意力的变迁。从广告类型占比看,互联网并非都是常青树,流量增长、效率提升的媒介才能吸引广告主的预算。
品牌广告重曝光但仍有投放价值。品牌广告可以建立消费者和用户的信任,抢占用户心智,起到破圈扩充目标消费者和提升转化率的作用。

效果广告替代线下租金创造广告行业增量,增量并非来自侵蚀品牌广告份额。效果广告如电商、搜索类渠道,侧重当下转化,但并非所有广告都能当下转化;渠道类广告通过取代线下租金,创造广告增量。
品牌广告更看重曝光,看重广告触达的人群画像和曝光次数。分众是品牌广告中流量持续增长的媒介。

短期景气度分化:不同媒介受影响程度分化
1Q22,梯媒广告收入下滑幅度较大,但我们认为不能将其理解为梯媒渗透率长期提升趋势被逆转。
一是的确品牌广告需求波动性更大;电商广告和搜索广告类渠道,有更强的必选性,波动相对小。
二是梯媒作为线下生活圈媒体,媒体资源位短期内受疫情的影响更为直接。互联网广告内部实际收入增速也有差异,具体而言:
• 1)电商:传统货架电商已成为商家必选的长销渠道,韧性较强,部分商家特别是必需品疫情期间仍有投放需求。本轮疫情对线上线下均有影响,整体上,线上销售虽受物流影响但仍好于线下。
• 2)搜索:搜索是类渠道的效果广告,与电商相比受物流网络影响较小,且近几年分流影响已体现、基数较低,基本盘稳固。
• 3)社交媒体信息流:社交媒体信息流是品效合一,未来是形成电商交易闭环,介于两者中间。且互联网广告法/个保法/IOS隐私保护政策对社交媒体信息流广告有冲击。
• 4)长视频:内容监管趋严影响综艺排期和广告招商;贴片广告、软广冠名作为品牌广告,需求波动性更大。

国内《个保法》、苹果IDFA等对社交媒体的信息流广告有影响。
(1)《个保法》禁止大数据杀熟(针对不公平定价),规范了算法推荐(影响部分广告推荐),禁止第三方数据回传(影响广告联盟收入);
(2)苹果IDFA为用户提供不跟踪数据选项,影响广告主跨端跟踪用户数据(归因受限),从而影响个性化广告推荐和联盟收入(本质是苹果想让IDFA成为用户在iOS端唯一标签,Facebook和Google的分发能力使苹果完全变为渠道),从FB案例看,CPM上升ROI下降,品牌需要时间调整投放策略。
《互联网广告法》目前处于征求意见阶段,实际落地后可能对开屏、弹窗等广告形式有影响。

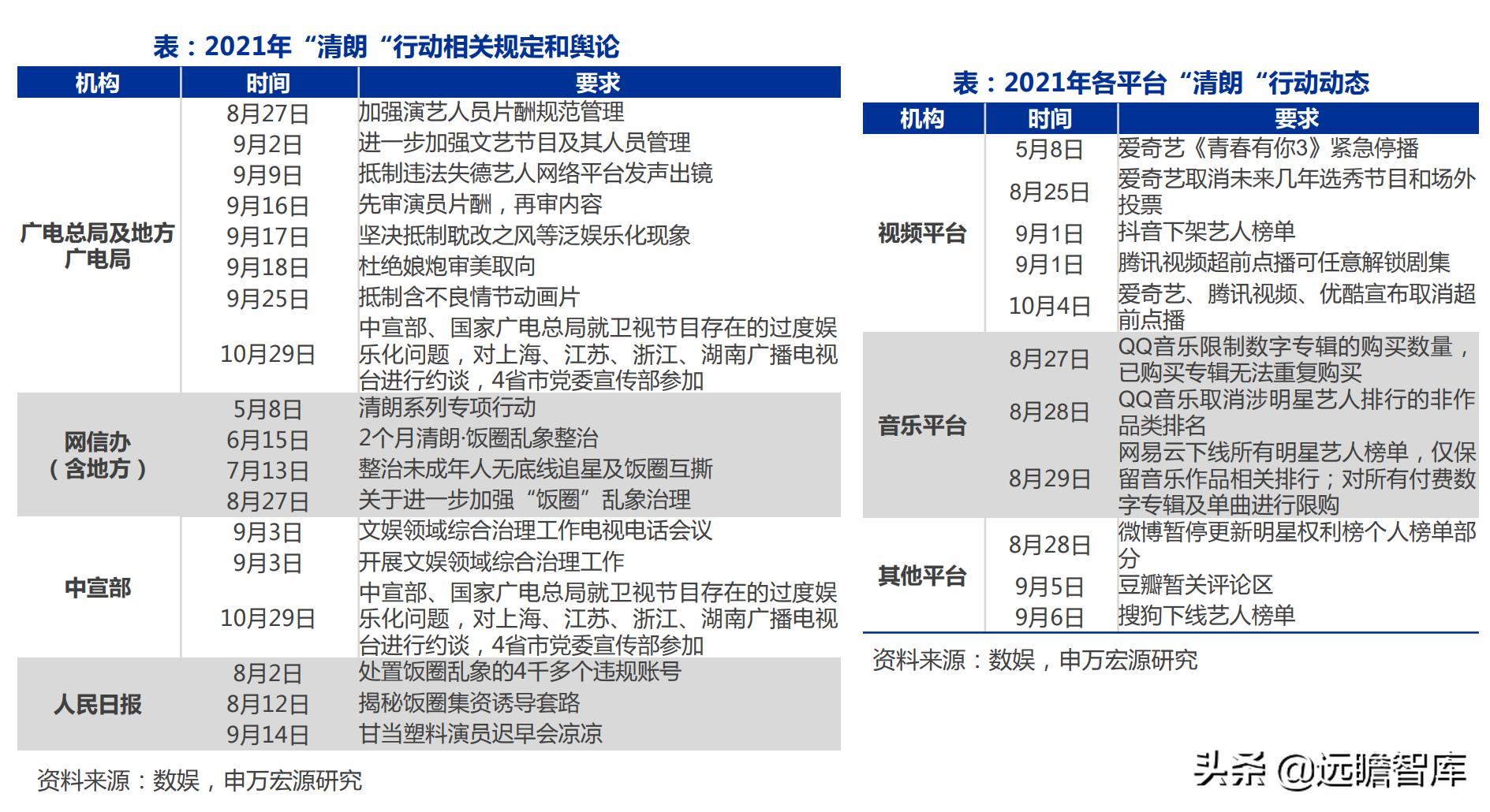
内容领域清朗行动监管趋严,影响长视频平台的综艺内容和广告招商;贴片广告、软广冠名作为品牌广告,需求波动性更大。

3. 中长期供需两端驱动:广告主、媒体价值
广告主角度:梯媒历年增长驱动来自不同行业广告主
分众传媒楼宇媒体收入增速由不同的高景气行业驱动。

2012年至今主要分为三个阶段:
2012-2014年:日用消费品和汽车占比较高,楼宇媒体收入变化与社零趋势接近,但波动更大。
2015-2018年:消费互联网收入和融资均高速增长,公司互联网客户占比高,2018年下半年互联网+新经济客户占比60%(18年后互联网客户统计口径有变更。)
2019年至今:19年后随着移动互联网红利尾声,消费互联网融资机会大幅减少,互联网收入贡献下降明显(19年后,20H2-21年4月在线教育曾有过较多投放),日用消费品客户占比提升,楼宇媒体收入增速与社零增速趋势一致但波动更大。

广告主角度:楼宇媒体增速与社零、股权融资景气相关性
分众传媒楼宇媒体收入增速由不同的高景气行业驱动。2012年至今主要分为三个阶段:
2012-2014年:日用消费品和汽车占比较高,楼宇媒体收入变化与社零趋势接近,但波动更大。
2015-2018年:消费互联网收入和融资均高速增长,公司互联网客户占比高,2018年下半年互联网+新经济客户占比60%(18年后互联网客户统计口径有变更。)
2019年至今:19年后随着移动互联网红利尾声,消费互联网融资机会大幅减少,互联网收入贡献下降明显(19年后,20H2-21年4月在线教育曾有过较多投放),日用消费品客户占比提升,楼宇媒体收入增速与社零增速趋势一致但波动更大。

广告主角度:日用消费品客户收入是分众的基本盘
日用消费品已经成为分众投放的基本盘,有助于降低分众收入的波动性,提升公司长期持续增长的确定性。
互联网广告的广告主类型结构基本代表广告行业的广告主类型结构,可以看出所有品类中,消费品类广告主投放预算金额占比较高。
消费品广告主的经营以及营销投放稳定性好于较依赖融资的互联网公司,2021年日用消费品客户对分众收入的贡献已经达到43%,预计22H1占比仍将继续提升。
电梯媒体在日用消费品品牌广告投放中的渗透率稳健提升,2021年分众日用消费品客户收入增速为41%,1Q22即使线下广告刊挂受到疫情影响较大,但消费品广告主收入仍为正增长,明显好于消费品广告投放整体景气度。

广告主角度:高增长新兴行业贡献弹性
高增长的新行业广告主投放带来业绩弹性。根据CTR历年年度总结复盘,2015年-2018年分众的业绩弹性来自新经济(主要二手车、O2O网站等),2020年下半年来自在线教育,2021年主要来自新消费和传统消费升级。2022年后,可能贡献弹性的行业包括新能源车、预制菜、B2B等。
新兴行业广告主选择分众原因是在行业爆发期迅速抢占都市消费人群心智、开拓市场。新兴行业一般处于爆发期,增速快,广告主一般在初期预算有限时先在社交媒体如小红书、抖音等投放种草广告,找到种子用户并积累产品口碑。分众覆盖3亿中产,能有效帮助广告主突破种草的瓶颈,扩大品牌认知度。

媒介价值角度:点位扩张+城市化提升电梯媒体网络价值
分众通过点位扩张,充分顺应了城市化进程,提升流量覆盖,媒体网络价值的提升是增速跑赢品牌媒体的核心原因。分众收入增速跑赢GDP和传统媒体,主要由于曝光量在过去15年大幅增长,是品牌广告媒介中为数不多的流量持续增长的媒体。
2008年至今,分众点位数由50万左右增长至235万(不含境外、加盟和参股点位),对应覆盖中产数由1亿增长到3亿。流量增长的原因是城镇化率提升下,一二线城市的写字楼和社区人口密度提升,楼宇场景的媒介价值提升;而分众传媒通过扩屏占据人流密度较高的楼宇享受了行业红利。

梯媒空间的测算
国内中期利润空间95亿:中期假设LCD横屏单屏收入在2021年基础上实现10%左右增长(需求来自消费品和新行业广告主需求旺盛,带来单屏实际收入提升);智能屏在分众直投业务发展起来后贡献30亿收入;2017年是行业景气度较好,但尚未大幅扩张的情况,假设中期电梯海报单屏收入参考2017年水平,近300万点位对应中期收入207亿,利润95亿。
海外中期收入空间预计30-50亿。

4. 竞争力提升:点位质量、管理、现金储备
竞争:优质点位是梯媒行业竞争格局的核心
电梯广告是以优质媒体资源为核心的业务,对梯媒,衡量公司份额的指标更好的是收入规模 而非点位数量。2021年我们估算分众收入规模是行业第二名的5-6倍。所处区域不同,单屏 价值差异大(曝光量、人群价值不同),因此衡量竞争格局不能单纯看梯媒点位数量对比。 分众单屏创收能力明显好于竞争对手,主要由于分众占据了优质的一二线城市写字楼和社区 电梯广告位。

点位规模差异:分众传媒覆盖城市数、人数、电梯媒体数量远超竞争对手。
点位价值差异:分众传媒聚焦中高端品牌与一二线城市楼宇高价值人群,新潮传媒、城市纵横、华语传媒主要分布在住宅社区,后三者覆盖品牌调性低于分众传媒。

客户价值差异。点位规模、点位质量的双重差距下,分众传媒相比竞争对手有更强的媒体网络效应,能够更好地承接广告主亿级投放预算,而大客户是高利润率的核心之一,而其他媒体较难有此实力。
虽然新进入者占据核心点位的资金壁垒虽然不高,但是分众传媒通过与物业签订排他协议维持点位规模和质量的竞争优势。

管理层:董事长处于经营一线,公司管理能力提升
公司实际控制人江南春是公司创始人,大学毕业后进入广告行业,擅长广告销售和创意,本人销售能力突出。江南春现任公司董事长,毕业于华东师范大学中文系,2003年创立分众传媒,是中国提出生活圈媒体理念第一人,持有公司23.72%股权。
加强销售团队的管理,提升公司中台对销售的赋能。各销售团队领导位列副总裁/资深副总裁,均有10年以上从业经验,积累了丰富的客户资源。公司对销售人员激励到位(第一期员工持股计划有核心销售,0.53 亿股),业务骨干离职率较低。
19年后,强化销售的末位淘汰,较此前更关注业绩完成率,现在考核多元化(回款、销售价格、新客等),公司也会主动引导销售拓展消费品类客户。为了更好的拓张2-3线城市的点位和使用效率的提升,成立独立新增2线城市团队,充分授权,拓展二线公司的广告主。
此外,分众在中后台的赋能上也做了更多努力,公司的研究部,战略部,对于消费品类研究的输出,和数据的输出能力提升,是销售在前端获客的有力工具。

风险控制:现金流、应收周转等指标明显好于上一轮
公司现金储备充足,经营性现金流和应收周转表现明显好于上一轮行业低谷期。上一轮行业低谷期,公司回款变差,叠加竞争格局变化公司大量扩点位及预付更多租金,影响现金流质量。近年来分众通过加强应收账款管理,评估客户行业风险和经营质量,严格把控广告主账期等,提升应收款质量,扩张也更稳健,本轮能以更充足的现金储备和更充沛的经营性现金流应对行业低谷期。

5. 盈利预测、估值和风险提示
盈利预测:
22年季度预测:我们预计2Q22公司受疫情影响较大,4-5月收入较3月进一步下滑,但6月起逐步恢复,3Q22-4Q22广告主投放逐步恢复,梯媒收入同比分别-20%和0%,影院媒体收入同比-20%和-15%。
收入:假设2022年起,疫情防控常态化,我们预计2022-2024E,分众传媒实现收入118.24亿元,153.71亿元及180.43亿元,同比分别-20%,+30%及+17%,其中:楼宇媒体收入分别为109.42亿元、143.34亿元及168.43亿元,同比分别-20%,+31%及+18%,影院媒体收入分别为7.77亿元,9.33亿元及10.96亿元,同比分别-34%,+20%及+18%。
归母净利润:预计2022-2024E,分众传媒实现归母净利润35.93亿元,61.27亿元及76.40亿元,同比分别-40.7%,+70.5%及+24.7%。

盈利预测和估值
分众作为品牌投放的核心阵地,已逐渐成为被广告主认可的中国新消费核心资产成长的助推器,消费品是分众的基本盘,高增长新兴 行业是分众业绩弹性重要来源。我们假设半显性阶段5年,递减过渡阶段5年,WACC值7.50%。
加权平均资本成本假设:无风险利率为十年期国债收益率3.00%,股票市场溢价5.50%,Beta取Wind回归值1.10,根据CAPM计算股 权成本9.05%。名义债务成本根据历史水平取5%,公司现金流稳健,目标资产负债率30%,有效税率22.5%。公司加权平均资本成本 为7.50%。
复杂FCFF关键假设
1)半显性阶段:
a. 收入增长率:2019-2021年,公司营业收入增长率分别为-17%、-0.3%和23%,其中2019年收入下滑主要受新经济行业集中度较高影响,2020年主要是受疫情影响。我们考虑公司是品牌广告核心资产,且消费品客户认可度逐渐提升,拥有长期稳定的提价能力,预计半显性阶段公司复合增速10%。
b. EBIT Margin:分众传媒EBIT Margin 2019-2021年分别为19.2%、40.7%和51.0%,预计随着公司客户结构调整和广告主投放恢 复,2022-2024E分别为38.5%,50.3%及52.9%。当前竞争格局相对稳定,预计EBIT Margin在半显性阶段最终下降至50%。
c. ROIC:分众传媒属于典型轻资产公司,2017-2019年ROIC分别为29%、47%和62%。2018年-2019年,公司扩屏导致固定资产大幅增长ROIC下降,预计公司ROIC在半显性阶段最终下降至40%。
2)永续阶段:基于前文的论证,我们认为
a)消费品客户是分众基本盘,分众在消费品中的渗透率不断提升;
b)分众具备稳定的提 价能力,因此假设永续增长率为2.5%,EBIT Margin假设为40%,ROIC假设为30%。
FCFF估值得出公司内在价值10.82元/股,对应市值1563亿元。


分析总结
FCFF估值法下,分众传媒10.82元/股,对应市值1563亿元。
疫情对分众的业绩影响主要体现在两方面:
1)2Q22疫情防控措施影响线下流量,分众媒体运营人员无法正常上刊,影响分众正常业务经营;
2)疫情对消费者购买力有影响,也对品牌短期投放策略有影响。
由于疫情封控时间较公司一季报公告时市场预期的更长,我们下调2022-2024E收入预测至118.24亿元,153.71亿元及180.43亿元(原预测134.22亿元,167.61亿元及193.83亿元),下调归母净利润预测至35.93亿元、61.27亿元及76.40亿元(原预测48.81亿元、69.11亿元及84.45亿元)。对应PE分别为25倍、15倍及12倍。
风险提示
宏观经济下行风险:
广告行业有后周期性,公司占比较高的日用消费品广告主预算与宏观经济和居民消费情况相关。但如果宏观经济进一步恶化,广告主面临销售压力,营销预算可能缩减。
流动性明显收紧的风险:
公司新经济+新消费类广告主营销预算与一级市场融资相关,一级市场融资与宏 观流动性环境相关,若流动性明显收紧,则贡献收入和业绩弹性的新经济+新消费广告主可能削减广告预 算。
疫情反复封控影响公司正常经营的风险:
疫情封控影响下,分众经营人员无法进入小区正常换刊,导致公司无法正常经营,影响收入和净利润的风险。
新技术改变线下场景价值风险:
技术改变用户在不同媒介上的时间分配,目前线下生活圈媒体仍是必经场景,但如果技术变革后线下媒介的价值降低,线下不再是必经场景,则会影响梯媒的媒介价值和广告主预算分配。竞争格局恶化,市场不良竞争导致重新提高点位租金成本,使市场对竞争格局转向悲观的风险。
——————————————————
请您关注,了解每日最新的行业分析报告!报告属于原作者,我们不做任何投资建议!如有侵权,请私信删除,谢谢!
更多精选报告请登录【远瞻智库官网】或点击:远瞻智库-为三亿人打造的有用知识平台|战略报告|管理文档|行业研报|精选报告|远瞻智库