第1课*片鸦**战争
一 林则徐虎门销烟
1.虎门销烟原因:
①*片鸦**不断输入,白银大量外流,威胁到清朝的财政,也加重了人民的负担。
②由于吸食*片鸦**的人越来越多,人们身心健康受到严重摧残,官吏更加腐败,*队军**战斗力削弱。
2.经过: 时间1839年6月 地点: 虎门海滩
3.虎门销烟意义: 虎门销烟,是中国禁烟运动的重大胜利。它打击了外国侵略者的气焰,表明了中国人民维护民族尊严的决心。
二 中英*片鸦**战争(1840—1842年)
1.时间: 1840年6月—1842年8月
2.原因:
①根本原因: 英国为了打开中国市场,掠夺原料,倾销商品。
②导火线: 林则徐虎门销烟。
3.经过: 1840年6月,英国侵入中国广东海面,战争正式爆发。1841年初英军强占香港岛。
4.中国军民的抵抗:
军: 关天培战死虎门、陈化成在吴淞牺牲;
民: 三元里人民抗英。
5.结果: 中国战败,1842年8月签订中英《南京条约》
6.中英《南京条约》的主要内容:
①割地——割香港岛给英国;
②赔款——2100万银元;
③通商——广州、厦门、福州、宁波、上海;
④协税——中国须同英国协定关税;
注: ①香港岛并非香港地区。今天的香港包括:香港岛、九龙司地方一区和新界;
②中英《南京条约》是中国近代史上第一个丧权辱国的不平等条约。
7.补充条约:
①1843年中英签订《虎门条约》,从中获得了领事裁判权、片面最惠国待遇和在通商口岸租地建房的权力。
②1844年签订中美《望厦条约》和中法《黄埔条约》,扩大了侵华权益。
8.《南京条约》的影响: *片鸦**战争改变了中国历史发展的进程。中国不再享有完整独立的主权,中国社会的自然经济遭到破坏,开始从封建社会变为半殖民地半封建社会。*片鸦**战争是中国近代史的开端。
9.魏源编著《海国图志》,提出“师夷长技以制夷”的主张。
10.*片鸦**战争的启示:
①落后就要挨打,弱国无外交;发展,才是硬道理。
②实施对外开放政策,积极参与国际竞争,提高自身综合实力。
③不忘国耻,奋发图强。
第2课第二次*片鸦**战争
(1856—1860年)
一 第二次*片鸦**战争
1.根本原因: 企图进一步打开中国市场,扩大侵华权益。
2. 主凶: 英、法; 帮凶: 美、俄
3.借口: “亚罗号事件”和“马神甫事件”。
4.时间: 1856年10月—1860年10月
5.经过:
⑴1856年10月,英军炮轰广州,挑起战争。
⑵1858年,英法联军北上攻陷大沽炮台,进而占领天津;清政府被迫与俄美英法分别签订《天津条约》:
⑶1860年英法联军再次占领天津,进逼北京,1860年10月英法联军攻占北京,抢劫、火烧圆明园。清政府被迫与英、法签订《北京条约》。(注意:外国侵略者第一次进入北京)
6.英法联军的罪行: 火烧圆明园
7.结果: 签订《天津条约》和《北京条约》
1856年,与英法俄美签订《天津条约》:外国公使可以进驻北京;增开汉口、南京等十处为通商口岸。外国商船和军舰可以在长江各口岸自由航行等。
1860年与英法签订《北京条约》:承认《天津条约》继续有效,增开天津为商埠。割九龙司地方一区给英国,赔款额也大幅增加。
8.影响: 第二次*片鸦**战争使中国丧失更多的主权,西方侵略势力深入到长江中下游地区,沙俄占领北方大片领土。中国半殖民地半封建化程度进一步加深。
二.沙俄侵占中国北方大片领土:
第二次*片鸦**战争前后,沙俄强迫清政府签订了一系列不平等条约,共割占了中国东北和西北领土150多万平方千米领土。中俄《瑷珲条约》条约是近代割地最多的条约。
第3课太平天国运动
(1851-1864)
一.太平天国运动爆发的背景
⑴*片鸦**战争的失败,进一步加深了清政府的统治危机;
⑵随着剥削的加重,统治阶级与劳动群众之间的矛盾日益尖锐。
二.太平天国运动的发展过程
1.开始标志: 金田起义
1851年,洪秀全在广西桂平金田村起义,建号太平天国,起义军称“太平军”。
2.初步建立政权: 永安封王
太平天国建立后,洪秀全称天王,封杨秀清为东王、萧朝贵为西王、冯云山为南王、韦昌辉为北王、石达开为翼王,由东王节制其他诸王。这初步奠定了太平天国政权的基础。
3.正式建立政权: 定都天京
1853年3月,攻占南京,将南京改名天京,作为都城。标志者太平天国正式建立起与清政府对峙的政权。
4.颁布《天朝田亩制度》,实际上没有实行。《天朝田亩制度》主张在小生产的基础上废除私有制和平均社会财富,是不可能实现的。
5.全盛时期: 北伐和西征
开始时间: 1853年 目的: *翻推**清朝统治和巩固政权。
概况: 北伐全军覆没,西征取得重大胜利。——太平天国军事上进入到全盛时期。
6.由盛转衰: 天京事变
1856年,杨秀清意图篡位。结果杨秀清被杀,韦昌辉被处死,石达开率部出走,太平军损失惨重,人心士气受到严重影响。——太平天国由盛转衰。
7.后期防御: 调整与改革
⑴目的: 改变不利局面。
⑵措施:
①封洪仁玕为干王,总理朝政;提拔陈玉成,李秀成等青年将领。
②洪仁玕写出《资政新篇》,提出向西方学习、改革内政等一系列政治、经济、文化、外交主张,得到洪秀全的赞赏。但是由于受到当时历史条件的限制,《资政新篇》未能付诸实践。
8.最终失败: 天京陷落
1864年夏,洪秀全病逝,湘军攻陷天京。——标志太平天国农*运民**动的失败。
三.评价太平天国运动
1.太平天国运动是中国历史上规模最大的一次农民战争,沉重打击了清朝的统治和外国侵略势力。
2.由于农民阶级的局限性,太平天国无法提出切合实际的革命纲领,无法制止和克服领导集团的腐败,也无法长期保持领导集团的团结。
四.太平天国运动中颁布的重要文献:
1.《天朝田亩制度》
⑴颁布时间: 1853年
⑵主要内容: 不分男女,按人口和年龄平均分配土地。
⑶主要目的: 太平天国想通过这个方案,建立“有田同耕,有饭同食,有衣同穿,有钱同使,无处不均匀,无处不温饱”的理想社会。
⑷评价: 《天朝田亩制度》主张在小生产的基础上废除私有制和平均社会财富,是不可能实现的,实际上也没有实行。
2.《资政新篇》:
提出向西方学习、改革内政等一系列政治、经济、文化、外交主张,得到洪秀全的赞赏。但是由于受到当时历史条件的限制,《资政新篇》未能付诸实践。
第二单元近代化早期的探索与民族危机的加剧

第4课洋务运动(地主阶级洋务派)
一.洋务运动:(19世纪60年代—90年代)
1.背景: 经历两次*片鸦**战争和太平天国的打击,清政府内外交困。
2.时间: 19世纪60年代-19世纪90年代中期(大约35年)
3.目的: 洋务派主张利用西方先进技术,强兵富国,维护清朝统治
4.代表人物: 奕(中央),李鸿章、曾国藩、左宗棠、张之洞等。
政治派别: 地主阶级洋务派
5.口号: 自强(前期)、求富(后期)
6.主要内容:
⑴创办军事工业: 从19世纪60年代起,以“自强”为口号,兴办了福州船政局(左宗棠)、`安庆内*械所军**(曾国藩)、江南制造总局(曾国藩、李鸿章)等;(简记:福安江南求自强)
⑵开办近代民用企业: 从19世纪70年代起,以“求富”为口号,兴办了轮船招商局(李鸿章)、开平煤矿(李鸿章)、汉阳铁厂(张之洞)、湖北织布局(张之洞)等;
⑶兴办新式学校,培养翻译和军事人才,设立翻译馆,翻译外国科技书籍(京师同文馆);派遣留学生出国深造;
⑷建立新式海陆军:
陆军:组建新式洋枪队;
海军:建成南洋、北洋和福建三支海军。
7.性质:是一次失败的封建统治者的自救运动;
8.评价:
⑴地位: 洋务运动是中国近代历史上第一次近代化运动。(是中国近代化的开端)
⑵作用: 在客观上促进了中国民族资本主义的产生,对外国资本主义的入侵起到了一定的*制抵**作用。
⑶结果: 由于洋务运动的目的是维护和巩固清政府的统治,再加上其内部的腐败和外国势力的挤压,它没有使中国走上富强的道路。
9.失败的根本原因: 其根本目的在于维护清朝统治,没有改变封建制度
简记:
三大军事工业,福、安、江南求自强;
四大民用工业,胡、汉、开船为求富。
第5课甲午中日战争与瓜分中国狂潮
(1894—1895年)
一.甲午中日战争
1.背景: 日本为实现征服朝鲜、侵略中国、称霸世界的梦想。
2.时间: 1894~1895年
3.爆发: 丰岛海战
1894年7月,日军在丰岛海面袭击清军运兵船,清政府被迫对日宣战。
4.经过:
⑴平壤战役: 左宝贵牺牲,叶志超逃跑。
⑵黄海大战: 致远舰管带邓世昌与200名将士殉国。
⑶辽东半岛战役: 徐邦道牺牲;旅顺大*杀屠**——两万多中国人。
⑷威海卫战役: 丁汝昌殉国;北洋舰队全军覆没。
5.结果: 清政府战败,派李鸿章前往日本议和,被迫签订《马关条约》。
二.《马关条约》的签订
1.签订时间: 1895年,日本马关,李鸿章和伊藤博文
2.影响: 《马关条约》使外国侵略势力进一步深入中国腹地,大大加深了中国半殖民地化程度。
三.瓜分中国狂潮
1.导火线——三国干涉还辽:
《马关条约》签订后,沙俄联合法国、德国迫使日本放弃辽东半岛,日本向中国索取3000万两白银作为“赎辽费”。
2.表现:
⑴列强在中国掀起夺取利权、强租海港、划分“势力范围”的瓜分中国的狂潮;(P27时局图)
⑵美国提出“门户开放”政策。
第6课戊戌变法
(资产阶级维新派)
1.背景: 1895年,清政府被迫签订《马关条约》,中国的民族危机大大加深。
2.代表人物: 康有为、梁启超政治派别:资产阶级维新派
3.目的: 救亡图存,变法图强
4.简单经过:
⑴序幕: 1895年,“公车上书”(康有为、梁启超等人联合1300多名举人,上书光绪帝,要求拒和、变法、*都迁**。),拉开了变法维新运动的序幕。
⑵发展: 组织学会,创办报刊,宣传变法图强,推动了维新变法思想的广泛传播。
梁启超在上海创办《时务报》和严复在天津创办《国闻报》。
⑶高潮: 1898年6月11日,清政府颁布“明定国是”诏书,宣布实行变法。
⑷失败: 1898年9月,慈禧太后等发动戊戌*变政**,囚禁光绪帝,搜捕维新人士,废除变法诏令。康有为、梁启超出逃。谭嗣同、刘光弟、林旭、杨锐、杨深秀、康广仁六人被捕遇害,史称戊戌六君子。变法最终失败。
5.主要内容:

6.影响: 在思想文化方面产生了广泛而持久的影响。
7.变法失败的原因:
⑴客观原因: 顽固派势力强大,维新派力量薄弱。
⑵主观原因: 资产阶级具有软弱性和妥协性;没有充分发动群众,只依靠没有实权的光绪帝;变法触动了顽固派的利益。
8.教训: 资产阶级改良的道路在中国行不通。
第7课 义和团运动与八国联军侵华
一.义和团运动
1.兴起: 19世纪末,由山东、直隶一带的义和拳、民间秘密结社和练拳习武的组织发展而来。
2.背景: 19世纪末,随着帝国主义侵略的加剧和外国传教士活动的猖獗,这些组织逐渐由反清的秘密结社或单纯的习武团体,转变为具有广泛群众性的反帝斗争组织。
3.清政府对义和团的态度: “招抚”▬ “剿灭”▬ “*压镇**”
⑴前期: 为了利用义和团,以“招抚”代替“剿灭”,并承认其合法地位。
⑵后期: *压镇**
4.口号: “扶清灭洋”
“灭洋”: 鲜明表达了中国人民反对帝国主义的斗争意志,但义和团对洋人、洋教以及轮船、铁路等统统排斥,又具有盲目排外的落后性。
“扶清”: 则反映出义和团对清政府的本质认识不清,对它抱有幻想,义和团还带有迷信色彩,相信降神附体、刀枪不人等这些落后因素为清政府控制、利用粉*压镇**义和团提供了条件。
5.义和团的斗争: 通过捣毁教堂,拆毁铁道、砍断电线等方式,表达对外国侵略者的愤怒。
6.结果: 在中外*动反**势力的*压镇**下失败。
7.影响: 沉重打击帝国主义瓜分中国的野心,使侵略者不得不承认中国“尚含有无限蓬勃生气。”但义和团的蒙昧迷信及笼统排外倾向,也留下了深刻教训。
二.抗击八国联军(1900-1901年)
1.直接原因: 为了*压镇**义和团运动。 根本原因: 维护和扩大帝国主义在华利益
2.爆发: 1900年6月,英、美、俄、日、法、德、意、奥八国组织联军,在英国海军司令西摩尔的率领下,从天津向北京进犯。
3.经过:
①廊坊阻击战中,八国联军惨败,退回天津。
②大沽炮台失陷,慈禧太后对外宣战。
③义和团在北京战斗:*攻围**西什库教堂和东交民巷使馆区
④天津保卫战,与侵略军争夺老龙头火车站,并炮轰紫竹林租界。清军直隶提督聂士成殉国。
4.结果: 攻陷北京,慈禧太后携光绪帝西逃,下令绞杀义和团。联军在北京*杀屠**、劫掠。(外国侵略者第二次侵入北京)
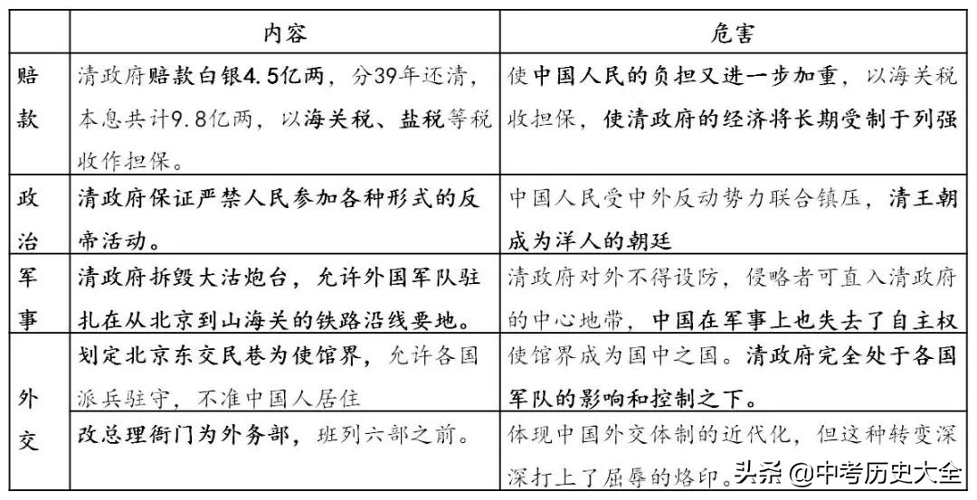
三.《辛丑条约》的签订
1.时间与签订国: 1901年;清政府与英、美、俄、日、法、德、意、奥、比、荷、西11国
2.内容:

3.影响: 《辛丑条约》是中国近代史上赔款数目最庞大、主权丧失最严重的不平等条约。清政府沦为帝国主义列强统治中国的工具,中国完全陷入半殖民地半封建社会的深渊。
小结:列强侵华

第三单元资产阶级民主革命与中华民国的建立

第8课革命先行者孙中山
一.孙中山早年的革命活动
1.1894年,孙中山上书李鸿章,提出变法自强等多项改革建议,遭到拒绝。
2.1894年11月,孙中山在檀香山成立兴中会,提出“振兴中华”的宗旨,号召“驱逐鞑虏,恢复中国,创立合众政府”。兴中会是中国近代第一个资产阶级革命团体。
3.1895年,孙中山发动广州起义失败后,逃亡海外。
二.同盟会与三民主义
1.同盟会
⑴成立条件:
A.思想基础: 资产阶级革命思想得到迅速传播,代表作有章炳麟的《驳康有为革命书》、邹容的《革命军》、陈天华的《猛回头》和《警世钟》等。
B﹒组织基础: 华兴会和光复会的成立。
C.群众基础: 《辛丑条约》签订后,清政府沦为帝国主义统治中国的工具,国内革命情绪日趋高涨。
⑵成立时间、地点: 1905年日本东京
⑶政治纲领: “驱逐鞑虏,恢复中华,创立民国,平均地权”。
⑷机关刊物: 《民报》
⑸领导人: 孙中山为总理
⑹性质或地位: 中国同盟会是第一个全国规模的、统一的资产阶级革命政*党**。
⑺作用 :它使全国资产阶级革命派有了一个统一的领导和明确的奋斗目标,推动了全国革命运动的发展。
2.三民主义
⑴内容:“民族主义”、“民权主义”、“民生主义”三大主义合称“三民主义”
“民族”是指“驱逐鞑虏,恢复中华”(前提)
“民权”是指“创立民国”(核心)
“民生”是指“平均地权”(发展)
⑵作用: 成为孙中山领导资产阶级革命的指导思想。
第9课辛亥革命
一.革命志士的奋斗
1.萍浏澧起义
⑴时间: 1906年;
⑵地点: 萍乡、浏阳、醴陵;
⑶领导人: 刘道一.蔡绍南;
⑷影响: 是同盟会成立后领导的第一次武装起义。
2.安庆起义
⑴时间: 1907年;
⑵地点: 安庆;
⑶领导人: 徐锡麟,秋瑾
⑷结果: 失败
3.广西起义
⑴时间: 1907年;
⑵领导人: 孙中山、黄兴;
⑶结果: 奋战七昼夜,最终失败。
4.广州起义(又叫黄花岗起义)
⑴时间: 1910-1911;
⑵领导人: 孙中山、黄兴、赵声;
⑶结果: 起义失败,将收殓的七十二具烈士遗骸,合葬与广州黄花岗,称“黄花岗七十二烈士”,历史上将起义又叫黄花岗起义。
⑷黄花岗起义的意义: 革命*党**人不屈不挠的精神和视死如归的英雄气概,极大地鼓舞了全国人民的斗志。
二.武昌起义
1.时间: 1911年10月10日,又称“辛亥革命”
2.地点: 湖北武昌
3.主要力量: 倾向革命的湖北新军
4.经过: 夺取军械库,武汉三镇光复,10月11日,起义军成立湖北军政府。
5.起义的直接影响: 全国一半以上省份纷纷独立,清政府陷入土崩瓦解的局面。
6.辛亥革命的意义:
⑴*翻推**了清王朝的*动反**统治,宣告了中国两千多年君主*制专**的终结;
⑵开创了完全意义上的近代民族民主革命;
⑶极大地推动了中华民族的思想解放,打开了进步潮流的闸门。
7.辛亥革命结果(局限性):
辛亥革命的果实被北洋军阀袁世凯窃取,没变中国半殖民地半封建社会性质,没能完成反帝反封建的革命任务。
三.为什么说孙中山领导的辛亥革命是20世纪中国的一次历史性巨变?
⑴终结了君主*制专**;
⑵创建资产阶级共和制;
⑶引发社会生活巨变。
第10课中华民国的创建
一.中华民国的建立
1.概况:
⑴时间: 1912年1月1日
⑵总统: 孙中山,副总统:黎元洪
⑶*旗国**: 五色旗
⑷国都: 南京
⑸纪元: 以1912年为民国元年,改用公历
2.改革措施: 见课本P49
3.意义: 南京临时政府的成立是孙中山领导的资产阶级民主革命的重要成果。
二.《中华民国临时约法》
1.颁布: 1912年3月11日,孙中山以临时大总统名义颁布了由参议院制定的《中华民国临时约法》。
2.内容:
⑴中华民国的主权属于全体国民。
⑵国民不分种族、阶级、宗教信仰,一律平等。
⑶国民有人身、居住、言论、宗教信仰及*愿请**、考试、参政等自由和权利。
⑷参议院行使立法权,国务员辅佐临时大总统行使行政权并负其责任,司法独立。
3.性质: 《中华民国临时约法》是中国历史上第一部具有资产阶级共和国宪法性质的重要文件。
4.影响: 它肯定了资产阶级民主共和制度和民主自由原则,是辛亥革命的重要成果。
三.袁世凯窃取革命果实
1.1912年2月12日,在袁世凯软硬兼施的逼迫下,宣统帝溥仪下诏退位。清朝统治结束。
2.2月13日,孙中山向临时参议院提出辞职,并推荐袁世凯继任临时大总统。2月15日,临时参议院选举袁世凯为临时大总统。3月,袁世凯在北京就任中华民国临时大总统。
3.4月,孙中山正式解除临时大总统职务。临时政府迁往北京。辛亥革命的胜利果实被袁世凯窃取。
第11课 北洋政府的黑暗统治
一.二次革命
1.背景: 袁世凯为了建立独裁统治,一再破坏责任内阁制。1913年春,宋教仁遇刺身亡;袁世凯*力武***压镇**国民*党**。
2.经过: 孙中山和黄兴等号召南方各省起来反袁,发动“二次革命。
3.结果: 二次革命被袁世凯*压镇**下去,孙中山、黄兴等被迫*亡流**日本。
二.袁世凯复辟帝制
1.袁世凯复辟帝制的准备
(1)对内政策
①强迫国会选举他为正式大总统
②下令解散国民*党**
③废除《中华民国临时约法》,颁布《中华民国约法》,改责任内阁制为总统制。
④修改总统选举法,规定总统可无限期连任,可指定继承人。
(2)对外政策: 接受日本旨在灭亡中国的“二十一条”的大部分内容。
①承认日本继承德国在山东的一切特权;
②进一步扩大日本在“南满”和蒙古的权益;
③规定中国沿海港湾、岛屿不得租借或割让他国;
④用日本人为顾问等
2.袁世凯称帝: 1915年12月12日,袁世凯建立了中*帝国华**,袁世凯下令以1916年为“中*帝国华**洪宪元年”,准备1916年1月1日举行登基大典。
三.护国战争
1.准备: 孙中山发表《讨袁宣言》;梁启超、蔡锷离京,前往南方筹划讨伐袁世凯事宜。
2.爆发: 1915年底,蔡锷、李烈钧、唐继尧在云南宣告独立,组织护国军北上讨袁,护国战争爆发。
3.经过: 北洋*队军**人心涣散,节节败退,不少省份宣布独立,脱离袁世凯政府。
4.结果: 1916年3月,袁世凯被迫宣布取消帝制,6月在绝望中死去。护国战争结束。
四.军阀割据

第四单元 新时代的曙光
第12课 新文化运动
一.新文化运动的兴起
1.背景: 新生的中华民国陷入政治混乱,仅依靠政治制度的革新不能救中国,必须启发国民新的伦理道德意识,进行思想文化领域的革新运动。
2.开始标志: 1915年,陈独秀在上海创办《青年杂志》,正式吹响了新文化运动的号角。
2.代表人物: 陈独秀、李大钊、胡适、鲁迅
3.主要阵地: 《新青年》和北京大学
二.新文化运动的内容与意义
1.内容:
(1)抨击旧道德和旧文化
(2)提倡民主与科学(新文化运动口号(两面旗帜))
(3)提倡文学革命,主张用白话文代替文言文
2.意义: 新文化运动动摇了封建道德礼教的统治地位,使中国人民接受了一次民主和科学的洗礼,为五四运动起到了思想宣传和铺垫的作用。新文化运动对于中国传统文化的看法带有有一定的片面性,但仍是一次伟大的思想解放运动。
第13课 五四运动
一.五四运动的爆发
1.导火线: 1919年,巴黎和会中国外交失败。
2.爆发: 1919年5月4日,北京3000多名学生汇集在*安门天**前,发表宣言,揭露帝国主义列强的侵略行径,并举行*威示***行游**。
3.口号: “外争主权,内除*贼国**”,“誓死力争,还我青岛”,“废除二十一条”,“拒绝在和约上签字”等。
4.用表格总结五四运动

5.结果: 取得初步胜利,北洋政府释放被捕学生,罢免曹汝霖等人的职务,中国代表也没有在“巴黎和约”上签字。
4.影响: 五四运动的直接目标得到了实现,这是中国人民反帝斗争的一次重大胜利。
二.五四运动的历史意义
1.性质: 五四运动是一次彻底地反对帝国主义和封建主义的爱国运动。
2.意义: 五四运动是一次彻底地反对帝国主义和封建主义的爱国运动。在这次运动中,中国工人阶级开始登上历史舞台,展现了伟大的力量。一些初步接受了马克思主义的知识分子和青年学生,在运动中起到了重要的作用。五四运动是中国新民主主义革命的开端。
3.五四精神: 爱国主义、民主和科学,勇于探索,敢于创新,追求真理,振兴中华,反帝反封建
第14课 中国*产党共**的诞生
一.马克思主义的传播
1.背景: 1917年,俄国十月社会主义革命的胜利。
2.传播: 1919年,《新青年》刊载了李大钊的文章《我的马克思主义观》,对马克思主义作了比较系统的介绍。
3.发展: 五四运动后,马克思主义开始与中国工人运动结合起来。
二.中国*产党共**的成立
1.成立的条件
①思想基础: 马克思主义在中国的广泛传播
②阶级基础: 无产阶级队伍壮大
③组织基础: *产党共**早期组织的成立
2.成立时间及标志: 1921年7月,中国*产党共**第一次全国代表大会的召开。
3.地点: 上海 → 浙江嘉兴南湖
4.会议内容:
①大会通过了中国*产党共**历史上第一个*党**纲。*党**纲规定*党**的名称为中国*产党共**。
②奋斗目标: *翻推**资产阶级政权,建立无产阶级*政专**,实现共产主义。
③中心任务: 领导和组织工人运动。
④领导机构: 成立*党**的中央领导机构中央局,选举陈独秀为中央局书记。
5.成立意义: 中国*产党共**的诞生,是中国历史上开天辟地的大事。自从有了中国*产党共**,中国革命的面貌就焕然一新了。
(中国革命面貌焕然一新,“新”在哪里?)
A.新的领导核心:中国*产党共**。
B.新的指导思想:马克思主义。
C.新的奋斗目标:大提出实现共产主义
6.*共中**二大: 1922年7月,中国*产党共**第二次全国代表大会在上海召开,制定了*党**的最低纲领。纲领规定,在民主革命阶段,*党**的主要任务是*倒打**军阀,*翻推**帝国主义,将中国统一为真正的民主共和国。中国*产党共**在中国历史上第一次提出了彻底的反帝反封建的民主革命纲领。
三.全国工人运动的高涨
1.概况: 中国*产党共**成立之后,设立了中国劳动组合书记部,集中领导工人运动。1923年2月,京汉铁路工人举行大*工罢**,将第一次全国工人运动高潮推向了顶峰。*工罢**遭到帝国主义和直系军阀吴佩孚的*压镇**,此后,全国工人运动转入低潮。
2.京汉铁路工人大*工罢**
A.时间: 1923年2月
B.口号: 为自由而战,为*权人**而战
C.结果: 被帝国主义和军阀吴佩孚*压镇**
D.意义: 将第一次工人运动推向高潮
3.第一次工人运动失败的教训: 京汉铁路工人*工罢**失败后,中国*产党共**认识到,单枪匹马不能取得革命的胜利,必须团结一切可能的同盟者,才能战胜强大的敌人。