
王澈 赵友禾 柴铎
一、研究背景
房地产上市公司代表了行业发展水平,其经营绩效、经营动向是反映行业整体运行趋势的标杆。近年来,受疫情等因素影响,房地产销售和融资两端压力骤增,房地产行业高负债、高周转发展模式受到严重挑战。随着房地产市场发展环境的改变,可持续发展理念深入人心,以环境发展、社会责任和公司公司治理(即ESG)为导向的企业价值理念正成为资本关注的重要指标。
在此背景下,中国房地产报、中国城市与区域治理研究院在2021、2022年评价体系基础上继续优化研究方法,以上市房企经营稳健性、持久力与ESG指数为研究对象,基于上市房企经审计后公开的年报数据开展深入测评。以此全面解析中国上市房企发展环境,构建上市房企竞争力评估指标体系并开展实证对比分析,客观反映中国房地产行业总体经营状况和发展态势,为政府实施调控提供参考。

二、研究特色
1.A股和H股上市房企全覆盖。最终上榜企业A股100家,H股49家,合计149家。
2.上市房企的全面体检报告:5个维度,19项测评指标全面测度,“不以规模论英雄,不受传统印象左右”,发现中小房企亮点。
3.企业所有指标的横向对比:指标得分逐一分析、对比、排名,而不只是描述总体态势,全面公开、树立标杆、洞悉差距。
4.严格基于经审计公开的年报数据而非企业宣传数据、机构采集数据:直击企业真实账面信息,去除宣传泡沫。
三、上市房企综合竞争力分析
(一)评价指标体系
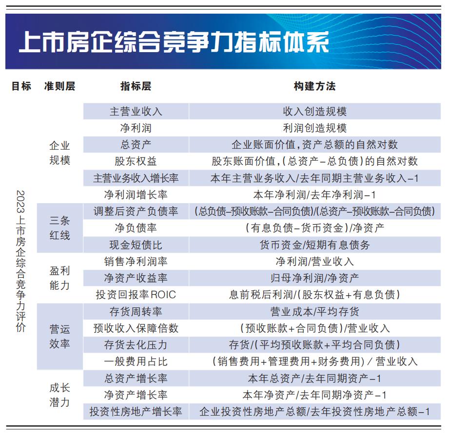
《2023年中国上市房地产企业稳健性、持久力与ESG指数研究报告》研究指标体系由中国房地产报、中国城市与区域治理研究院、中国社会科学院(财经院)中国城市竞争力课题组、中央财经大学“中国上市公司竞争力”研究团队联合研制,邀请来自政府主管部门、科研院所、房地产企业的专家,采用德尔菲法+层次分析法经过指标初选、筛选与权重测定,构建指标体系。最终研究确定上市房企综合竞争力评价指标体系包括5大指数,19个指标。具体指标体系如下:
(二)上市房企综合竞争力解构
本次上市房企综合竞争力评价过程中,本着企业盈利规模与经营管理效率并重、平稳成长与风险控制并重的原则,从企业规模、偿债能力、盈利能力、营运效率、发展潜力五个维度,全面客观地评估2022年上市房企的各项指标,全面考量房企未来稳健、可持续、高质量发展的能力。
评价结果显示,A股上市房企中,万科A、保利发展、招商蛇口、金地集团、建发股份等龙头企业2021年、2022年均位列上市房企综合竞争力TOP10。2022年A股上市房企综合竞争力TOP10的营业收入门槛为415.02亿元,营业收入均值为2649.14亿元,较上年下降1.88%;净利润为均值为96.14亿元,较上年下降33.44%,首次出现营收利润双下降的局面。
H股上市房企中,中国海外发展、碧桂园、中国铁建、华润置地、龙湖集团在2021、2022两年均位列上市房企综合竞争力TOP10。2022年H股上市房企综合竞争力TOP10的营业收入门槛为103.02亿元,营业收入均值为2504.84亿元,较上年2563.23亿元下降2.28%;净利润均值为122.94亿元,较上年212.66亿元下降42.19%,同样出现营收利润双下降的局面。
四、上市房企经营稳健性分析
(一)评价指标体系
报告从盈利稳健性、营运稳健性和财务稳健性三个维度出发,选取有代表性的财务数据及指标组成上市房企的经营稳健性评价体系,具体涵盖了15个指标。其中盈利稳健性包含主营业务收入、主营业务收入增长率、净利润、净利润增长率、净资产收益率、销售净利润率、投资回报率ROIC等7项具体指标;营运稳健性包含存货周转率、预收收入保障倍数、存货去化压力和一般费用占比等4项具体指标;财务稳健性包含调整后资产负债率、净负债率、现金短债比、长短债比等4项具体指标。
(二)上市房企经营稳健性解构
1.盈利稳健性
营收指标方面,2022年上市房企整体营收缩水严重,仅有少部分房企在严峻的市场环境下能够保持连续增长,例如A股房企中万科A、招商蛇口、金地集团,H股房企中保利置业集团、越秀地产和龙湖集团等。总体上H股房企营收表现优于A股。
利润指标方面,受市场环境影响,2022年部分房地产项目存在减值迹象,房企预计对部分房地产项目计提存货跌价准备,同时“保交楼”政策之下,房企拿地、运营成本间接性有所提升,在价格、成本的双重作用下,房企盈利能力下滑明显,多家房企亏损。与主营业务收入变动情况相比,2022年房地产行业归母净利率持续下行,甚至部分房企出现巨额亏损,仅有极少数企业实现了营收和净利润的双重正向增长,如中国铁建、龙湖集团、越秀地产等。结算项目地价占售价比上升,且财务费用、刚性成本上涨、限价政策等均成为影响房企利润的重要因素。
2.营运稳健性
存货周转方面,A股上榜房企存货周转率范围在0.05~2.26之间,平均值和中位数分别为0.35、0.25,其中A股上榜房企中30家企业的存货周转率高于平均值。H股上榜房地产企业的存货周转率范围分别为在0.01~1.70之间,平均值和中位数分别为0.19、0.12,行业间企业差距不大。房企资产端主要为存货,存货周转率整体较低。
预收收入保障倍数方面,A股上榜房企预收收入保障倍数数值范围在0.003~10.62之间,平均值和中位数分别为2.13、1.36,行业间大部分企业差距不大。H股上榜房企预收收入保障倍数数值范围在0.01~3.24之间,平均值和中位数分别为1.18和1.05,行业间企业差距较小。
存货压力方面,A股上榜房企存货去化压力范围在52.57~0.05。存货去化压力的平均值和中位数分别为3.35和1.90。H股上榜房企存货去化压力范围在31.89~0.01,平均值和中位数分别为7.71和4.25,行业间企业存在一定差距。
3.财务稳健性
与2021年相比,房企削减拿地支出,偿债去杠杆,2022年A股、H股上榜房企剔除预收账款的资产负债率同比略有下降。相比之下龙头房企资产负债率仍然较高。
2022年上市房企净负债率同比整体略有降低,H股房企的净负债率波动变小,且明显小于A股。房企现金短债比下降较明显,房企销售回款大幅减弱、民营房企融资受限叠加偿债高峰,货币资金对短期有息债务的保障程度减弱。
五、上市房企经营成长力评价
(一)评价指标体系
报告综合考虑了企业的发展潜力和现金流创造能力,通过9项指标刻画了上市房企的经营成长力。其中发展潜力包含总资产增长率、净资产增长率、投资性房地产增长率、总资产、股东权益等5项具体指标;现金流创造能力包含货币资金、利润含金量、融资-经营效率、自由现金流创造能力等4项具体指标。
(二)上市房企经营成长力解构
货币资金的储备反映房企可动用的资金规模,是公司正常稳健经营的外在体现。截至2022年末,有5家上市房企手握现金超过1000亿元,其中4家为央企国企背景。“现金王”第一是保利发展,截至2022年末手握货币资金1765亿元,同比增长2.98%。充足的现金流和融资优势令保利发展“弯道超车”,在2022年销售额排名超过万科位列全国第二。第二名是万科,手握现金1372亿元,但同比减少8.17%。第三名碧桂园手握现金1283亿元,同样同比减少12.72%。第四名和第五名分别是中海地产、华润置地,现金额分别为1245亿元、1146亿元。
投资性房地产主要是企业用于出租、增值出售等用途的房产,投资性房地产增长率也在一定程度上反映企业未来变现、获取经营资源的成长性。在行业内整体资产规模缩减的背景下,A、H股上市房企的投资性房地产规模均出现正增长。典型企业主要为龙头房企和混合型房企,拥有较高的投资性房地产规模和增长率。
六、上市房企ESG评价
(一)上市房企ESG指标体系
近年来,房地产行业整体规模增速放缓、政策监管持续、融资环境不断收紧,房企从高速增长转向持续稳健经营。在房地产开发从粗放发展转向可持续健康发展的过程中,ESG发展理念有其重要性和必要性。
在此背景下,中国房地产报、中国城市与区域治理研究院搜集上市房企2022年度的ESG数据。评价体系由管理实践评估和争议事件评估组成,其中包括400+个管理实践指标,涵盖E/S/G维度,反映长期ESG基本面影响;包含1200+个风险标签,涵盖新闻舆情、监管处罚、法律诉讼,反映短期突发事件影响,整体指标体系能够综合反映企业的ESG管理实践水平以及重大突发风险。
(二)上市房企ESG表现点评
1.A股上市房企ESG评价
环境维度方面,招商蛇口、建发股份、迪马股份、万科A领衔“绿色房地产”,截至2022年底,其环境维度得分分别为8.23、7.98、7.46,万科是中国率先将绿色原则注入所有项目生命周期(包括收购、采购、项目获取、项目开发和销售)的地产开发商之一,此分项得分位居第四。金地集团致力于打造具有金地特色的住宅绿色健康建筑体系,环境维度也排名前列。
社会维度方面,招商蛇口、华侨城A表现突出,截至2022年底,其ESG社会评分分别为8.85、8.36,建发股份、金地集团、万科A等房企在履行社会责任方面也有突出表现。
治理维度方面,北辰实业、招商蛇口、金隅集团分别位居前三,其ESG治理得分分别为8.87、8.70、8.70,龙头房企如建发股份、万科A、华侨城A紧随其后。
2.H股上市房企ESG评价
环境维度方面,禹洲集团、合景泰富、正荣地产位列前三。2022年禹洲集团共145个项目超2100万平方米物业达到绿色建筑认证标准,新建项目100%达到绿建标准,是国内房企在绿色建筑、节能环保领域中的引领者。
社会维度方面,碧桂园、中国海外发展、美的置业位列前三。龙头房企如龙湖集团、远洋集团、绿城中国等也位列前十。龙湖集团多年来持续投身公益事业,覆盖乡村振兴、老幼关怀、助学兴教等多个领域,以实际行动诠释企业的责任与担当,截至2022年报告期末龙湖集团及其创始人、龙湖公益基金会累计捐款超18亿元。
治理维度方面,北京北辰实业、碧桂园、红星美凯龙领衔前三。碧桂园高度重视信息披露工作,加强信息披露管理;同时建立了由风险管理内部委员会、风险管理执行机构及风险管理监督机构组成的风险管理架构,不断探索践行严格优质的企业管治,为推进可持续发展的奠定坚实底盘。
(三)2022年度上市房企ESG总结
从长期基本面和短期突发事件两方面综合考察上市房企ESG表现,综合来看,龙头房企如招商蛇口、万科A、金地集团、碧桂园、美的置业、保利置业集团表现突出,在各细分维度排名前列;建发股份、保利发展、中梁控股、中国海外发展等企业也积极深耕于绿色发展,在环境、社会、治理、争议事件方面表现优秀。
随着我国“碳中和、碳达峰”进程的推进,房企由过去的高速发展阶段转向平稳发展新周期,在注重自身发展的同时,也需要深入落实ESG发展理念。从各上市房企的ESG现状来看,龙头企业拥有更多的资源和技术投入ESG各范畴,且已构建较完善的治理架构,因此ESG进程较领先。落后房企可以在关键议题重点发力,如绿色建筑、节能减碳、安全管理等领域,实现高质量转型发展。
七、上市房地产经纪企业评价(略)
八、展望
(一)房企多维度分化,新特征明显
1.城市能级分化
从不同能级城市新建商品房价格指数和二手房挂牌价指数趋势可以看出,一线城市和部分强二线城市复苏明显,市场成交呈量价齐升态势。大多数三四线城市以及一二线城市非热点板块市场持续低迷。从国家统计局公布的70个大中城市房价走势可以看出,1~4月一二线城市房价同比涨跌互现,三四线城市同比普遍下跌。从2022年百强房企在不同能级城市的销售额分布可以看出,一线城市销售好于其他各线城市,同时也推动房企投资更趋向于一线城市。
2.央企国企与民企分化
2022年,拥有央企国企背景的企业销售额占比达到75%,相较2021年提升了7个百分点,市场份额持续提升;民营房企销售额占比下降至25%。2023年以来,央企国企销售复苏明显,民营房企仍面临较大的销售压力。在预售制下,购房者转而信任央企国企背景的开发商,这使得未暴雷的民营房企也受到不同程度的影响。
3.城市内部分化
受2022年宏观经济影响,刚需购房者观望情绪严重,改善购房者受影响更小,市场改善型需求持续释放。在市场改善型需求增长、刚需减弱的情况下,配套差、地段偏远的项目去化周期变长,价格亦大幅度下滑,核心地块与偏远地块在项目经营上的差异性增大。同时改善型客户对项目产品有更高的要求,即使拥有相同配套的相邻地块,开发商在产品设计能力、促销力度(资金实力、成本控制)、对当地深耕程度上的差异,也会很大程度影响到项目的销售。
(二)上市房企发展建议
2023年既是行业修复回稳之年,也是行业探索新发展模式的调整之年。房地产行业的乐观信号愈发积极,但仍然要谨慎面对复苏进程中的不确定性。未来,稳定的运营节奏和自律的财务底线将成为房企生存发展的主轴线。房地产企业应做好充分准备,以坚韧的意志和长期不懈的奋斗来应对挑战。
在房地产行业“三个分化”明显的背景下,具有很强品牌影响力、土地储备充足且土地储备质量好、产品竞争力强、具有明显外部支持的房企将具有更强的竞争优势;部分信用质量较弱的托底国企及违约、展期的民营房企预计逐渐退出历史舞台。
一方面,房企应注重经营安全,从“高杠杆高周转”开发模式转向稳健增长模式,摒弃过往的“规模为王”,力争控制有息债务、加强资金管理、促进项目回款、改善项目盈利水平;在严守安全底线的基础上,聚焦布局高潜力城市,持续打磨优质产品,抓住增量市场结构性机遇,追求有质量增长。
另一方面,房企可以在提升开发业务发展质量的同时,也应积极拓展关联存量业务,发挥业务协同效应,提高企业发展韧性通过发展轻资产商业管理、代建、长租等业务,探索新发展模式。









