
怀孕以后,出现上述情况,可能是心脏出问题了。如果您怀孕前就有心脏病,应该是病情加重了;如果您没有,有可能发生了妊娠期高血压性心脏病、围产期心肌病或者心肌炎。需要尽快去医院就诊。
您需要:

还需要做以下检查:

可连续记录24 小时安静和活动状态下心电活动的全过程,协助诊断阵发性或间歇性心律失常和隐匿性心肌缺血,并能提供心律失常的持续时间和频次。

这种无创性、可重复的检查方法,能较为准确地定量评价心脏和大血管结构改变的程度、心脏收缩和舒张功能。

应进行血常规、血气分析、电解质、肝肾功能、凝血功能、D-二聚体、心肌酶、脑钠肽的检查。
心肌酶包括肌酸激酶(CK)、肌酸激酶同工酶 MB (creatine kinase isoenzyme MB,CK-MB),CK-MB 和心肌肌钙蛋白(cardiac troponin,CTn);
脑钠肽是有效的心衰筛查和判断预后的指标,包括脑钠肽(即 BNP)、BNP 前体(pro-BNP)、氨基酸末端-BNP 前体 (NT-pro-BNP)。可以检测其中任意1项。
必要时还需要:


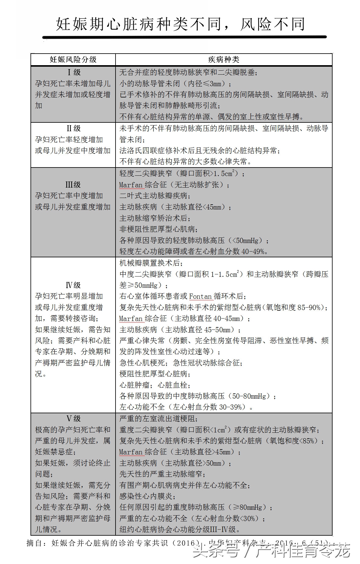
妊娠期心脏病种类

原先没有心脏病,怀孕以后心脏也可能出问题,常见问题如下:

注:有些心脏病不是妊娠期才出现的,而是孕前就有的因无症状和体征而未被发现的心脏病,多为漏诊的先天性心脏病 (房、室间隔缺损)和各种心律失常。
您如果有心脏病,一定要做到:

妊娠风险分级I-II级并且心功能I级者,进行常规产前检查即可。妊娠风险分级增加者,应缩短产前检查的间隔时间,增加产前检查次数。
除了常规的产检项目外,还需要定期检查心肌酶、CTn、BNP(或 pro-BNP)、心电图(或动态心电图)、心脏超声、血气分析、电解质等。您如果有胸闷、气促、乏力、咳嗽等要告诉医生,以便医生准确评估您的心功能。

医生会根据您的病情选择最恰当剂量的安全药物。

是不是绝对不可以运动?孕期运动的禁忌请参照关于孕期运动想和您谈谈。


过分焦虑会加重心脏负担,您需要放松心情,积极配合医生的检查和治疗。

您需要进行胎儿心脏病的筛查,怀孕28周以后需要增加胎儿脐血流、羊水量和无应激试验(NST)等检查,以便及时发现并发症。如果应用药物治疗,要注意药物副作用的监测,比如抗凝药物引起的胎儿颅内出血,抗心律失常引起胎儿心率/律的改变。

心脏病妊娠风险分级I~II级且心功能I级者: 足月;
心脏病妊娠风险分级III级且心功能I级者: 34~35 周;
心脏病妊娠风险分级IV级但您坚决要求继续妊娠(即使心功能I级):32~34 周;
注:以上情况如果出现严重心脏并发症或心功能下降就需要提前终止妊娠。
心脏病妊娠风险分级V级:一旦诊断尽快终止。
分娩方式:
经阴道分娩:心脏病妊娠风险分级I~II级且心功能I级者。
剖宫产术:心脏病妊娠风险分级≥III级且心功能≥II级者,或者有产科剖宫产手术指征者。
分娩过程中需要:
持续心电监护;
持续胎心监护;
避免产程过长;
有条件者可以使用分娩镇痛;
第二产程必要时可使用产钳或胎头吸引助娩;
结构异常性心脏 病者围分娩期预防性使用抗生素。
心脏病,的确很危险,如果您孕前就有心脏病,在准备怀孕时,就应该咨询专业医生您的情况能否耐受妊娠,如果已经妊娠,要积极配合医生的检查和治疗,孕期避免体重过多增长,健康饮食,充分休息。另外,妊娠期特殊的生理变化也可能导致原来心脏没有问题的您发生心脏病,孕期一旦出现胸闷、气短、水肿等,要及时就诊。