
发文的频次确实太低了,觉得还是要调整一下更新的方向。
不要总是强求写一些什么复杂 的 技巧,本来自己能力也跟不上,一些新学到的简单的东西也是可以写写。
最近尝试用破碎做动画,做了一个钻石的破碎效果,但是不知道怎么做动画好,于是放弃:

又尝试了一个样条布尔加破碎的动画,做是做出来了,但是发现好像只能用R21才能做出来,于是再次放弃:

唉,最后只有做了一个类似七巧板的平面破碎动画,制作思路来源于油管上 @Jonas Pilz 大神带来的C4D运动图形官方研讨会:

因为原动画有几个分镜,我把Keynote里展示的部分动画剪辑了一下,大家看看大概的样子吧:

原图来源网络 如侵请联删
好了,废话就说到这里,一起来看看这个七巧板破碎动画的制作方法吧!

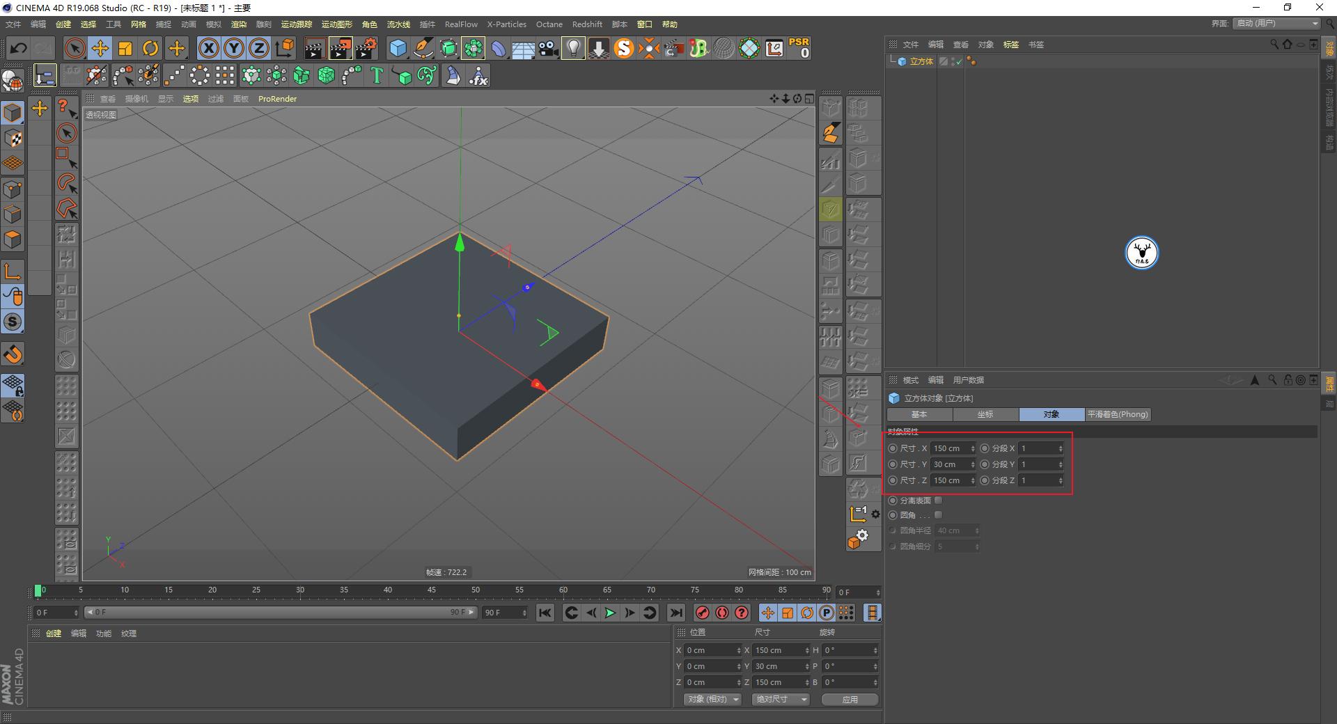
新建一个立方体,我这里把尺寸调整为150*30*150:

给立方体添加破碎,然后在来源里把默认的点生成器删除:

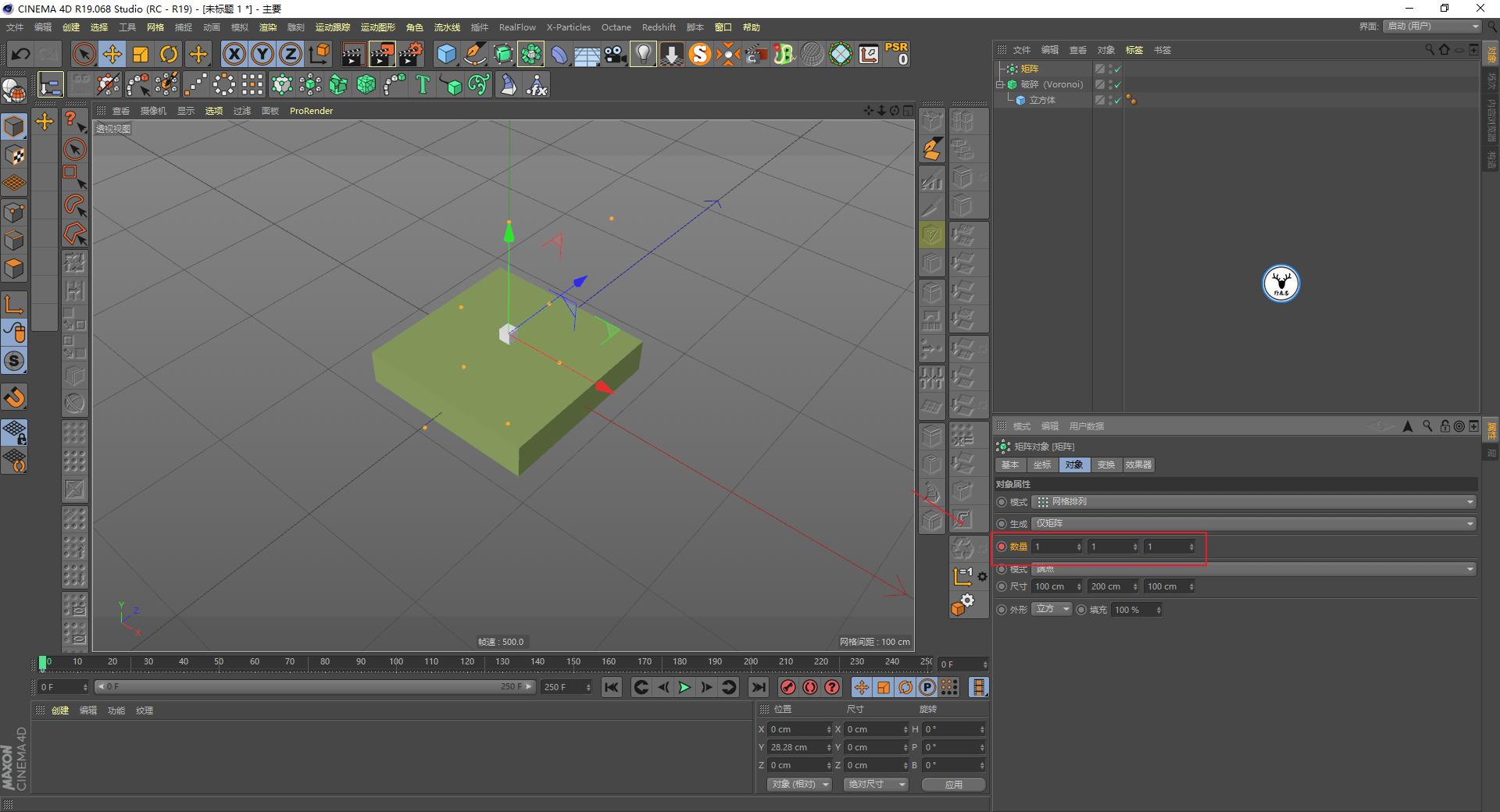
新建矩阵对象,让矩阵对象作为破碎点的来源:

原动画里的平面被分割得相对比较均匀,所以我这里也调整了一下矩阵的尺寸:

接下来就是要对矩阵的数量K帧,做分割数量变化的动画了,把帧速率改为25,做10秒动画吧:

第0帧的时候矩阵的数量为1*1*1:

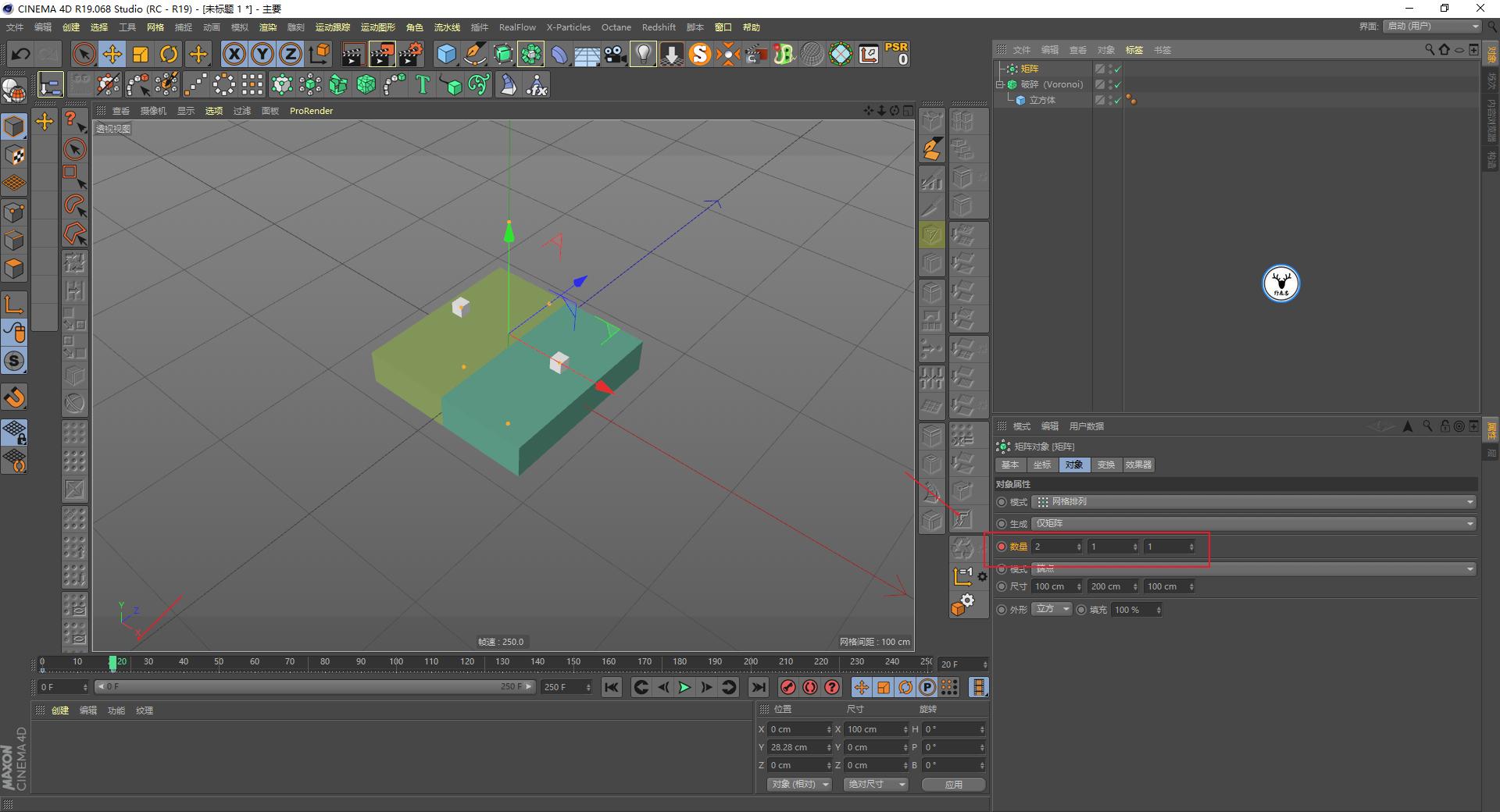
第20帧的时候矩阵的数量为2*1*1:

第40帧的时候矩阵的数量为2*1*2:

第60帧的时候矩阵的数量为3*1*3:

第80帧的时候矩阵的数量为8*1*8,别问我为什么这么K数量,我是照着原动画数出来的:

然后从200帧开始,让数量逐渐减少,数量K帧和前面的是一样的,这里就不赘述了:

接着再在240帧的时候K立方体的尺寸数值,让它最后消失:

破碎的偏移里记得给点参数:

接下来就是给动画添加变化了,因为矩阵和破碎都可以分别添加效果器,这样动画的玩法就很多了。
可以先给矩阵添加一个随机效果器,只随机X和Z轴的位移:

效果器面板里将随机模式改为噪波就有动画了,动画速率可以控制动画的速度,勾选索引,缩放的数值大家看着办就好:

效果器的强度这里在第80帧的时候为0,100帧的时候为100,这样从规整到随机的形态就能过渡的很自然:

然后160帧的时候强度100K一下,等到180帧的时候,强度变为0:

接下来可以给破碎再添加一个随机,随机Y轴的尺寸:

同样效果器里将随机模式改为噪波,勾选索引,动画速率以及缩放这些大家看着办就好:

然后我们让破碎的随机效果器在100帧的时候强度为0,120帧的时候数值为100:

从160帧开始,让破碎随机效果器的强度数值逐渐变为0:

基本上破碎动画就做好了,将矩阵和破碎整体打一个组,Y轴上稍微旋转一下:

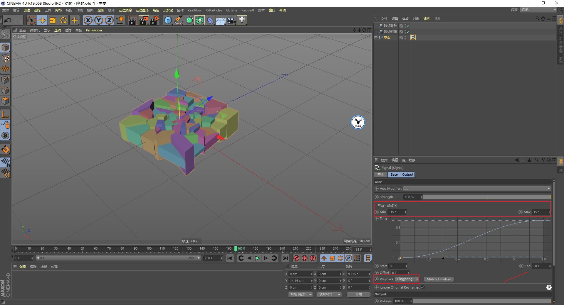
给组添加GSG的signal插件,控制组的X轴旋转,旋转的数值大家看着办就好,循环模式改为pingpong,循环周期我这里为50帧。
这样对象就会慢慢 的 自动来回旋转,不用手动K帧,方便很多:

可以再给破碎添加一个倒角变形器,这样破碎出来的几何体就都有倒角了。
偏移略微给一点数值,细分数大家看着办就好,记得勾选限制:

接下来就是渲染了,我还是用的RS当作练习,打开RS,新建HDRI环境光,取消显示背景,勾选透明通道:

再新建一个大点的平面吧:

开始搞材质吧,平面的材质我用的是一个普通的渐变材质,把反射这些都关掉了:

破碎对象我首先给了一个银白色的金属材质,将BRDF改为GGX这种模式比较适合制作金属。
粗糙数值看着给,各向异性我也是凭感觉给的数值,菲涅尔类型选择为颜色加边缘着色:

我希望的是对象的边缘呈现出红铜色金属的感觉,所以复制一份节点出来,将颜色改为红铜色:

想要边缘呈现出另外一种材质就需要把边缘提取出来,这里就要用到RS的曲率节点,这个相当于OC的Dirt节点:

不过我尝试过直接用曲率节点提取的选区不够明显,所以我又用了一个渐变节点,这里的目的是为了增加对比度,让选区更清楚:

然后再用一个混合节点将它们进行混合,其实和OC的混合节点原理是相同的:

视情况再补两盏灯吧,因为测试的时候觉得金属反射灯光有点过曝了,所以我在光线面板把光泽的属性降 的 比较低:

新建摄像机做一个摄像机动画吧,这个大家自己看着来哦,我自己摄像机做的动画也丑 的 很:

感觉还是要有点景深好看一点,所以在RS摄像机标签里把景深打开:

可以新建空白对象把它丢进摄像机的目标对象栏位,当作焦点对象控制景深的范围:

这里我做了三个分镜,然后用一个舞台进行镜头的切换,这个就不多说了哈,本来我做的也不是很好:

采样、全局光照那些参数我都没有修改,就简单的打开了一个降噪而已,然后做了一下分层用于后期将运动模糊等:

可能是因为开了景深的原因,在只打开降噪没有增加任何采样数值的情况下,渲染1920*1080的10秒的动画时长接近6小时:

最后后期剪辑一下看看效果吧:

虽然摄像机动画做的不太好,但是确实一个简单的效果加点摄像机动画增色不少,下面是今天的视频版:
视频版稍后单独发送
好啦,今天的内容就到这里,想要源文件、原视频的童鞋后台 撩我 获取吧!
更多内容欢迎关注公众号:
本文由“野鹿志”发布
转载前请联系马鹿野郎
私转必究