数学绝不可能发生的事:只需要掌握几个知识点就可以拿高分!
所以只有多练、多思,才能让自己羽翼丰满!
欢迎关注@同心圆数学世界

因网页不支持数学图形与公式,请以图片为准。
01.八年中考真题精选








02.参考答案














03.精典题目解析
一、选择题
1. A.
2. 考点根与系数的关系.分析由x1、x2是一元二次方程3x2=6﹣2x的两根,结合根与系数的关系可得出x1+x2=﹣,x1•x2=﹣2,将其代入x1﹣x1x2+x2中即可算出结果.解答解:∵x1、x2是一元二次方程3x2=6﹣2x的两根,∴x1+x2=﹣=﹣,1•x2==﹣2,∴x1﹣x1x2+x2=﹣﹣(﹣2)=.故选D.
3. 答案B.试题分析:已知点P(a,c)在第二象限,可得a<0,c>0,所以ac<0,即可判定△=b2﹣4ac>0,所以方程有两个不相等的实数根.故选B.考点:根的判别式;点的坐标.
4. 答案C.试题分析:解不等式得x<,而不等式的解集为x<1,所以=1,解得a=0,又因为△==﹣4,所以关于x的一元二次方程没有实数根.故选C.考点:根的判别式;不等式的解集.
5. 答案A试题分析:考点AA:根的判别式;C4:在数轴上表示不等式的解集.分析根据一元二次方程的定义结合根的判别式,即可得出关于k的一元一次不等式组,解之即可得出k的取值范围,将其表示在数轴上即可得出结论.解答解:根据一元二次方程的定义结合根的判别式,由关于x的一元二次方程(k+1)x2+2(k+1)x+k﹣2=0有实数根,可得出关于k的一元一次不等式组 ,解得:k>﹣1.将其表示在数轴上为.故选:A.考点:1、根的判别式;2、在数轴上表示不等式的解集
6. 答案:B解析:由于k2+2k+4可化为(k+1)2+3>0,因此-(k2+2k+4)<0,因此这个函数y随x的增加而减小,由于-7>-8,因此m<n.
7. 分析直接把已知数据代入进而得出c的值,再解方程求出答案.点评此题主要考查了根的判别式,正确得出c的值是解题关键.
8. 分析利用一次函数的性质得到k>0,b≤0,再判断△=k2﹣4b>0,从而得到方程根的情况.点评本题考查了根的判别式:一元二次方程ax2+bx+c=0(a≠0)的根与△=b2﹣4ac有如下关系:当△>0时,方程有两个不相等的实数根;当△=0时,方程有两个相等的实数根;当△<0时,方程无实数根.也考查了一次函数的性质.
9. 分析首先画出树状图即可求得所有等可能的结果与使ac≤4的情况,然后利用概率公式求解即可求得答案.点评本题考查的是用列表法或画树状图法求概率.列表法或画树状图法可以不重复不遗漏的列出所有可能的结果,列表法适合于两步完成的事件,树状图法适合两步或两步以上完成的事件.用到的知识点为:概率=所求情况数与总情况数之比.
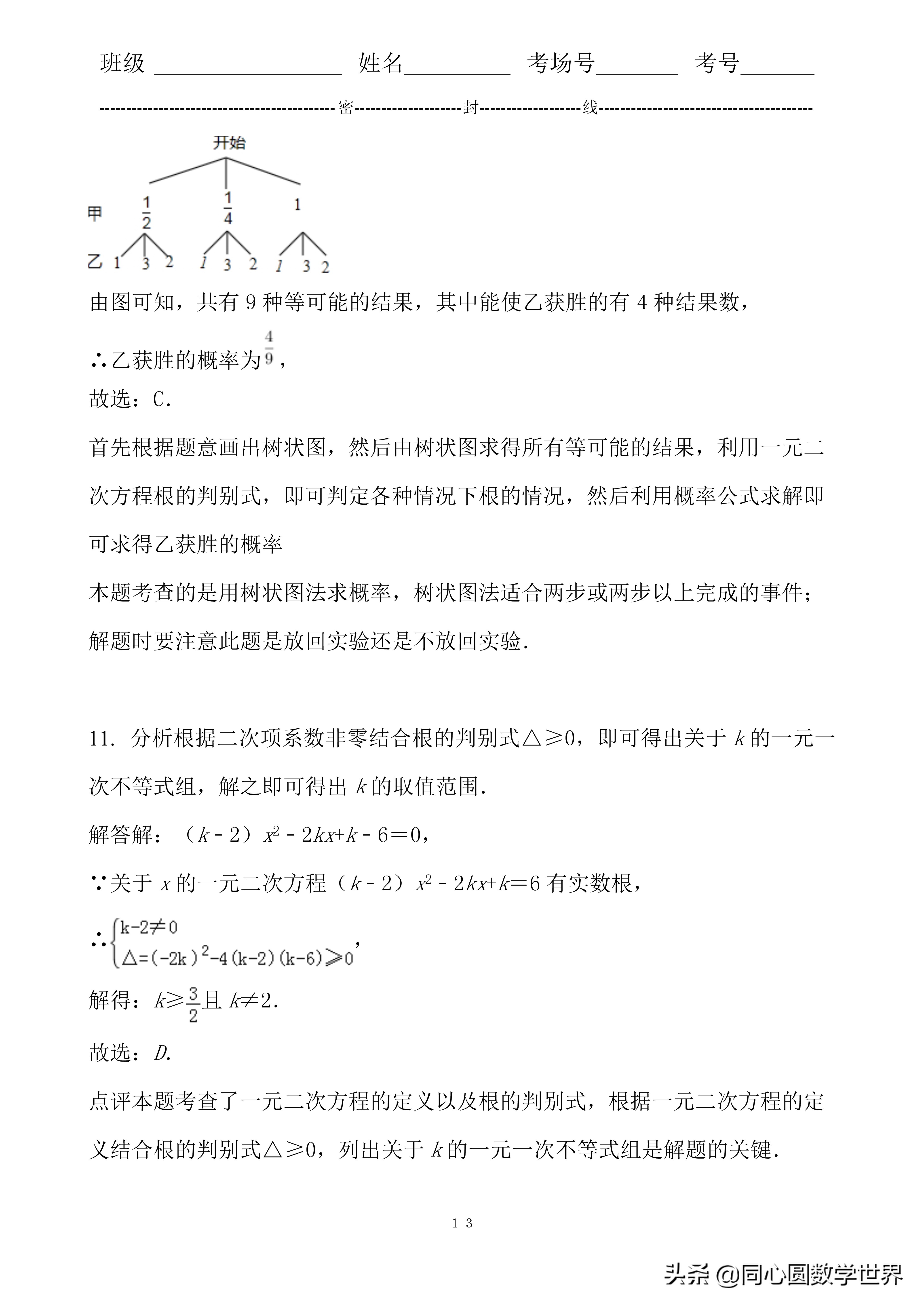
10. 答案C解析解:(1)画树状图如下:由图可知,共有9种等可能的结果,其中能使乙获胜的有4种结果数,∴乙获胜的概率为,故选:C.首先根据题意画出树状图,然后由树状图求得所有等可能的结果,利用一元二次方程根的判别式,即可判定各种情况下根的情况,然后利用概率公式求解即可求得乙获胜的概率。本题考查的是用树状图法求概率,树状图法适合两步或两步以上完成的事件;解题时要注意此题是放回实验还是不放回实验.
11. 分析根据二次项系数非零结合根的判别式△≥0,即可得出关于k的一元一次不等式组,解之即可得出k的取值范围.解答解:(k﹣2)x2﹣2kx+k﹣6=0,∵关于x的一元二次方程(k﹣2)x2﹣2kx+k=6有实数根,∴解得:k≥且k≠2.故选:D.点评本题考查了一元二次方程的定义以及根的判别式,根据一元二次方程的定义结合根的判别式△≥0,列出关于k的一元一次不等式组是解题的关键.
12. 答案A.{解析}本题考查了根的判别式,Δ=b2+12c=b2+12×(5-b)=b2+60-12b=b2-12b+36+24=(b-6)2+24>0. ∴方程有两个不相等的实数根,因此本题选A.
13. 分析利用判别式的意义得到△=(﹣2)2﹣4m<0,然后解不等式即可.解答解:根据题意得△=(﹣2)2﹣4m<0,解得m>1.故选:D.点评本题考查了根的判别式:一元二次方程ax2+bx+c=0(a≠0)的根与△=b2﹣4ac有如下关系:当△>0时,方程有两个不相等的两个实数根;当△=0时,方程有两个相等的两个实数根;当△<0时,方程无实数根.
14. 分析根据二次项系数非零及根的判别式△≥0,即可得出关于k的一元一次不等式组,解之即可得出k的取值范围.解答解:∵关于x的一元二次方程(k﹣1)x2+x+1=0有两个实数根,得:k≤且k≠1.故选:D.点评本题考查了一元二次方程的定义以及根的判别式,利用二次项系数非零及根的判别式△≥0,找出关于k的一元一次不等式组是解题的关键.
15. 分析先化成一般式后,在求根的判别式.解答解:原方程可化为:x2﹣2x﹣4=0,∴a=1,b=﹣2,c=﹣4,∴△=(﹣2)2﹣4×1×(﹣4)=20>0,∴方程由两个不相等的实数根.故选:A.点评本题运用了根的判别式的知识点,把方程转化为一般式是解决问题的关键.
16.分析: 根据根的判别式得出b2﹣4ac<0,代入求出不等式的解集即可得到答案.解答: 解:∵关于x的方程x2+2x+a=0不存在实数根,∴b2﹣4ac=22﹣4×1×a<0,解得:a>1.故选B.点评: 此题主要考查了一元二次方程根的情况与判别式,关键是掌握一元二次方程根的情况与判别式△的关系:(1)△>0⇔方程有两个不相等的实数根;(2)△=0⇔方程有两个相等的实数根;(3)△<0⇔方程没有实数根.
二、填空题
17. 没有实数根.
18. 分析由根的判别式求出AC=b=4,由勾股定理的逆定理证出△ABC是直角三角形,再由直角三角形斜边上的中线性质即可得出结论.
解答解:∵关于x的方程x2﹣4x+b=0有两个相等的实数根,
∴△=16﹣4b=0,
∴AC=b=4,
∵BC=2,AB=2,
∴BC2+AB2=AC2,
∴△ABC是直角三角形,AC是斜边,
∴AC边上的中线长=AC=2;
故答案为:2.
点评本题考查了根的判别式,勾股定理的逆定理,直角三角形斜边上的中线性质;证明△ABC是直角三角形是解决问题的关键.
19. 分析根据一元二次方程根的存在性,利用判别式△>0求解即可;解答解:一元二次方程x2﹣2x﹣m=0有两个不相等的实数根,∴△=4+4m>0,∴m>﹣1;故答案为0;点评本题考查一元二次方程的根的存在性;熟练掌握利用判别式△确定一元二次方程的根的存在性是解题的关键.
20. 分析根据根的判别式等于b2﹣4ac,代入求值即可.解答解:∵a=1,b=﹣3,c=1,∴△=b2﹣4ac=(﹣3)2﹣4×1×1=5,故答案为:5.点评本题考查了根的判别式,熟记根的判别式的公式△=b2﹣4ac.
21. 分析由于方程有实数根,则其根的判别式△≥0,由此可以得到关于c的不等式,解不等式就可以求出c的取值范围.点评本题主要考查根与系数的关系,根的判别式,关键在于求出c的取值范围.
22. 分析要使方程有两个相等的实数根,即△=0,则利用根的判别式即可求得一次项的系数即可.解答解:点评此题主要考查一元二次方程的根的判别式,利用一元二次方程根的判别式(△=b2﹣4ac)可以判断方程的根的情况:一元二次方程的根与根的判别式 有如下关系:①当△>0时,方程有两个不相等的实数根;②当△=0 时,方程有两个相等的实数根;③当△<0 时,方程无实数根,但有2个共轭复根.上述结论反过来也成立.
23. 分析由二次项系数非零及根的判别式△>0,即可得出关于a的一元一次不等式组,解之即可得出a的取值范围,由a的取值范围可得出a+1>0,﹣a﹣3<0,进而可得出点P在第四象限,此题得解.点评本题考查了根的判别式、一元二次方程的定义以及点的坐标,利用二次项系数非零及根的判别式△>0,找出关于a的一元一次不等式组是解题的关键.
24. 分析利用根的判别式进行计算,令△>0即可得到关于k的不等式,解答即可.
点评本题考查了根的判别式,要知道一元二次方程根的情况与判别式△的关系:
(1)△>0⇔方程有两个不相等的实数根;
(2)△=0⇔方程有两个相等的实数根;
(3)△<0⇔方程没有实数根.
三、计算题
26. 分析(1)利用判别式的意义得到△=(﹣3)2﹣4k≥0,然后解不等式即可;
(2)利用(1)中的结论得到k的最大整数为2,解方程x2﹣3x+2=0解得x1=1,x2=2,把x=1和x=2分别代入一元二次方程(m﹣1)x2+x+m﹣3=0求出对应的m,同时满足m﹣1≠0.
点评本题考查了根的判别式:一元二次方程ax2+bx+c=0(a≠0)的根与△=b2﹣4ac有如下关系:当△>0时,方程有两个不相等的实数根;当△=0时,方程有两个相等的实数根;当△<0时,方程无实数根.
四、应用题
27. 解:(1)证明:∵一元二次方程为x2-(2k+1)x+k2+k=0,
=[-(2k+1)]2-4(k2+k)=1>0,
∴此方程有两个不相等的实数根.
(2)∵△ABC的两边AB、AC的长是这个方程的两个实数根,
由(1)知,AB≠AC,△ABC第三边BC的长为5,且△ABC是等腰三角形,
∴必然有AB=5或AC=5,即x=5是原方程的一个解.
将x=5代入方程x2-(2k+1)x+k2+k=0,
25-5(2k+1)+k2+k=0,解得k=4或k=5.
当k=4时,原方程为x2-9x+20=0,x1=5,x2=4,以5,5,4为边长能构成等腰三角形;
当k=5时,原方程为x2-11x+30=0,x1=5,x2=6,以5,5,6为边长能构成等腰三角形;(必须检验方程的另一个解大于0小于10且不等于5)
∴k的值为4或5.
28. 答案有两个不相等的实数根.
试题分析:根据2☆a的值小于0结合新运算可得出关于a的一元一次不等式,解不等式可得出a的取值范围,再由根的判别式得出△=(一b)2-8a, 结合a的取值范围即可得知△的正负,由此即可得出结论。
试题解析:∵2☆a的值小于0,∴ 22a+a=5a<0, 解得:a<0.
在方程2x2-bx+a=0中,△=(-b)2-8a≥-8a>0, ∴方程2x2-bx+a=0有两个不相等的实数根。
考点:根的判别式;新定义.
五、复合题
29. (1)∵△=[(m3)]2-4·1·(-m2)=m2-6m+9+4m2
=5m2-6m+9
=5(m-)2+
∵(m-)2≥0
∴5(m-)2+>0
∴不论m为何值,方程总有两个不相等的实数根
(2)∵x1·x2=m2≤0
∴x1与x2异号.
①当x1≥0,x2<0时.
由∣x1∣=∣x2∣-2得x1=-x2-2∴x1+x2=-2
又x1+x2=m-3∴m-3=-2∴m=1
此时方程为x2+2x-1=0∴x1=-1+.x2=-1-
②当x1<0,x2≥0时
由∣x1∣=∣x2∣-2得-x1=x2-2
∴x1+x2=2又x1+x2=m-3
∴m-3=2∴m=5
此时方程为x2-2x-25=0,∴x1=1+x2=1-
30. 分析(1)利用判别式的意义得到△=(﹣2)2﹣4(﹣k﹣2)>0,然后解不等式即可;
(2)在(1)中的k的范围内取﹣2,方程变形为x2﹣2x=0,然后利用因式分法解方程即可.
解答解:(1)根据题意得△=(﹣2)2﹣4(﹣k﹣2)>0,
解得k>﹣3;
(2)取k=﹣2,则方程变形为x2﹣2x=0,解得x1=0,x2=2.
