自2019年5月国务院颁发《深化收费公路制度改革取消高速公路省界收费站实施方案》以来,浙江政府高度重视、积极推广ETC业务,并取得了较好的成绩。截至2019年10月9日,浙江省ETC用户总量已达1024.64万户,总量排名全国第4。
政策红利不断释放
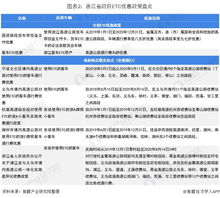
2019年5月,国务院办公厅印发《深化收费公路制度改革取消高速公路省界收费站实施方案》,明确2019年底前基本取消全国高速公路省界收费站。浙江省高度重视,全省动员,积极部署各项工作,并对ETC业务提供了较大的支持力度。据了解,自2018年以来,浙江政府相继颁发多条ETC利好政策,在多条路段对安装并使用不停车收费电子标签(ETC)的机动车实施优惠。
2019年11月1日开始,浙江省正式发行货车ETC记账卡。货车将按照车型计费,货车ETC记账卡在发行时便将车型、车牌号、车架号等车辆基础信息写入了ETC车载设备及ETC记账卡中,实现了车辆与车载设备的唯一对应。

从ETC优惠地区范围方面,目前浙江在“北仑区境内8个指定高速公路收费站”、“义乌市境内11个指定高速公路收费站”、“杭徽高速临安段”、“湖州市境内高速公路”、“浦江县与义乌市境内高速公路”五大区域均有对符合条件的ETC用户提供优惠政策。

此外,浙江地区银行机构对ETC业务也给予了较高的优惠力度。据前瞻产业研究院不完全整理,浙江地区农信银行、农业银行、中国银行、建设银行、邮储银行、工商银行、中信银行、浙商银行、绍兴银行、宁波银行等银行机构均对ETC用户提供优惠政策。
其中,中国银行除了对OBU免费以外,还推出“一元爱车服务”。“一元爱车”中,一元洗车、一元停车、一元代驾三项权益活动,总名额为每月5000名,每项权益最高优惠20元

ETC推广进展顺利
目前,浙江地区ETC推广进度处于全国前列。据交通运输部公布的数据显示,截至2019年10月9日,浙江省ETC用户总量已达1024.64万户,总量排名全国第4,累计完成交通运输部发行任务量的81.38%,进度排名全国第7;527套ETC门架系统完成吊装512套,吊装完成率97.2%,完成设备安装380套,设备安装率72.1%,完工率排名全国第3;ETC车道改造已100%全面开工;3个省界开放式互通,黄衢南高速钱江源已完成建设,甬台温高速分水关收费站土建工程已完成,正在设备安装阶段,龙浦高速五都垟收费站已完成出入口岛头浇筑。

在高速公路收费站拆除方面,15个省界收费站已100%全面启动拆除,其中6个站已经完成拆除,正线恢复通行;423个收费站449套高速公路入口称重检测设备已100%全面开工,完成称台安装308套,安装率68.6%。自9月中旬以来,全省高速公路超限率稳定在1.85%左右,提前100天完成交通运输部和省委省政府考核的高速公路超限率下降到2%的目标任务。

更多深度行业分析尽在【前瞻经济学人APP】,还可以与500+经济学家/资深行业研究员交流互动,10000+行业报告免费阅读。