精准防控 动态调整
11月7—8日
大渡口区、两江新区、巴南区
划定临时管控区
九龙坡区
新增疫情中低风险区
具体如下
↓↓↓
大渡口区
重庆市大渡口区新型冠状病毒肺炎疫情防控工作领导小组指挥部发布关于调整大渡口区临时管控区域的通告(2022年第24次)。


根据当前大渡口区疫情防控工作需要,按照《新型冠状病毒肺炎防控方案(第九版)》相关规定,经大渡口区新型冠状病毒肺炎疫情防控工作领导小组指挥部研究决定,自2022年11月8日0时起,在辖区内新增5个临时管控区,现将有关事项通知如下:
一、新增临时管控区范围
西城佳园6栋
西城佳园10栋
革新村2栋3单元
仁有逸景2栋
蓝光御江台一期2栋
二、防控措施
(一)临时管控期间严格做到“人不出区,错峰取物”,在严格落实个人防护的前提下,每户可安排1人到指定区域购买或无接触式领取网购物品。
(二)临时管控后连续3天开展核酸检测,每次间隔24小时,根据3次核酸检测结果调整后续管控措施。
(三)临时管控期间暂停所有聚集性活动。除生活物资保供场所外,其他经营场所暂停营业。在解除管控前,对上述公共区域开展一次规范消毒。
(四)自11月8日以来,离开上述相关区域的人员,务必主动向所在村(社区)报备,落实“三天三检”,3次检测结果出来前原则上居家。
(五)密切接触者、次密切接触者及涉疫场所暴露人员按要求落实管控措施。
本次调整后,大渡口区现有临时管控区54个:盛世融城A区;湖榕锦苑1栋;泽科御峰(除公寓楼外);幸福华庭B组团1栋;君悦天下;大堰一村8栋1单元;三木花园28栋;御景天都6栋;仁有逸景3栋;缤纷时代A、B栋;万有广场8栋;锦霞街169号5栋;雅居乐二期1栋;盛世龙都A区3栋;百佳园社区西城佳园12栋;洄龙园6号楼;跃进村钢堰社区2栋;古渡春色7栋;锦绣格林2栋;幸福华庭公租房A组团4栋;万有广场3栋;融创春晖十里印象茶楼;跃进村47栋3单元;半岛逸景A组团11栋;跳磴镇蓝沁苑8栋;香港城6栋;惠丰社区H18小区3栋2单元;兴通路273号、275号、277号、279号荷塘林石锅鲫鱼;春晖路街道锦天康都1栋;御景天都4栋;中交丽景5期7栋;松青路社区卫生服务站;城邦国际2栋;迁禧花园8栋1单元;天辰美苑5栋;彭正颖中医诊所;春晖花园8栋;常嘉社区A组团;新工二村79栋;常嘉社区2组团;园丁小区8栋1单元;大堰3村9栋1单元;万有广场7栋;万有广场10栋;壹街区B1栋;城邦国际6栋;国瑞城2期2栋;秋实春华4栋;蓝光中央广场2栋;西城佳园6栋;西城佳园10栋;革新村2栋3单元;仁有逸景2栋;蓝光御江台一期2栋。
以上措施将根据疫情发展情况进行动态调整,未尽事宜,以重庆市大渡口区新型冠状病毒肺炎疫情防控工作领导小组指挥部解释为准。
特此通告。
重庆市大渡口区新型冠状病毒肺炎
疫情防控工作领导小组指挥部
2022年11月8日
重庆市大渡口区新型冠状病毒肺炎疫情防控工作领导小组指挥部发布关于调整大渡口区临时管控区域的通告(2022年第23次)。
根据当前大渡口区疫情防控工作需要,按照《新型冠状病毒肺炎防控方案(第九版)》相关规定,经大渡口区新型冠状病毒肺炎疫情防控工作领导小组指挥部研究决定,自2022年11月7日起,在辖区内新增2个临时管控区,现将有关事项通知如下:
一、新增临时管控区范围
秋实春华4栋
蓝光中央广场2栋
二、防控措施
(一)临时管控期间严格做到“人不出区,错峰取物”,在严格落实个人防护的前提下,每户可安排1人到指定区域购买或无接触式领取网购物品。
(二)临时管控后连续3天开展核酸检测,每次间隔24小时,根据3次核酸检测结果调整后续管控措施。
(三)临时管控期间暂停所有聚集性活动。除生活物资保供场所外,其他经营场所暂停营业。在解除管控前,对上述公共区域开展一次规范消毒。
(四)自11月7日以来,离开上述相关区域的人员,务必主动向所在村(社区)报备,落实“三天三检”,3次检测结果出来前原则上居家。
(五)密切接触者、次密切接触者及涉疫场所暴露人员按要求落实管控措施。
本次调整后,大渡口区现有临时管控区49个:盛世融城A区;湖榕锦苑1栋;泽科御峰(除公寓楼外);幸福华庭B组团1栋;君悦天下;大堰一村8栋1单元;三木花园28栋;御景天都6栋;仁有逸景3栋;缤纷时代A、B栋;万有广场8栋;锦霞街169号5栋;雅居乐二期1栋;盛世龙都A区3栋;百佳园社区西城佳园12栋;洄龙园6号楼;跃进村钢堰社区2栋;古渡春色7栋;锦绣格林2栋;幸福华庭公租房A组团4栋;万有广场3栋;融创春晖十里印象茶楼;跃进村47栋3单元;半岛逸景A组团11栋;跳磴镇蓝沁苑8栋;香港城6栋;惠丰社区H18小区3栋2单元;兴通路273号、275号、277号、279号荷塘林石锅鲫鱼;春晖路街道锦天康都1栋;御景天都4栋;中交丽景5期7栋;松青路社区卫生服务站;城邦国际2栋;迁禧花园8栋1单元;天辰美苑5栋;彭正颖中医诊所;春晖花园8栋;常嘉社区A组团;新工二村79栋;常嘉社区2组团;园丁小区8栋1单元;大堰3村9栋1单元;万有广场7栋;万有广场10栋;壹街区B1栋;城邦国际6栋;国瑞城2期2栋;秋实春华4栋;蓝光中央广场2栋。
以上措施将根据疫情发展情况进行动态调整,未尽事宜,以重庆市大渡口区新型冠状病毒肺炎疫情防控工作领导小组指挥部解释为准。
特此通告。
重庆市大渡口区新型冠状病毒肺炎
疫情防控工作领导小组指挥部
2022年11月7日

两江新区
重庆两江新区新冠肺炎疫情防控指挥部发布关于划定临时管控区域的通告。


根据当前疫情防控工作需要,按照《新型冠状病毒肺炎防控方案(第九版)》相关规定,经疾控专家研判和区疫情防控指挥部研究,在部分区域划定临时管控区,具体如下:
一、具体区域和时间
(一)鸳鸯街道
融科金开中心2—2栋,恒大御府49栋1单元、63栋,恒大世纪城北苑107栋,11月8日(星期二)3时起。
(二)人和街道
春城斓山小区2栋、富抱泉花园2栋,11月8日(星期二)9时起。
(三)天宫殿街道
亚热带雅居3栋,11月8日(星期二)3时起;渝铁西苑4栋,11月8日(星期二)5时起。
(四)大竹林街道
金科小城故事1栋,11月7日(星期一)14时起;汪家桥小区12栋,11月8日(星期二)9时起;慈竹苑31、32、33、34栋,11月8日(星期二)9时起;金科天元道1期3组团,11月8日(星期二)0时起。
(五)礼嘉街道
嘉和社区白马花园6号地、礼悦江山小区,11月8日(星期二)9时起。
(六)金山街道
融创金茂时代12栋,11月7日(星期一)22时起。
二、防控措施
(一)期间上述区域原则上“只进不出”,所有人员“足不出户”。对因就医等特殊情况确需外出的人员,由社区出具证明、做好审核登记并闭环出入。所有出入人员落实查证、验码、测温、登记。居家时做好环境消毒、居室通风等措施。
(二)暂停上述区域内所有聚集性活动。
(三)负责生活保障等工作的特殊人员可在做好防护、不接触的情况下,做好生活物资等保障。
(四)对上述区域内居民每日开展健康监测。
(五)在实施管控后开展核酸“三天三检”,后续防控措施根据检测结果动态调整。
未尽事宜,以两江新区疫情防控指挥部解释为准。
重庆两江新区
新冠肺炎疫情防控指挥部
2022年11月8日

巴南区
重庆市巴南区新型冠状病毒肺炎疫情防控指挥部发布关于划定巴南区临时管控区域的通告(2022年第124号)。

根据当前巴南区疫情防控工作需要,按照《新型冠状病毒肺炎防控方案(第九版)》相关规定,经专家组研判和区疫情防控指挥部研究,决定自2022年11月7日20时起,在辖区内划定临时管控区域。现将有关事项通告如下:
一、具体点位
融汇半岛三期(巴南区李家沱街道融汇大道5号)
融汇半岛格林美地B区(巴南区李家沱街道融汇大道12号)
宗申动力城2期9栋(巴南区花溪街道渝南大道130号)
李家沱正街176号(巴南区李家沱街道)
中建·瑜和城2期1栋(巴南区花溪街道建林路467号)
越昕晖小区(巴南区李家沱街道融汇大道西流沱三村99号)
金科·集美锦湾8栋(巴南区莲花街道云滨路1257号)
记忆松汁小笼包(巴南区花溪街道聚金街35号)
花溪家居建材市场的“正扬装饰、大帝电器、丽姿布艺、邻河装饰建材、美特美灯饰窗帘墙布、宜和居门业、名灯在线、第一印象陶瓷、唯美建材、中邦石材”(巴南区花溪街道龙洲大道1789号)
巴南万达金街定山城老火锅(巴南区龙洲湾街道渝南大道297号附27号)
大隐多元海鲜自助巴南万达店(巴南区龙洲湾街道渝南大道297号万达广场F3)
蜜雪冰城巴南万达店(巴南区龙洲湾街道渝南大道297号附11)
鬼包子巴南万达店(巴南区龙洲湾街道渝南大道万达金街)
福运航公司(巴南区东城大道南段协信汽车公园B4-17)
巴南区二圣镇幸福村新屋湾组69号、71号、88号
二、管控措施
(一)融汇半岛三期、融汇半岛格林美地B区、宗申动力城2期9栋、李家沱正街176号、中建·瑜和城2期1栋、越昕晖小区、金科·集美锦湾8栋
1.管控时限暂定7天,经营场所暂停营业,暂停区域内所有聚集性活动和聚餐。期间“人不出区,错峰取物”,原则上居家,在严格落实个人防护的前提下,每天每户可安排1人,按照“分时有序、分区限流”的方式,到指定区域购买或无接触式领取网购物品。
2.每日开展健康监测,第1、2、3、5、7天各开展一次核酸检测,后续检测频次根据检测情况再研判。
3.规范做好消毒和垃圾分类处置。
4.对因就医等特殊情况确需外出的,由社区出具证明并做好审核登记。所有出入人员落实查证、验码、测温、登记。
5.区域外人员原则上不进入该区域,生活保障等特殊人员可在做好防护情况下,不接触做好生活物资等保障。
(二)记忆松汁小笼包、花溪家居建材市场的“正扬装饰、大帝电器、丽姿布艺、邻河装饰建材、美特美灯饰窗帘墙布、宜和居门业、名灯在线、第一印象陶瓷、唯美建材、中邦石材”、巴南万达金街定山城老火锅、大隐多元海鲜自助巴南万达店、蜜雪冰城巴南万达店、鬼包子巴南万达店、福运航公司、二圣镇幸福村新屋湾组69号、71号、88号
1.管控时限暂定3天,经营场所暂停营业,暂停区域内所有聚集性活动和聚餐。
2.区域内人员居家健康监测,“三天三检”,后续检测频次根据检测情况再研判。
(三)自2022年11月2日以来,到过以上风险区域的人员,主动向所在地社区报备,分别落实上述管控措施。
后续管控措施将根据疫情发展情况适时进行动态调整。未尽事宜,以区疫情防控指挥部解释为准。
重庆市巴南区新型冠状病毒
肺炎疫情防控指挥部
2022年11月8日
九龙坡区
重庆市九龙坡区新型冠状病毒肺炎疫情防控工作指挥部发布关于新增九龙坡区中低风险区的通告(九肺炎指发〔2022〕76号)。
根据当前九龙坡区疫情防控工作需要,按照《新型冠状病毒肺炎防控方案(第九版)》相关规定,经专家研判并经区疫情防控工作指挥部研究,报请市疫情防控指挥部批准,在辖区内新增疫情中低风险区,具体如下:
一、中风险区
(一)具体点位(均以各点位实际管控时点起算)
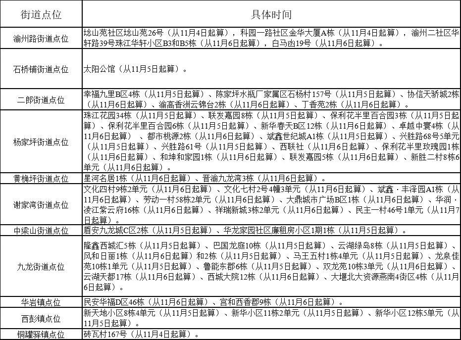
渝州路街道点位:埝山苑社区埝山苑26号,科园一路社区金华大厦A栋,渝州二社区华轩路39号珠江华轩小区B3和B5栋,白马凼19号。
石桥铺街道点位:太阳公馆。
二郎街道点位:幸福九里B区4栋、陈家坪水瓶厂家属区石杨村157号、协信天骄城2栋、渝高香洲云锦台2栋、丁香苑2栋。
杨家坪街道点位:珠江花园34栋、联发嘉园8栋、保利花半里百合园3栋、保利花半里百合园6栋、新华春天B区12栋、卓越中寰4栋、都市桃源2栋、斌鑫世纪城A1栋、兴胜路68号5单元、兴胜路61号、西联社、保利花半里*瑰园玫**1栋、和坤和家园1栋、联发嘉园5栋、新胜二村8栋6单元。
黄桷坪街道点位:星河名居1栋、晋渝九龙湾3栋。
谢家湾街道点位:文化四村9栋2单元、文化七村2号4幢3单元、斌鑫·丰泽园A1栋、劳动一村58栋2单元、大鼎城市广场B区1栋、华润·凌江紫云府16栋、祥瑞新城3栋2单元、民主一村46号1单元。
中梁山街道点位:盾安九龙城C区2栋、华龙家园社区廉租房小区1期1栋。
九龙街道点位:隆鑫西城汇5栋、巴国龙庭10栋、云湖绿岛8栋、风和日丽1栋和2栋、马王五村1栋4单元、龙泉佳苑10栋1单元、鲁能东郡6栋、双龙苑10栋3单元、云湖天都17栋、西城大院12栋、大堰北大资源燕南4街区4栋。
华岩镇点位:民安华福D区46栋、宫和西香郡9栋。
西彭镇点位:新天地小区8栋4单元、新华小区11栋2单元、新华小区12栋5单元。
铜罐驿镇点位:砖瓦村167号。
(二)防控措施
1.期间“人不出区,错峰取物”,原则上居家,在严格落实个人防护的前提下,每天每户可安排1人,按照“分时有序、分区限流”的方式,到指定区域购买或无接触式领取网购物品。对因就医等特殊情况确需外出的,由社区出具证明并做好审核登记。所有出入人员落实查证、验码、测温、登记。居家时做好环境消毒、居室通风等措施。
2.经营场所暂停营业。
3.暂停区域内所有聚集性活动和聚餐。
4.区域外人员原则上不进入该区域,生活保障等特殊人员可在做好防护情况下,不接触做好生活物资等保障。
5.每日开展健康监测。
6.实施7天管控,在实施管控后第1、2、3、5、7天各开展1次核酸检测;七天无新增降为低风险,调整管控措施前,二十四小时完成一次核酸检测。
7.做好心理疏导、生活物资保障,落实好慢性病患者等特殊群体医疗等服务;规范消毒和垃圾分类处置。
二、低风险区
(一)具体点位
谢家湾街道除中风险区及相关临时管控区以外区域。
(二)防控措施
1.区域内人员尽量减少外出、不聚集、不扎堆,外出时做好个人防护。
2.区域内人员非必要不离开本区域,离区需持有48小时内核酸阴性证明。
3.区域外人员非必要不前往该区域,必要时在做好防护情况下闭环进出。
4.生活超市等社会保障单位在落实防控措施前提下开展经营。
5.严格落实进入室内公共场所预约、错峰、限流、查码、测温、戴口罩等措施。
6.做好心理疏导、生活物资保障、落实好慢性病患者等特殊群体医疗等服务;规范消毒和垃圾分类处置。
特此通告。
附件:各点位管控时间更新表
重庆市九龙坡区新型冠状病毒
肺炎疫情防控工作指挥部
2022年11月8日
附件
各点位管控时间更新表
