游戏版号与游戏备案有什么区别?

龙翊信安主要针对金融、电商、教育、医疗、物流、政务平台办理资质认证服务,服务包含:ICP证、EDI证、ISP证、呼叫中心证、三级等保测评、文网文证、可信认证、诚信认证、创宇信用、SSL证书、中企信认证。
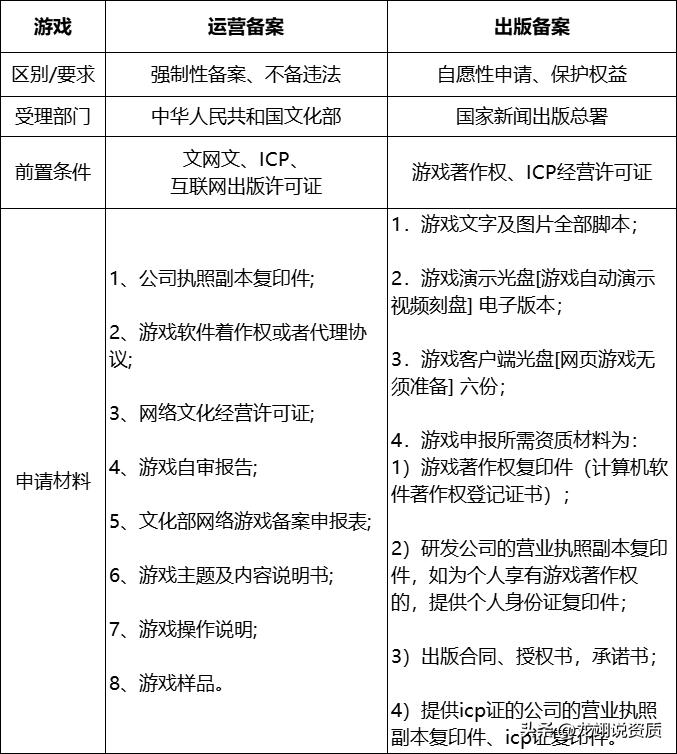
游戏运营备案:
为进一步完善国产网络游戏产品备案工作,依据《互联网文化管理暂行规定》、《互联网文化管理暂行规定》和《文化部关于加强网络游戏产品内容审查工作的通知》,要求无论是进口游戏还是国产游戏,凡是运营游戏的公司在游戏运营一个月之内到文化部办理游戏运营备案手续,否则将被强制停运和罚款,情形严重者会被没收所有游戏运营的工具。
受理游戏运营备案的部门为:中华人民共和国文化部
地址:北京市朝阳区朝阳门北大街10号
游戏出版备案(游戏版号):
游戏出版备案是新闻出版总署批准相关游戏出版运营的批文号的简称也叫游戏版号,是由国家新闻出版*电总广局**审核发布的对于游戏根据[著作权(游戏软件著作权,含网络游戏)法]和[计算机游戏软件保护条例]等法律法规的规定,游戏软件厂商或者个人作者开发的游戏软件在开发完成后就受到著作权(游戏软件著作权,含网络游戏)法的保护。
游戏出版备案受理单位:国家新闻出版总署
地址:北京市宣武门外大街40号
游戏运营备案和游戏出版备案最大的区别:
1、游戏运营备案是强制性的备案,如不备案就属于违法行为,而游戏出版备案属于自愿性质,办理游戏出版备案更多的是为了保护游戏研发商或个人研发的权益。
2、游戏运营备案和游戏出版备案所提交的材料,备案的部门不同。
网络游戏备案要什么(游戏版号申请流程和材料)
网络游戏上市都要做游戏备案。目前网络游戏备案主要向两个申请。一个是文化部文化市场司网络处,另一个是新闻出版总署数字科技司。除了这种备案以外,新闻出版总署也要求经营网络游戏的公司,每款产品需到新闻出版署做一次互联网出版备案(网络游戏电子出版物前置审批),通常称为游戏版号。
游戏备案可分为两种,一种是游戏运营备案,一种是游戏出版备案。游戏运营备案——指文化部要求在游戏上线运营后规定时期内内到文化部做游戏运营备案。游戏出版备案——是新闻出版总署批准相关游戏出版运营的批文号的简称。办理游戏版号有两个前置条件,必须要有游戏著作权和ICP经营许可证。
一、游戏版号申请材料 1.游戏文字及图片全部脚本;包括:游戏总体介绍、开发运营公司介绍、NPC人物对话、物品道具名称、技能列表说明、任务文本、防沉迷设置说明、游戏内的屏蔽词库等相关文字内容;2.游戏演示光盘[游戏自动演示视频刻盘] 电子版本;录制时长为10分钟左右,包含游戏登录过程、主要技能展示、游戏场景及人物动作展示等信息;3.游戏客户端光盘[网页游戏无须准备] 六份;4.游戏申报所需资质材料为:1)游戏著作权复印件(计算机软件著作权登记证书);2)研发公司的营业执照副本复印件,如为个人享有游戏著作权的,提供个人身份证复印件;3)出版合同、授权书,承诺书;4)提供icp证的公司的营业执照副本复印件、icp证复印件。
二、游戏版号申请流程 1.提交审批材料;2.省级新闻出版社前置审批;3.国家新闻出版总署复批;4.获取游戏出版备案;
三、游戏版号审批条件 1.新闻出版总署统一制发的《互联网出版业务申请表》;2.机构章程;3.资金来源、数额及其信用证明;4.主要负责人或者法定代表人及主要编辑、技术人员的专业职称证明和身份证明;5. 工作场所使用证明。
四、游戏版号审批材料 1、文化部进口网络游戏内容审查申报表;2、游戏主题及内容说明书;3、游戏操作说明;4、游戏样品5、游戏中全部对白、旁白、描述性文字及游戏主题曲、插曲的歌词文本(中、外文文本,此项只需提供电子版);6、版权贸易或运营代理协议(中、外文文本)、原始版权证明书、版权授权书副本或复印件(加盖公章);7、输出国家或地区对该游戏的分级评价或有关证明(注:若无分级材料则需提供此游戏在原产地无分级的说明文件并加盖公章);8、申请单位的《网络文化经营许可证》和《营业执照》复印件(加盖公章);9、自行审核报告(要求按照《网络游戏管理暂行办法》对游戏内容进行自审自查,必须写明是否存在违反相关规定的内容,含可能存在争议内容的相关说明,加盖公章);10、内容审查所需的其他文件。

游戏备案的流程是怎么样的(游戏运营备案代办手续介绍)
游戏运营备案是游戏运营商要给游戏做的一项工作,游戏运营备案是对游戏的审查和保护。
一、手机游戏运营备案需要准备什么材料
游戏备案分为两种,一种是游戏运营备案另一种是游戏出版备案。游戏运营备案是为了更好的发展游戏市场,无论您公司是哪里的都需要在文化部进行游戏运营备案。
游戏运营备案材料:
(一)文化部进口网络游戏产品内容审查申报表和文化部进口网络游戏产品材料登记表;
(二)产品主题以及内容说明书;
(三)产品操作说明(中、外文文本);
(四)自行审核结果(含可能存在争议内容的相关说明);
(五)产品输出国家或地区对该游戏产品的分级评价或有关证明;
(六)游戏中全部对白、旁白、描述性文字及游戏主题曲、插曲的歌词文本(中、外文文本);
(七)申请单位的《网络文化经营许可证》和《营业执照》复印件;
(八)产品版权贸易或运营代理协议(中、外文文本)、原始版权证明书、版权授权书副本或复印件;
(九)产品样品(中、外文文本,包括网络游戏软件客户端程序,以CD-ROM或DVD光盘为载体)三份,并提供登录账号及其相应密码,该账号应具备高管理权限(或高游戏级别);
(十)内容审查所需的其他文件。
二、 手机游戏运营备案需要准备什么材料呢
(一)、办理网络游戏版号和网络游戏备案准备材料:
1、公司执照副本复印件;
2、游戏软件着作权或者代理协议;
3、网络文化经营许可证;
4、游戏自审报告;
5、文化部网络游戏备案申报表;
6、游戏主题及内容说明书;
7、游戏操作说明;
8、游戏样品。
(二)、游戏版号办理材料:
1、测试账号(10组带客户端,标明未成年人及成年人帐号,标明、中级、低级之分,测试地址、测试服务器;如果游戏中不能新创建人物,请给出能够创建新人物的测试帐号,成年和未成年的各两个);
2、游戏说明;
3、屏蔽词库;
4、评测报告;
5、防沉迷系统;
6、游戏脚本;
7、彩色游戏截图;
8、游戏演示视频文件。
注:游戏运营备案:文化部,游戏出版备案:新闻出版*电总广局**(需要根据实际情况进行调整)
三、手机游戏运营备案需要准备什么材料才能备案
(一)、首先我们需要办理 文网文 许可证
办理原因:因为游戏属于文化产品,游戏运营属于文化活动,无论是文化产品,还是文化活动,文网文许可证,都是必不可少的资质。
办理条件(当地省级文化厅办理):
1、单位的名称、住所、组织机构和章程;
2、确定的互联网文化活动范围;
3、适应互联网文化活动需要并取得相应从业资格的8名以上业务管理人员和专 业技术人员;
4、适应互联网文化活动需要的设备、工作场所以及相应的经营管理技术措施;
(二)、其次需要办理ICP许可证(省级通管局办理)
办理原因:运营游戏的网站会涉及到充值功能,所以要办理。
(三)、互联网出版许可证
办理原因:游戏属于出版系列。
(四)、然后是游戏版号
办理理由:游戏版号就是游戏的身份证
(五)、游戏运营备案(在国家文化部办理)
每一款游戏都要做游戏运营备案。
四、手游怎么备案
游戏上线需要两个备案:一个是游戏运营备案,理论只有备案的游戏才能运营收费;另外一个是文化部备案,规定“国产游戏自上线运营之日起30日内报文化部备案”即可。福建网文申请时间:20-40个工作日,一般在20个工作日内就可以下证。需要提供的大致材料:公司基本材料、网站搭建、域名备案及8名技术人员信息;福建ICP申请时间:30-40个工作日,一般在30个工作日内就可以下证;需要提供的大致材料:除文网文材料,还要提供3名人员近3个月的社保证明,公司成立满3个月的可一次性补交。
五、游戏运营备案是什么
版号=游戏出版备案,是总局的备案。通常我们把游戏出版备案简称为版号,版号是游戏上线且收费的标准,是游戏正式运营之前应该就拿到的资质,也是目前来说游戏相关的资质中审核为严格的。
办理条件:ICP证、游戏著作权
