石墨烯,是一种以sp杂化连接的碳原子紧密堆积成单层二维蜂窝状晶格结构的新材料。作为2004年面世以来便备受关注的新材料,在投资领域和新材料应用中有较高热度。

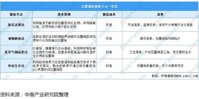
石墨烯常见的粉体生产的方法为机械剥离法、氧化还原法、SiC外延生长法,薄膜生产方法为化学气相沉积法(CVD)。石墨烯层数越少,性能越独特,相应的制备难度越大,成本越高。

石墨烯应用主要体现在以下方向:
1、石墨烯芯片
石墨烯芯片被认为是中国弯道超车的希望。国产8英寸石墨烯晶圆已实现小批量生产。
此外,台积电的工艺制程已经稳定在了5nm,且3nm正在实现量产,但是台积电受到材料本身和量子物理的影响已几近极限,下一个突破就是石墨烯。
2、石墨烯锂离子电池
锂离子电池是目前消费电子领域应用最广泛的电池,它的能量密度大,循环寿命长,但缺点是功率密度还不够大,电池满充时间需要几个小时,充电难题难以突破。超级电容器功率密度高而能量密度低,无法满足续航要求,不能单独用于电动车或其他储能设备。而石墨烯锂离子电池可以解决“鱼和熊掌不可兼得”的难题,同时满足了能量密度和功率密度要求。
3、石墨烯储氢
氧化石墨烯是一种很有潜力的储氢衬底材料。悉尼科技大学研究团队研究发现掺杂铝的多孔石墨烯的储氢能力更强,可以实现氢气的高效储存和快速释放。
4、石墨烯抗菌功效
在医学领域,石墨烯的衍生物氧化石墨烯正在发挥其抗菌功效。比如,新加坡南洋理工大学研究人员用原子力显微镜发现了氧化石墨烯对大肠埃希菌的破坏作用。
5、石墨烯作为基因载体
石墨烯及其衍生物具有易于化学修饰、可结合核苷酸、容易被细胞摄取、低毒性等性能,使其成为基因载体的优秀候选材料。
目前,苏州大学研究团队、加拿大麦吉尔大学研究人员都在此方面有所突破。
6、石墨烯助力可穿戴设备
目前可穿戴技术最大的难题是:如何在不配备众多电池组的情况下给设备供电?一个解决办法是用超级电容器代替电池组。
石墨烯拥有良好的导电性、高密度和比表面积,是超级电容的理想材料,将其应用于超级电容器上,可以解决充电时间长、续航短的瓶颈。
7、石墨烯触摸屏
石墨烯在柔性显示领域的应用被视为产业化临近爆发阶段。但受技术限制,对于非单晶、大面积、无缺陷的石墨烯薄膜材料难以进行成本控制。相对来看,小面积屏幕商业化进程稍快。因此,这已成为一些企业研发方向,包括三星、华为,正将柔性显示屏作为智能手机产品升级迭代的契机。
8、3D打印
主流采用的是挤出式3D打印(extrusion-based 3D printing)技术,其核心与关键正是打印过程中所用的浆料(或线材),这需要先将石墨烯及其衍生物(氧化石墨烯等)分散于合适的高粘度高分子材料或其他溶剂中形成浆料再3D打印成所需三维结构,待打印结束后,通过后处理方式(如退火等)提高石墨烯的还原程度及纯度。
9、涂料
在防腐、导电、建筑隔热、海洋防污和阻燃等功能性涂料体系中均可大幅提高涂料的综合性能。
此外,石墨烯+陶瓷、玻璃等制作新的复合材料,将使得原料有新的卓越性能,不但商业可行性大,而且应用领域也会更广泛。
目前国内生产石墨烯的企业包括华丽家族、二维碳素、德尔未来、金路集团、ST烯碳、第六元素、中泰化学等。