【熬夜整理的“工资薪酬管理系统”,自带薪酬+个税公式,亲测好用】
一到核算工资,出纳就头疼。特别是计算一些人员的个税时,更是想“抓狂”……工资核算真那么难?别急嘛!新个税下实用工资管理系统,带专项扣除!让你快速进行工资核算,不再加班~~
(文末可以获取Excel电子版资料)
新个税实用工资管理系统(带专项扣除)

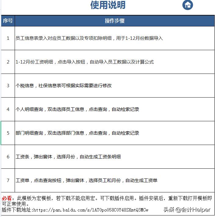
该工资核算系统使用说明

1、员工基本信息录入
操作说明:员工信息表录入对应员工数据以及专项扣除明细,用于1-12月份数据导入

2、1-12月份工资明细表
操作说明:1-12月份工资明细,点击导入按钮,自动导入员工数据以及计算公式
1月份工资明细(应纳税所得额计算公式已经设置好直接套用)

扣除数自动计算公式

2月-12月工资明细同一月份一样,表格公式都已经设置好,进行核算时直接用即可。

3、个人所得税
操作说明:个税信息,社保信息表可根据实际需要进行修改

4、社会保险及住房公积金

5、个人工资明细查询
操作说明:个人明细查询,双击选择员工信息,点击查询,自动检索记录


6、部门信息查询
操作说明:部门明细查询,双击选择部门信息,点击查询,自动检索记录
方法和个人明细查询一样,在此不一一赘述。

7、工资条自动生成打印
操作说明:工资条,弹出窗体,选择月份,自动生成工资条明细


新个税计算器
新税法下月度工资计算器
累计预扣法个税计算器
……

今天就为各位分享到这里了,关注我了解更多财务知识吧!
