中国有几个免签与落地签的国家 (免签与落地签的国家有哪些)

来源:国家移民管理局

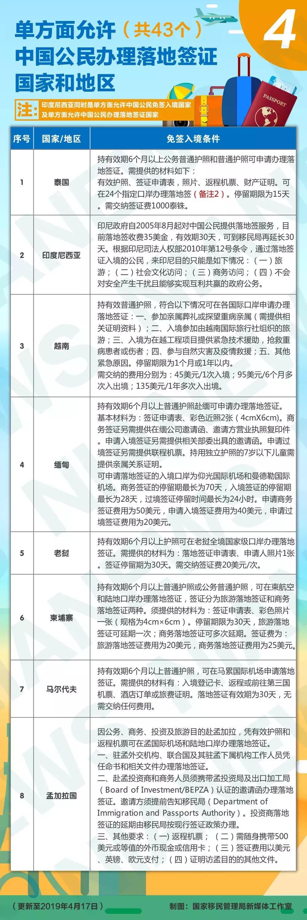
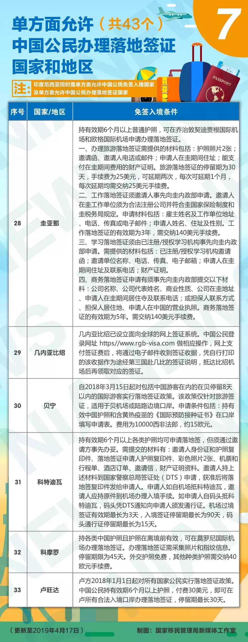
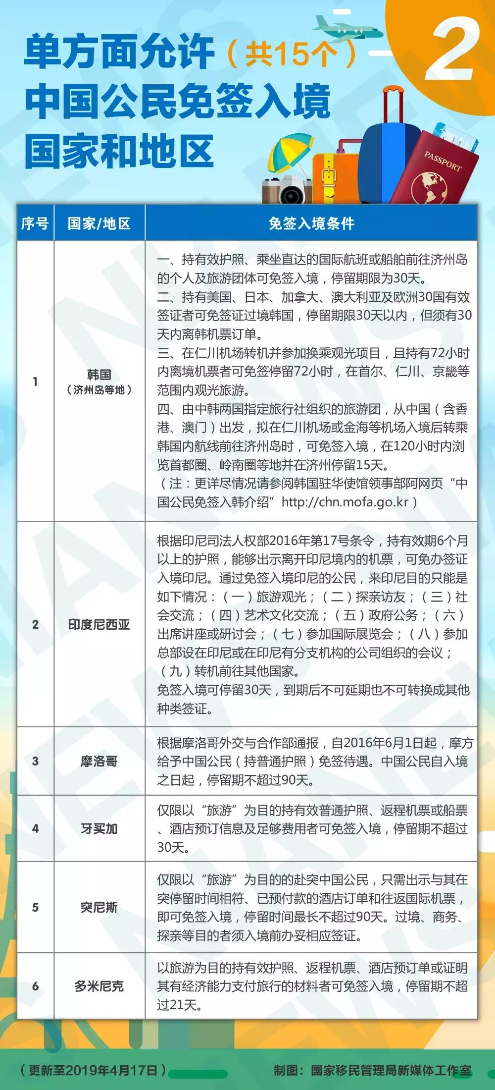
随着中国护照“含金量”的稳步提升,持中国普通护照的公民去下面这72个国家和地区可以享受免签、落地签待遇~

落地签和免签的国家,落地签免签国家排名

落地签和免签的国家,落地签免签国家排名

落地签和免签的国家,落地签免签国家排名

落地签和免签的国家,落地签免签国家排名

落地签和免签的国家,落地签免签国家排名

落地签和免签的国家,落地签免签国家排名

落地签和免签的国家,落地签免签国家排名

落地签和免签的国家,落地签免签国家排名

落地签和免签的国家,落地签免签国家排名