时间:2019.9.15 版本:9.0.46 系统:iOS 12.4.1
微商的兴起,分销模式的走俏,社交电商的盛行,可以说是大部分电商企业发展的路径。大家依托于微信生态圈玩的不亦乐乎,也厮杀的壮观。而微店作为早期开始的软件服务商,他的发展路径,产品定位是个可以用来研究的话题。所以,拿微店店长版做些分析,与大家分享。
一、行业背景


二、产品背景与用户
1、产品背景
1.1 产品介绍
微店由北京口袋时尚科技有限公司开发,是一家致力于帮助有梦想的人更容易创业的基于社交关系的电商平台。也致力于为消费者提供有用,有趣,有态度的购物平台。2014年1月1日上线,至今已吸引7200万商家入驻,平台商品数高达15亿,与京东持平。1.7亿次APP总*载下**量,平均日活高达百万量级。—摘自微店官网2018年
1.2 产品Slogan:
手机开店用微店;微店APP分为微店客户端和微店店长版,标语分别如下:
【微店】回头客私藏好店;【微店店长版】1分钟免费开店,逾8000万开店店主的共同选择
1.3 产品定位:
B2B2C电商;基于微信生态圈,借助人与人之间强关系链,通过朋友圈/口碑推荐产品,人人都可以免费开店,零门槛加入,低成本运营。
2、用户群体
以微店店长版进行分析,以下是通过艾瑞平台反馈的用户群体数据

从用户特征来看:女性店长占75.27%,男性店长仅占24.73%;男女比例差距较大,微店目标用户主要为35岁以下想拥有自己小事业的女性用户;

从用户年龄分布来看,主要用户群体只要集中在25-35岁之间。31-35岁占比最高,达到38.64%。其次为25-30岁之间,占比达22.94%,排列第三的是36-40岁,占比17.74%;
- 25-35岁大部分为刚起步或小规模商家
手头上有货源,也有一定的创业基础,有人脉。希望有属于自己的电商店铺,不受制于类似淘宝京东规则的限制,不用类似有赞4800元/年的门槛,也不用流量成本的高额运作,相当于自产自销自给自足。微店的1分钟开店、免费起步、软件简单上手、全品类开放,成了这部分商家的首选。
- 24岁以下大部分为学生
起步创业难,资金有限,但相较于其他群体,他们身边拥有丰富的客户源,这些客户对品质口碑体验都有一定的要求。与有赞相比,微店无疑是合适的低成本创业平台。

微店店长版用户区域占比,广东、山东、浙江排名前三,江苏、福建、河北紧随其后;
三、角色、场景及需求
1、角色
因对产品使用目的和方式的不同,微店店长版中主要角色分为:供应商、代理商、客户、运营
供应商:上传自有商品,丰富产品品类;通过朋友圈/社群推广商品;设置分销,发展代理商
代理商:代理商城商品,获得利润;通过朋友圈/社群推广商品;发展二级代理商,让更多人加入销售
客户:通过朋友推荐淘到好物
运营:丰富产品品类,设置营销活动,吸引更多供应商/代理商/客户加入微店
2、场景需求

从上图可以看出,微店满足用户的核心需求有:
- 免费入驻:解决了低成本的起步运作
- 一键开店:手机端快速上传商品,教育和时间成本大幅降低
- 分销体系:总店-一级分销商-二级分销商,裂变出更多的关系圈来促进业绩
- 素材库:供应商和代理商均需要,快速高效获取了解产品,促进业绩
- 口碑评价:符合小而美的商家定位和降低买家探索这类店铺的成本
- 公众号流量池:扫码关注,用户流量沉淀,形成矩阵
- 供应商抱团互推:人人均可代理,人人均可开店
四、产品业务形态
1、核心业务逻辑

微店商城主要存在角色为:供应商、代理商、客户;产品上传免审核,直接共享云端商城。供应商可销售也可发展代理;代理商可以自主选择代理哪家产品;客户通过商城下单。
2、数据流转流程

3、产品主要功能架构
针对微店店长版、客户版、店长对外展示的商铺页面进行功能架构梳理。图片太长,省略了其中的具体内容分析模块。



五、产品核心功能页面
微店功能较多,这里展示当前核心的几个页面
1、店铺管理:1分钟免费开店,流程简单,这块是店长最喜爱的一个核心功能

2、大咖带路:我的店和通讯录均有进入这个功能的路径。这两年生鲜+分销愈演愈烈,生鲜可以作为引流,但也带来不少收获。微店和不少大咖都选择了生鲜作为重点突破口,为销量做引流,积累流量,再推出其他高利润产品。

3、商品管理:(大咖带路顶部菜单栏也有入口)
微店算是最早开始实现APP上传商品信息的软件之一,被店主视为移动办公工具,也是高好评的功能。

六、产品数据表现
1、排名趋势、*载下**量
以有赞、有量为竞品,进行排名对比。有赞战略方向已转为全行业一体化解决方案,有量致力于精选好货局限了用户量,排名远落后于微店。目前微店店长版整体版本评分5分,在商务中排名第21位。因其免费的傻瓜式开店,对用户的精准定位,品类开放,人人开店的模式下,在商务分类中占据不小的市场份额。

来源:七麦数据
从趋势来看,总体趋势向上增长。目前Android*载下**量达3.23亿,日均*载下**量高达8万多。

来源:七麦数据
2、外部评价
2.1 总体评价及好评
典型的F型评分分布,差评率只占总评分的2%(1-3星为差评),可见受用户喜爱程度。好评如下:
· 软件好用:店家管理软件,上手快,随时随地移动办公,细节胜过淘宝/有赞
· 商品品类:货源足,满足全品需求,微店重朋友间强关系、买家评价商家信誉展示
· 低成本运作:开店免费,开店对象有学生、农户、门店、宝妈、小型商户等
· 竞品对比:上架简单,非标品也能上架,没有那么多限制;避开过分的市场竞争,如价格比拼等
· 核心功能好评:一键开店、商品管理、订单管理、分销、拼团,回款快等


2.2 差评
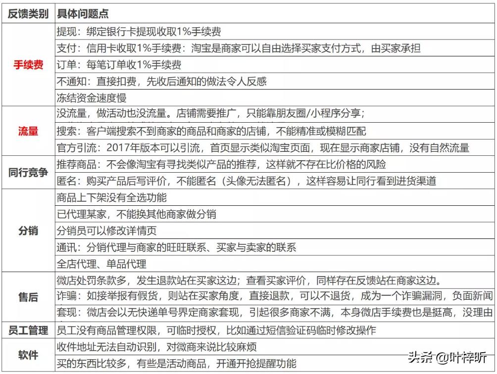
微店店长版最大的问题集中于:手续费、流量。如表格所示:
1、手续费高:提现、支付、订单都收取手续费;并且先收后通知,为商家带来极大的不满
2、流量:这是微店最大的弱点;微店按点击量、曝光量、拉新客量收取营销费,但引流效果很一般,大部分商家只能依靠自己的朋友圈卖货,微店虽然有庞大的商家使用量,但仍无法支撑起导流的业务。开发了很多分类购物APP:微商管、口袋购物、微店生意等,现都已下架。只保留了放心选、微店买家版和店长版。
这与微店开始的定位为开店工具软件有关,但后续就涉及到了战略方向。平台流量撮合型还是SAAS服务型,这点有赞战略做的挺成功,现在已然是全行业一体化解决方案SAAS服务商。

七、用户增长曲线及版本迭代、关键运营
1、用户增长(生命增长周期)

微店迭代颇为频繁,从2014年上线至今,已更新100多个版本,这里就不做展示了。目前生命增长周期处于发展期;主要集中在商品管理、微信收款、订单管理、销售管理、客户管理、我的收入、促销管理、我要推广、卖家市场这些方面进行更新迭代。可以看出,微店的迭代重心始终围绕在开店工具的体验优化、口碑推广、扩充SKU品类等。
2、功能迭代与运营事件
基于版本迭代频繁,微店迭代及运营事件来源于微店官网-关于我们;特意与有赞进行了对比,可以看到很有意思的画面。
有赞相比微店,坚持战略型发展,2018年将平台定义为SAAS软件服务商,为教育、商超等行业提供解决方案;更是顺应时代格局,推出“群团购”。而微店把精力更多集中在开店工具上,用户画像也一直是供应商、代理商、客户;

3、关键运营点分析
今年微店重心放在用户流量,帮助店主提升销量上。比如大咖带路、与微信合作等,具体如下:
用户运营:
- 微店与放心选进行用户导流;
- 与微信“好物圈”合作,数据打通,引进用户流量(今年)
- 大咖带路:带货能力强的为大咖能够分销微店全品,为店主带来销量(今年重点)
内容运营:微博粉丝107万,评论基本为售后问题,这是需要解决的一大问题。
- 微博、公众号结合热点制造活动发送推文;
- 吃吃节榜单、私藏好店等专题输出美食推荐和店主故事
- 公众号每周推送2次产品硬广
活动运营:
- 市集:根据节日/地点每月一次
- 抽奖活动:iPhone,明星电影票等
- 商学院联袂业内大咖推出0元课程
- 地铁冷知识盛宴-高手在微店活动
- 线下分销大咖分享会(今年重点)
- 微店联动店主走进原产地
运营图片如下:

八、SWOT总结
1、Strengths 优势:
- 在诸多类似软件诞生的时期,微店*载下**量仍呈上升趋势,需求量还是挺大
- 软件使用上,用户体验的好评率高于其他平台
2、Weaknesses 劣势:
微店在2016年之前占据一定的优势,已经具备千万级的店主流量。但,降本增效是根本。微店解决了降本但无法带来增效。用户流量成为最大的痛点。
有赞服务的是行业大企业,他们本身自带流量,并认可其saas服务,整体水平起点高。有赞精选商城也自带流量,且与各大公众号合作,反响不错。
而微店主要服务小微企业,这些企业自身极少流量,与淘宝起步相似。因没有用户流量引进,在营销工具上存在了很大的发展局限性。开店免费,营销工具赚钱,却不能带来流量。店主对此颇不认可。
3、 Opportunities 机会点:
- 腾讯系战略伙伴,与好物圈的合作将带来自然流量
- 结合店主优势,大咖带路也有望*局破**,这点个人觉得特别优秀
4. Threats 威胁:
- 拼多多、云集微店(分销)、兴盛优选(社区团购)等这些用户强关系模式的兴起,带来巨大挑战
- 直接开店上架商品已不是新鲜事,比如订单兔,群接龙都是顺应社区团购新起的免费小程序APP
- 软件功能上需要做些调研,除了开店,不能满足小微企业对接上的功能需求
- 微店专注于软件体验,需要顺应时代布局战略,以及如何实现盈利
九、建议如下:
1、化整为零:与店主联手,迎着当今最火热的分销+社区团购+社交电商+生鲜,进行单品突破,形成自己的品牌产品,下沉供应链,反推店主升级合作,促进销量。这也是现在电商企业在做的模块。
2、功能优化:不开发导向流量的功能,避开弱点。但可以开发解决现代微企业需要收费功能
3、垂直行业解决方案服务商:定位为SAAS服务商。软件服务对象不局限于卖卖小东西的店主,可面向不同行业,比如商超门店,外卖小店,鲜花等等当今在转型做线上的中小企业。
4、采取收费模式:撇开现有免费店铺,换件衣服,重新定位店铺,采取收费,价格低于有赞,营销工具收费。(保持高用户体验的软件设计)在大家都无法解决流量问题的情况下,无法变现。那么,软件收费是最好的方式。只有收费,才能有渠道推广。收费了,店主才会重视自己的店铺,而不依托于官方。
5、抓住小程序风口