一直以来,多数公立医院在绩效考核上,都处于相对薄弱的环节。绩效考核管理组织架构不健全,职责分工不明确,绩效考核管理目标不清晰,使得绩效考核管理与医院经营管理相脱节。
此外,许多公立医院仅仅是遵循了国家有关规定进行绩效考核,并没有实质性内容,甚至有些公立医院直接以相关规定的条文条款作为绩效考核内容。设了一大堆 KPI,让各种人填各种表格,再安排专人来汇总。医生牢骚满腹,上报的数据也参差不齐。医生绩效考核成了院长的“心头之痛”。
但随着新医改的不断深入,公立医院改革试点的不断扩大,绩效管理作为医院管理的工具也应随之转变。DRG来了,突然发现绩效考核也可以很轻松了。
政策驱动,医院拉开DRG付费、绩效考核工作帷幕
不可否认,医生绩效考核,是医改过程中的热点之一。中国医疗体系长期处于行政管制状态,医疗行业都由政府定价,医务人员的薪酬,也基本参照事业单位的薪酬标准制定。这种不合理的行业机制,导致合格医生的价值很难通过合法正当收入得到体现。
随着医改逐步深入,管理部门也开始尝试新的管理机制。2017 年,人社部、财政部、国家卫生计生委、国家中医药管理局印发《关于扩大公立医院薪酬制度改革试点的通知》。通知中明确了「两个允许」,即「允许医疗卫生机构突破现行事业单位工资调控水平,允许医疗服务收入扣除成本并按规定提取各项基金后,主要用于人员奖励」。同年,药品加成全面取消,医疗服务项目价格整体调整。
一方面是绩效天花板被强力突破,长期以来一直被低估的医务人员的劳动价值亟待回归;另一方面是医疗服务价格调整,原有以收入为绩效核算基础的绩效管理体系面临巨大挑战,开展绩效改革逐渐成为公立医院迎接医改的必选项之一。
2018年的12月10号国家医保局《关于申报按疾病诊断相关分组付费国家试点的通知》;
2019年1月30号中国政府网发布《国务院办公厅关于加强三级公立医院绩效考核工作的意见》;
2019年6月5号国家医保局发布《关于印发按疾病诊断相关分组付费国家试点城市名单的通知》;
2019年10月24号国家医保局发布《关于印发疾病诊断相关分组(DRG)付费国家试点技术规范和分组方案的通知》;
2019年12月05医政医管局《关于加强二级公立医院绩效考核工作的通知》。
紧接着出台的一系列文件,从绩效考核和医保支付两个维度完成了DRG前期的政策引导。顶层框架已经有了,下面我们接着讨论如何用DRGs评价医院绩效。
DRGs能客观公正的进行临床绩效评价
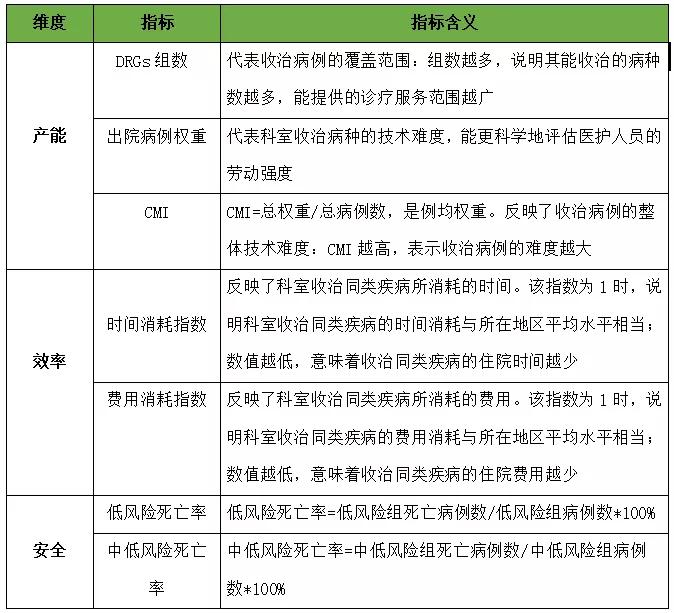
DRGs 运用统计控制学原理,将住院患者进行归类,产出了组数、总权重数、CMI、费用和时间消耗指数、死亡指数等指标数据。DRGs同一个DRG组内的病例具有同质性,也就是对住院病例进行了标准化处理,把医院对患者的治疗和所发生的费用统一,使得医院、科室、医师间医疗产出(产能、效率、安全)相互比较和评价成为可能。

DRGs能客观公正的对科室进行绩效考核。以前判断医院哪个科室诊疗能力强,基本还停留在科室患者的数量上,现在,可以根据DRG和CMI指标将疾病和手术分为不同的等级,通过比较科室中不同等级的疾病和手术的比例以及费用和并发症方面的指标,就能够评价这个科室的技术能力。
DRGs能客观公正的对医务人员进行绩效考核。将DRGs相关指标引入到科室主诊组,可以清楚地看到科室各组诊疗情况。数据可细化到每一例患者、每一类疾病的诊疗合理性,科室的组与组之间也有了横向比较的平台。医院与医院之间,科室与科室之间,主诊组与主诊组之间有了可比性,每一个医师被放在同一平台上进行比较,基于诊断相同,在治疗的时间上、费用上就会有优劣的差异,所以谁收治的患者难度大、住院时间短、费用低,一目了然。
DRG绩效数据好才是真的好
DRG出现的根本原因之一,就是让医疗效率可比较。不仅是病种之间的比较,也是科室、个人之间的比较。而医院的专业水平和医疗服务效率水平是临床科室与医生个人水平的集中反映。医保DRG支付与公立医院绩效考核中DRG相关指标,将极大地改变医院服务效率、科室经营和医生个人收入的计算方式。

图中,横坐标是技术指数,反映本科室CMI与行业平均水平对比关系。纵坐标是效率指数,反映本科室收入和成本的关系。1代表平均水平。根据上面由技术指数和效率指数组合的四象限图,我们可得到一些启示。
基于公立医院绩效考核中DRG相关指标的分析,医院可将科室划分为四类。对于实力科室,会重点发展;对于潜力科室,要优化病组结构,提升医疗技术水平;对于低效科室,要通过病组成本分析与控制,提升成本控制能力;而对于问题科室来说,既要提升成本控制能力,还要提升医疗技术水平。
但我们也需要明白,实力科室也有“南郭先生”,问题科室也有优等生。医生个人DRG绩效可以真实反映在住院患者医疗服务过程中,医生的具体实践体现了他本人的能力及价值。是金子总会发光,医生个人DRG绩效水平高的,在DRG支付时代,必然能带来更多收益。
临床医生是诊断和疾病编码的输出源头,位于DRGs应用的第一层。在DRGs推广之际,临床医师不仅要意识到身在其中的关键作用,也要积极应对DRGs在绩效考核方面的新挑战,紧紧围绕技术、效率、质量、服务等多个维度开展工作,重新定位自己的角色,提升个人价值,在医改中实现个人职业生涯的华丽转身!