五一假期结束了,有没有假期光顾着玩没有复习的?我有个同事恰恰相反,不仅每天上班还每天复习二建,她已经把考前点睛30页纸背完了,今天又打印了2023建筑案例问答100问。
2023二建建筑案例问答100问
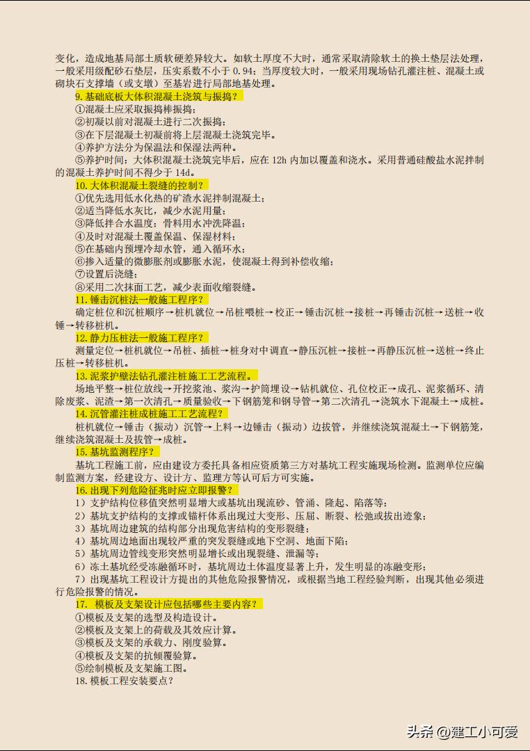
2023建筑案例问答100问 根据考试大纲和案例历年高频考点整理汇总了 100条问答模板 ,答题分点总结,用词准确又规范,背诵方便。
100条问答,一共16页,每天一两页,一周就能背完了。特别适合理论基础薄弱的人,可能在施工过程中用俗语或者行话比较多,但是书面语就需要简洁明了,用词规范。
背诵的时候尽量把题目和分点的关键词自己画出来,然后根据关键词进行扩展记忆,有利于快速记忆答题框架,考试的时候就可以根据关键词直接背好的模板。

领取见上图
2023二建建筑案例问答100问展示






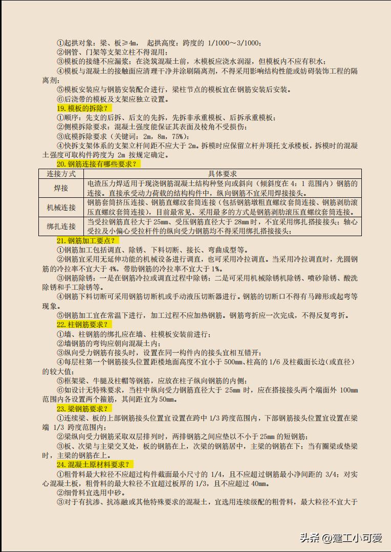
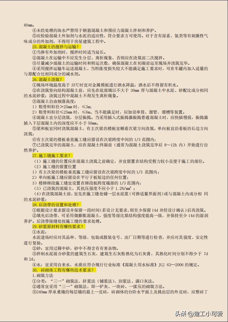
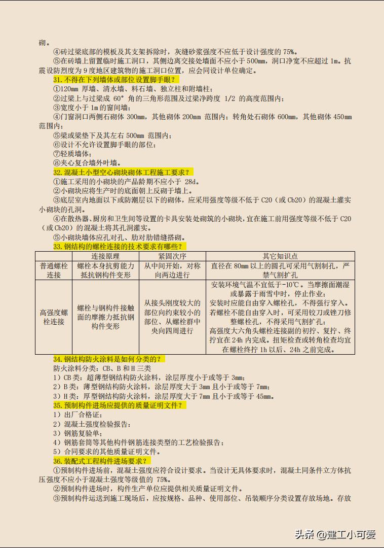
篇幅有限,完整版见下图
